所属成套资源:2024-2025学年多版本高一物理上学期第一次月考试卷(多地区)
人教版2019高中物理高一上学期第一次月考卷01(必修一第1~2章)含答案解析.zip
展开
这是一份人教版2019高中物理高一上学期第一次月考卷01(必修一第1~2章)含答案解析.zip,文件包含高一物理上学期第一次月考卷01全解全析人教版2019docx、高一物理上学期第一次月考卷01考试版A4考试范围第12章人教版2019docx、高一物理上学期第一次月考卷01考试版A3考试范围第12章人教版2019docx、高一物理上学期第一次月考卷01参考答案人教版2019docx、高一物理上学期第一次月考卷01答题卡A4人教版2019docx等5份试卷配套教学资源,其中试卷共32页, 欢迎下载使用。
注意事项:
1.本试卷分第Ⅰ卷(选择题)和第Ⅱ卷(非选择题)两部分。答卷前,考生务必将自己的姓名、准考证号填写在答题卡上。
2.回答第Ⅰ卷时,选出每小题答案后,用2B铅笔把答题卡上对应题目的答案标号涂黑。如需改动,用橡皮擦干净后,再选涂其他答案标号。写在本试卷上无效。
3.回答第Ⅱ卷时,将答案写在答题卡上。写在本试卷上无效。
4.测试范围:第一至第二章(人教版2019必修第一册)。
5.难度系数:0.8
6.考试结束后,将本试卷和答题卡一并交回。
第Ⅰ卷(选择题)
一、选择题:本题共12小题,每小题4分,共48分。在每小题给出的四个选项中,第1~8题只有一项符合题目要求,第9~12题有多项符合题目要求。全部选对的得4分,选对但不全的得2分,有选错的得0分。
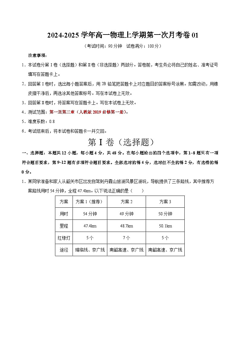
1.某同学准备和家人从韶关市区出发自驾到丹霞山旅游风景区游玩,导航提供了三条路线,其中推荐方案路线用时54分钟,全程47.4km。以下说法正确的是( )
A.“47.4km”指的是位移B.“用时54分钟”指的是时间间隔
C.选用不同方案的平均速度都相同D.研究从起点到终点的用时不能将车辆视为质点
2.京张高铁(如图)是2022年北京冬奥会的重要交通保障设施,于2019年12月30日8时30分开始运营,全程长约为174km,最高设计速度为350km/h,从北京北站到张家口站只需56分钟,开启了世界智能高铁的先河。将动车组视为质点,某时刻速度为v1,沿直线运动经过一小段时间Δt后速度变为v2。用Δv表示动车组在这段时间内速度的变化量,用a表示动车组在这段时间内的加速度,下列说法正确的是( )
A.若Δv>0,则动车组一定做加速运动
B.若Δv
相关试卷
这是一份人教版2019高中物理高二上学期第一次月考卷01(必修三第9~11章)含答案解析.zip,文件包含高二物理上学期第一次月考卷01全解全析人教版2019docx、高二物理上学期第一次月考卷01考试版A4考试范围必修三911章人教版2019docx、高二物理上学期第一次月考卷01考试版A3考试范围必修三911章人教版2019docx、高二物理上学期第一次月考卷01参考答案人教版2019docx、高二物理上学期第一次月考卷01答题卡A4人教版2019docx等5份试卷配套教学资源,其中试卷共36页, 欢迎下载使用。
这是一份粤教版高中物理高一上学期第一次月考卷(必修第一册第1~2章)含答案解析.zip,文件包含高一物理第一次月考卷全解全析粤教版docx、高一物理第一次月考卷考试版A4粤教版必修第一册第12章docx、高一物理第一次月考卷参考答案粤教版docx、高一物理第一次月考卷答题卡粤教版A4版docx、高一物理第一次月考卷考试版A3粤教版必修第一册第12章docx、高一物理第一次月考卷答题卡粤教版A3版docx等6份试卷配套教学资源,其中试卷共30页, 欢迎下载使用。
这是一份江苏专用高中物理高一上学期第一次月考卷(人教版2019必修一1~2章)含答案解析.zip,文件包含高一物理第一次月考卷全解全析江苏专用人教版2019docx、高一物理第一次月考卷考试版A4测试范围人教2019必修第一册12章江苏专用docx、高一物理第一次月考卷考试版A3测试范围人教2019必修第一册12章江苏专用docx、高一物理第一次月考卷参考答案江苏专用人教版2019docx、高一物理第一次月考卷答题卡A3江苏专用人教版2019docx等5份试卷配套教学资源,其中试卷共23页, 欢迎下载使用。

