


还剩5页未读,
继续阅读
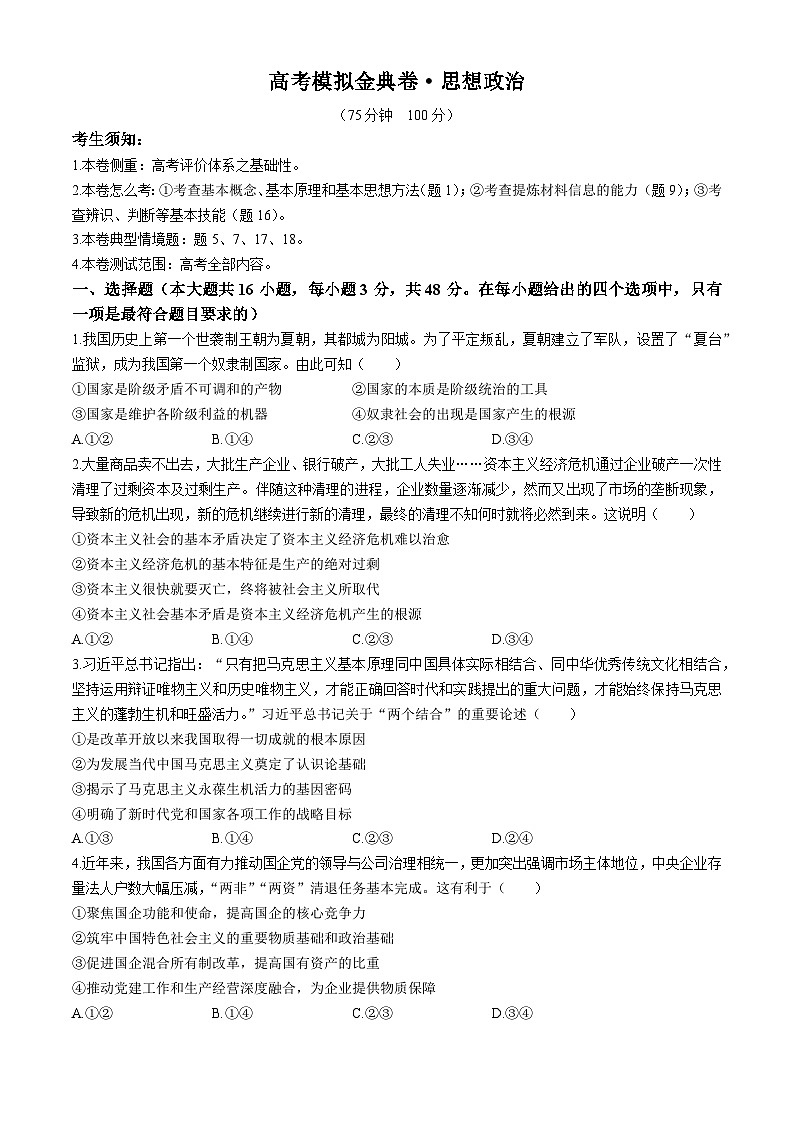
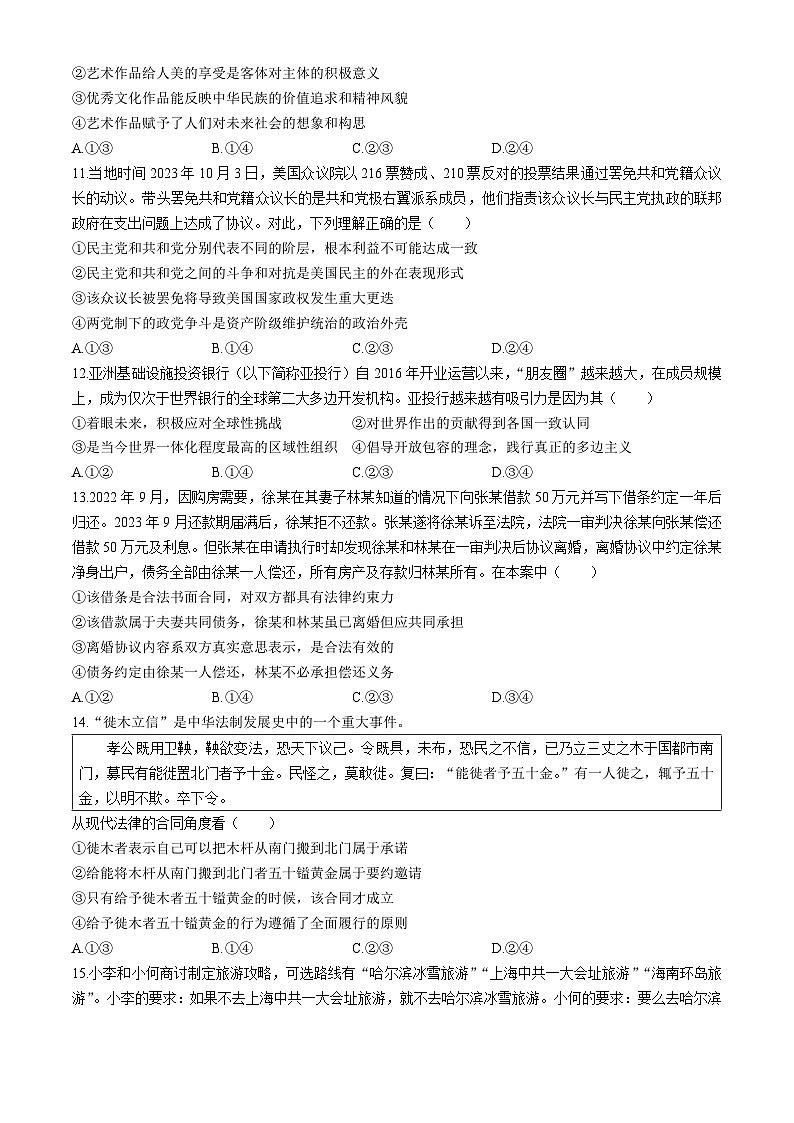
甘肃省白银市靖远县第一中学2024-2025学年高三上学期9月月考政治试题
展开
这是一份甘肃省白银市靖远县第一中学2024-2025学年高三上学期9月月考政治试题,共8页。试卷主要包含了本卷侧重,本卷怎么考,本卷典型情境题,本卷测试范围等内容,欢迎下载使用。
相关试卷
甘肃省白银市靖远县第一中学2024-2025学年高三上学期9月月考政治试题:
这是一份甘肃省白银市靖远县第一中学2024-2025学年高三上学期9月月考政治试题,文件包含政治试题pdf、25思想政治高三金典卷新高考答案pdf等2份试卷配套教学资源,其中试卷共10页, 欢迎下载使用。
107,甘肃省白银市靖远县2023-2024学年高三上学期12月联考政治试题:
这是一份107,甘肃省白银市靖远县2023-2024学年高三上学期12月联考政治试题,共5页。试卷主要包含了本试卷主要考试内容,新疆医疗资源相对薄弱等内容,欢迎下载使用。
2022届甘肃省白银市靖远县重点中学高三上学期10月月考政治试题(PDF版含答案):
这是一份2022届甘肃省白银市靖远县重点中学高三上学期10月月考政治试题(PDF版含答案),文件包含甘肃省靖远县2022届高三上学期10月月考政治试题pdf、思想政治答案pdf等2份试卷配套教学资源,其中试卷共7页, 欢迎下载使用。