[化学]北京市顺义区2022-2023学年高二下学期期末试卷(解析版)
展开
这是一份[化学]北京市顺义区2022-2023学年高二下学期期末试卷(解析版),共21页。试卷主要包含了5 Ti48 Au197, 一定条件下,甲醇可发生反应等内容,欢迎下载使用。
1.本试卷总分100分,考试用时90分钟。
2.本试卷共8页,分为选择题和非选择题两个部分。
3.试卷所有答案必须填涂或书写在答题卡上,在试卷上作答无效。第一部分必须用2B铅笔作答;第二部分必须用黑色字迹的签字笔作答。
4.考试结束后,请将答题卡交回,试卷自己保留。
可能用到的相对原子质量:H1 C12 O16 Na23 S32 Cl35.5 Ti48 Au197
第一部分
本部分共14小题,每小题3分,共42分。在每题列出的四个选项中,选出最符合题目要求的一项。
1. 2023年5月28日,国产大飞机C919商业首航成功。下列C919所使用部件的主要材料属于有机高分子的是
A. 机身蒙皮:第三代锂铝合金B. 轮胎:高强度橡胶
C. 发动机部件:氮化硅陶瓷D. 主起落架特种钢
【答案】B
【解析】铝锂合金由金属铝和锂熔合而成的合金,属于金属材料,A错误;高强度橡胶是以异戊二烯为单体的高聚物,属于合成高分子材料,B正确;氮化硅陶瓷材料属于新型的无机非金属材料,C错误;特种钢是合金,属于金属材料,D错误;
故选B。
2. 下列晶体属于分子晶体的是
A. 干冰B. 氯化钠C. 二氧化硅D. 镁
【答案】A
【解析】干冰即CO2属于分子晶体,故A正确;氯化钠属于离子晶体,故B错误;二氧化硅属于共价晶体,故C错误;镁属于金属晶体,故D错误;
故选:A。
3. 下列有机化合物中能与水互溶的是
A. 苯B. 乙醛C. 四氯化碳D. 油脂
【答案】B
【解析】苯中不含亲水基团,不溶于水,故A不选;乙醛中含有碳氧双键,氧的电负性较强可以和水分子形成氢键,因此可以溶于水,故B选;四氯化碳中不含亲水基团,为有机溶剂,不溶于水,故C不选;油脂中不含有亲水基团,不能与水互溶,故D不选;
故选B。
4. 下列化学用语或图示表达不正确的是
A. 羟基的电子式为
B. 的VSEPR模型为
C. HCl分子中σ键的形成为
D. 基态铜原子的价层电子轨道表示式为
【答案】D
【解析】羟基为电中性微粒,O还有1对未成对电子,其电子式:,故A正确;中心C原子价层电子对数为,则VSEPR模型为平面三角形,故B正确;氢原子和氯原子头碰头形成H—Clσ键,则HCl分子中σ键的形成为,故C正确;基态Cu原子的价层电子轨道表示中3d轨道上10个电子、4s轨道上1个电子基态铜原子,价电子排布式为3d104s1,价层电子轨道表示式:,故D错误;
故选:D。
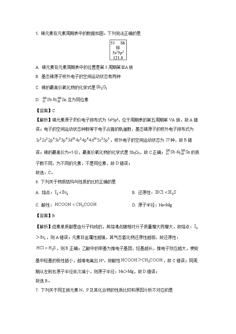
5. 锑元素在元素周期表中的数据如图。下列说法正确的是
A. 锑元素在元素周期表中的位置是第5周期第ⅢA族
B. 基态锑原子核外电子的空间运动状态有两种
C. 锑的最高价氧化物的化学式是
D. 与互为同位素
【答案】C
【解析】锑元素原子价电子排布式为5s25p3,位于周期表的第五周期第VA族,故A错误;电子的空间运动状态种数等于电子占据的轨道数,基态锑原子的核外电子排布式为,核外电子的空间运动状态为27种,故B错误;锑的最高价为+5价,最高价氧化物的化学式是Sb2O5,故C正确;与的质子数不同,为不同的元素,不是同位素,故D错误;
故选:C。
6. 下列关于物质结构与性质的比较正确的是
A. 熔点:HBr,B正确;元素周期表中,同主族从上到下金属性逐渐增强,最高价氧化物对应的水化物碱性增强,故KOH>NaOH,C正确;元素周期表中,同主族从上到下原子半径逐渐增大,键长P-H>N-H,则键能P-HPH3,D正确;
故选A。
8. 常温下,仅利用下列鉴别试剂不能进行物质鉴别的是
A. AB. BC. CD. D
【答案】C
【解析】甲苯能使酸性高锰酸钾溶液褪色,而苯不能使酸性高锰酸钾溶液褪色,即酸性高锰酸钾溶液可以鉴别甲苯和苯,故A错误;能和碳酸氢钠溶液反应有气泡产生,而不能和碳酸氢钠溶液反应,即碳酸氢钠溶液可以鉴别乙酸和乙醇,故B错误;CO2与SO2均能使澄清石灰水变浑浊,现象相同,不能鉴别,故C正确;不溶于溴水,且密度比水大,分层后,溴水层油状液体在下层,能萃取溴水中的溴单质,且分层后油状液体在上层,即溴水可以鉴别和,故D错误;
故选C。
9. 对乙酰氨基酚常用于治疗疼痛与发热,其结构简式如图。下列关于对乙酰氨基酚的说法不正确的是
A. 分子式为
B. 可以与水形成分子间氢键
C. 可以发生取代反应、氧化反应
D. 1ml对乙酰氨基酚最多可与3mlNaOH发生反应
【答案】D
【解析】由结构简式可知,该有机物分子式为,A正确;该有机物中含有羟基,可以与水形成分子间氢键,B正确;对乙酰氨基酚含有酚羟基,易发生氧化反应,苯环上酚羟基能发生取代反应,C正确;1ml该有机物中含有1ml酚羟基、1ml酰胺基,均可以消耗1ml氢氧化钠反应,故1ml对乙酰氨基酚最多可与2mlNaOH发生反应,D错误;
故选D。
10. 一定条件下,甲醇可发生反应:。下列说法不正确的是
A. 分子是极性分子
B. HCHO分子的空间结构呈平面三角形
C. 分子中H-O-H键角小于HCHO分子中H-C-O的键角
D. 和HCHO分子中的C原子均为手性碳原子
【答案】D
【解析】CH3OH分子正负中心电荷不重合,是极性分子,故A正确;HCHO的中心原子C的价层电子对为3,HCHO分子的空间结构呈平面三角形,故B正确;H2O是V形结构,HCHO分子是平面三角形,故H2O分子中H—O—H键角小于HCHO分子中H—C—O的键角,故C正确;连有4个不同原子或原子团的碳原子为手性碳,均不含手性碳,故D错误;
故选D。
11. 下列实验能达到实验目的的是(图中部分夹持装置略)
A. AB. BC. CD. D
【答案】C
【解析】实验室制备乙酸乙酯,需用饱和碳酸钠溶液吸收乙醇,反应乙酸,降低乙酸乙酯的溶解度,氢氧化钠会与乙酸乙酯反应,不能用氢氧化钠收集乙酸乙酯,为防止倒吸,导管应在饱和碳酸钠液面以上,A错误;苯酚与饱和溴水反应生成白色沉淀,苯与溴水发生萃取,由实验操作和现象可证明羟基使苯环活化,不是苯环使羟基活化,B错误;1-溴丁烷消去反应的产物为丁烯,用水吸收挥发出的乙醇、溴化氢,高锰酸钾酸性溶液褪色证明有乙烯生成,C正确;电石中含有的CaS与水反应产生的H2S具有还原性,硫化氢可以被溴的四氯化碳溶液氧化而使溴的四氯化碳溶液褪色,因此不能证明电石与水反应产生的乙炔使溴的四氯化碳溶液褪色,D错误;
故选C。
12. 材料A在生物医学上有广泛的应用,其合成路线如下:
下列说法正确的是
A. HEMA分子存在顺反异构现象
B. NVP分子中所有原子均处于同一平面
C. HEMA和NVP通过加聚反应合成材料A
D. 材料A与NaOH充分反应可重新得到HEMA和NVP
【答案】C
【解析】HEMA分子中有1个双键碳上连有2个H原子,所以不存在顺反异构现象,故A错误;NVP分子中含有单键碳,不可能所有原子均处于同一平面,故B错误; HEMA和NVP都含有碳碳双键,通过加聚反应合成材料A,故C正确;材料A是HEMA和NVP加聚反应的产物,材料A与NaOH反应不能重新得到HEMA和NVP,故D错误;
选C。
13. 我国科学家近期开发了一种光催化还原协同乙醇氧化制乙醛的催化体系,其原理如图所示。光照时,光催化剂产生电子()和空穴()。下列说法错误的是
A. 该装置实现了太阳能转化为化学能
B. 上述分子中碳原子的杂化方式有3种
C. 乙醇发生的反应为
D. 该反应的原子利用率为100%
【答案】D
【解析】该装置实现了光催化还原协同乙醇氧化制乙醛,实现了太阳能转化为化学能,A正确;二氧化碳中碳原子为sp杂化,醛基中碳原子为sp2杂化,甲基中碳原子为sp3杂化,上述分子中碳原子的杂化方式有3种,B正确;由图可知,乙醇、反应生成了乙醛和氢离子,发生的反应为,C正确;由图可知,总反应为二氧化碳和乙醛在催化剂作用下生成乙醛,根据质量守恒可知,还会生成水,总反应为,故该反应的原子利用率不是100%,D错误;
故选D。
14. 有机物x的分子式为。其核磁共振氢谱有四组峰,且面积比为3:2:2:1;红外光谱如图。下列关于x的说法中,正确的是
A. 结构简式是
B. 与x互为同分异构体的有机化合物有2种
C. 可使紫色石蕊溶液变红
D. 可发生银镜反应
【答案】A
【解析】有机物x的分子式为,其核磁共振氢谱有四组峰,且面积比为3:2:2:1,根据红外光谱图,含有苯环、C-O-C、C-H、C=O,,则x的结构简式为,故A正确;与x互为同分异构体有等,故B错误;x是,不含羧基,不能使紫色石蕊溶液变红,故C错误;x是,不含醛基,不能发生银镜反应,故D错误;
选A。
第二部分
本部分共5题,共58分。
15. 2-乙烯基吡啶(VPy)是合成治疗矽肺病药物的原料。由甲基吡啶(MPy)合成VPy的转化关系如下。
(1)MPy的组成元素中C、N的第一电离能较大的是_______。
(2)MPy的某种同分异构体含有苯环,该同分异构体的结构简式是_______。
(3)EPy晶体中含有的微粒间的作用力有_______(填序号)。
a.极性共价键 b.配位键 c.范德华力
(4)反应ⅱ中,每生成1mlVPy时,EPy中断裂σ键的数目是_______ml。
(5)吡啶、与可形成二氯二吡啶合铂配合物,有顺式和反式两种同分异构体,结构如图。科学研究表明,顺式分子具有抗癌活性。
①的配位数为4,但是其轨道杂化方式并不是,判断依据是_______。
②具有顺式和反式两种结构的物质中,水溶性更好的是_______,理由是_______。
【答案】(1)N (2)
(3)ac (4)2
(5)①. 二氯二吡啶合铂配合物有顺式和反式两种同分异构体,Pt与N、Cl原子形成平面正方形结构 ②. 顺式二氯二吡啶合铂分子 ③. 顺式二氯二吡啶合铂分子和水均属于极性分子,根据相似相溶原理可知,顺式二氯二吡啶合铂分子水溶性更好
【解析】
【小问1详解】
C、N均属于第二周期,第一电离能随原子序数递增有增大趋势,则N的第一电离能大于C,故答案为:N;
【小问2详解】
甲基吡啶MPy的结构简式为,其含有苯环的同分异构体为苯胺,结构简式为,故答案为:;
【小问3详解】
a.EPy晶体中含有C=N键、C—H键和O—H键等共价键,属于极性共价键,故a正确;
b.EPy晶体中不含有提供空轨道的原子,不能形成配位键,故b错误;
c.EPy晶体属于分子晶体,存在分子间作用力或范德华力,故a确;
故答案为:ac;
【小问4详解】
由图可知,反应ⅱ中—OH和相邻C原子的H发生消去反应生成C=C双键,断裂C—O键和C—H键,单键均为σ键,所以每生成1ml VPy时,EPy中断裂σ键的数目是2ml,故答案为:2;
【小问5详解】
①二氯二吡啶合铂配合物中Pt2+的配位数为4,有顺式和反式两种同分异构体,说明Pt与N、Cl原子形成平面正方形结构,不是四面体结构,则Pt的杂化方式不是sp3,故答案为:二氯二吡啶合铂配合物有顺式和反式两种同分异构体,Pt与N、Cl原子形成平面正方形结构;
②具有顺式和反式两种结构的物质中,顺式二氯二吡啶合铂分子属于极性分子,反式二氯二吡啶合铂分子属于非极性分子,水是极性分子,根据相似相溶原理可知,顺式二氯二吡啶合铂分子易溶于水,反式二氯二吡啶合铂分子不易溶于水,故答案为:顺式二氯二吡啶合铂分子;顺式二氯二吡啶合铂分子和水均属于极性分子,根据相似相溶原理可知,顺式二氯二吡啶合铂分子水溶性更好。
16. PMMA(聚甲基丙烯酸甲酯)在汽车、航空航天等行业有广泛用途。某种合成PMMA的路线如下。
已知:RCHO+R'CH2CHO+H2O(R、R’表示烃基或氢)
(1)A的名称是_______。
(2)B的结构简式是_______。
(3)K中官能团的名称是_______,检验K中含有这种官能团的方法是_______。
(4)D→E的化学方程式是_______。
(5)F→PPMA的反应类型是_______。
(6)下列说法正确的是_______(填序号)。
a.B、K、D互为同系物
b.L可以和钠反应生成氢气
c.PPMA可以使溴的四氯化碳溶液褪色
【答案】(1)乙烯 (2)CH3CH2CHO
(3)①. 醛基 ②. 在洁净的试管中加入1mL 2%的AgNO3溶液,然后边振荡试管边逐滴加入2%的稀氨水,至最初产生的沉淀恰好溶解为止,制得银氨溶液。加入3-5滴待测溶液,水浴加热,有银镜出现,则证明有醛基;(在试管中加入10%的NaOH溶液2mL,滴入2%的CuSO4溶液4-6滴,得到新制的氢氧化铜悬浊液,振荡后加入待测溶液0.5mL,加热,有砖红色沉淀生成,则证明有醛基)
(4)2+O22
(5)加聚反应 (6)b
【解析】根据分子式知,A是乙烯,乙烯与一氧化碳、氢气在催化剂条件下生成丙醛,即B为丙醛,根据E结构简式,由逆推法知D为,根据已知条件,可以推出K为HCHO,根据逆推法知F为,则L为CH3OH。
【小问1详解】
根据分析知,A的名称是乙烯;
【小问2详解】
根据分析知,B的结构简式是CH3CH2CHO;
【小问3详解】
HCHO中官能团的名称是醛基;检验醛基的方法是:在洁净的试管中加入1mL 2%的AgNO3溶液,然后边振荡试管边逐滴加入2%的稀氨水,至最初产生的沉淀恰好溶解为止,制得银氨溶液。加入3-5滴待测溶液,水浴加热,有银镜出现,则证明有醛基;或者在试管中加入10%的NaOH溶液2mL,滴入2%的CuSO4溶液4-6滴,得到新制的氢氧化铜悬浊液,振荡后加入待测溶液0.5mL,加热,有砖红色沉淀生成,则证明有醛基;
【小问4详解】
D→E的化学方程式是:2+O22;
【小问5详解】
F→PPMA的反应类型是加聚反应;
【小问6详解】
a.B、K互为同系物,D与B、K不互为同系物,错误;b.L含有羟基,可以和钠反应生成氢气,正确;c.PPMA含有酯基,不可以使溴的四氯化碳溶液褪色,错误;故选b。
17. 钛(Ti)被称为“未来金属”,钛合金广泛应用于多个领域。
(1)工业上由钛铁矿(主要成分为)在高温下经氯化得到再制取金属钛的流程如下图。
①Ti元素位于元素周期表的_______区。
②基态Ti原子的简化电子排布式是[Ar]_______。
③补全反应器中发生反应的化学方程式:_______。
。
④通过合成器得到的粗产品是Mg、、Ti的混合物,可采用真空蒸馏的方法分离得到Ti依据下表信息,加热的温度略高于_______℃即可。
(2)超高硬度生物材料合金是理想的人工髋关节和膝关节材料,其晶体有、两种结构,如下图所示。
①晶胞中,Ti原子周围与它最近且距离相等的Ti原子有_______个。
②的晶胞边长为509pm,每个晶胞面上有两个Ti原子,它们之间的连线平行于晶胞的棱且连线中点为面心,它们之间的距离恰好是晶胞棱长的一半。晶胞中,Au原子周围与它最近且距离相等的Ti原子有_______个。晶体的密度是_______(列出计算式)。(已知:阿伏加德罗常数为,)
③与晶体相比,晶体有更长的Ti-Au键键长。上述两种晶体中硬度较高的是_______(填“”或“”)。
【答案】(1)①. d ②. ③. ④. 1412
(2)①. 8 ②. 12 ③. ④.
【解析】钛铁矿(主要成分为)为原料,与、焦炭在反应器中发生反应生成,生成的进入合成器中与发生反应生成,得到的粗产品。
小问1详解】
Ti元素原子序数为22,位于元素周期表第四周期、第ⅣB族,属于d区;基态Ti原子的核外电子排布式为,简化电子排布式是;由流程图中可看出,反应器中发生反应的反应物为、、C,生成物为,故反应方程式为;粗产品是Mg、、Ti的混合物,用真空蒸馏的方法分离得到Ti,即使沸点较低的物质气化分离出去,比较三种物质的沸点可知,加热的温度应略高于1412℃即可;
故答案为:d;;;1412;
【小问2详解】
在晶胞中,Ti原子位于面心,以右侧平面面心Ti为例,Ti原子周围与它最近且距离相等的Ti原子有8个;在晶胞中,Au原子位于晶胞顶点及体心,Ti原子位平面上,以体心Au原子为例,周围与它最近且距离相等的Ti原子有12个;晶胞中的Au原子有,Ti原子位于每个平面上,有个,根据公式计算晶胞的密度;与晶体相比,晶体有更长的Ti-Au键键长,则键长越长,键能越小,硬度越小,硬度较高的是;
故答案为:8;12;;。
18. 含氮药物近年来广泛应用于新药研发中,某种含氮药物中间体L的合成路线如下。
已知:(R表示烃基)
(1)A分子中碳原子均采取方式杂化,A的结构简式是_______。
(2)B→D化学方程式是_______。
(3)F的分子为顺式结构,F的结构简式是_______。
(4)J与K反应生成L的化学方程式是_______。
(5)下列说法正确的是_______(填序号)。
a.可用完成D→E的转化
b.G→K的反应中,G发生了氧化反应
c.I的结构简式是
(6)由F制备G时转化关系如下。中间产物M、N的结构简式是:
M(不能使酸性溶液褪色)_______,N_______。
【答案】(1)CH2=CH-CH=CH2
(2)Br-CH2-CH=CH-CH2-Br+2NaOHHO-CH2-CH=CH-CH2-OH+2NaBr
(3)
(4)++HCl
(5)bc (6)①. ②.
【解析】由A的分子式可知不饱和度为2,A分子中碳原子均采取方式杂化,则A存在两个碳碳双键,A的结构简式是CH2=CH-CH=CH2,A与Br2发生1,4加成生成B为Br-CH2-CH=CH-CH2-Br,B与NaOH水溶液发生水解反应生成HO-CH2-CH=CH-CH2-OH,D与强氧化剂发生氧化反应生成E为HOOC-CH=CH-COOH,1分子E与2分子乙醇发生酯化反应生成F为H3CH2COOC-CH=CH-COOCH2CH3,对比G和K的分子式可知缺少2个H原子,K为,结合L的结构可知J为,已知:,结合I转化为J的反应条件可知,I为。
【小问1详解】
由A的分子式可知不饱和度为2,A分子中碳原子均采取方式杂化,则A存在两个碳碳双键,A的结构简式是CH2=CH-CH=CH2;
【小问2详解】
B为Br-CH2-CH=CH-CH2-Br,B与NaOH水溶液发生水解反应生成HO-CH2-CH=CH-CH2-OH,B→D的化学方程式是Br-CH2-CH=CH-CH2-Br+2NaOHHO-CH2-CH=CH-CH2-OH+2NaBr;
【小问3详解】
E为HOOC-CH=CH-COOH,1分子E与2分子乙醇发生酯化反应生成F为H3CH2COOC-CH=CH-COOCH2CH3,F的分子为顺式结构,F的结构简式是;
【小问4详解】
J为,K为,J和K发生取代反应生成L和HCl,J与K反应生成L的化学方程式是:
++HCl;
小问5详解】
a.D 为HO-CH2-CH=CH-CH2-OH,D与强氧化剂发生氧化反应生成E为HOOC-CH=CH-COOH,由于D中含有碳碳双键也能被氧化而断键,则不可用完成D→E的转化,故a错误;
b. 有机物在发生反应时失氢或得氧,发生氧化反应,对比G和K的分子式可知缺少2个H原子,G→K的反应中,G发生了氧化反应,故b正确;
c.由分析可知I的结构简式是,故c正确;
故选bc;
【小问6详解】
F为H3CH2COOC-CH=CH-COOCH2CH3,F中碳碳双键与发生加成反应生成M为,M中酯基上C=O与-NH2加成得到N为,最后C2H5O-与N上的H脱去得到G。
19. 某实验小组探究苯酚的性质。
(1)实验I中,能证明苯酚显酸性的实验现象是_______,向澄清液中通入后,溶液中发生反应的化学方程式是_______。
(2)查阅资料:苯酚与发生显色反应生成配离子,为紫色。从配位键的角度解释实验Ⅱ中生成的原因_______。
小组同学探究阴离子的种类及溶液酸性对苯酚与反应的影响。设计实验:
已知:
i.a>b;
ⅱ.吸光度A表示对特定波长光的吸收程度,与的浓度在一定范围内成正比;
ⅲ.本实验条件下,pH改变对水解程度的影响可忽略。
实验结果:
(3)根据实验结果,小组同学认为此结果不足以证明、对苯酚与的显色反应有影响,理由是_______。
(4)小组同学补充实验5和6。
①根据实验1~6的结果,小组同学得出结论:对苯酚与的显色反应无影响。对苯酚与的显色反应有影响,且对苯酚与的显色反应起抑制作用。得出此结论依据的实验证据是_______。
②根据实验1~6的结果,小组同学得出结论:对苯酚与的显色反应有影响,且对与苯酚的显色反应有抑制作用。从化学平衡角度解释原因_______。
【答案】(1)①. 苯酚浊液变澄清 ②.
(2)提供空轨道,中的O原子提供孤电子对,可以形成配位键
(3)实验中、离子种类不同、阴离子浓度不同,未控制单一变量
(4)①. , (或,) ②. 与苯酚反应存在平衡,增大,平衡逆移,浓度减小,溶液颜色变浅,吸光度降低
【解析】
【分析】该实验目的为探究苯酚的性质,实验原理为苯酚有酸性,酸性弱于碳酸;苯酚与反应的原理及影响因素探究需控制单一变量。
【小问1详解】
现象:苯酚浊液变澄清,说明苯酚显酸性,能与加入溶液反应;澄清液为苯酚钠溶液,与通入反应,溶液变浑浊,说明生成苯酚,反应方程式为;
故答案为:苯酚浊液变澄清;;
【小问2详解】
形成的原因为提供空轨道,中的O原子提供孤电子对,故可以形成配位键;
故答案为:提供空轨道,中的O原子提供孤电子对,可以形成配位键;
【小问3详解】
实验中、离子种类不同、阴离子浓度不同,未控制单一变量,故不足以证明、对苯酚与的显色反应有影响;
故答案为:实验中、离子种类不同、阴离子浓度不同,未控制单一变量;
【小问4详解】
能说明对苯酚与的显色反应无影响,需在其他条件相同,改变的量,苯酚与的显色反应吸光度A不变,即实验序号3与实验序号6,;同理,能说明对苯酚与的显色反应有影响,且对苯酚与的显色反应起抑制作用,需在其他条件相同,改变的量,苯酚与的显色反应吸光度A发生变化,即实验序号1与实验序号5,加入固体的实验中,吸光度A降低,说明对苯酚与的显色反应起抑制作用,即或在实验序号3与实验序号6,说明对苯酚与的显色反应无影响情况下,对比实验序号1,实验序号3,的存在,使该实验反显示反应吸光度降低,即;
能说明对苯酚与的显色反应有影响,且对与苯酚的显色反应有抑制作用的是实验序号1和实验序号2,或实验序号3和实验序号4,,从化学平衡角度与苯酚反应存在平衡,增大,平衡逆移,浓度减小,溶液颜色变浅,吸光度降低;
故答案为:, (或,);与苯酚反应存在平衡,增大,平衡逆移,浓度减小,溶液颜色变浅,吸光度降低。
A
B
C
D
选项
性质比较
原因分析
A
沸点:
键长:H-OHBr
电负性;BrNaOH
金属性;Na
相关试卷
这是一份北京市顺义区2022-2023学年高二下学期期末考试化学试卷(Word版附解析),文件包含北京市顺义区2022-2023学年高二下学期期末化学试题Word版含解析docx、北京市顺义区2022-2023学年高二下学期期末化学试题Word版无答案docx等2份试卷配套教学资源,其中试卷共32页, 欢迎下载使用。
这是一份北京市顺义区2022-2023学年高二下学期期中化学试题含答案,共21页。试卷主要包含了5 Ca 40, 下列能级中,轨道数为1的是, 下列物质中,属于酚的是, 下列物质属于共价晶体的是, 下列物质的熔点最高的是等内容,欢迎下载使用。
这是一份北京市顺义区2022-2023学年高二下学期期中考试化学试卷,共8页。

