[历史]福建省三明市永安市2023-2024学年部编版九年级上学期期中试卷(解析版)
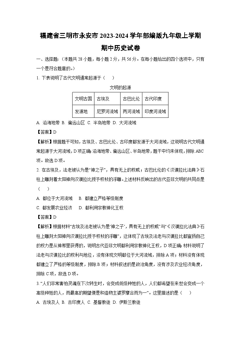
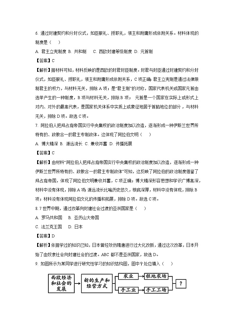
展开福建省三明市永安市2024届九年级上学期期中质量抽测历史试卷(含答案): 这是一份福建省三明市永安市2024届九年级上学期期中质量抽测历史试卷(含答案),共18页。试卷主要包含了选择题,材料题,论述题等内容,欢迎下载使用。
福建省三明市永安市2023-2024学年七年级上学期期末考试历史试题(原卷版+解析版): 这是一份福建省三明市永安市2023-2024学年七年级上学期期末考试历史试题(原卷版+解析版),文件包含精品解析福建省三明市永安市2023-2024学年七年级上学期期末考试历史试题原卷版docx、精品解析福建省三明市永安市2023-2024学年七年级上学期期末考试历史试题解析版docx等2份试卷配套教学资源,其中试卷共26页, 欢迎下载使用。
福建省三明市永安市重点中学2023-2024学年部编版九年级上学期12月月考历史试题(word版含解析): 这是一份福建省三明市永安市重点中学2023-2024学年部编版九年级上学期12月月考历史试题(word版含解析),共9页。试卷主要包含了选择题,非选择题等内容,欢迎下载使用。

