福建省部分学校2023_2024学年高三生物上学期12月月考试题含解析
展开
这是一份福建省部分学校2023_2024学年高三生物上学期12月月考试题含解析,共20页。试卷主要包含了本试卷主要考试内容等内容,欢迎下载使用。
注意事项:
1.答题前,考生务必将自己的姓名、考生号、考场号、座位号填写在答题卡上。
2.回答选择题时,选出每小题答案后,用铅笔把答题卡上对应题目的答案标号涂黑。如需改动,用橡皮擦干净后,再选涂其他答案标号。回答非选择题时,将答案写在答题卡上。写在本试卷上无效。
3.考试结束后,将本试卷和答题卡一并交回。
4.本试卷主要考试内容:人教版必修1、必修2,选择性必修1第1章~第4章。
一、单项选择题:本题共15小题,其中,1~10小题,每题2分;11~15小题,每题4分,共40分。在每小题给出的四个选项中,只有一项是最符合题目要求的。
1. 人体肠道中的微生物可产生色氨酸,当色氨酸进入大脑时会转化为血清素(氨基酸的衍生物),使机体产生饱腹感,从而使人感到困倦。下列叙述错误的是( )
A. 组成色氨酸的元素有C、H、O、N等
B. 人体细胞可以利用其他氨基酸的转化来合成色氨酸
C. 色氨酸与其他氨基酸的区别在于R基的不同
D. 人在饭后易产生困倦可能与血清素含量上升有关
【答案】B
【解析】
【分析】1、根据是否能在人体内合成分为必需氨基酸和非必需氨基酸,必需氨基酸,不能在人体内合成,必须从外界获取。
2、色氨酸是必需氨基酸,不能由其他物质转化而来。
【详解】A、根据氨基酸的结构通式可知,色氨酸中一定含有C、H、O、N四种元素,A正确;
B、色氨酸是必需氨基酸,不能由其他物质转化而来,B错误;
C、根据氨基酸的结构通式可知,不同的氨基酸的R基的不同,因此色氨酸与其他氨基酸的区别在于R基的不同,C正确;
D、由题干可知,当色氨酸进入大脑时会转化为血清素(氨基酸的衍生物),使机体产生饱腹感,从而使人感到困倦,D正确。
故选B。
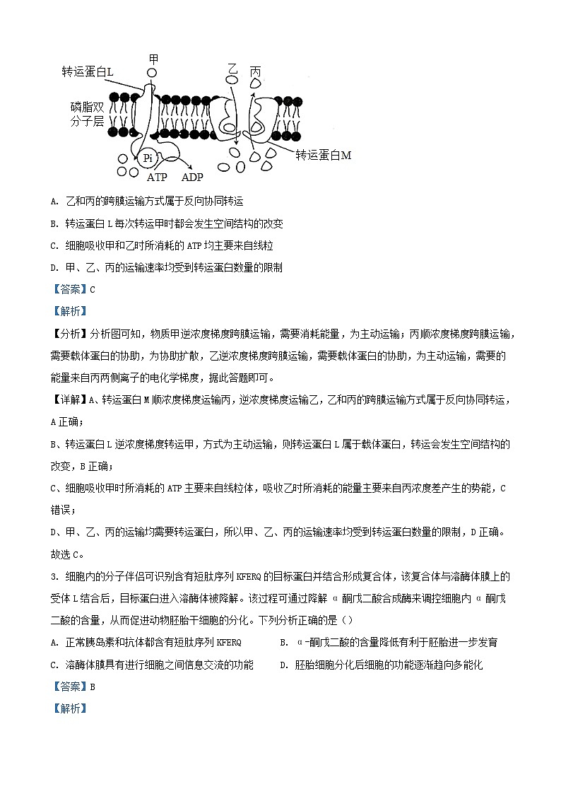
2. 反向协同转运是指两种离子或分子在膜蛋白的介导下进行相反方向的转运方式,其中一种物质顺浓度梯度运输,另一种物质逆浓度梯度运输。甲、乙、丙三种小分子物质进出细胞的方式如图所示。下列推测不合理的是( )
A. 乙和丙的跨膜运输方式属于反向协同转运
B. 转运蛋白L每次转运甲时都会发生空间结构的改变
C. 细胞吸收甲和乙时所消耗的ATP均主要来自线粒
D. 甲、乙、丙的运输速率均受到转运蛋白数量的限制
【答案】C
【解析】
【分析】分析图可知,物质甲逆浓度梯度跨膜运输,需要消耗能量,为主动运输;丙顺浓度梯度跨膜运输,需要载体蛋白的协助,为协助扩散,乙逆浓度梯度跨膜运输,需要载体蛋白的协助,为主动运输,需要的能量来自丙两侧离子的电化学梯度,据此答题即可。
【详解】A、转运蛋白M顺浓度梯度运输丙,逆浓度梯度运输乙,乙和丙的跨膜运输方式属于反向协同转运,A正确;
B、转运蛋白L逆浓度梯度转运甲,方式为主动运输,则转运蛋白L属于载体蛋白,转运会发生空间结构的改变,B正确;
C、细胞吸收甲时所消耗的ATP主要来自线粒体,吸收乙时所消耗的能量主要来自丙浓度差产生的势能,C错误;
D、甲、乙、丙的运输均需要转运蛋白,所以甲、乙、丙的运输速率均受到转运蛋白数量的限制,D正确。
故选C。
3. 细胞内的分子伴侣可识别含有短肽序列KFERQ的目标蛋白并结合形成复合体,该复合体与溶酶体膜上的受体L结合后,目标蛋白进入溶酶体被降解。该过程可通过降解α酮戊二酸合成酶来调控细胞内α酮戊二酸的含量,从而促进动物胚胎干细胞的分化。下列分析正确的是()
A. 正常胰岛素和抗体都含有短肽序列KFERQB. α-酮戊二酸的含量降低有利于胚胎进一步发育
C. 溶酶体膜具有进行细胞之间信息交流的功能D. 胚胎细胞分化后细胞的功能逐渐趋向多能化
【答案】B
【解析】
【分析】根据题干信息“该复合体与溶酶体膜上的受体L结合后,目标蛋白进入溶酶体被降解。该过程可通过降解α-酮戊二酸合成酶,调控细胞内α-酮戊二酸的含量,从而促进胚胎干细胞分化”,可以得出相应的过程,α-酮戊二酸合成酶先形成复合体,与受体L结合,进入溶酶体被降解,导致α-酮戊二酸含量降低,促进细胞分化。
【详解】A、根据题意可知,细胞内的分子伴侣可识别并结合含有短肽序列KFERQ的目标蛋白,使得目标蛋白进入溶酶体被降解。正常胰岛素和抗体都属于分泌蛋白,其合成加工过程不需要进入溶酶体中进行降解,因此不需含有此短肽序列,A错误;
B、根据题干信息“该过程可通过降解α-酮戊二酸合成酶,调控细胞内α-酮戊二酸的含量,从而促进胚胎干细胞分化”,说明α-酮戊二酸含量降低促进细胞分化,B正确;
C、溶酶体膜具有进行细胞内信息交流的功能,C错误;
D、胚胎细胞分化后细胞的功能逐渐趋向专门化,D错误。
故选B。
4. 选择适宜的实验方法有利于科研人员进行实验探究。下表中对应正确的是( )
A. AB. BC. CD. D
【答案】C
【解析】
【分析】1、用不同颜色的荧光分子分别标记小鼠和人细胞膜上的蛋白质,进行细胞融合杂交,该实验证明细胞膜具有流动性。
2、孟德尔发现基因的分离和自由组合定律及摩尔根用果蝇证明白眼基因位于X染色体上都使用了假说-演绎法。
3、噬菌体侵染细菌的过程:吸附→注入(注入噬菌体的DNA)→合成(控制者:噬菌体的DNA;原料:细菌的化学成分)→组装→释放。噬菌体侵染细菌的实验步骤:分别用35S或32P标记噬菌体→噬菌体与大肠杆菌混合培养→噬菌体侵染未被标记的细菌→在搅拌器中搅拌,然后离心,检测上清液和沉淀物中的放射性物质,结果证明了DNA是遗传物质。
【详解】A、施莱登和施旺建立细胞学说利用了不完全归纳法,A错误;
B、小鼠细胞和人细胞融合实验中,运用荧光标记技术证实了细胞膜具有流动性,B错误;
C、孟德尔发现基因的分离和自由组合定律及摩尔根用果蝇证明白眼基因位于X染色体上都使用了假说-演绎法,C正确;
D、种群的“S”形增长模型属于建构模型中的数学模型,D错误。
故选C。
5. 实验室中某只果蝇的一个精原细胞的一条染色体上某基因的一条脱氧核苷酸链中的一个碱基G替换成了T,另一条脱氧核苷酸链的碱基未发生替换。下列叙述正确的是( )
A. 该精原细胞发生的变异是染色体变异,可作为果蝇进化的原材料
B. 该DNA分子复制产生的子代DNA的嘌呤数小于嘧啶数
C. 若该精原细胞进行减数分裂,则产生的精细胞中含突变基因的所占比例为1/2
D. 若该精原细胞进行有丝分裂,则产生的精原细胞中含突变基因的所占比例是1/2
【答案】D
【解析】
【分析】一个精原细胞的一条染色体上某基因的一条脱氧核苷酸链中的一个碱基G替换成了T,另一条脱氧核苷酸链的碱基未发生替换,在进行复制的过程中,因为半保留复制的特点,异常的这条链复制出来的DNA是异常的,其余全部正常。
【详解】A、该精原细胞发生的变异是基因突变,A错误;
B、该DNA分子复制产生的子代DNA的嘌呤数等于嘧啶数,因为复制过程遵循碱基互补配对原则,B错误;
C、若该精原细胞进行减数分裂,由于染色体只复制一次,所以产生的异常DNA只有一个,所以产生的四个精细胞中含突变基因的细胞只有一个,占1/4,C错误;
D、若该精原细胞进行有丝分裂,产生的异常DNA只有一个,所以含异常基因的细胞也只有一个,占1/2,D正确。
故选D。
6. M13噬菌体的遗传物质是单链DNA,其DNA进入宿主细胞后,先形成双链DNA,再以此为模板,控制合成病毒单链DNA和蛋白质,组装成子代噬菌体。M13噬菌体DNA片段中D基因和E基因的部分碱基序列及编码氨基酸的情况(Met、Glu、Tyr等表示不同的氨基酸)如图所示。下列叙述错误的是( )
A. 基因D、E的起始密码子相同,终止密码子不同
B. 合成该病毒的遗传物质时需要DNA聚合酶的催化
C. 基因D、E共用部分碱基降低了基因遗传信息的容量
D. 酒精和盐酸能使M13噬菌体的蛋白质变性失活
【答案】C
【解析】
【分析】图中可以看出,不同的基因共用了相同的序列,这样就增大了遗传信息储存的容量。
【详解】A、从图中可以看出,基因D和E的起始密码子都是UAC,但前者的终止密码子是AUU,后者的是ACU,A正确;
B、该病毒的遗传物质是DNA,合成时需要DNA聚合酶,B正确;
C、不同的基因共用了相同的序列,这样就增大了遗传信息储存的容量,C错误;
D、酒精和盐酸能使M13噬菌体的蛋白质空间结构改变,变性失活,D正确。
故选C。
7. 城市化进程重塑了地球的外貌,也改变了大量生物栖息的环境。白三叶草能产生剧毒的氰化氢(HCN),可作为防御机制来抵御环境压力,增强在干旱或霜降环境下的生存能力。某地不同区域白三叶草种群中产HCN植株比例如图所示。下列分析错误的是( )
A. 城市中的白三叶草与其他生物及生存环境协同进化
B. 城市化导致白三叶草的防御性分子的表达明显下降
C. 经过选择,白三叶草不同种群的进化压力是相同的
D. 白三叶草种群的进化机制有利于其适应特定的环境
【答案】C
【解析】
【分析】协同进化是指生物与生物之间、生物与环境之间的共同进化。 适者生存,不适者被淘汰是自然选择的结果。自然选择只选择适应环境的变异类型,通过多次选择,使生物的微小有利变通过繁殖遗产给后代,得以积累和加强,使生物更好的适应环境,逐渐产生了新类型。在生存斗争中生存下来的生物都是对境能适应的,被淘汰的生物是对环境不适应的,所以说变异不是定向的,但自然选择是定向的,决定着进化的方向。
【详解】A、协同进化是指生物与生物之间、生物与环境之间的共同进化,所以城市中的白三叶草与其他生物及生存环境协同进化,A正确;
B、市化进程使越靠近市中心的产HCN植株比例越低,白三叶草能产生剧毒的氰化氢(HCN),可作为防御机制来抵御环境压力,比例降低,代表防御性分子的表达明显下降,B正确;
C、经过选择,白三叶草不同种群的进化压力是不相同的,城市化进程使越靠近市中心的产HCN植株比例越低,C错误;
D、在适应环境过程中,适应环境的白叶草生存下来,不适应环境的白叶草被淘汰,如果白三叶草在生长过程中逐渐适应了新的环境,所以白三叶草种群的进化机制有利于其适应特定的环境,D正确。
故选C。
8. 家蚕(2n=28)的性别决定方式为ZW型,一般进行有性生殖,也能进行没有雄性参与的孤雌生殖。通过构建家蚕某品种的纯系,可发现并淘汰隐性致死基因和其他不良基因,育种途径如图所示,b育种途径中的热处理能抑制同源染色体分离。下列分析正确的是()
A. a过程为减数分裂,基因重组主要发生在d过程中
B. b育种途径得到的子代的基因型与父本的相同
C. c育种途径得到f依据的遗传学原理是基因重组
D. e与f交配,得到的子代的隐性性状都能表现
【答案】D
【解析】
【分析】图中是构建家蚕某品种的纯系,ac是正常的减数分裂,d是受精作用,e是 ZW生成ZW,f可能是孤雌生殖, WW的细胞致死,ZZ存活。
【详解】A、基因重组有自由组合和交叉互换两类,前者发生在减数第一次分裂的后期(非同源染色体的自由组合),后者发生在减数第一次分裂的四分体(同源染色体的非姐妹染色单体的交叉互换),即基因重组的过程发生在减数分裂过程中,a过程为减数分裂过程,能发生基因重组,A错误;
B、由于家蚕能够进行没有雄性参与的孤雌生殖,b育种途径得到的子代的基因型与母本的相同,B错误;
C、c育种途径得到f依据的遗传学原理是染色体数目变异,使f染色体数目加倍,C错误;
D、由图可知e与f交配,得到的子代基因型为ZZ或ZW,其隐性性状都能表达,D正确。
故选D。
9. 河鲀毒素是自然界毒性最大的神经毒素之一,通过阻碍Na+通道的开放而麻痹神经。下列说法错误的是( )
A. 河鲀毒素作为一种神经毒素,可开发作为麻醉剂、镇痛剂
B. 阻碍Na+通道开放,阻断了神经冲动的产生和传递,进而使神经麻痹
C. 阻碍Na+通道开放,Na+无法外流,将导致动作电位无法形成
D. 将神经组织浸润在高浓度Na+溶液中,刺激神经元引起的动作电位峰值可能较高
【答案】C
【解析】
【分析】静息时,神经细胞膜对钾离子的通透性大,钾离子大量外流,形成内负外正的静息电位;受到刺激后,神经细胞膜的通透性发生改变,对钠离子的通透性增大,钠离子内流,形成内正外负的动作电位。
【详解】AB、由题意可知,河豚毒素阻碍Na+通道的开放,阻止动作电位的产生和传递,进而使神经麻痹,故可作为麻醉剂和镇痛剂,有一定的药用价值,AB正确,
C、河豚毒素阻碍Na+通道开放,Na+无法内流,将导致动作电位无法形成,C错误;
D、将神经组织浸润在高浓度Na+溶液中,使细胞内外Na+浓度差更大,刺激神经元引起的动作电位峰值可能较高,D正确。
故选C。
10. Graves病患者体内出现针对甲状腺细胞的特异性抗体,导致甲状腺细胞增生、甲状腺激素合成增加,可用放射性的¹³¹I;检测甲状腺的功能。下列分析正确的是( )
A. 该病的致病机理与艾滋病的相同
B. 该病患者甲状腺中¹³¹I的放射性较低
C. 该病患者血浆中促甲状腺激素的含量较高
D. 该病患者血浆中促甲状腺激素释放激素的含量较低
【答案】D
【解析】
【分析】甲状腺激素的分级调节:下丘脑通过释放促甲状腺激素释放激素,来促进垂体合成和分泌促甲状腺激素,促甲状腺激素则可以促进甲状腺的活动,合成和释放甲状腺激素,这就是分级调节。而在正常情况下甲状腺激素要维持在一定浓度内,不能持续升高。当甲状腺激素达到一定浓度后,这个信息又会反馈给下丘脑和垂体,从而抑制两者的活动,这样系统就可以维持在相对稳定水平。
【详解】A、促甲状腺激素的受体为细胞正常结构,促甲状腺激素的受体在甲状腺细胞细胞膜上,Graves病患者的促甲状腺激素的受体被抗体结合,因此Graves病患者的甲状腺细胞可被上述抗体攻击,Graves病属于自身免疫病,而艾滋病是免疫缺陷病,A错误;
B、碘在甲状腺处参与合成甲状腺激素,Graves病患者甲状腺激素合成增加,因此该病患者甲状腺中¹³¹I的放射性较高,B错误;
CD、Graves病患者体内甲状腺激素分泌过多,通过负反馈调节,抑制下丘脑和垂体分泌促甲状腺激素释放激素和促甲状腺激素,导致促甲状腺激素释放激素和促甲状腺激素含量偏低,C错误,D正确。
故选D。
11. 疫苗是现代医学的伟大成就,挽救了无数人的生命。疫苗包括灭活疫苗、核酸疫苗等。某种mRNA疫苗通过体外设计编码抗原蛋白的mRNA序列,再经脂质体包裹后注射到人体内,引起相关免疫反应。下列相关叙述错误的是( )
A. 灭活的病毒疫苗是使病毒失去感染能力,但能保留其抗原特性的生物制品
B. mRNA疫苗进入人体后通过引起机体的细胞免疫,使人体获得免疫力
C. mRNA进入细胞翻译出相应的抗原蛋白,引起机体发生特异性免疫反应
D. 多次注射疫苗是为了提高机体内抗体和记忆细胞的数量
【答案】B
【解析】
【分析】疫苗通常是用灭活的或减毒的病原体制成的生物制品。接种疫苗后,人体内可产生相应的抗体,从而对特定传染病具有抵抗力。
【详解】A、疫苗相当于抗原,灭活的病毒疫苗是指经过人工化学或物理方法处理,使病毒失去感染能力,但能保留其抗原特性的生物制品,注射后引起机体发生特异性免疫,产生抗体和记忆细胞,A正确;
B、mRNA疫苗指导合成出的抗原蛋白存在于细胞内,能引起细胞免疫,当该细胞被被细胞毒性T细胞杀死后,抗原蛋白会释放至内环境中,可引起体液免疫,产生抗体和记忆细胞,使人体获得免疫力,B错误;
C、mRNA进入细胞后,能够翻译出相应的抗原蛋白,抗原刺激机体发生特异性免疫,C正确;
D、多次注射疫苗相当于激发机体的二次免疫过程,目的是为了提高机体内抗体和记忆细胞的数量,D正确。
故选B。
12. 垂体可分为腺垂体和神经垂体,腺垂体能分泌一系列促激素刺激相关靶腺产生和分泌特异性激素,以调节机体的生命活动。神经垂体不能合成激素,只能储存激素(如抗利尿激素),下列有关说法正确的是( )
A. 甲状腺功能亢进时,血液中由腺垂体分泌的促甲状腺激素增多
B. 阻断神经垂体和下丘脑之间的血液联系,可导致动物生殖器官萎缩
C. 腺垂体分泌的激素可通过调节胰岛素和肾上腺素的含量以参与维持血糖平衡
D. 大面积烧伤病人由于严重脱水,神经垂体释放的抗利尿激素增加
【答案】D
【解析】
【分析】甲状腺激素对垂体分泌促甲状腺激素具有抑制作用,当甲状腺激素过多时,垂体分泌的促甲状腺激素减少。抗利尿激素是由下丘脑合成并分泌,垂体释放的,其具有促进肾小管和集合管重吸收水的作用。
【详解】A、甲状腺功能亢进时,体内甲状腺激素含量较多,甲状腺激素对垂体分泌促甲状腺激素具有抑制作用,因此,血液中腺垂体分泌的促甲状腺激素会减少,A错误;
B、腺垂体能分泌一系列激素,刺激靶腺产生和分泌特异性激素以调节机体,垂体和下丘脑之间可通过神经联系,也可通过激素联系,甲状腺激素的分级调节正常,不会导致动物甲状腺萎缩,B错误;
C、胰岛和肾上腺髓质分泌激素不受垂体的调节,C错误;
D、严重脱水,细胞外液渗透压升高,刺激下丘脑渗透压感受器,下丘脑神经细胞分泌,并由垂体释放抗利尿激素,使抗利尿激素浓度增加,促进肾小管和集合管对水的重吸收,减少尿量,D正确。
故选D
13. 神经肌肉接头处的 A-I-M复合蛋白对突触后膜上乙酰胆碱(ACh)受体(AChR)的组装有重要作用。重症肌无力是一种神经肌肉接头功能异常的自身免疫疾病,研究者采用抗原一抗体结合方法检测该病患者 AChR 抗体,多数患者呈阳性,少数患者呈阴性,且患者 AChR 基因未突变。下列分析正确的是( )
A. 神经肌肉接头处的突触后膜是由神经细胞的胞体膜或树突膜组成的
B. 抗体阳性重症肌无力产生的原因可能是自身产生的抗体攻击了 AChR
C. 乙酰胆碱与突触后膜上的受体(AChR)结合,相应的离子通道关闭
D. 在抗体阴性重症肌无力患者神经肌肉接头处注射 AChR,症状能得到缓解
【答案】B
【解析】
【分析】兴奋在神经元之间需要通过突触结构进行传递,突触包括突触前膜、突触间隙、突触后膜,其具体的传递过程为:兴奋以电流的形式传导到轴突末梢时,突触小泡释放递质(化学信号),递质作用于突触后膜,引起突触后膜产生膜电位(电信号),从而将兴奋传递到下一个神经元。由于递质只能由突触前膜释放,作用于突触后膜,因此神经元之间兴奋的传递只能是单方向的。
【详解】A、神经肌肉接头处的突触后膜是由肌肉细胞的细胞膜组成的,A 错误;
B、抗体阳性重症肌无力患者,体内存在AChR 的抗体,可能会攻击突触后膜上的受体(AChR),使乙酰胆碱(ACh)不能与受体(AChR)正常结合,导致反射不能正常完成,B正确;
C、乙酰胆碱与突触后膜上受体(AChR)结合,会使相应离子内流,有关离子通道打开,C错误;
D、阴性患者 AChR 基因未突变,即能合成AChR,体内不存在 AChR 的抗体,很可能神经肌接头处的 A-I-M 复合蛋白损伤造成AChR 不能在突触后膜组装,注射 AChR,症状不会得到缓解,D错误。
故选B。
14. 当原尿流经肾小管时,健康人体内,原尿中的全部葡萄糖、大部分水和部分无机盐被肾小管重吸收,回到肾小管周围的毛细血管中。原尿经过肾小管的重吸收作用,剩下的水、无机盐、尿素、尿酸等物质就形成了尿液。与尿液形成和排出相关的部分调节过程如图所示。下列叙述正确的是( )
A. 图中的刺激可能是饮水不足导致的细胞外液渗透压降低
B. 物质⑤可能是垂体合成的抗利尿激素
C. 若某患者没有产生尿意,但出现尿失禁,则该患者的①可能受损
D. 当交感神经兴奋,副交感神经受到抑制时,膀胱会缩小
【答案】C
【解析】
【分析】(1)肾小球的滤过作用:当血液流经肾小球时,除血浆中的血细胞和大分子蛋白质以外,一部分水、无机盐、葡萄糖和尿素等物质经肾小球滤过到肾小囊中,在肾小囊腔内形成原尿。一个健康人每天大约形成150升原尿。
(2)肾小管的重吸收作用:原尿流经肾小管时,全部的葡萄糖、大部分的水和部分无机盐等被重吸收到肾小管周围的毛细血管中。剩下的水、无机盐和尿素形成尿液。每天排出的尿液大约1.5升。
(3)尿的排出:尿首先通过输尿管到达膀胱,膀胱具有暂时储存尿液的作用,当膀胱里的尿储存到一定量时,通过尿道排出尿液。
(4)排尿的意义:排出废物,调节体内水和无机盐的平衡,维持组织细胞的正常生理功能。
【详解】A、饮水不足导致的细胞外液渗透压升高,A错误;
B、物质⑤可能是下丘脑合成,垂体释放的抗利尿激素,B错误;
C、图中①表示信号传到大脑皮层,就会有尿意,大脑就会有意识的控制排尿,若患者的①受损,则患者没有产生尿意,出现尿失禁,C正确;
D、交感神经兴奋,不会导致膀胱缩小,副交感神经兴奋,会使膀胱缩小,D错误。
故选C。
15. 已知某遗传病由基因a或基因b控制,且基因A/a位于X染色体上,基因B/b位于常染色体上。患该病的某家族的遗传图谱如图1所示,图2表示该家族部分成员的该病相关基因电泳结果(一个基因只电泳出一个条带)。不考虑X、Y的同源区段,下列分析正确的是( )
A. 条带①与条带③代表的基因为等位基因
B. 3号个体的致病基因只来自1号个体
C. 4号个体与2号个体基因型相同的概率为1/4
D. 1号个体与2号个体生下的女孩均患该病
【答案】A
【解析】
【分析】题图分析,根据无中生有女必为常染色体隐性遗传病可判断,该病的致病基因为b。3号个体没有条带①,说明该条带为基因B,4号为男性,且表现正常,则其含有A和B基因,则条带②为A基因,结合2号个体的条带可推测,条带③为b基因,条带④为a基因。
【详解】A、根据无中生有女必为常染色体隐性可判断,该病的致病基因为b。3号个体没有条带①,条带①为基因B,4号为男性,且表现正常,则其含有A和B基因,则条带②为A基因,结合2号的的条带可推测其基因型为BbXAY,则条带③为b基因,条带④为a基因,可见条带①与条带③代表的基因为等位基因,A正确;
B、该病为常染色体隐性遗传病,3号个体的致病基因不只来自1号个体,还来自2号个体,B错误;
C、结合图示可知,4号个体与2号个体的基因型不同,C错误;
D、1号个体与2号个体基因型均为Bb,二者生下的女孩患病的概率为1/4×1/2=1/8,D错误。
故选A。
二、非选择题:本题共5小题,共60分。
16. 温室(塑料大棚)种植蔬菜是人为地创造适宜的生态环境,调整蔬菜生产季节,促进蔬菜优质高产的种植模式。为了解影响温室黄瓜光合速率的环境因素,研究人员分别测得不同条件下黄瓜植株的净光合速率,结果如图所示。回答下列问题:
(1)夏季,利用高温强光升高棚内温度进行闷棚时,地面地表温度可达到及以上。高温闷棚能有效预防棚内作物的病虫害,原因是__________。
(2)与第1组相比,第2组黄瓜植株的净光合速率下降,原因是_____。据图分析,为解除高温抑制,可采取的措施是________。
(3)科学施肥可保障作物健康生长和高产,黄瓜以增施磷肥、钾肥和氮肥为主。黄瓜根系吸收的N、P运输到叶肉细胞后,可用来合成的大分子有机物是_________。施肥要防止过量,严格按照“少量多次”的原则,原因是_________。
【答案】(1)高温能杀灭病菌、病虫及病虫卵
(2) ①. 高温降低了光合作用有关酶的活性 ②. 通风、增施中浓度的CO2
(3) ①. DNA、RNA和蛋白质 ②. 防止无机盐浓度过高引起作物渗透失水而影响生长
【解析】
【分析】分析图示可知,本实验的自变量是处理天数、温度、CO2浓度,因变量是叶片的净光合速率。
【小问1详解】
高温能杀灭病菌、病虫及病虫卵,因此夏季高温闷棚能有效预防棚内作物的病虫害。
【小问2详解】
第2组是高温处理组,推测高温抑制了光合作用相关酶的活性,导致净光合速率降低。对比分析2、3、4组,发现通风、增施中浓度的CO2,能够解除高温抑制。
【小问3详解】
N、P元素可以参与构成细胞中的DNA、RNA和蛋白质等大分子有机物。施肥要防止过量,因为无机盐浓度过高会引起作物渗透失水而影响生长。
17. 触觉是人体与周围环境最为直观的交互形式,Piez家族蛋白在触觉等机械力感知信号传导中发挥重要作用。清华大学研究团队发现,当力作用于细胞膜时,膜张力的改变引起Piez蛋白发生可逆形变,使Piez蛋白通道开放,从而将机械力刺激转化为阳离子内向电流。Piez蛋白的结构如图所示。回答下列问题:
(1)机械力刺激会使Piez蛋白的“叶片”结构旋转,改变了蛋白质的________,使中央孔打开,引起阳离子内流。
(2)研究者从Piez家族蛋白的某些候选蛋白中筛选出与触觉信号产生相关的蛋白质,构建了许多特定蛋白质不表达的细胞系,以研究某1种蛋白质的功能。这种控制自变量的方法采用了________原理。实验过程及检测如图所示。若在Piez2蛋白不表达的细胞系中,机械力刺激后________,则证明该蛋白质与触觉产生相关。为进一步证明Piez2蛋白的作用,研究者构造了该蛋白质过量表达的细胞系,给予机械力刺激后,实验现象是________。
(3)为了解Piez2蛋白是否单独感应机械力刺激,研究者将该蛋白质固定到人工脂质球上,对脂质球进行机械力刺激,并用电极检测。人工脂质球的基本支架是________,与(2)题的实验相比,该实验采用人工脂质球的目的是________。为使本实验严谨,应如何设计?________。实验设计必须遵循的原则有________(答出2点)。
【答案】(1)空间结构(或构象)
(2) ①. 减法 ②. 不能检测到内向电流(或内向电流明显减小) ③. 内向电流增大
(3) ①. 磷脂双分子层 ②. 排除细胞膜上其他Piez家族蛋白的干扰 ③. 另设一组对照组,除固定Piez2蛋白外,其他条件与实验组的相同,并检测内向电流 ④. 科学性原则、平行重复原则、对照性原则、单一变量原则
【解析】
【分析】1、在中枢神经系统的参与下,机体对内外刺激所产生的规律性应答反应, 叫作反射。外界信号刺激感受器,感受器产生的兴奋沿着传入神经向神经中枢传导,神经中枢随之产生兴奋并对传入的信息进行分析和综合,神经中枢的兴奋经过传出神经到达效应器,效应器对刺激作出应答,这就是反射的大致过程。神经中枢的兴奋也可以经神经束传递至大脑皮层感觉中枢,在大脑皮层形成感觉。
2、神经纤维未受到刺激时,K+外流,细胞膜内外的电荷分布情况是外正内负,当某一部位受刺激时,Na+内流,其膜电位变为外负内正。
3、对照实验中,控制自变量可以采用“加法原理”或“减法原理”。与常态比较,人为增加某种影响因素的称为“加法原理”。 与常态比较,人为去除某种影响因素的称为“减法原理”。
【小问1详解】
蛋白质的结构决定其功能,在机械力刺激下Piez蛋白的空间结构发生改变,中央孔打开引起阳离子内流。
【小问2详解】
与常态比较,人为去除某种影响因素的称为“减法原理”。研究者从Piez家族蛋白的某些候选蛋白中筛选出与触觉信号产生相关的蛋白质,构建了许多特定蛋白质不表达的细胞系,以研究某1种蛋白质的功能。这种控制自变量的方法采用了“减法原理”。若只在Piez2蛋白不表达的细胞株系中,机械刺激后不能检测到内向电流(或内向电流明显减小),则证明该蛋白是与触觉信号产生相关的蛋白质。Piez2蛋白过量表达的细胞株系,若该细胞株系在进行机械刺激实验后,检测到内向电流增大,则进一步证明Piez2蛋白是与触觉信号产生相关的蛋白质。
【小问3详解】
人工脂质球的基本支架是磷脂双分子层;人工脂质球上没有蛋白质,可排除细胞膜上其他Piez家族蛋白的干扰;为使本实验更加严谨,应该添加一组对照组,即除固定Piez2蛋白外,其他条件与实验组的相同,并检测内向电流;实验设计必须以遵循科学性原则、平行重复原则、对照性原则、单一变量原则为前提。
18. 分泌型多囊卵巢综合征(PCOS)主要是促性腺激素释放激素(GnRH)分泌频率不协调,导致腺垂体分泌促卵泡激素(FSH)分泌量减少、黄体生成素(LH)分泌量增加引起的。低FSH使优势卵泡选择受阻,导致卵泡不能发育成熟;LH能促进排卵,但高LH会刺激卵巢细胞增生,分泌大量雌激素、雄激素等。图1是针灸治疗PCOS的部分机制示意图。回答下列问题:
(1)据图1分析,低频电针刺激穴位时会引起下丘脑分泌的GnRH发生变化,该调节的结构基础是___,效应器是___。
(2)机体性激素的分泌会受到下丘脑—垂体—性腺轴的调节。结合图1分析,若给机体内注射一定剂量的LH,随后其血液中的GnRH水平会___,原因是___。
(3)针灸治疗PCOS,通过低频电针刺激穴位调整患者体内LH/FSH的值,使患者体内LH/FSH的值___(填“升高”或“降低”),判断的理由是___。
(4)有研究表明,PCOS患者出现高血糖症状是体内雄激素分泌过多引起胰岛素抵抗导致的。研究人员为此进行了相关实验来验证,实验流程如图2所示。
根据以上信息分析,甲、乙两组三次实验结果分别是___(用“>”表示血糖浓度①②③的大小,血糖浓度接近用“=”表示)。
【答案】(1) ①. 反射弧 ②. 传出神经末梢及其所支配的下丘脑的分泌细胞
(2) ①. 降低 ②. 给机体内注射一定剂量的LH后,血液中LH含量升高,导致机体分泌大量雌激素、雄激素等,通过负反馈调节,会抑制下丘脑和垂体的活动,下丘脑分泌的GnRH减少
(3) ①. 降低 ②. 分泌型多囊卵巢综合征主要是由于促性腺激素释放激素(GnRH)分泌频率不协调,导致促卵泡激素(FSH)分泌量减少、黄体生成素(LH)分泌量增加引起的,即患者的LH/FSH的比值偏高,所以针灸治疗的目的是使患者体内LH/FSH的比值下降,激发排卵
(4)甲组:③=②>①、乙组①=②>③
【解析】
【分析】1、根据题意和图示1分析可知:分泌型多囊卵巢综合征主要是由于促性腺激素释放激素(GnRH)分泌频率不协调,导致促卵泡激素(FSH)分泌量减少、黄体生成素(LH)分泌量增加引起的。针灸治疗分泌型多囊卵巢综合征机理是针灸通过相关神经使患者体内LH/FSH的比值下降,激发排卵。根据图中信息可知,性激素的分泌存在分级调节,即下丘脑—垂体—性腺轴的调节。结合所学的知识点可知,当性激素分泌过多时,存在负反馈调节,即性激素过多时会抑制下丘脑和垂体的活动,使其分泌的相应的激素减少。
2、下丘脑地位和功能:
①感受:渗透压感受器感受渗透压升降,维持水代谢平衡。
②传导:可将渗透压感受器产生的兴奋传导至大脑皮层,使之产生渴觉。
③分泌:分泌促激素释放激素,作用于垂体,使之分泌相应的激素或促激素;在外界环境温度低时分泌促甲状腺激素释放激素,在细胞外液渗透压升高时促使垂体分泌抗利尿激素。
④调节:体温调节中枢、血糖调节中枢、渗透压调节中枢。
【小问1详解】
识图分析可知,低频电针刺激穴位后,通过相关神经将兴奋传至下丘脑,下丘脑做出综合分析后,通过相关神经作用于下丘脑的某些分泌细胞,引起下丘脑分泌的促性腺激素释放激素(GnRH)发生变化,这是神经调节的结果,因此该调节的结构基础是反射弧,该调节过程中效应器是传出神经末梢及其支配的下丘脑的分泌细胞。
【小问2详解】
机体性激素的分泌会受到下丘脑—垂体—性腺轴的调节。结合图1分析,若给机体内注射一定剂量的LH,机体血液中LH含量升高,导致机体分泌大量雌激素、雄激素等,通过负反馈调节,雌激素、雄激素过多时会抑制下丘脑和垂体的活动,使得下丘脑分泌的GnRH减少,因此血液中的GnRH水平会降低。
【小问3详解】
根据题意和图示1分析可知,分泌型多囊卵巢综合征主要是由于促性腺激素释放激素(GnRH)分泌频率不协调,导致促卵泡激素(FSH)分泌量减少、黄体生成素(LH)分泌量增加引起的,即患者的LH/FSH的比值偏高,所以针灸治疗的目的是使患者体内LH/FSH的比值下降,激发排卵。
【小问4详解】
根据题意,该实验的目的是:验证PCOS患者出现高血糖症状是体内雄激素分泌过多引起胰岛素抵抗导致的。因此实验的自变量是是否注射雄激素,因变量是血糖的浓度。实验流程中,开始测量甲乙组正常小鼠的血糖浓度①,作为正常状态下的血糖浓度进行对照;然后甲乙组进行自变量处理后,测量甲乙组小鼠的血糖浓度②,验证雄激素和生理盐水对血糖的影响,此时甲组小鼠注射了雄激素,体内雄激素分泌过多引起胰岛素抵抗,因此甲组小鼠出现高血糖,那么血糖浓度会升高,即②>①乙组小鼠生理盐水不影响血糖浓度,因此此时血糖浓度与起始相比不变,即②=①;然后实验注射胰岛素降低血糖,检验是否由于雄激素引起血糖升高,甲组由于存在胰岛素抵抗,那么注射后几乎不会使血糖浓度降低,因此测量的血糖浓度③=②,乙组不会发生胰岛素抵抗,因此注射胰岛素后血糖浓度降低,即②>③。故甲组三次的实验结果是:③=②>①;乙组三次的实验结果是:①=②>③。
19. 育种工作者将长穗偃麦草(2n=14,用14M表示)3号染色体上的1个抗虫基因转移到普通小麦(6n=42,用42E表示)体内以培育抗虫小麦新品种,其育种过程如图所示。回答下列问题:
(1)通过杂交获得的F1含有____个染色体组,过程①用秋水仙素处理幼苗以获得品系甲,秋水仙素发挥作用的机理是_____。
(2)通过杂交获得品系丙。品系丙的染色体中来自长穗偃麦草的最多有____条,原因是___。
(3)由品系甲通过与普通小麦多次杂交、筛选,获得品系丁,实质是获得______。品系戊自交产生的子代中,抗虫植株的比例是________。
(4)培育品系戊的过程中,运用的遗传学原理有染色体结构变异、________。
【答案】(1) ①. 4##四 ②. 抑制纺锤体形成,诱导细胞染色体加倍
(2) ①. 7##七 ②. 品系乙含有的7M条染色体为1个染色体组,减数分裂时这些染色体不能联会随机进入配子中,配子最多含有长穗偃麦草的7条染色体
(3) ①. 含有1条含抗虫基因的3号染色体的小麦 ②. 3/4##75%
(4)染色体数目变异、基因重组
【解析】
【分析】图示为普通小麦与长穗偃麦草杂交选育抗虫小麦新品种的过程。先将普通小麦与长穗偃麦草杂交得到F1,①表示人工诱导染色体数目加倍(常用秋水仙素处理幼苗)获得甲;再将甲和普通小麦杂交获得乙,乙再和普通小麦杂交获得丙,经过选择获得丁,最终获得染色体组成为42E的戊。
【小问1详解】
通过杂交获得的F1为21E(3n)+7M(n)含有4个染色体组。秋水仙素的作用是抑制纺锤体形成,诱导细胞染色体加倍。
【小问2详解】
7M是长穗偃麦草的一个染色体组中的染色体条数,分析题图可知,乙中来自长穗偃麦草的染色体组是一个,因此乙中长穗偃麦草的染色体不能联会,产生的配子的染色体数目是21E+0~7M,因此丙中来自长穗偃麦草的染色体数目为0~7M。
【小问3详解】
由图可知,丁为42E+1M,对比普通小麦可知,获得丁的实质是获得了1M,即为含有1个抗虫基因长穗偃麦草(2n=14,用14M表示)的3号染色体,由于丁形成配子时发生染色体易位才获得的戊,所以戊是含有一个抗虫基因的杂合子,可记作AO,则其自交后抗虫植株A_的比例为3/4。
【小问4详解】
培育品系戊的过程中,运用的遗传学原理有染色体结构变异(易位)、染色体数目变异(秋水仙素处理)、基因重组(减数分裂)等。
20. 野生番茄细胞中含有P蛋白,P蛋白对白粉菌具有较强的吸引力,从而使番茄易患白粉病,不含P蛋白的番茄对白粉菌有较强的抗性。野生番茄感染青枯病菌易患青枯病,有些番茄的突变体会表达N蛋白,从而表现出对青枯病的抗性。已知两对性状各自受一对等位基因的控制。回答下列问题:
(1)为获得抗白粉病抗青枯病的番茄新品种,科研人员选择纯合的不含P、N蛋白的番茄与含P、N蛋白的番茄进行杂交得F1,F1番茄自交得到F2。对F1和F2番茄中P蛋白和N蛋白进行电泳检测,不同表型的电泳条带如图所示。统计的F2中①~④4种表型的番茄植株数量如表所示。
注;图中黑色条带为抗原-抗体杂交带,表示相应蛋白质的存在。M泳道条带为相应标准蛋白所在位置,F1植株泳道的条带待填写。
根据以上信息分析,抗白粉病和易患白粉病、抗青枯病和易患青枯病这两对相对性状中的隐性性状分别是___、___。
(2)③和④的表型分别是___、___,F2中①~④4种表型的番茄中符合生产要求的是___。
(3)科研人员认为上述两对性状的遗传是遵循自由组合定律的,理由是___。请在图中画出F1番茄植株的电泳条带___。
(4)科研人员发现生长在相同环境中的多株N蛋白突变体番茄中出现一株不抗青枯病的番茄X,对该株番茄X的基因测序发现,其基因序列与其他N蛋白突变体番茄的并无区别,但番茄X的N蛋白基因的启动子部分序列甲基化。据此推测,番茄X易感染青枯病菌的原因是___。
【答案】20. ①. 抗白粉病 ②. 易患青枯病
21. ①. 易患白粉病抗青枯病植株 ②. 抗白粉病易患青枯病植株 ③. ②
22. ①. F2的性状分分离比符合9:3:3:1 ②.
23. 番茄X易感染青枯病菌的原因是基因甲基化影响了抗青枯病基因的表达。
【解析】
【分析】由题表可知,同时含有P蛋白和N蛋白的番茄占277株,只含有P蛋白的番茄占92株,只含有N蛋白的番茄占93株,同时不含P、N蛋白的番茄占31株,比例接近9:3:3:1,假设P蛋白由P基因控住合成,N蛋白由N基因控住合成,则可以得到P_N_:P_nn:ppN_:ppnn=9:3:3:1。并且P蛋白对白粉菌具有较强的吸引力,从而使番茄易患白粉病,不含P蛋白的番茄对白粉菌有较强的抗性。所以pp植株有较强的抗白粉菌的特性,P_植株易患白粉病,同理,有些番茄的突变体会表达N蛋白,从而表现出对青枯病的抗性,所以N_植株表现出抗青枯病的特性,所以nn是易感青枯病的植株,所以P_N_:P_nn:ppN_:ppnn=9:3:3:1即易患白粉病抗青枯病植株:易患白粉病易患青枯病植株:抗白粉病抗青枯病植株:抗白粉病易患青枯病植株=9:3:3:1。
【小问1详解】
由题表可知,同时含有P蛋白和N蛋白的番茄占277株,只含有P蛋白的番茄占92株,只含有N蛋白的番茄占93株,同时不含P、N蛋白的番茄占31株,比例接近9:3:3:1,假设P蛋白由P基因控住合成,N蛋白由N基因控住合成,则可以得到P_N_:P_nn:ppN_:ppnn=9:3:3:1。所以可以得到P_:pp=3:1即易患白粉病植株:抗白粉病植株=3:1,N_:nn=3:1即抗青枯病植株:易患青枯病植株=3:1,故隐形性状是抗白粉病和易患青枯病。
【小问2详解】
由以上分析可知P_N_:P_nn:ppN_:ppnn=9:3:3:1即易患白粉病抗青枯病植株:易患白粉病易患青枯病植株:抗白粉病抗青枯病植株:抗白粉病易患青枯病植株=9:3:3:1。①基因型为P_nn,表型为易患白粉病易患青枯病植株,②基因型为ppN_,表型为抗白粉病抗青枯病植株,③基因型为P_N_,表型为易患白粉病抗青枯病植株,④基因型为ppnn,表型为抗白粉病易患青枯病植株,F2中①~④4种表型的番茄中符合生产要求的是②基因型为ppN_,表型为抗白粉病抗青枯病植株。
【小问3详解】
科研人员认为上述两对性状的遗传是遵循自由组合定律的,理由是F2的性状分分离比符合9:3:3:1。由于F2的性状分分离比符合9:3:3:1,所以F1是双杂合子,既含有P蛋白,又含有N蛋白。
【小问4详解】
其基因序列与其他N蛋白突变体番茄的并无区别,但番茄X的N蛋白基因的启动子部分序列甲基化,番茄X易感染青枯病菌的原因是基因甲基化影响了抗青枯病基因的表达。选项
科学过程或结果
实验方法
A
施莱登和施旺建立细胞学说
完全归纳法
B
小鼠细胞和人细胞融合实验与噬菌体侵染细菌实验
同位素标记法
C
分离定律的建立过程与发现基因位于染色体上的证据
假说—演绎法
D
种群的“S”形增长模型与DNA双螺旋结构模型的建立
建构模型中的物理模型法
表型
①
②
③
④
株数
92
93
277
31
相关试卷
这是一份安徽省部分地区2023_2024学年高一生物上学期12月月考试题含解析,共20页。
这是一份安徽省2023_2024学年高三生物上学期12月月考试题含解析,共18页。试卷主要包含了本试卷分选择题和非选择题两部分,答题前,考生务必用直径0等内容,欢迎下载使用。
这是一份重庆市部分学校九校联盟2023_2024学年高二生物上学期12月月考试题含解析,共18页。试卷主要包含了本试卷主要考试内容等内容,欢迎下载使用。

