重庆市2022_2023学年高二生物上学期第十四周12月联考试卷含解析
展开
这是一份重庆市2022_2023学年高二生物上学期第十四周12月联考试卷含解析,共14页。试卷主要包含了选择题,非选择题等内容,欢迎下载使用。
第Ⅰ卷(共40分)
一、选择题(每小题2分,共40分)
1.很久以前,亚洲和美洲连在一起,地球上只生活着一种熊。由于地壳运动亚洲和美洲分开,一部分熊被美洲大陆带走,另一部分熊则跟随着亚洲大陆一路漂流,最终两部分熊被大海隔开。这就是现在北美大灰熊和亚洲黑熊的来历,它们现在已经进化成两个不同物种。下列有关叙述正确的是( )
A.两种熊的进化方向相同 B.两种熊产生地理隔离后,基因频率不再发生改变
C.两种熊存在地理隔离不存在生殖隔离 D.DNA检测可为生物进化提供分子水平的证据
2.近日,科学家在墨西哥湾的深海中发现了一种新的鮟鱇鱼,雌鱼头顶自带“钓鱼竿”——若干个肉状突起,可发出光源,吸引猎物。雄鱼则吸附在雌鱼体表提供繁殖所需的精子,同时通过雌鱼血液获取营养物质。下列叙述错误的是( )
A.头顶发光的“钓鱼竿”的形成是突变后海底黑暗环境长期自然选择的结果
B.雌、雄鱼的生活和繁殖方式是它们长期协同进化中相互适应形成的
C.鮟鱇鱼种群在深海环境条件稳定时,基因频率也可能会发生改变
D.突变和基因重组可以为生物进化提供原材料
3.中国科学院研究人员首次采集到四亿多年前的宽甲鱼化石,该化石完整保存的鳃丝印痕为鱼鳃→喷水口→人类中耳的进化历程提供了重要证据。下列说法不正确的是( )
A.化石是研究生物进化最直接、最重要的证据
B.从鱼鳃到中耳的进化是长期自然选择的结果
C.生存环境变化导致生物的基因发生定向突变
D.在进化出中耳的过程中,种群基因库不断发生改变
4.“醉氧”(也称低原反应)是指长期在高海拔地区工作的人,重返平原居住后会再次发生不适应,从而出现疲倦、无力、嗜睡、胸闷、头昏、腹泻等症状。下列叙述错误的是( )
A.与血浆蛋白一样,氧气也是内环境的组成成分
B.醉氧是外界环境的变化导致内环境的血红蛋白增多
C.患者发生严重腹泻后,补充水分的同时要注意补充无机盐
D.醉氧说明内环境稳态是机体进行正常生命活动的必要条件
5.酸碱体质“理论”鼓吹人的体质有酸碱性之分。该“理论”认为,偏酸性的体质会导致包括癌症在内的各种疾病,想要保持健康必须多食用碱性物质以维持身体的碱性环境。根据所学知识判断,下列说法不正确的是( )
A.因为缓冲对的存在,即使食用碱性食物内环境也不会过碱
B.内环境保持相对稳定的状态有利于保证细胞正常的代谢
C.每个人的pH是恒定不变的,不会由于酸性食物的摄入而降低
D.人体各个器官、系统协调一致的正常运行是内环境酸碱平衡的基础
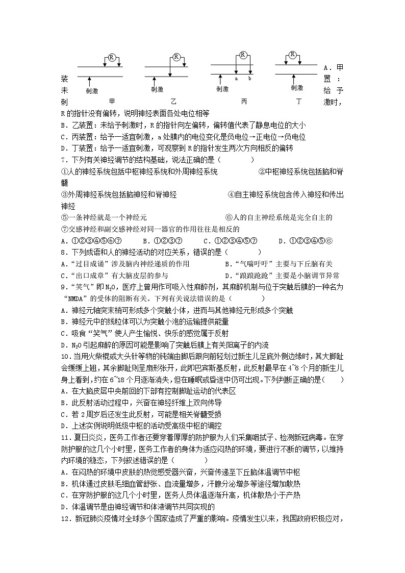
6.下图是某人以蛙的坐骨神经为实验材料,测量坐骨神经内、外电位变化的装置图(注:R为电表,丁装置的刺激位点是两个电极的中点)。下列相关分析错误的是( )
A.甲装置:未给予刺激时,R的指针没有偏转,说明神经表面各处电位相等
B.乙装置:未给予刺激时,R的指针向左偏转,偏转值代表了静息电位的大小
C.丙装置:给予一适宜刺激,a处膜内的电位变化是负电位→正电位→负电位
D.丁装置:给予一适宜刺激,可观察到R的指针发生两次方向相反的偏转
7.下列有关神经调节的结构基础,说法正确的是( )
①人的神经系统包括中枢神经系统和外周神经系统 ②中枢神经系统包括脑和脊髓
③外周神经系统包括脑神经和脊神经 ④自主神经系统包含传入神经和传出神经
⑤一条神经就是一个神经元 ⑥人的自主神经系统是完全自主的
⑦交感神经和副交感神经对同一器官的作用往往是相反的
A.①②③④⑤⑥⑦ B.①②③⑦ C.①②③④⑤⑦ D.①②③④⑤⑥
8.下列成语和人的神经活动的对应关系,错误的是( )
A.“过目成诵”涉及脑内神经递质的作用 B.“气喘吁吁”主要与下丘脑有关
C.“出口成章”有大脑皮层的参与 D.“踉踉跄跄”主要是小脑调节异常
9.“笑气”即N2O,医疗上曾用作可吸入性麻醉剂,其麻醉机制与位于突触后膜的一种名为“NMDA”的受体的阻断有关。下列有关说法错误的是( )
A.神经元轴突末梢可形成多个突触小体,进而与其他神经元形成多个突触
B.神经元中的线粒体可以为突触小泡的运输提供能量
C.吸食“笑气”使人产生愉悦、快乐的感觉属于反射
D.N2O引起麻醉的原因可能是影响了突触后膜上有关阳离子的内流
10.当用火柴棍或大头针等物的钝端由脚后跟向前轻划过新生儿足底外侧边缘时,其大脚趾会缓缓上翘,其余脚趾则呈扇形张开,此即巴宾斯基反射,此反射最早在4~6个月的新生儿身上看到,约在6~18个月逐渐消失,但在睡眠或昏迷中仍可出现。下列判断正确的是( )
A.在大脑皮层中央前回的下部有控制脚趾运动的代表区
B.此反射活动过程中,兴奋在神经纤维上双向传导
C.若2周岁后还发生此反射,可能是相关脊髓受损
D.上述实例说明低级中枢的活动受高级中枢的调控
11.夏日炎炎,医务工作者还要穿着厚厚的防护服为人们采集咽拭子、检测新冠病毒。在穿防护服的这几个小时里,医务工作者的身体为适应闷热的环境,要进行不断的调节,以维持内环境的稳态,下列叙述错误的是( )
A.在闷热的环境中皮肤的热觉感受器兴奋,兴奋传递至下丘脑体温调节中枢
B.机体通过皮肤毛细血管舒张、血流量增多,汗腺分泌增多等途径增加散热
C.在穿防护服的这几个小时里,医务人员体温逐渐升高,机体散热小于产热
D.体温调节是由神经调节和体液调节共同实现的
12.新冠肺炎疫情对全球多个国家造成了严重的影响。疫情发生以来,我国政府积极应对,疫情得到有效控制。复学复课期间学校坚持每天早中晚给学生测量体温。下列有关体温调节和水盐调节的说法错误的是( )
A.秋冬季节环境温度低,体内胰高血糖素和甲状腺激素都可增加产热,具有协同作用
B.体育课大量出汗后,下丘脑分泌的抗利尿激素增加
C.若测得某学生的体温是早上36℃,中午37.8℃,则该时段内该学生的产热量大于散热量
D.运动时的产热器官主要是骨骼肌,皮肤是主要的散热器官
13.实验小组将某动物激素X均分为两份,一份饲喂A组小鼠,一份注射给B组小鼠,两组小鼠的起始生理状态等相同。下列相关分析正确的是( )
A.若激素X是促甲状腺激素,则两组小鼠都会代谢减弱
B.若激素X是肾上腺素,则肾上腺素能定向运输到心脏、肝脏和肌肉等发挥作用
C.若激素X是胰岛素,则A组小鼠肝糖原的积累量与B组小鼠的相当
D.若A组小鼠无明显变化,B组小鼠生长加快,则激素X可能是生长激素
14.2022年9月21日,四川泸定地震后第17天,失联已久的泸定县湾东水电站工人甘宇,被当地一位村民发现,并很快被送医。入院时,甘宇全身多处软组织挫伤,还出现了肢体严重水肿。下列有关被救者身体变化的分析正确的是( )
A.在夜晚寒冷环境下,被困者靠大脑皮层中的体温调节中枢调节体温维持内环境稳态
B.在深山中缺少水分和食物,被困者下丘脑血糖调节中枢和大脑皮层渴觉中枢兴奋
C.救援时,为了维持被困人员的细胞外液渗透压稳定,可让被救者饮用大量矿泉水
D.被救人员的水肿可以通过静脉输入血红蛋白来增大血浆渗透压,从而吸出组织液中多余的水分
15.下图是人体甲状腺激素分泌调节示意图,图中文字表示腺体,字母表示激素,数字表示有关生理活动过程,下列相关叙述正确的是( )
A.图中甲是甲状腺,乙是垂体
B.寒冷时 a 激素在血液中的含量上升
C.若丙病变,血液中 a、c 两种激素的含量均上升
D.③、②、①过程体现了甲状腺激素分泌的分级调节
16.“细胞因子风暴”是机体感染病原体后体液中多种细胞因子迅速增多的现象。它能够调动机体免疫系统有效攻击外来病原体,但也会引发机体损伤。下列说法错误的是( )
A.细胞因子和抗体、溶菌酶都属于免疫活性物质
B.白细胞介素、干扰素和肿瘤坏死因子是常见的细胞因子
C.特异性免疫过程中需要细胞因子来加强免疫反应
D.“细胞因子风暴”可能引发过敏反应
17.树突状细胞是抗原呈递细胞的一种,分布于皮肤、消化道、呼吸道等部位,成熟时具有分支,能够刺激T细胞和B细胞的增殖分化。下列叙述错误的是( )
A.树突状细胞的众多突起扩大了膜面积
B.树突状细胞对细菌和病毒具有特异性识别作用
C.树突状细胞在人体第二道免疫防线中能起到防御作用
D.树突状细胞在体液免疫和细胞免疫过程中均具有重要作用
18.“血清疗法”可用于一些病毒性传染病的临床救治。该疗法主要是利用康复期患者捐献的血液,经严格的血液生物安全性检测分离后,将血浆输入到重症患者体内。“血清疗法”的免疫学原理是利用康复期患者血浆中的( )
A.抗原可以刺激重症患者产生较多的抗体 B.抗体可以刺激重症患者产生淋巴细胞
C.特异性抗体帮助重症患者对抗病毒 D.细胞因子刺激重症患者产生较多的抗体
19.细胞毒性T细胞对靶细胞的杀伤作用主要是在其细胞质基质内形成了许多膜结合的颗粒,其中穿孔素可对靶细胞打孔,使颗粒酶迅速进入靶细胞胞浆(即细胞质基质),进而激活凋亡相关的酶系统使靶细胞死亡。下列相关叙述正确的是( )
A.颗粒酶进入靶细胞的细胞质基质可能激活了细胞中溶酶体内的水解酶从而导致细胞凋亡
B.T细胞只能参与细胞免疫,但靶细胞内的病原体最终被体液免疫产生的物质消灭
C.细胞毒性T细胞通过穿孔素和颗粒酶能直接杀死靶细胞内的病原体
D.浆细胞被穿孔素打孔后细胞膜失去了选择透过性,但仍保留流动性
20.流行性腮腺炎是儿童的一种常见病,俗称“痄腮”。该病是由病毒感染引起的,得过一次流行性腮腺炎后,体内可以产生持久的免疫力,很少再患。下列相关叙述错误的是( )
A.腮腺炎病毒可作为抗原引起机体产生体液免疫和细胞免疫
B.活化的细胞毒性T细胞可以识别并裂解被腮腺炎病毒感染的靶细胞
C.得过一次“痄腮”后,体内产生的记忆细胞能保持对腮腺炎病毒的长期记忆
D.接种疫苗可提升机体对病原体的辨认和免疫自稳功能来达到预防的目的
第Ⅱ卷(共60分)
二、非选择题(60分)
21.(10分,除标注外,每空1分)一万多年前,内华达州许多湖泊(A、B、C、D)通过纵横交错的小溪流连结起来,湖中有不少鳉鱼。以后小溪流渐渐消失,形成若干个独立的湖泊,各湖泊生活的鳉鱼形态差异也变得明显(分别称为a、b、c、d鳉鱼)。下图为内华达州1万多年以来湖泊地质的变化示意图。
(1)一万多年后,D湖中的_________________称为鳉鱼种群的基因库;现代生物进化理论认为_____________________(2分)为生物的进化提供原材料。
(2)现有人将四个湖泊的鳉鱼混合养殖发现: A、B两湖的鳉鱼(a和b)能交配,但其后代的雄性个体不能产生正常的精子;C、D两湖的鳉鱼(c和d)能交配,能生育具有正常生殖能力的子代;A、B两湖鳉鱼的繁殖期在5月,C、D两湖的鳉鱼繁殖期在7月。A、B湖中鳉鱼的差异体现________________多样性,C、D湖中鳉鱼的差异体现______________多样性,这些多样性的形成主要是生物与环境之间___________________的结果。
(3)如果C湖中鳉鱼体色有黑色和浅灰色,其为一对相对性状,黑色基因A的基因频率为50%。环境变化后,鳉鱼种群中基因型为AA、Aa的个体数量在一年后各增加10%,基因型为aa的个体数量减少10%,则一年后A的基因频率为_________(保留一位小数)(2分),该种群__________(填“有”或“没有”)发生进化,该种群__________(填“有”或“没有”)进化成一个新物种。
22.(11分,每空1分)如图为体内细胞与内环境之间的物质交换示意图,①、④、⑥表示液体,②、⑤表示结构,③、⑦表示细胞。据图回答下列问题:(“[ ]”中填序号,横线上填文字)。
(1)某人皮肤烫伤后,出现水泡,该水泡内的液体主要是指[ ] _________。
(2)人体内环境主要包括________(用图中标号表示)。正常情况下,液体④的渗透压和液体⑥的渗透压大小________(填“相同”或“不同”)。若人体严重营养不良,则会引起_________。
(3)人体②的管壁细胞,其主要的生活环境是[ ] ________和[ ] ________。④和⑥相比,⑥中含量明显较少的成分主要是________。
(4)人体内环境通过________调节实现相对稳定。④中的化学组成中有HCO3—、HPO42—等物质,它们对于维持内环境理化性质中_____________的稳定有重要意义。
(5)正常人体液中的水和电解质的含量也是相对稳定的。如果脑中缺血,使⑦内Na+浓度升高,会引起细胞_____________;如果人体大量失水,④的渗透压将________,这些都会影响细胞正常的生命活动。
23.(15分,除标注外,每空2分)太极拳是我国的传统运动项目,其刚柔并济、行云流水般的动作是通过神经系统对肢体和躯干各肌群的精巧调控及各肌群间相互协调而完成。如“白鹤亮翅”招式中的伸肘动作,伸肌收缩的同时屈肌舒张。下图为伸肘动作在脊髓水平反射弧基本结构的示意图。请据图分析并回答下列问题:
(1)图中反射弧的效应器是______________;若肌梭受到适宜刺激,兴奋传至a处时,a处膜内电位变化是_______________。
(2)伸肘时,图中抑制性中间神经元的作用是释放____________(1分),作用于屈肌运动神经元的树突膜或细胞体膜,使______(1分)(填“Na+”或“Cl—”)离子通道打开,屈肌舒张。伸肌运动神经元神经末梢与肌肉细胞的接头部位类似于_________(1分),兴奋在此部位只能单向传递的原因是______________________________________________。
(3)在打太极拳做动作时,很多动作需要站桩并维持一定的时间,这主要是大脑发出的冲动抑制脊髓发出的运动神经的作用,这说明_____________________________。
(4)若神经细胞所处细胞外液中Na+浓度降低,a点的静息电位将________(“不变”、“增大”或“减小”),a点兴奋时动作电位峰值将________(“不变”、“增大”或“减小”)。
24.(12分,除标注外,每空1分)人体内环境的稳态是机体进行正常生命活动的必要条件;维持人体内环境稳态的机制是相当复杂的。图1表示人体血糖浓度发生变化和人体受寒冷刺激后的部分调节过程的示意图(其中A、B、C、D表示激素),图2表示神经系统对内分泌功能的三种调节方式(分别标记为甲、乙、丙),结合图1、图2所示,分析回答下列问题。
(1)人体在寒冷环境下冷觉感受器兴奋,图1中激素______________(2分)(填字母)的分泌量明显增加,两者功能上表现为_______________关系,增加产热量;同时机体还可以通过皮肤血管收缩,减少皮肤的血流量等变化以减少散热。
(2)血糖升高,一方面可以直接刺激胰岛B细胞,引起______________分泌增加;另一方面也可以通过_______________模式(填“甲”或“乙”或“丙”)调节分泌量,此时胰岛B细胞属于反射弧结构中的______________。
(3)若甲模式中,靶腺为卵巢,则女性排卵前性激素的含量逐渐升高,进而影响下丘脑和垂体中某些激素的分泌,这种调节机制称为_______________。
(4)抗利尿激素的合成和分泌是通过图2中__________模式(填“甲”或“乙”或“丙”)调节,当人体内_________升高时,其分泌量增加,以促进___________,导致排尿减少。
(5)人在剧烈运动时,交感神经的作用加强,使心跳和血液循环加快,以适应人体对物质和能量的需求。在此过程中,交感神经末梢释放去甲肾上腺素,与胰岛A细胞膜上的______结合,促进胰岛A细胞的分泌,去甲肾上腺素属于_______(“神经递质”或“激素”)。
25.(12分)新型冠状病毒仍在肆虐,我国始终坚持“人民至上,生命至上”的抗疫理念和动态清零的防疫总方针。图甲表示人体对抗病毒的部分免疫过程,I~VII表示不同的免疫细胞,Th为辅助性T细胞,a~g代表不同的物质;图乙a显示免疫力正常的人感染新冠病毒后,体内病毒及免疫指标的变化趋势。接种疫苗能大幅降低重症和死亡风险,图乙b显示一些志愿者完成接种后,体内产生的抗体对各种新冠病毒毒株中和作用的情况。回答下列问题:
(1)图甲中所示的免疫与皮肤和黏膜所发挥的免疫最主要的区别是__________________(答出2点)(2分)。物质d在体液免疫过程中的作用是_________(2分)。
(2)图甲中能特异性识别抗原的细胞和物质有_________(填数字或字母)(2分),VII细胞在第二次接触相同抗原时的来源包括_________(填数字)(2分)增殖分化形成。
(3)目前,我们主要采用_________(1分)的方法确定是否感染新冠病毒,图乙的a图中,_________(填“能”或“不能”)(1分)在甲时期进行抗体检测以确定是否感染病毒。分析b图中的信息可知,新冠病毒变异后,全程接种的疫苗对变异病毒的抵抗力_________(1分),全程接种+加强针的免疫效果增强,这主要与图甲中的___________(填数字)(1分)细胞有关。
2022-2023学年上期二阶段高2021级
七校联考生物参考
1~5 DBCBC 6~10 DBBCD 11~15 CADBB 16~20 DBCAD
1.D。自然选择使种群的基因频率发生定向的改变,由于两种熊所处的环境不同,所以两种熊的进化方向不一定相同,A错误;两种熊在地理隔离后,由于处于不同环境的自然选择,基因频率仍会发生改变,B错误;两种熊现已进化成两个不同物种,说明存在生殖隔离,C错误;DNA属于分子生物学的范畴,DNA检测可以为进化提供分子水平上的证据,D正确。
2.B。头顶发光的”钓鱼竿”是突变的结果,突变是不定向的,头顶发光”钓鱼竿”的形成是海底黑暗环境长期自然选择的结果,A正确;雌雄鱼是相同物种,协同进化是不同物种之间,生物和环境之间,B错误;鮟鱇鱼种群在深海环境条件稳定时,基因频率也可能会改变,如突变和基因重组也会影响基因频率,C正确;基因突变、染色体变异、基因重组都会为进化提供原材料,D正确。
3.C。化石是保存在岩层中的古生物遗物和生活遗迹,直接说明了古生物的结构或生活习性,因此生物进化的直接证据是化石证据,A正确;从鱼鳃到中耳的进化,是在长期的生存斗争中有利变异被保留,不利变异被淘汰,长期自然选择的结果,B正确;生存环境变化不会导致生物的基因发生定向突变,基因突变具有不定向性,C错误;在进化出中耳的过程中,不断出现新性状,说明不断出现新基因,种群基因库不断发生改变,D正确。
4.B。氧气与血浆蛋白都是组成内环境的成分,A正确;血红蛋白是细胞内的物质,不属于内环境的成分,B错误;无机盐参与内环境渗透压的维持,患者发生严重腹泻后,补充水分的同时要补充无机盐,以维持渗透压,C正确;”醉氧”是由于外界环境变化剧烈,导致内环境稳态被打破,从而出现疲倦、无力、嗜睡、胸闷、头昏、腹泻等症状,说明内环境稳态是机体进行正常生命活动的必要条件,D正确。
5.C。因为缓冲对(如H2CO3/HCO3-)的存在能够缓冲酸碱物质,因而能维持内环境pH的稳定,即使食用碱性食物内环境也不会过碱,A正确;内环境是体内细胞直接生活的环境,其保持相对稳定的状态有利于保证细胞正常的代谢,即内环境稳态是机体进行正常生命活动的必要条件,B正确;每个人的pH都是在一定范围内波动的,不会由于酸性食物的摄入而降低,因而可为机体生命活动的正常进行提供必要条件,C错误;人体各个器官、系统协调一致的正常运行是内环境稳态存在的基础,也是酸碱平衡维持的基础,D正确。
6.D。电流表不偏转,说明两个接线柱位置的膜电位相同,因此甲装置未给予刺激时,R的指针没有偏转,说明神经表面各处电位相等,A正确;静息电位是外正内负的膜电位,乙装置中电流表的导线一端在膜内,一端在膜外,因此乙装置在未给予刺激时,R的指针向左偏转,偏转值代表了膜内外的电位差,即静息电位的大小,B正确;丙装置给予一适宜刺激后,兴奋未传至a处时,a处的膜电位为外正内负,当兴奋传至a处时,膜电位变为外负内正,当兴奋传过a点后,a点恢复为外正内负的静息电位,因此a处膜内的电位变化是负电位→正电位→负电位,C正确;丁装置的刺激位点是两个电极的中点,当给予一个适宜刺激后,兴奋同时传导到电流表的两端,因此R不偏转,D错误。
7.B。①②③人的神经系统包括中枢神经系统和外周神经系统,前者包括脑和脊髓,而后者包括脑神经和脊神经,①②③正确;④自主神经系统包括交感神经和副交感神经,它们都属于传出神经,④错误;⑤神经元又称神经细胞,是构成神经系统结构和功能的基本单位,由许多神经纤维被结缔组织包围而成的结构为神经,故一条神经不是一个神经元,⑤错误;
⑥自主神经系统不不完全受人类的意识所支配,且受到大脑的调节,不是完全自主的,⑥错误;⑦交感神经和副交感神经对同一器官作用的影响往往是相反的,对内脏器官的调节更精确,⑦正确。
8.B。“过目成诵”属于学习及记忆,涉及脑内神经递质的作用,A正确;呼吸中枢在脑干,“气喘吁吁”主要与脑干调节有关,B错误;“出口成章”涉及到语言中枢,语言中枢位于大脑皮层,C正确;小脑与躯体平衡有关,“踉踉跄跄”主要与小脑调节异常有关,D正确。
9.C。神经元轴突末梢可形成多个突触小体,进而与其它神经元形成多个突触,A正确;突触小泡的运输,需要消耗能量,线粒体是能量的动力车间,线粒体可以为突触小泡的运输提供能量,B正确;反射的完成需要经过完整的反射弧,吸食”笑气”使人产生愉悦、快乐的感觉没有经过完整的反射弧,不属于反射,C错误;由题意知N2O在医疗上曾用作可吸入性麻醉剂,其麻醉机制与位于突触后膜的一种名为”NMDA”的受体的阻断有关,推测N2O引起麻醉的原因可能是影响了突触后膜上阳离子内流,使突触后膜不能兴奋,D正确。
10.D。在大脑皮层中央前回的顶部有控制脚趾运动的代表区,A错误;反射活动过程中兴奋在神经纤维上的传导是单向进行的,因为兴奋在突触间的传递是单向的,B错误;若2周岁后还发生此反射,可能是大脑皮层受损,2周时大脑已发育完善,可以控制脊髓的活动,如果大脑皮层受损,就无法控制脊髓的活动,仍会出现该反射,C错误;题干中实例能说明低级中枢的活动受高级中枢的调控,即神经调节的分级调控过程D正确。
11.C。人在炎热的环境中时,皮肤中的热觉感受器会产生兴奋,该兴奋传递至下丘脑的体温调节中枢,增加散热,A正确;机体增加散热的途径有汗腺分泌增加、皮肤血管舒张、皮肤血流量增多,B正确;在穿防护服的这几个小时里,医务工作者的身体为适应闷热的环境,要进行不断的调节,散热增加,体温会保持稳定,C错误;人体体温调节的过程需要下丘脑以及相关激素参与,是神经调节和激素调节(体液调节)共同完成的,D正确。
12.A。胰高血糖素可以升高血糖浓度,甲状腺激素可以提高代谢水平,甲状腺激素和肾上腺素协同增加产热,A错误;体育课大量出汗后,细胞外液渗透压升高,下丘脑分泌的抗利尿激素增加,B正确;体温恒定时,人体产热量=散热量,早:36℃,中:37.8℃,则该时段内该学生的体温上升,说明产热量大于散热量,C正确;运动时的产热器官主要是骨骼肌,皮肤是主要的散热器官,D正确。
13.D。促甲状腺激素的化学本质是蛋白质(多肽类),饲喂会失去作用,故A组小鼠代谢强度不变,B组小鼠会因为甲状腺激素分泌增加而代谢增强,A错误;激素由血液运输至全身细胞,不是定向运输至各器官,B错误;胰岛素能够降低血糖,促进血糖合成肝糖原,但其本质是蛋白质,如果进行饲喂,则会被消化酶分解,不能发挥作用,因此A组小鼠肝糖原的积累量少于B组小鼠的,C错误;生长激素化学本质是多肽,可以促进机体生长,所以饲喂后多肽因被消化而失去功能,A组小鼠无明显变化,B组小鼠生长加快,D正确。
14.B。体温调节中枢位于下丘脑,A错误;在缺少水分的环境下,细胞外液渗透液升高,大脑皮层渴觉中枢兴奋:在缺少食物的环境下,血糖浓度降低,下丘脑血糖调节中枢会兴奋,B正确;被困人员由于水分和无机盐被大量消耗,造成脱水和体内渗透压下降,为了维持细胞外液渗透压稳定,可让被救者饮用生理盐水,C错误;血红蛋白位于红细胞内,不属于细胞外液的成分,因此不能静脉输入血红蛋白来增大血浆渗透压,应当静脉输入血浆蛋白,D错误。
15.B。甲状腺激素能抑制下丘脑和垂体的分泌功能,而促甲状腺激素没有抑制下丘脑分泌促甲状腺激素释放激素的功能,故图中a是甲状腺激素,乙是甲状腺,丙是垂体,甲是下丘脑,A错误;寒冷环境中,a甲状腺激素分泌增多,细胞代谢加快,产热增多,维持体温相对稳定,B正确;若丙垂体病变,分泌促甲状腺激素减少,对甲状腺的促进作用减弱,则合成甲状腺激素少,甲状腺激素对下丘脑的抑制作用减弱,下丘脑分泌促甲状腺激素释放激素增多,则血液中 c促甲状腺激素释放激素的含量上升,a甲状腺激素的含量减少,C错误;由A项分析可知,甲是下丘脑,乙是甲状腺,丙是垂体,故图中的分级调节为:④→垂体→③甲状腺,D错误。
16.D。免疫系统包括免疫器官、免疫细胞和免疫活性物质,抗体、细胞因子和溶菌酶都属于免疫活性物质,A正确;细胞因子主要包括白细胞介素、干扰素、肿瘤坏死因子等,溶菌酶属于免疫活性物质,但不属于细胞因子,B正确;体液免疫需要细胞因子来促进B细胞增殖分化,细胞免疫也需要细胞因子来促进细胞毒性T细胞增殖分化,C正确;“细胞因子风暴”会产生过多的细胞因子,诱导免疫系统激活大量的免疫细胞,可能会引发机体损伤,故“细胞因子风暴”可能引发自身免疫病,D错误。
17.B。树突状细胞成熟时具有很多分支,能增大细胞的接触面积,A正确;B、树突状细胞对细菌和病毒不具有特异性识别作用,B错误;体液中的杀菌物质和吞噬细胞(树突状细胞和巨噬细胞)是保卫人体的第二道防线,C正确;树突状细胞属于抗原呈递细胞,在体液免疫和细胞免疫中,抗原呈递细胞可以对病原体进行摄取、处理并呈递,所以树突状细胞在体液免疫和细胞免疫中均具有重要作用,D正确。
18.C。康复期患者捐献的血液中含有能与病原体结合的特异性抗体,与抗原结合后往往能形成细胞团或者沉淀物,最终被吞噬细胞吞噬处理,达到治疗的目的,综上所述,C正确,ABD错误。
19.A。颗粒酶进入靶细胞的细胞质基质可能激活了细胞中的溶酶体酶从而导致细胞凋亡,A正确;辅助性T细胞也能参与体液免疫,B错误;细胞毒性T细胞通过穿孔素和颗粒酶能直接使靶细胞裂解,不会杀死其中的病原体,C错误;浆细胞被穿孔素打孔后细胞死亡,细胞膜失去了选择透过性和流动性,D错误。
20.D。病毒作为抗原侵染机体后寄生在机体细胞中,引起机体的细胞免疫,最终需靠体液免疫清除抗原,A正确;活化的细胞毒性T绸胞具有识别并裂解被腮腺炎病毒感染的靶细胞的功能,B正确;由题意,得过一次流行性腮腺炎后,体内可以产生持久的免疫力,很少再患,说明得过一次”痄腮”后,体内产生的记忆细胞能保持对腮腺炎病毒的长期记忆,C正确;接种疫苗(外来抗原)可提升机体对病原体的辨认和免疫防御功能来达到预防的目的,D错误。
21.(10分,除标注外,每空1分)
(1)所有鳉鱼所含的全部基因 突变和基因重组(2分)
(2)物种 基因 协同进化
(3)52.4%(2分) 有 没有
【解析】
(1)D湖中的所有鳉鱼所含的全部基因称为鳉鱼种群的基因库;现代生物进化理论认为突变和基因重组为生物的进化提供原材料,其中突变包括基因突变和染色体变异。
(2)A、B两湖的鳉鱼(a和b)能进行交配且产生后代,但其后代的雄性个体不能产生正常的精子,即高度不育,所以A、B两湖的a、b鳉鱼之间存在生殖隔离,它们属于两个不同的物种,体现了物种的多样性; C、D两湖的鳉鱼(c和d)交配,能生育具有正常生殖能力的子代,说明c、d鳉鱼还是同一个物种,之所以子代之间存在一定的性状差异,主要是因为在种群中存在基因(型)多样性,这体现了生物多样性中基因的多样性。生物多样性的形成是生物与环境之间协同进化的结果。
(3)根据A的基因频率为50%,可知群体中AA的个体占50%×50%=25%,Aa的个体占50%×50%×2=50%,aa的个体占50%×50%=25%,假设开始鳉鱼的种群数量为100只(AA为50只,Aa为100只,aa为50只),环境变化后,基因型为AA、Aa的个体数量在一年后各增加10%,基因型为aa的个体数量减少10%,则AA的数量为55只,Aa的数量为110只,aa的数量为45只,所以一年后A的基因频率=(110+55×2)÷(55×2+110×2+45×2)≈52.4%。基因频率改变,只能说明生物进化了,由于各个基因型的个体仍然可以进行基因交流,所以没有进化形成新物种。
22.(11分,每空1分)
(1)⑥组织液
(2) ①④⑥ 相同 组织水肿(组织液增多或细胞间隙液体增多)
(3) ①淋巴 ⑥组织液 蛋白质
(4) 神经-体液-免疫 pH
(5) 吸水 升高
【解析】
(1)某人皮肤烫伤后,出现水泡,该水泡内的液体主要是指⑥组织液。
(2)人体内环境主要包括④血浆、⑥组织液和①淋巴。正常情况下,液体④的渗透压和液体⑥的渗透压大小相同。若人体严重营养不良,导致组织液渗透压下降而吸水,引起组织水肿。
(3)人体②是毛细淋巴管壁的组成细胞,其主要的生活环境是①淋巴、⑥组织液。④血浆和⑥组织液相比,⑥中含量较少的成分主要是蛋白质。
(4)人体内环境通过神经一体液一免疫调节网络实现相对稳定。④的化学组成中有HCO3—、HPO42—等物质,它们对于维持内环境理化性质中pH的稳定有重要意义。
(5)如果脑中缺血,使细胞内Na+浓度升高,会引起细胞内液渗透压升高,从而出现细胞吸水。如果人体大量失水,④血浆渗透压将升高,引起垂体释放抗利尿激素增加,使肾小管、集合管对水分的重吸收增加。
23.(15分,除标注外,每空2分)
(1) 运动神经末梢及其支配的屈肌和伸肌 由负电位变成正电位
(2) 抑制性神经递质(1分) Cl-(1分) 突触(1分) 神经递质只存在于突触小体的突触小泡内,只能由突触前膜释放,作用于突触后膜
(3)低级神经中枢受高级神经中枢的调控
(4) 不变 减小
【解析】
(1)图中反射弧的效应器是运动神经末梢及其支配的屈肌和伸肌。若肌梭受到适宜刺激,兴奋传至a处时,该部位Na+内流,所以a处膜内电位变化是由负电位变成正电位。
(2)伸肘时,图中抑制性中间神经元的作用是释放抑制性神经递质,作用于肌运动神经元的树突膜或细胞体膜,使Cl-离子通道打开,屈肌舒张。伸肌运动神经元神经末梢与肌肉细胞的接头部位类似于突触,由于神经递质只存在于突触小体的突触小泡内,只能由突触前膜释放,作用于突触后膜,所以兴奋在此部位只能单向传递。
(3)在打太极拳做动作时,很多动作需要站桩并维持一定的时间,这主要是大脑发出的冲动能作用于脊髓传出神经的结果,这说明低级神经中枢受高级神经中枢的调控。
(4)若图中神经细胞所处细胞外液中Na+浓度降低,而静息电位是K+外流形成的,所以a点的静息电位将不变,而a点兴奋时形成的动作电位峰值将减小。
24.(12分,除标注外,每空1分)
(1) B、C (2分) 协同作用
(2) 胰岛素 丙 效应器
(3)反馈调节
(4) 乙 细胞外液渗透压 肾小管和集合管对水的重吸收
(5) 特异性受体(或受体) 神经递质
【解析】
(1)人体在寒冷环境下冷觉感受器兴奋,图1中激素B是甲状腺激素,C是肾上腺素,寒冷条件下两者的分泌量都会明显增加,以增加产热量,同时机体还可以通过皮肤血管收缩,减少皮肤的血流量等变化以减少散热,两者功能上表现为协同作用。
(2)血糖升高,一方面可以直接刺激胰岛B细胞,引起胰岛素分泌增加;另一方面也可以通过丙神经调节的模式调节胰岛素分泌量,此时胰岛B细胞属于反射弧结构中的效应器。
(3)甲模式为下丘脑分泌的激素作用于垂体后,垂体分泌相关的激素作用于相应的内分泌腺,调节相应内分泌腺对相关激素的分泌,即激素分泌的分级调节;若甲模式中,靶腺为卵巢,则女性排卵前性激素的含量逐渐升高,进而影响下丘脑和垂体中促性腺激素释放激素和促性腺激素的分泌,则这种调节机制称为激素分泌的反馈调节。
(4)抗利尿激素由下丘脑合成和分泌,经垂体后叶释放到内环境发挥调节作用,即图2中乙模式调节;人体内细胞外液渗透压升高时,抗利尿激素分泌量增加,促进肾小管和集合管对水的重吸收,导致排尿减少,使细胞外液渗透压降低。
(5)交感神经末梢释放去甲肾上腺素,因此去甲肾上腺素属于神经递质,它与胰岛A细胞膜上的(特异性)受体结合,促进胰岛A细胞分泌胰高血糖素。
25.(12分)
(1)图中的免疫是后天形成的,只针对某一种抗原,但皮肤和黏膜的免疫是先天形成的,且对各种抗原都起作用(2分) 促进B细胞增殖分化成浆细胞和记忆B细胞(2分)
(2) II、III、IV、V、VI、g (2分) V、VI(2分)
(3) 核酸检测 (1分) 不能(1分) 减弱(1分) VI或IV(1分)
【解析】
(1)图甲中所示的免疫与皮肤和黏膜所发挥的免疫最主要的区别是图中的免疫是后天形成的,只针对某一种抗原,但皮肤和黏膜的免疫是先天形成的,且对各种抗原都起作用。图中物质d为淋巴因子,在体液免疫过程中的作用是促进B细胞增殖分化成浆细胞和记忆B细胞。
(2)图甲中能特异性识别抗原的细胞和物质有II、III、IV、V、VI、g,VII细胞为浆细胞,在第二次接触相同抗原时有两个来源,分别是由V(B细胞)、VI(记忆细胞)增殖分化形成。
(3)目前,我们主要采用核酸检测的方法确定是否感染新冠病毒,图乙中的a图中,甲时期没有抗体形成,不能在甲时期进行抗体检测以确定是否感染病毒。分析b图中的信息可知,新冠病毒变异后,全程接种的疫苗对变异病毒的抵抗力减弱,全程接种+加强针的免疫效果较好,这主要与图甲中的记忆细胞(VI、IV)有关。
相关试卷
这是一份湖北剩州市八县市2022_2023学年高二生物上学期期末联考试卷含解析,共14页。试卷主要包含了下图等内容,欢迎下载使用。
这是一份重庆市2023_2024学年高二生物上学期12月联考试题含解析,共26页。试卷主要包含了考试结束后,将答题卡交回, 斯他林提出等内容,欢迎下载使用。
这是一份2023-2024学年重庆市江津二中高二(上)期中生物试卷(含解析),共18页。试卷主要包含了单选题,实验题,探究题等内容,欢迎下载使用。

