福建省福鼎第四中学2025届高三上学期开学考试历史试题
展开福建省福鼎第四中学2025届高三上学期开学考试历史试题: 这是一份福建省福鼎第四中学2025届高三上学期开学考试历史试题,共11页。试卷主要包含了单选题,论述题,材料分析题等内容,欢迎下载使用。
福建省福鼎第四中学2025届高三上学期开学考试历史试题(解析版): 这是一份福建省福鼎第四中学2025届高三上学期开学考试历史试题(解析版),共12页。试卷主要包含了单选题,材料分析题等内容,欢迎下载使用。
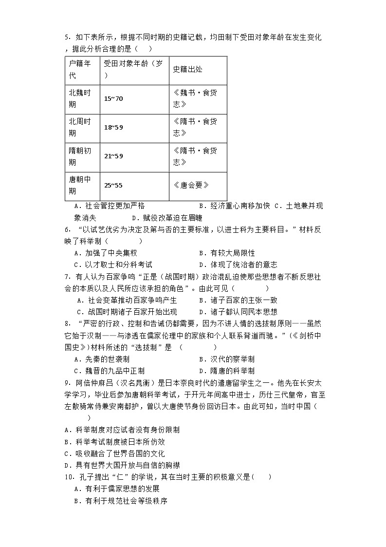
福建省福鼎第四中学2024-2025学年高三上学期开学考试历史试题: 这是一份福建省福鼎第四中学2024-2025学年高三上学期开学考试历史试题,共10页。试卷主要包含了单选题,材料分析题等内容,欢迎下载使用。

