所属成套资源:人教版中考物理一轮大单元复习【中考演练】(原卷版+解析)
人教版中考物理一轮大单元复习第六单元质量与密度【中考演练】(原卷版+解析)
展开
这是一份人教版中考物理一轮大单元复习第六单元质量与密度【中考演练】(原卷版+解析),共18页。试卷主要包含了选择题,填空题,实验题,计算题,综合题等内容,欢迎下载使用。
一、选择题(每小题3分,共30分)
1.下列是对日常生活中一些物理量的估测,其中最接近实际的是( )。
A.人的正常体温为38.5℃ B.一枚一元硬币的质量约为200g
C.成年人步行的速度约为1.2m/s D.“PM2.5”是指空气中直径为2.5cm的固体颗粒
2.解释下列现象,不需要用密度知识的是( )。
A.农民用盐水选种B.点燃蜡烛,孔明灯升空
C.滑雪者穿着宽大的滑雪板D.严寒的冬天,裸露在室外的自来水管容易冻裂
3.新冠肺炎疫情防控期间,医院内氧气的需求量较大,某氧气瓶内氧气用去三分之一后,瓶内剩余氧气的质量和密度变化情况是( )。
A.质量变大,密度变大B.质量变小,密度不变
C.质量变小,密度变小D.质量变小,密度变大
4.使用已调节好的托盘天平称量物体质量,加最小砝码时指针偏右,取出最小砝码时指针偏左,则可使横梁恢复水平位置平衡的正确操作是( )。
A.在右盘中加砝码B.将标尺上的游码向右移
C.在右盘中减砝码D.将横梁上的平衡螺母向右调节
5.冬天,常看到室外的自来水管包了一层保温材料,是为了防止水管冻裂,水管被冻裂的主要原因是( )。
A.水管里的水结成冰后,体积变大B.水管里的水结成冰后,质量变大
C.水管里的水结成冰后,密度变大D.水管本身耐寒冷程度不够而破裂
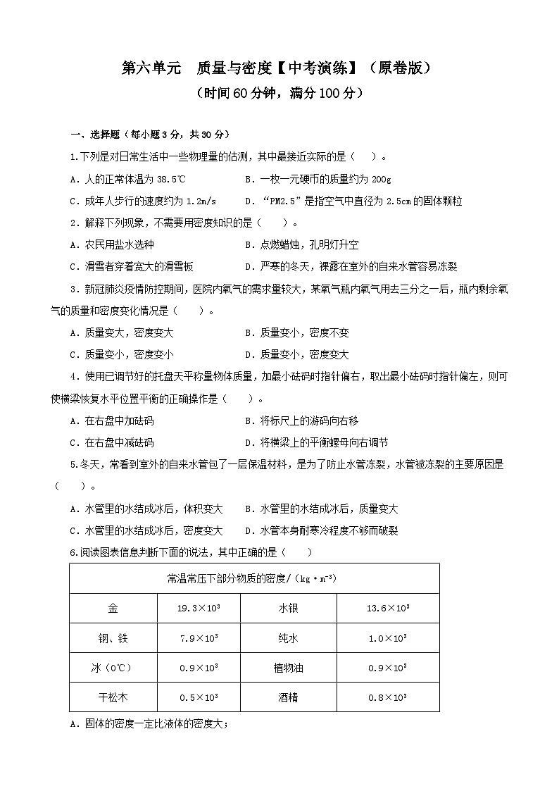
6.阅读图表信息判断下面的说法,其中正确的是( )
A.固体的密度一定比液体的密度大;
B.体积相同的植物油和酒精,酒精的质量大;
C.同种物质在不同状态下,其密度一般不同;
D.不同物质的密度一定不同
7.用密度为2.7g/cm3的铝制成甲、乙、丙三个大小不同的正方体,要求它们的边长分别是0.1m、0.2m和0.3m,制成后让质量检查员称出它们的质量,分别是3kg、21.6kg和54kg。质量检查员指出,有两个不合格,其中一个掺入了杂质为次品,另一个混入了空气泡为废品。则这三个正方体( )。
A.甲为次品,乙为合格品,丙为废品;
B.甲为合格品,乙为废品,丙为次品;
C.甲为废品,乙为合格品,丙为次品;
D.甲为废品,乙为次品,丙为合格品
8.某同学为了测量碎玻璃和沙石的密度,用一只质量为1kg的空桶装满水,测得桶和水的质量为11kg,再将lkg的碎玻璃放入盛满水的水桶中,水溢出后测得剩余质量为11.6kg。另取一只完全相同的空桶,在桶里装满沙石,测得桶和沙石的质量为29kg。已知ρ水=1.0×103kg/m3,下列说法错误的是( )。
A.沙石的密度比水的大B.桶的容积是0.01m3
C.碎玻璃的密度为2.5×103kg/m3D.沙石的密度小于2.8×103kg/m3
9.用烧杯盛某种液体,测得液体与烧杯共同质量m和液体体积V的关系如图所示,下列说法不正确的是( )。
A.烧杯质量是40g;
B.甲液体的密度大于乙的;
C.乙液体的密度是1g/cm3;
D.乙液体的密度是3 g/cm3
10.由同种材料组成的A、B两金属球的质量分别为81g、50g,体积分别为30cm3、25cm3,若其中有一个金属球是实心的,则下列判断正确的是( )。
A.A金属球一定是空心的B.B金属球一定是实心的
C.该材料的密度可能为2g/cm3D.该材料的密度一定为2.7g/cm3
二、填空题(每空2分,共26分)
11.小雨参加社区志愿服务活动时,捡到一个正方体金属块。她想知道金属块的密度,于是用刻度尺测出它的边长如图甲所示;用托盘天平测它的质量时,右盘中所放砝码的质量和游码在标尺上的位置如图乙所示。则金属块的边长为______cm,质量为______g。算出金属块的密度为______g/cm3。
12.月球对它表面的物体的引力大约是地球对地面同一物体的引力的,一个60kg的物体在月球上受到的重力为______N;医院的氧气瓶内装的氧气密度为10kg/m3,为抢救病人,用去了其中的一半,则瓶内剩余氧气的密度为______kg/m3。
13.甲、乙两实心金属块,它们的体积之比为2:1,将它们分别放在调好的天平的左右盘中,天平恰好平衡,甲和乙的质量之比为______ ;若将甲切去,乙切去,那么甲和乙剩余部分的密度之比是______。
14.用托盘天平测量圆柱体的质量,右盘中的砝码和标尺上的游码如图所示,则该圆柱体的质量为______g,测得其体积为20 cm3,则该圆柱体的密度为 ______g/cm3;在调节天平平衡时,如果小明忘记将游码调回到0刻度,则他测量的质量值将比真实值______(选填“偏大”或“偏小”)。
15.一只容积为500ml某品牌矿泉水空瓶,如图所示,将其装满水,放入冰箱的冷冻室,税全部凝固时,发现矿泉水瓶胀得鼓鼓得,变粗了,请完成下列问题:
(1)500ml水的质量是多少?________。
(2)500ml的水结成冰后体积变为多少_______?(结果保留一位小数,ρ冰=0.9×103kg/m3)
(3)分析矿泉水瓶变粗的原因。______。
三、实验题(2小题,共20分)
16.(8分)测量液体的密度。
(1)把天平放在水平桌面上,如图甲所示,接下来应进行的操作是_________,再调节平衡螺母使横梁平衡。
(2)调节好天平后,按照如下步骤进行实验。
①用天平测出烧杯和液体的总质量为m1=101g;
②将烧杯中的一部分液体倒入量筒中,测出体积为V,如图乙所示,则V=________cm3;
③用天平测出烧杯和剩余液体的总质量为m2,所用砝码和游码在标尺上的位置如图丙所示,则m2=_________g;
④计算出液体的密度ρ=_________kg/m3。
17.(12分)小强同学在做测量小石块密度的实验中,操作如下:
(1)把天平放在水平桌面上,将游码移至标尺左端零刻度线处,此时指针如图甲所示,应将平衡螺母向______(选填“左”或“右”)调节,直至天平横梁平衡;
(2)用调节好的天平测小石块的质量,小强在加减砝码时添加最小砝码后,指针所指位置如图甲所示,接下来的操作是:______(填字母序号)
A.将横梁上的平衡螺母向左调
B.将处在零刻度位置的游码向右移
C.取出最小的砝码,将横梁上的平衡螺母向右调
D.取出最小的砝码,将处在零刻度位置的游码向右移
(3)按照正确的实验步骤操作后,用天平测得小石块的质量如图乙所示,小石块的质量为______g;用量筒测得小石块的体积如图丙所示,小石块的体积为______,由此可算出小石块的密度为______;
(4)若他先测小石块体积,再测小石块的质量,则测得的密度______真实值(选填“大于”“小于”或“等于”)。
四、计算题(2小题,共12分)
18.(5分)一钢球放入盛有100mL水的量筒中,水面上升到155mL处。又用天平称出该球质量为276.5g,此钢球是空心的还是实心的?若为空心的,在空心部分注满煤油,那么钢球注满煤油后的总质量为多少?(已知:ρ钢=7.9×103kg/m3,ρ煤油=0.8×103kg/m3)
19.(7分)小明家有一个质量为200g的空瓶,装满水后测得其总质量为800g。向装满水的此瓶中缓慢放入一个质量为135g的空心铝块,待水不再溢出,擦干瓶外的水后测得瓶子总质量为875g。(不考虑蒸发影响,ρ铝=2.7g/cm3,ρ水=1g/cm3,g取10N/kg)。
求:(1)空瓶的容积;
(2)铝块的空心部分体积;
(3)将空心部分注满水后铝块的总重力。
五、综合题(12分)
20.阅读短文,回答文后的问题。
铝为什么被誉为“会飞的金属”?
人们常把飞机比成银燕,其实,飞机是用铝和铝合金做的,纯铝很软,人们在纯铝中加入4%铜与少量的镁、锰、硅、铁等,制出了硬铝,由于硬铝既保持了密度小的特性,又克服了纯铝软的特点,因此硬铝很快就成了最重要的一种合金。一架普通的飞机,差不多要用50万个硬铝做的铆钉,另外,飞机的外壳、机翼、机尾、螺旋桨、引擎的许多部件也是用硬铝做的。在金属的家庭中,由于铝的密度小,使它得天独厚地能随飞机一起腾云驾雾,遨游高空,因此被誉为“会飞的金属”。
以前,这个“会飞的金属”,还只能飞翔在地球附近的高空,可是从1957年起,随着人造卫星与宇宙火箭一个个接连上天,铝就成了“飞天”的原材料,前苏联第一颗人造卫星的密封外壳与第二颗人造卫星的动物舱,以及球形容器都是铝合金做的。
本来,铝已经够轻的了,可是1958年以来又研制出了更轻的铝——泡沫铝,在泡沫铝的“肚子里”尽是氢气泡,放在水里,它会像木头一样浮起来,1m3的泡沫铝,只有178kg,而1m3的水有1000kg,另外泡沫铝能保温、隔音,不易锈蚀,目前用泡沫铝来做飞机与火箭是最理想的材料。
(1)铝被誉为“会飞的金属”,是因为铝的______小;
(2)纯铝中加入4%的铜与少量的镁、锰、硅、铁等制成了硬铝,硬铝有哪些优点:______;
(3)泡沫铝的密度为______kg/m3=______g/cm3;
(4)1m3的泡沫铝比1m3的水的质量少______kg;
(5)泡沫铝有哪些优点:______。
常温常压下部分物质的密度/(kg·m-3)
金
19.3×103
水银
13.6×103
钢、铁
7.9×103
纯水
1.0×103
冰(0℃)
0.9×103
植物油
0.9×103
干松木
0.5×103
酒精
0.8×103
第六单元 质量与密度【中考演练】(解析版)
(时间60分钟,满分100分)
一、选择题(每小题3分,共30分)
1.下列是对日常生活中一些物理量的估测,其中最接近实际的是( )。
A.人的正常体温为38.5℃ B.一枚一元硬币的质量约为200g
C.成年人步行的速度约为1.2m/s D.“PM2.5”是指空气中直径为2.5cm的固体颗粒
【答案】C。
【解析】A、人的正常体温为37℃,故A错误;
B、一枚一元硬币的质量约为20g,故B错误;
C、成年人正常步行的速度在,故C正确;
D、“PM2.5”是指空气中直径为2.5μm的固体颗粒,故D错误。
故选C。
2.解释下列现象,不需要用密度知识的是( )。
A.农民用盐水选种B.点燃蜡烛,孔明灯升空
C.滑雪者穿着宽大的滑雪板D.严寒的冬天,裸露在室外的自来水管容易冻裂
【答案】C。
【解析】A.农民用盐水选种是利用饱满的密度比干瘪的种子的密度大而沉在盐水底部,达到分离的目的的,利用了密度知识,故A不符合题意;
B.点燃蜡烛,孔明灯里面的空气被加热,里面的空气的密度变小,使孔明灯受到的重力小于受到的浮力而升空,利用了密度知识,故B不符合题意;
C.滑雪者穿着宽大的滑雪板,是在压力一定时,通过增大受力面积来减小压强,没有利用密度知识,故C符合题意;
D.冬天气温低于0℃时,自来水管中的水结冰,因为水结冰后质量不变,而冰的密度比水的密度小,所以冰的体积比水的体积大,这样就会把自来水管撑裂,利用了密度知识,故D不符合题意。故选C。
3.新冠肺炎疫情防控期间,医院内氧气的需求量较大,某氧气瓶内氧气用去三分之一后,瓶内剩余氧气的质量和密度变化情况是( )。
A.质量变大,密度变大B.质量变小,密度不变
C.质量变小,密度变小D.质量变小,密度变大
【答案】C。
【解析】某氧气瓶内氧气用去三分之一后,氧气瓶内氧气的质量变小,而瓶内氧气的体积不变,由可知剩余氧气的密度变小。故选C。
4.使用已调节好的托盘天平称量物体质量,加最小砝码时指针偏右,取出最小砝码时指针偏左,则可使横梁恢复水平位置平衡的正确操作是( )。
A.在右盘中加砝码B.将标尺上的游码向右移
C.在右盘中减砝码D.将横梁上的平衡螺母向右调节
【答案】B。
【解析】A.加最小砝码时指针偏右,取出最小砝码,在右盘中再加的砝码要比最小砝码大,指针仍会偏右,故A错误;
B.由题意可知,加最小砝码时质量偏大,此时应该取出最小的砝码,将处在零刻度位置的游码向右调,相当于往右盘中增加更小的砝码,能使天平的横梁平衡,故B正确;
C.由题意知,取出最小砝码时指针偏左,若在右盘中再减砝码,指针会更偏左,故C错误;
D.在称量物体质量的过程中,不能再移动平衡螺母,故D错误。
故选B。
5.冬天,常看到室外的自来水管包了一层保温材料,是为了防止水管冻裂,水管被冻裂的主要原因是( )。
A.水管里的水结成冰后,体积变大B.水管里的水结成冰后,质量变大
C.水管里的水结成冰后,密度变大D.水管本身耐寒冷程度不够而破裂
【答案】A。
【解析】水管里的水质量一定,水结成冰后,密度变小,根据可知,其体积变大;原来水在水管里是充满的,体积变大后大于管的容积,所以会把水管胀裂,故A符合题意,BCD不符合题意。
故选A。
6.阅读图表信息判断下面的说法,其中正确的是( )
A.固体的密度一定比液体的密度大;
B.体积相同的植物油和酒精,酒精的质量大;
C.同种物质在不同状态下,其密度一般不同;
D.不同物质的密度一定不同
【答案】C。
【解析】A.水银是液体,但它的密度比铁的密度大,故A错误;
B.植物油密度大于酒精,体积相同时,植物油质量大,故B错误;
C.水和冰属于同一种物质,但在不同状态下,密度不同,故C正确;
D.冰和植物油不是同一种物质,但密度相等,故D错误。
故选C。
7.用密度为2.7g/cm3的铝制成甲、乙、丙三个大小不同的正方体,要求它们的边长分别是0.1m、0.2m和0.3m,制成后让质量检查员称出它们的质量,分别是3kg、21.6kg和54kg。质量检查员指出,有两个不合格,其中一个掺入了杂质为次品,另一个混入了空气泡为废品。则这三个正方体( )。
A.甲为次品,乙为合格品,丙为废品;
B.甲为合格品,乙为废品,丙为次品;
C.甲为废品,乙为合格品,丙为次品;
D.甲为废品,乙为次品,丙为合格品
【答案】A。
【解析】铝的密度是,如果均为合格品则它们的质量分别是
甲的实际质量比标准质量大,则甲是掺入了杂质的次品;乙的实际质量与标准质量相同,则乙为合格品;丙的实际质量比标准质量小,则丙是混入了空气泡的废品。
故选A。
8.某同学为了测量碎玻璃和沙石的密度,用一只质量为1kg的空桶装满水,测得桶和水的质量为11kg,再将lkg的碎玻璃放入盛满水的水桶中,水溢出后测得剩余质量为11.6kg。另取一只完全相同的空桶,在桶里装满沙石,测得桶和沙石的质量为29kg。已知ρ水=1.0×103kg/m3,下列说法错误的是( )。
A.沙石的密度比水的大B.桶的容积是0.01m3
C.碎玻璃的密度为2.5×103kg/m3D.沙石的密度小于2.8×103kg/m3
【答案】D。
【解析】AB.桶的容积等于装满水时水的体积,则桶的容积
在桶里装满沙石,测得桶和沙石的质量为29kg,则沙石的质量
沙石装满后等于桶的容积,则沙石的密度
所以沙石的密度大于水的密度,故AB正确,不符合题意;
C.碎玻璃的体积等于其排开水的体积,则碎玻璃的体积为
碎玻璃的密度为
故C正确,C不符合题意;
D.因为沙石之间可能存在间隙,所以沙石的实际体积可能小于瓶子的容积,由可知,沙石的实际密度可能会大于2.8×103kg/m3,而不会小于2.8×103kg/m3,故D错误,D符合题意。故选D。
9.用烧杯盛某种液体,测得液体与烧杯共同质量m和液体体积V的关系如图所示,下列说法不正确的是( )。
A.烧杯质量是40g;
B.甲液体的密度大于乙的;
C.乙液体的密度是1g/cm3;
D.乙液体的密度是3g/cm3
【答案】D。
【解析】由图象可知,当液体体积为0时,液体与烧杯总质量是40g,则烧杯质量m杯=40g,故A正确,不符合题意;
由图象可知,当甲乙两液体的质量相等时,甲液体的体积小于乙液体的体积,由可知,甲的密度大于乙的密度,故B正确,不符合题意
由图象可知,当乙液体的体积V=60cm3时,乙液体与烧杯总质量为100g,则乙液体质量m=100g-40g=60g,乙液体的密度,故C正确,不符合题意,D错误,符合题意。
故选D。
10.由同种材料组成的A、B两金属球的质量分别为81g、50g,体积分别为30cm3、25cm3,若其中有一个金属球是实心的,则下列判断正确的是( )。
A.A金属球一定是空心的B.B金属球一定是实心的
C.该材料的密度可能为2g/cm3D.该材料的密度一定为2.7g/cm3
【答案】D。
【解析】A的密度ρA==2.7g/cm3
B的密度ρB= =2g/cm3
所以实心球是A,这种金属球的密度是2.7g/cm3。B金属球是空心的,故ABC错误,D正确。
故选D。
二、填空题(每空2分,共26分)
11.小雨参加社区志愿服务活动时,捡到一个正方体金属块。她想知道金属块的密度,于是用刻度尺测出它的边长如图甲所示;用托盘天平测它的质量时,右盘中所放砝码的质量和游码在标尺上的位置如图乙所示。则金属块的边长为______cm,质量为______g。算出金属块的密度为______g/cm3。
【答案】2.00;21.6;2.7。
【解析】由图甲知,刻度尺的分度值是1mm,因为需要估读到分度值的下一位,所以数值估读到0.1mm;末端对应的刻度值是9.00cm,起始位置对应的刻度值是7.00cm,正方体金属块的边长
9.00cm-7.00cm=2.00cm
由图乙知,标尺的分度值为0.2g,所以正方体金属块的质量m=20g+1.6g=21.6g
正方体金属块的体积V=(2cm)3=8cm3
金属块的密度。
12.月球对它表面的物体的引力大约是地球对地面同一物体的引力的,一个60kg的物体在月球上受到的重力为______N;医院的氧气瓶内装的氧气密度为10kg/m3,为抢救病人,用去了其中的一半,则瓶内剩余氧气的密度为______kg/m3。
【答案】100;5。
【解析】一个60kg的物体在月球上受到的重力为;
氧气瓶内装的氧气密度为10kg/m3,用去了其中的一半,质量减小一半,体积不变,由可知,瓶内剩余氧气的密度为5kg/m3。
13.甲、乙两实心金属块,它们的体积之比为2:1,将它们分别放在调好的天平的左右盘中,天平恰好平衡,甲和乙的质量之比为______ ;若将甲切去,乙切去,那么甲和乙剩余部分的密度之比是______。
【答案】1:1;1:2。
【解析】[1][2]天平恰好平衡,说明甲、乙质量相等,则甲、乙质量之比为m甲:m乙=1:1
由题意可知体积之比为V甲:V乙=2:1
则由可求甲、乙密度之比为。
密度是物质的一种属性,切去部分后,剩余部分密度不变,则剩余部分密度之比依然为1:2。
14.用托盘天平测量圆柱体的质量,右盘中的砝码和标尺上的游码如图所示,则该圆柱体的质量为______g,测得其体积为20 cm3,则该圆柱体的密度为 ______g/cm3;在调节天平平衡时,如果小明忘记将游码调回到0刻度,则他测量的质量值将比真实值______(选填“偏大”或“偏小”)。
【答案】62.4;3.12;偏大。
【解析】如图所示,标尺的分度值为0.2 g,物体的质量等于砝码的质量加上游码的示数,则该圆柱体的质量为m=50g+10g+2.4g=62.4g
该圆柱体的密度为;
小明忘记将游码调回到0刻度,相当于在天平的右盘多加了砝码,他测出的物体的质量等于物质物体的真实值加上调节天平平衡时游码所对应的刻度值,游码的示数偏大,测量的质量值将比真实值偏大。
15.一只容积为500ml某品牌矿泉水空瓶,如图所示,将其装满水,放入冰箱的冷冻室,税全部凝固时,发现矿泉水瓶胀得鼓鼓得,变粗了,请完成下列问题:
(1)500ml水的质量是多少?________。
(2)500ml的水结成冰后体积变为多少_______?(结果保留一位小数,ρ冰=0.9×103kg/m3)
(3)分析矿泉水瓶变粗的原因。______。
【答案】500g;555.6cm3;质量一定的水结冰后,密度变小,体积变大,使得矿泉水瓶变粗。
【解析】(1)水的体积V水=500ml=500cm3,
由ρ=得水的质量:m水=ρ水V=1g/cm3×500cm3=500g;
(2)水结成冰,状态变化了,但质量不变,
则冰的质量:m冰=m水=500g;
由ρ=得冰的体积:V冰=555.6cm3;
(3)质量一定的水结冰后,密度变小,体积变大,使得矿泉水瓶变粗。
三、实验题(2小题,共20分)
16.(8分)测量液体的密度。
(1)把天平放在水平桌面上,如图甲所示,接下来应进行的操作是_________,再调节平衡螺母使横梁平衡。
(2)调节好天平后,按照如下步骤进行实验。
①用天平测出烧杯和液体的总质量为m1=101g;
②将烧杯中的一部分液体倒入量筒中,测出体积为V,如图乙所示,则V=________cm3;
③用天平测出烧杯和剩余液体的总质量为m2,所用砝码和游码在标尺上的位置如图丙所示,则m2=_________g;
④计算出液体的密度ρ=_________kg/m3。
【答案】将游码调至左端零刻线处;60;38;。
【解析】(1)天平使用前应将游码调至左端零刻线处,再调节平衡螺母使横梁平衡。
(2)图乙量筒读数为视线对准凹液面底端,则读数为60ml,即60 cm3。
天平读数为游码加砝码的总质量,即m2=20g+10g+5g+3g=38g
则液体密度为=。
17.(12分)小强同学在做测量小石块密度的实验中,操作如下:
(1)把天平放在水平桌面上,将游码移至标尺左端零刻度线处,此时指针如图甲所示,应将平衡螺母向______(选填“左”或“右”)调节,直至天平横梁平衡;
(2)用调节好的天平测小石块的质量,小强在加减砝码时添加最小砝码后,指针所指位置如图甲所示,接下来的操作是:______(填字母序号)
A.将横梁上的平衡螺母向左调
B.将处在零刻度位置的游码向右移
C.取出最小的砝码,将横梁上的平衡螺母向右调
D.取出最小的砝码,将处在零刻度位置的游码向右移
(3)按照正确的实验步骤操作后,用天平测得小石块的质量如图乙所示,小石块的质量为______g;用量筒测得小石块的体积如图丙所示,小石块的体积为______,由此可算出小石块的密度为______;
(4)若他先测小石块体积,再测小石块的质量,则测得的密度______真实值(选填“大于”“小于”或“等于”)。
【答案】左;D;54;20;2.7×103;大于。
【解析】(1)使用天平之前,首先把天平放在水平台上,游码移到标尺左端的零刻度,由甲图可知,天平指针向右偏转,所以平衡螺母向左调节。
(2)在加减砝码时添加最小砝码后指针偏向分度盘的右侧,说明该砝码质量太大,则应取下最小的砝码,并向右移动游码,使天平平衡;故选D。
(3)由图乙可知,小石块的质量为m=50g+4g=54g
小石块的体积V=80mL-60mL=20mL=20cm3
小石块的密度为
(4)他先测小石块体积,再测小石块的质量,小石块沾有水,质量较大,由可知测得的密度大于真实值。
四、计算题(2小题,共12分)
18.(5分)一钢球放入盛有100mL水的量筒中,水面上升到155mL处。又用天平称出该球质量为276.5g,此钢球是空心的还是实心的?若为空心的,在空心部分注满煤油,那么钢球注满煤油后的总质量为多少?(已知:ρ钢=7.9×103kg/m3,ρ煤油=0.8×103kg/m3)
【答案】空心的;292.5g。
【解析】根据ρ=可得,钢球中钢的体积:V钢===35cm3,
该球的实际体积:V球=V2-V1=155mL-100mL=55mL=55cm3,
因为V钢<V球,所以该钢球是空心的;
空心部分的体积为:V空=V球-V钢=55cm3-35cm3=20cm3,
空心部分注满煤油时煤油的体积:V煤油=V空=20cm3,
空心部分注满煤油时煤油的质量:m煤油=ρ煤油V煤油=0.8g/cm3×20cm3=16g,
钢球的总质量:m=m球+m煤油=276.5g+16g=292.5g。
答:此钢球是空心的,钢球注满煤油后的总质量为292.5g。
19.(7分)小明家有一个质量为200g的空瓶,装满水后测得其总质量为800g。向装满水的此瓶中缓慢放入一个质量为135g的空心铝块,待水不再溢出,擦干瓶外的水后测得瓶子总质量为875g。(不考虑蒸发影响,ρ铝=2.7g/cm3,ρ水=1g/cm3,g取10N/kg)。
求:(1)空瓶的容积;
(2)铝块的空心部分体积;
(3)将空心部分注满水后铝块的总重力。
【答案】(1) 600cm3;(2) 10cm3;(3) 1.45N。
【解析】(1)由知道,空瓶的容积
(2)放入铝块后,瓶中水的质量是
故溢出水的体积,即空心的铝块的体积
由知道,质量为135g的实心铝块的体积
铝块的空心部分体积
(3)将空心部分注满水后铝块的总重力:
答:(1)空瓶的容积600cm3;(2)铝块的空心部分体积是10cm3;(3)将空心部分注满水后铝块的总重力1.45N。
五、综合题(12分)
20.阅读短文,回答文后的问题。
铝为什么被誉为“会飞的金属”?
人们常把飞机比成银燕,其实,飞机是用铝和铝合金做的,纯铝很软,人们在纯铝中加入4%铜与少量的镁、锰、硅、铁等,制出了硬铝,由于硬铝既保持了密度小的特性,又克服了纯铝软的特点,因此硬铝很快就成了最重要的一种合金。一架普通的飞机,差不多要用50万个硬铝做的铆钉,另外,飞机的外壳、机翼、机尾、螺旋桨、引擎的许多部件也是用硬铝做的。在金属的家庭中,由于铝的密度小,使它得天独厚地能随飞机一起腾云驾雾,遨游高空,因此被誉为“会飞的金属”。
以前,这个“会飞的金属”,还只能飞翔在地球附近的高空,可是从1957年起,随着人造卫星与宇宙火箭一个个接连上天,铝就成了“飞天”的原材料,前苏联第一颗人造卫星的密封外壳与第二颗人造卫星的动物舱,以及球形容器都是铝合金做的。
本来,铝已经够轻的了,可是1958年以来又研制出了更轻的铝——泡沫铝,在泡沫铝的“肚子里”尽是氢气泡,放在水里,它会像木头一样浮起来,1m3的泡沫铝,只有178kg,而1m3的水有1000kg,另外泡沫铝能保温、隔音,不易锈蚀,目前用泡沫铝来做飞机与火箭是最理想的材料。
(1)铝被誉为“会飞的金属”,是因为铝的______小;
(2)纯铝中加入4%的铜与少量的镁、锰、硅、铁等制成了硬铝,硬铝有哪些优点:______;
(3)泡沫铝的密度为______kg/m3=______g/cm3;
(4)1m3的泡沫铝比1m3的水的质量少______kg;
(5)泡沫铝有哪些优点:______。
【答案】密度;密度小、硬度大;178;0.178;822;能保温、隔音、不易锈蚀。
【解析】(1)[1]铝的密度较小,与密度较大的材料相比,体积相同时,质量较小,故被誉为“会飞的金属”。
(2)[2]铝的质地比较软,很容易发生形变,当制成硬铝后,就克服了纯铝软的特点,硬铝具有密度小、硬度大的特点。
(3)[3][4]泡沫铝的密度为
(4)[5]由材料知,1m3的泡沫铝,只有178kg,而1m3的水有1000kg,
则1m3的泡沫铝比1m3的水的质量少
(5)[6]泡沫铝的优点:能保温、隔音、不易锈蚀等。
常温常压下部分物质的密度/(kg·m-3)
金
19.3×103
水银
13.6×103
钢、铁
7.9×103
纯水
1.0×103
冰(0℃)
0.9×103
植物油
0.9×103
干松木
0.5×103
酒精
0.8×103
相关试卷
这是一份中考物理一轮复习专题10质量与密度(知识点复习+例题讲解+过关练习)(原卷版+解析),共46页。
这是一份人教版中考物理一轮复习章节分类考点讲解与训练第6章质量与密度真题演练(原卷版+解析),共28页。试卷主要包含了选择题,填空题,实验探究题,计算题,解答题等内容,欢迎下载使用。
这是一份人教版中考物理一轮复习章节分类考点讲解与训练第六章质量与密度(原卷版+解析),共34页。试卷主要包含了质量,质量的测量,密度的特性,密度单位,单位意义等内容,欢迎下载使用。

