





湖北省云学部分重点高中2024-2025学年高二上学期9月月考生物试题(Word版附解析)
展开一、选择题:本题共18小题,每小题2分,共36分。每小题只有一个选项符合题目要求。
1. 下列有关“遗传概念”的叙述错误的是( )
A. 豌豆和果蝇均具有多对易于区分的相对性状
B. 自由组合定律体现在受精作用过程中雌雄配子的随机结合
C. 遵循自由组合定律的每对基因的遗传一定遵循分离定律
D. 孟德尔遗传规律适用于真核生物进行有性生殖时核基因的遗传
【答案】B
【解析】
【分析】对分离现象的解释:(1)生物的性状是由遗传因子决定的。 (2)在体细胞中,遗传因子是成对存在的。(3)生物体在形成生殖细胞----配子时,成对的遗传因子分离,分别进入不同的配子中。(4)受精时,雌雄配子的结合是随机的。分离定律:在生物的体细胞中,控制同一性状的遗传因子成对存在,不相融合;在形成配子时,成对的遗传因子发生分离,分离后的遗传因子分别进入不同的配子中,随配子遗传给后代。
【详解】A、豌豆和果蝇都是常见的遗传学研究材料,都有多对易于区分的相对性状,A正确;
B、分离定律和自由组合定律都发生在减数第一次分裂后期,即形成配子的过程中,成对的遗传因子彼此分离、不成对的遗传因子自由组合,B错误;
C、分离定律是自由组合定律的基础,因此,遵循自由组合定律的每对基因的遗传一定遵循分离定律,C正确;
D、分离定律发生在减数第一次分裂后期,等位基因随同源染色体而分离;自由组合定律发生在减数第一次分裂后期。非同源染色体上的非等位基因随非同源染色体的自由组合而组合。而原核生物没有染色体,也不进行减数分裂,故孟德尔遗传规律只适用于真核生物进行有性生殖生物的核基因遗传,D正确。
故选B。
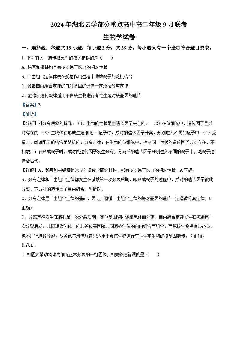
2. 如图为某动物体内细胞正常分裂的一组图像,相关叙述错误的是( )
A. 雌性动物卵巢中可能同时出现以上细胞
B. 细胞①中染色体数:核DNA分子数=1:1
C. 细胞③中可能存在非同源染色体的自由组合
D. 配子形成时上述细胞出现的顺序为③→①→②→④
【答案】C
【解析】
【分析】分析题图可知,细胞①处于有丝分裂后期,细胞②处于减数第一次分裂后期,细胞③处于有丝分裂中期,细胞④处于减数第二次分裂后期。
【详解】A、分析题图可知,细胞①处于有丝分裂后期,细胞②处于减数第一次分裂后期,细胞③处于有丝分裂中期,细胞④处于减数第二次分裂后期,因此雌性动物卵巢中可能同时出现以上细胞,A正确;
B、由图可知,细胞①发生了着丝粒分裂,细胞①中核DNA分子数为8,染色体数为8,因此核DNA分子数:染色体数=1:1,B正确;
C、细胞③具有同源染色体,且着丝粒排列在赤道板上,可推知其处于有丝分裂中期,不存在非同源染色体自由组合,C错误;
D、分析题图可知,细胞①处于有丝分裂后期,细胞②处于减数第一次分裂后期,且细胞质均等分裂因此是雄性动物生殖细胞,细胞③处于有丝分裂中期,细胞④处于减数第二次分裂后期,配子形成时上述细胞出现的顺序为③→①→②→④,D正确。
故选C。
3. 下列有关DNA是主要的遗传物质的相关实验叙述,正确的是( )
A. 格里菲思利用体内转化实验证明DNA是遗传物质
B. 艾弗里运用“减法原理”证明DNA是主要的遗传物质
C. 用含32P或35S的培养基培养T2噬菌体来侵染大肠杆菌
D. 从烟草花叶病毒中提取的RNA能使烟草叶片感染病毒
【答案】D
【解析】
【分析】在对照实验中,控制变量可以采用“加法原理”和“减法原理”。与常态相比,人为增加某种影响因素称为“加法原理”;与常态相比,人为地去除某种影响因素称为“减法原理”。
【详解】A、格里菲思肺炎链球菌体内转化实验证明存在转化因子,能将R型细菌转化为S细菌,A错误;
B、艾弗里体外转化实验各实验组的设置采用酶解法,在自变量的控制上利用了“减法原理”,但只证明DNA是遗传物质,并未证明是主要的遗传物质,B错误;
C、T2噬菌体侵染细菌的实验中,应该先用分别含有放射性同位素35S和放射性同位素32P培养基培养大肠杆菌,再用上述大肠杆菌分别培养噬菌体,C错误;
D、从烟草花叶病毒中提取的RNA能使烟草叶片感染病毒,从而证明某些病毒的遗传物质是RNA,D正确。
故选D。
4. 生物多样性是协同进化的结果。下列有关进化与生物多样性的叙述正确的是( )
A. 自然选择定向改变种群的基因型频率导致新物种形成
B. 物种之间的协同进化都是通过物种之间的竞争实现的
C. 收割理论认为捕食者的存在利于增加物种多样性
D. 生物多样性的形成是指新的物种不断形成的过程
【答案】C
【解析】
【分析】现代生物进化理论的基本观点:①种群是生物进化的基本单位,②生物进化的实质在于种群基因频率的改变。③突变和基因重组、自然选择及隔离是物种形成过程的三个基本环节,通过它们的综合作用,种群产生分化,最终导致新物种的形成。③其中突变和基因重组产生生物进化的原材料,自然选择使种群的基因频率发生定向的改变并决定生物进化的方向,隔离是新物种形成的必要条件。
【详解】A、自然选择使种群的基因频率发生定向的改变并决定生物进化的方向,A错误;
B、物种之间的协同进化可以通过物种之间的竞争、捕食及相互协助等实现的,例如羚羊和猎豹之间的协同进化就是通过捕食实现的,B错误;
C、“收割理论”提出捕食者往往捕食种群个体数目较多的种群,可以为其他物种的形成腾出空间,所以捕食者的存在利于增加物种多样性,C正确;
D、生物多样性包括:基因多样性、物种多样性、生态系统多样性,即生物多样性的形成不一定是形成了新物种,D错误。
故选C。
5. 太空环境中,航天服和航天器为航天员们提供了一个类似于地面的环境,以维持机体的稳态。下列叙述错误的是( )
A. CO2是细胞呼吸产生的废物,不参与维持内环境的稳态
B. 失重引起航天员脱水后,机体细胞外液的渗透压会升高
C. 航天服中的隔热保温层,有利于维持航天员适宜的体温
D. 航天员内环境稳态依靠神经一体液一免疫调节网络实现
【答案】A
【解析】
【分析】1、内环境稳态是机体进行正常生命活动的必要条件。
2、内环境稳态表现:
①各种化学成分含量的相对稳定:血糖和血氧含量的相对稳定,保证细胞代谢所需物质的供应。
②各种理化性质的相对稳定:体温的相对稳定和pH的相对稳定,保证细胞代谢相关酶的活性正常;渗透压的相对稳定,保证细胞形态和结构的稳定。
【详解】A、CO2是航天员细胞呼吸产生的废物,如果CO2不能及时排出体外,会影响内环境的pH,因此CO2参与了内环境稳态的维持,A错误;
B、机体脱水即水分流失,会导致细胞外液的渗透压升高,尿量减少,B正确;
C、宇航服中的隔热保温层,有利于航天员在太空中维持适宜的体温,C正确;
D、航天员依靠神经一体液一免疫调节网络实现,维持内环境稳态,D正确。
故选A。
6. 在“低温诱导植物细胞染色体数目的变化”的实验中常用蒜(2N=16)的根做实验材料。下列关于该实验的叙述正确的是( )
A. 制作装片的步骤为解离、染色、漂洗、制片
B. 使用卡诺氏液的目的是使蒜的根尖细胞分散开
C. 显微镜下可观察到染色体数目为8、16和32的细胞
D. 显微镜下可观察到部分根尖细胞中含有4个染色体组
【答案】D
【解析】
【分析】低温诱导染色体数目加倍实验:
(1)低温诱导染色体数目加倍实验的原理:低温能抑制纺锤体的形成,使子染色体不能移向细胞两极,从而引起细胞内染色体数目加倍;
(2)该实验的步骤为选材→固定→解离→漂洗→染色→制片。
【详解】A、制作装片的步骤为解离、染色、漂洗、制片,A错误;
B、将低温诱导处理的根尖放入卡诺氏液浸泡0.5-1h,以固定细胞的形态,B错误;
C、在显微镜下不能观察到染色体数为8的细胞,C错误;
D、实验材料蒜有16条染色体,在实验中部分细胞染色体数目加倍,能观察到部分根尖细胞中含有4个染色体组,D正确。
故选D。
7. 兔的毛色由毛囊细胞产生的黑色素决定,黑色素分为黑色的真黑素和褐色的褐黑素两类,细胞中色素合成过程如图所示。下列叙述错误的是( )
A. 该实例表明基因能通过控制酶的合成来控制生物性状
B. 基因型为TtAabb与TTAAbb个体的毛色均为黑色
C. 一只兔子的毛囊细胞和成熟红细胞中的遗传物质相同
D. 图中信息表明性状可受到多个基因的影响
【答案】C
【解析】
【分析】基因控制生物性状的两种方式:一是通过控制酶的合成来控制代谢过程,进而控制生物体的性状;二是通过控制蛋白质的结构直接控制生物体的性状。
【详解】A、据图可知,A、B、T基因分别控制不同酶的合成,不同酶控制不同反应的发生。因此,图中信息表明基因能通过控制酶的合成来控制生物性状,A正确;
B、据图可知,A基因控制A酶合成,则a基因不能控制A酶合成,所以AA与Aa体现的毛色相同;T基因控制酪氨酸酶合成,则t基因不能控制酪氨酸酶合成,所以TT与Tt体现的毛色相同;综合以上分析,基因型为TtAabb与TTAAbb个体的毛色相同,且均为黑色,B正确;
C、由于哺乳动物的成熟红细胞没有细胞核,因此,一只兔子的毛囊细胞和成熟红细胞中的遗传物质不相同,C错误;
D、据图可知,A/a、B/b及T/t这三对基因都与兔的毛色有关,因此,图中信息表明,性状可受到多个基因的影响,D正确。
故选C。
8. 哺乳动物体内血浆蛋白可被巨噬细胞吞噬,部分血浆蛋白和Na+结合形成蛋白质钠盐,并与蛋白质组成缓冲体系。下列叙述正确的是( )
A. 血浆蛋白会在巨噬细胞的内质网中被降解为氨基酸
B. 血浆渗透压大小主要与血浆蛋白和氨基酸的含量有关
C. 蛋白质钠盐在维持血浆pH稳定中发挥着重要作用
D. 剧烈运动时生成乳酸会导致人体血浆pH显著下降
【答案】C
【解析】
【分析】内环境稳态是在神经、体液和免疫调节的共同作用下,通过机体的各器官,系统的分工合作,协调统一而实现的;内环境中血糖含量、温度、pH等保持在适宜的范围内,是机体进行正常生命活动的必要条件。
【详解】A、蛋白质的基本单位是氨基酸,血浆蛋白可被巨噬细胞吞噬分解成氨基酸再利用,但该过程不在内质网发生,A错误;
B、血浆渗透压主要取决于血浆蛋白和无机盐的含量,B错误;
C、血浆pH通常维持在7.35-7.45之间,部分血浆蛋白和Na+结合形成蛋白质钠盐,并与蛋白质组成缓冲体系,蛋白质钠盐在维持血浆 pH稳定中发挥着重要作用,C正确;
D、由于血浆中缓冲物质的存在,剧烈运动时生成乳酸会被中和,不会导致人体血浆pH显著下降,D错误。
故选C。
9. DNA半保留复制过程中在复制起始点处形成的Y字形结构称为复制叉。某DNA分子复制的过程如图所示,下列叙述正确的是( )
A. DNA每条链的5'端是羟基末端
B. DNA聚合酶催化新合成的子链中氢键的形成
C. 前导链的延伸方向是5'→3',后随链的延伸方向是3'→5'
D. 真核生物DNA复制过程中形成多个复制叉可加快复制的速率
【答案】D
【解析】
【分析】复制叉代表复制的起点,但由于DNA聚合酶工作的过程中,只能从子链的5'端向3'端延伸,且DNA分子为反向平行,导致前导链和后随链的形成。
【详解】A、DNA 每条链的3'端是羟基末端,有游离磷酸集团的一端为5'端,A错误;
B、在该过程中 DNA 聚合酶催化形成磷酸二酯键,B错误;
C、由于DNA聚合酶工作的过程中,只能从子链的5'端向3'端延伸,因此前导链和后随链的延伸方向都是5'→3',C错误;
D、复制过程中可能存在多个复制起点,进而形成多个复制叉以提高复制的效率,D正确。
故选D。
10. 人类目前所食用的香蕉均来自三倍体香蕉植株,三倍体香蕉的培育过程如图所示。下列叙述正确的是( )
A. 通过单倍体育种可将野生香蕉培育成有子香蕉
B. 可推测有子香蕉与野生香蕉之间存生殖隔离
C. 无子香蕉无法产生后代,说明这种变异是不可遗传变异
D. 若无子香蕉的基因型为Aaa,则有子香蕉的基因型可能为Aaaa
【答案】B
【解析】
【分析】用秋水仙素处理野生芭蕉,可抑制细胞有丝分裂过程中纺锤体的形成,导致染色体数目加倍,形成四倍体有子香蕉。二倍体有子香蕉经减数分裂形成的配子中含一个染色体组,四倍体有子香蕉经减数分裂形成的配子中含二个染色体组,所以杂交后形成的个体含三个染色体组,其减数分裂过程中同源染色体联会紊乱,所以不能产生种子,为无子香蕉,据此答题。
【详解】A、通过多倍体育种可将野生香蕉培育成有子香蕉,A错误;
B、有子香蕉与野生香蕉杂交,后代为无子香蕉,表现为高度不育,可推测有子香蕉与野生香蕉之间存在生殖隔离,B正确;
C、图示过程的变异属于染色体数目变异,是可遗传的变异,C错误;
D、有子香蕉是野生香蕉(2n)加倍而来的,基因型不可能为Aaaa,D错误。
故选B。
11. 调查母亲生育年龄与子女唐氏综合征发病率之间的关系如图所示。下列叙述正确的是( )
A. 唐氏综合征患者体内含有该病的致病基因
B. 通过遗传咨询可确定胎儿是否患唐氏综合征
C. 唐氏综合征的产生只与母亲减数分裂过程发生异常有关
D. 唐氏综合征的发病率会随着母亲生育年龄的增大而增加
【答案】D
【解析】
【分析】1、唐氏综合征即21三体综合征,又称先天愚型或Dwn综合征,是由染色体异常(多了一条21号染色体)而导致的疾病,患者体细胞中染色体数目为47条。
2、据图分析,由曲线走势可知,唐氏综合征的发病率与母亲的生育年龄有关,母亲生育年龄越大,尤其是40岁后,子女患该病的概率明显增加。
【详解】A、唐氏综合征即21三体综合征,是由染色体异常(多了一条21号染色体)而导致的疾病,不含该病的致病基因,A错误;
B、通过产前诊断筛查染色体数目变异,才能在一定程度上预防该病的发生,B错误;
C、唐氏综合征的病因是母亲或父亲在形成配子过程中第21号同源染色体不分离或姐妹染色单体未分离造成的,C错误;
D、根据图示可知,唐氏综合征的发病率与母亲的生育年龄有关,母亲生育年龄越大,尤其是40岁后,子女患该病的概率明显增加,D正确。
故选D。
12. 自然博物馆有三叶虫、始祖鸟、恐龙等古生物化石,展示了生物进化的漫漫长路。下列叙述错误的是( )
A. 三叶虫细胞中DNA分子的碱基总数大于其上所有基因的碱基总数
B. 始祖鸟DNA分子上的多个基因表达时均以同一条链作为转录模板
C. 恐龙mRNA中的某个碱基发生改变不一定造成所编码氨基酸的改变
D. 上述古生物体内,遗传信息的流动过程包括DNA复制、转录和翻译
【答案】B
【解析】
【分析】遗传信息的传递过程是遗传物质的复制,可能是DNA复制或RNA复制,遗传信息的表达过程是转录和翻译过程;真核细胞中DNA分子复制和转录的场所主要是细胞核,翻译的场所是细胞质中的核糖体。
【详解】A、基因通常是有遗传效应的DNA片段,由于三叶虫细胞中的DNA分子中还存在非基因片段,故该三叶虫细胞中DNA分子的碱基总数大于其上所有基因的碱基数之和,A正确;
B、在始祖鸟含有多个基因的DNA分子中,不同基因转录时可能以不同的DNA单链为模板,B错误;
C、由于密码子的简并性,一个氨基酸可能对应多个密码子,故mRNA中的某个碱基改变不一定造成所编码氨基酸的改变,C正确;
D、在几乎所有的活细胞内都能发生基因的表达,分裂的细胞内还能发生DNA复制,故题中古生物体内,遗传信息流动包括DNA复制、转录、翻译,D正确。
故选B。
13. 毛细淋巴管细胞由单层内皮细胞组成,内皮细胞呈叠瓦状排列,构成向管腔内开启的单向活瓣(如图所示)。淋巴液来源于组织液,毛细淋巴管吸收组织液的动力源于组织液与淋巴液之间的压力差。下列叙述错误的是( )
A. 内皮细胞生活的内环境是淋巴液和组织液
B. 叠瓦状开口的结构,保证了组织液进入淋巴管后不会倒流
C. 血浆蛋白渗入组织液后可能通过内皮细胞之间的缝隙进入淋巴管
D. 毛细血管壁通透性增强会导致组织液压力减小,从而使得淋巴液减少
【答案】D
【解析】
【分析】血浆、组织液和淋巴液之间的关系为:血浆与组织液之间是通过毛细血管壁相互渗透,组织液的一部分还可以透过毛细淋巴管壁形成淋巴液,淋巴液经过淋巴循环通过左右锁骨下静脉进入血浆。
【详解】A、根据图示,内皮细胞生活的内环境是淋巴液和组织液,A正确;
B、毛细淋巴管由单层内皮细胞组成,内皮细胞呈叠瓦状排列,构成向管腔内开启的单向活瓣,叠瓦状开口的结构保证了组织液进入淋巴管后不会倒流,B正确;
C、根据图示,血浆蛋白渗由于毛细血管壁通透性增加会使进入组织液中,可能通过内皮细胞之间的缝隙进入淋巴管形成淋巴,C正确;
D、毛细血管壁通透性增加会使血浆蛋白进入组织液中,组织液渗透压增大,吸水增多,组织液与淋巴液之间的压力差增大,组织液进入淋巴管的量增加,最终使得淋巴液增多,D错误。
故选D。
14. 已知玉米的红粒和黄粒是由一对核等位基因控制的相对性状。某同学用一粒红粒玉米和一粒黄粒玉米种子发育成的植株通过同株授粉和异株授粉实验(如图)探究显性是否为纯合子。下列哪项结果是显性纯合子的实验结果( )
A. 甲植株结红、黄两种玉米种子,乙植株只结红玉米种子
B. 甲植株结红、黄两种玉米种子,乙植株只结黄玉米种子
C. 甲植株只结红玉米种子,乙植株结红、黄两种玉米种子
D. 甲植株只结红玉米种子,乙植株只结黄玉米种子
【答案】D
【解析】
【分析】基因分离定律的实质:在杂合子的细胞中,位于一对同源染色体上的等位基因,具有一定的独立性;在减数分裂形成配子的过程中,等位基因会随同源染色体的分开而分离,分别进入两个配子中,独立地随配子遗传给后代。
【详解】图中甲植株为自交,乙植株为杂交。假设红粒植株甲为显性纯合子,则甲、乙植株均结红粒种子;假设黄粒植株乙为显性纯合子,则甲植株只结红玉米种子,乙植株只结黄玉米种子。D正确,ABC错误。
故选D。
15. 某二倍体动物的性别决定方式为XY型,雌性和雄性个体数的比例为1:1。该动物种群处于遗传平衡,雄性个体中有1/10患甲病(由X染色体上h基因决定)。下列叙述正确的是( )
A. 该种群h基因的频率是10%
B. 该种群有11%的个体患该病
C. 只考虑该对基因,种群繁殖一代后基因型共有6种
D. 若某病毒使该种群患甲病雄性个体减少10%,H基因频率不变
【答案】B
【解析】
【分析】分析题干信息可知,雄性个体中有1/10患甲病,且该病由X染色体上h基因决定,所以Xh的基因频率为10%,XH的基因频率为90%。
【详解】A、分析题干信息可知,雄性个体中有1/10患甲病,且该病由X染色体上h基因决定,所以Xh基因频率为10%,A正确;
B、分析题干信息可知,雄性个体中有1/10患甲病,且该病由X染色体上h基因决定,所以Xh的基因频率为10%,该种群种中患该病的个体的基因型有XhY和XhXh,由于雌性和雄性个体数的比例为1∶1,该种群患病概率为(10%+10%×10%)×1/2=5.5%,B错误;
C、只考虑该对基因,种群繁殖一代后基因型有XHXH、XHXh、XhXh、XHY、XhY,共5种,C错误;
D、若某病毒使该种群患甲病雄性个体减少10%,则种群中h基因频率降低,H基因频率应增大,D错误。
故选A。
16. 在小鼠的一个自然种群中,体色的黄色(Y)对灰色(y)是显性,尾巴的短尾(D)对长尾(d)是显性,控制两对性状的基因独立遗传。任取一对黄色短尾个体交配,F1的表型均为黄色短尾:黄色长尾:灰色短尾:灰色长尾=4:2:2:1。已知种群中存在胚胎致死的现象。下列叙述错误的是( )
A. 黄色短尾亲本能产生4种正常配子
B. 该小鼠的致死基因型都是纯合的
C. 若让F1中的灰色短尾个体交配,F2中灰色短尾鼠占2/3
D. F1中的黄色短尾与灰色长尾个体交配,子代表现型之比为1:1:1:1
【答案】B
【解析】
【分析】一对黄色短尾个体经多次交配,后代出现黄色短尾:黄色长尾:灰色短尾:灰色长尾=4:2:2:l四种表现型,可知这对黄色短尾个体基因型都是YyDd,能产生YD、Yd、yD、yd4种正常配子。
【详解】A、一对黄色短尾个体经多次交配,后代出现黄色短尾:黄色长尾:灰色短尾:灰色长尾=4:2:2:l四种表现型,可知这对黄色短尾个体基因型都是YyDd,能产生YD、Yd、yD、yd4种正常配子,A正确;
B、若无致死现象,F1正常的表现型应为黄色短尾:黄色长尾:灰色短尾:灰色长尾=9:3:3:l,两种比例比较推知致死的基因型分别为:YYDD、YYDd、YyDD、YYdd、yyDD,共有5种,由上述分析可见,致死原因是YY、DD纯合时致死,但致死的基因型并不都是纯合的,B错误;
C、F1中的灰色短尾的基因型为yyDd,此雌雄鼠自由交配,则F2代:1yyDD(致死)︰2yyDd(灰色短尾)︰1yydd(灰色长尾), 其中灰色短尾鼠占2/3,C正确;
D、F1中的黄色短尾YyDd与灰色长尾个体交配yydd,子代的基因型YyDd:Yydd:yyDd:yydd=1:1:1:1,表现型之比为1:1:1:1,D正确。
故选B。
17. 某隐性遗传病受A/a一对等位基因控制,该病在女性中发病率为1%。下图是某家族遗传系谱图,其中II代的3号不携带该遗传病的致病基因。下列叙述正确的是( )
A. 该遗传病的遗传方式是常染色体隐性遗传
B. 若6号个体含致病基因,则致病基因来自于1号
C. 3号与一正常女性结婚,生育患病孩子的概率为1/22
D. 若4号再次怀孕,可通过B超检查判断胎儿是否携带致病基因
【答案】B
【解析】
【分析】伴性遗传是指在遗传过程中的子代部分性状由性染色体上的基因控制,这种由性染色体上的基因所控制性状的遗传上总是和性别相关的遗传方式就称为伴性遗传。
【详解】A、该遗传病为隐性病,Ⅱ3不携带该遗传病的致病基因,2号个体患该病,说明该遗传病的遗传方式是伴X染色体隐性遗传,A错误;
B、若6号个体含致病基因a,其必然来自4号(基因型为XAXa),2号个体的基因型为XaY,说明4号的致病基因必然来自2号,B错误;
C、该病在女性中发病率为1%,因此女性中XaXa的概率为1/100,Xa的概率为1/10,XA的概率为9/10,计算出XAXa的概率为18/100,XAXA的概率为81/100,则正常女性基因型为XAXa的概率为18/100÷(18/100+81/100)=2/11,3号基因型为XAY,3号与一正常女性结婚,生患病孩子(XaY) 的概率为2/11×1/4=1/22,C正确;
D、4号基因型为XAXa,5号基因型为XAY,可能生出患病男孩,可通过产前诊断判断胎儿是否携带a基因,B超检查无法判断胎儿是否携带致病基因,D错误。
故选B。
18. 哺乳动物依靠X染色体随机失活来实现剂量补偿。当体细胞中存在两条X染色体时,只有一条X染色体上的基因能表达,另一条染色体会随机失活形成巴氏小体,这种失活在胚胎发育早期随机发生,且在体细胞中不可逆转。猫的毛色由位于X染色体上的一对等位基因控制,黑色B基因对黄色b基因为完全显性,但杂合子的毛色却表现为黑、黄斑块的混合体,取名“玳瑁猫”(不考虑其他变异的情况)。下列叙述错误的是( )
A. 可利用高倍镜观察巴氏小体的有无来确定猫的性别
B. “玳瑁猫”体表黄斑块的细胞染色体组成为丙类型
C. 只有用黑猫和黄猫杂交才能获得最大比例的玳瑁猫
D. 若XBXb和XbY杂交黄色子代中既有雌性又有雄性
【答案】B
【解析】
【分析】由题意可知,玳瑁猫同时表现出黑、黄斑块,且控制基因B/b位于X染色体上,故玳瑁猫为雌性,基因型为XBXb。
【详解】A、由于,体细胞中存在两条X染色体时,只有一条X染色体上的基因能表达,另一条染色体会随机失活形成巴氏小体,可以在显微镜下观察到巴氏小体,因此有巴氏小体的就是雌性,没有的就是雄性,A正确;
B、由于黄色为隐性性状,黑色为显性性状,“玳瑁猫”同时含有黑、黄斑块的混合体,而图中的丙b染色体失活,只表达B基因,应表现为黑色,B错误;
C、只有用黑猫和黄猫,例如XBXB和XᵇY杂交才能获得最大比例的玳瑁猫XBXᵇ,C正确;
D、若XBXᵇ和XᵇY两亲本进行杂交,子代是XBXᵇ、XbXb、XbY和XBY,其中XbXb、XbY是黄色,既有有雌性又有雄性,D正确。
故选B。
二、非选择题:共4小题,共64分。
19. 春小麦品系8821-1-1是早地春小麦新品系,其具有多对易于区分的优良性状。在培育该品系过程中,科研人员首先就早熟和抗早两对相对性状进行了研究,发现抗旱(A)对不抗旱(a)为显性,早熟(B)对晚熟(b)为显性,且两对性状的遗传遵循自由组合定律。回答下列问题:
(1)在培育该小麦品系过程中,将早熟抗旱的品种与晚熟不抗旱品种杂交获得F1,F1性状分离比为1:1,则亲本中早熟抗旱品种的基因型为______。若要通过自交快速获得稳定遗传的早熟抗旱品种,则应让______(填“亲本”或“F1”)中的早熟抗旱进行连续自交、筛选。
(2)现有纯合抗锈病(甲)和不抗锈病(乙)春小麦品系8821-1-1,抗锈病和不抗锈病是由一对等位基因D/d控制。科研小组进行了下列实验:
①据上表判断,抗锈病与不抗锈病中显性性状是_____,判断依据是_____
②现有:a(抗旱早熟不抗锈病)、b(不抗旱早熟抗锈病)、c(抗旱晚熟抗锈病)三个纯合品系,利用这三个纯合品系,设计实验来确定基因D/d与A/a是否位于不同对同源染色体上。实验设计思路为_____,若两对基因位于一对同源染色体上,则预期结果为_____。
③若研究发现三对等位基因位于三对同源染色体上,那么大量的基因型为AaBbDd的植株自交,后代中抗早早熟抗锈病的比例为_____。
【答案】(1) ①. AaBB和AABb ②. 亲本
(2) ①. 抗锈病 ②. F1均为抗锈病,F2中抗锈病与不抗锈病比接近3:1 ③. 将多株a与b杂交,获得F1,再让F1自交获得F2,若F2中性状表现及比例为抗旱早熟抗锈病:抗旱早熟不抗锈病:不抗旱早熟抗锈病;不抗旱早熟不抗锈病=9:3:3:1,则控制抗锈病与不抗锈病的基因与基囚A/a位于不同对同源染色体上; ④. F2中性状表现及比例为抗旱早熟不抗锈病:抗旱早熟抗锈病:不抗旱早熟抗锈病=1:2:1 ⑤. 27/64
【解析】
【分析】两对相对性状的个体杂交后子一代的表现型为显性性状,子一代没有表现出来的性状为隐性性状。
【小问1详解】
抗旱(A)对不抗旱(a)为显性,早熟(B)对晚熟(b)为显性,因此抗旱早熟品系的基因型可能为A_B_,当该类型的品系与晚熟不抗旱品种(aabb)杂交获得F1,F1性状分离比均为1:1,则可知该品系的基因型可能为AaBB和AABb;由于亲本只有两种基因型,在子代中会有四种基因型,因此选择亲本进行自交和筛选更快速简便。
【小问2详解】
①纯合的抗锈病甲与不抗锈病乙杂交,子一代中全部为抗锈病,而且子二代中抗锈病与不抗锈病比接近3:1,可推断抗锈病为显性性状。
②该实验中要求设计实验来探究“确定控制抗锈病与不抗锈病的基因D/d与A/a是否位于不同对同源染色体上”,即可知考察的为两对基因之间的位置关系的确定,一般常常选择自交的方法来判断,可将多株a与b杂交,获得F1,再让F1自交获得F2,若控制抗锈病与不抗锈病的基因与基因A/a位于不同对同源染色体上,则遵循自由组合定律,F2中性状表现及比例为抗旱早熟抗锈病:抗旱早熟不抗锈病:不抗旱早熟抗锈病;不抗旱早熟不抗锈病=9:3:3:1;若控制抗锈病与不抗锈病的基因与基因A/a位于同一对同源染色体上,F2中性状表现及比例为抗旱早熟不抗锈病:抗旱早熟抗锈病:不抗旱早熟抗锈病=1:2:1。
③由于三对儿基因之间均独立遗传,则AaBbDd的植株自交,后代抗旱早熟抗锈病的比例为(3/4)3=27/64。
20. 脑源性神经营养因子(BDNF)由两条肽链构成,能够促进和维持中枢神经系统正常的生长发育。BDNF基因的表达及调控过程如下图所示。
回答下列问题:
(1)据图甲分析,①过程需要______的催化,③过程中核糖体的移动方向为______(填“由左向右”或“由右向左”)。③中的mRNA分子上可以相继结合多个核糖体,其生物学意义是_____。
(2)图乙中tRNA所携带的氨基酸为______(部分密码子及对应氨基酸:UCG丝氨酸;GCU丙氨酸;AGC丝氨酸;CGA精氨酸。以上密码子均以5'端到3'端方向书写)。
(3)已知人类中的BDNF共由247个氨基酸组成,则指导其合成的基因中至少应含碱基__个。
(4)miRNA-195基因调控BDNF基因表达的机制为______。研究发现,精神分裂症患者体内BDNF的含量低于正常人,尝试提出一种治疗该疾病的思路:_______ 。
【答案】(1) ①. RNA聚合酶 ②. 从右向左 ③. 少量的mRNA可以迅速合成大量的蛋白质,提高蛋白质合成的效率
(2)精氨酸 (3)1482
(4) ①. miRNA-195基因转录形成的miRNA-195与BDNF基因转录形成的mRNA结合形成局部双链结构,从而使BDNF基因转录形成的mRNA无法与核糖体结合,不能进行后续的翻译等过程 ②. 抑制miRNA-195基因的转录或开发含与miRNA-195基因的转录产物特异性结合的mRNA的药物
【解析】
【分析】图甲中miRNA-195基因转录形成的miRNA-195与BDNF基因转录形成的mRNA形成局部双链结构,从而使BDNF基因转录的mRNA无法与核糖体结合,进而影响蛋白质的合成。图乙为tRNA结构,其反密码子为GCU。
【小问1详解】
①表示转录(DNA与mRNA上的碱基互补配对),需要RNA聚合酶的催化,③为翻译过程(mRNA上的密码子与mRNA上的反密码子的碱基互补配对),由于mRNA左端结合的核糖体正在合成的肽链比较长,右端的比较短,先翻译的肽链更长,因此③过程中核糖体的移动方向为由右向左,mRNA链上结合多个核糖体的意义是少量的mRNA可以迅速合成大量的蛋白质,提高蛋白质合成的效率。
【小问2详解】
图乙是某种tRNA,tRNA是转录形成的,故是以DNA的一条链为模板合成的。图乙中tRNA反密码子为GCU,对应的氨基酸密码子为CGA,编码精氨酸,因此图乙中tRNA在③过程中携带的氨基酸是精氨酸。
【小问3详解】
由于氨基酸:mRNA:DNA=1:3:6,因此人类中的BDNF共由247个氨基酸组成,则指导其合成的基因中至少应含碱基247×6=1482个。
【小问4详解】
由图可知,miRNA—195基因调控BDNF基因表达的机理是miRNA-195基因转录形成的miRNA-195与BDNF基因转录形成的mRNA形成局部双链结构,从而使BDNF基因转录的mRNA无法与核糖体结合,不能进行后续的翻译等过程。精神分裂症患者体内BDNF的含量低于正常人,可以开发药物抑制miRNA-195基因的转录或开发含与miRNA-195基因的转录产物特异性结合的mRNA的药物。
21. 金鱼的观赏价值体现在体形、体色及斑纹的艳丽程度上,雌性鱼类更具有性状优势。科学家用人工诱导雌核发育技术来提高雌鱼的观赏价值,人工诱导雌核发育的方法有两种:第一次卵裂阻止法(方法一)和第二极体放出阻止法(方法二),如下图所示。其中精子进行灭活处理,使其失去遗传能力(破坏染色体),但保留受精能力。回答下列问题:
(1)金鱼是由野生鲫鱼经长期人工选择进化而来,这说明在金鱼选育过程中,人工选择可定向改变种群的_______。
(2)据图分析,方法一中不考虑其他变异方式,获得的子代甲为_____二倍体(填“纯合”或“杂合”),细胞中染色体数目加倍的原因是_____;方法二获得的子代乙中出现了杂合二倍体,原因是______。
(3)某科研团队拟通过杂交实验来探究金鱼的性别决定方式是XY型还是ZW型,已知基因型WW和YY金鱼个体均不能存活。
实验设计思路:将雄性金鱼用含有雌性激素的食物连续饲喂一段时间,使其发生性反转(只涉及表型性别的转变),成为具有繁殖能力的雌鱼。将______与______进行交配,观察子代金鱼的性别。
【答案】(1)基因频率
(2) ①. 纯合 ②. 低温抑制纺锤体的形成 ③. 形成次级卵母细胞的过程中发生了基因突变或交叉互换
(3) ①. 性反转雌鱼 ②. 正常的雄鱼交配
【解析】
【分析】1、动物常见的性别决定方式有XY型和ZW型,对于前者,群体中雌性个体的性染色体组成为XX,雄性个体的性染色体组成为XY;对于后者,群体中雌性个体的性染色体组成为ZW,雄性个体的性染色体组成为ZZ。
2、人工诱导多倍体的方法很多,如低温处理,低温能够抑制纺锤体的形成,导致染色体不能移向细胞两极,从而引起细胞内染色体数目加倍,染色体数目加倍的细胞继续进行有丝分裂,将来可能发育成多倍体植株。
【小问1详解】
明在金鱼选育过程中,人工选择可定向改变种群的基因频率。
【小问2详解】
据图可知,方法一是低温阻止第一次卵裂,导致染色体数目加倍的原理是抑制纺锤体的形成,不考虑其他变异方式,获得的子代甲为纯合子;若减数第一次分裂前期同源染色体上的非姐妹染色单体之间发生了交叉互换,而导致同一染色体上的两条姐妹染色单体中可能会含有等位基因;或在该过程中发生了基因突变,则方法二诱导形成二倍体会出现杂合二倍体。
【小问3详解】
利用性反转的雌鱼与与正常的雄鱼交配。若金鱼的性别为XY型性别决定方式,性反转形成的雌鱼性染色体组成为XY,与正常的雄鱼交配,子代中染色体组成为有XX或XY或YY,即有雌鱼和雄鱼;若金鱼的性别为ZW型性别决定方式,性反转形成的雌鱼性染色体组成为ZZ,与正常的雄鱼交配,子代中染色体组成全部为ZZ,即只有雄鱼。实验设计思路为:将雄性金鱼用含有雌性激素的食物连续饲喂一段时间,使其发生性反转,成为具有繁殖能力的雌鱼,将性反转雌鱼与正常的雄鱼交配,观察子代金鱼的性别,若子代全为雄性,则金鱼的性别为ZW型性别决定方式;若后代有雌性,也有雄性,则金鱼的性别为XY型性别决定方式。
22. 脑脊液是存在于脑室、蛛网膜下腔和脊髓中央管内的一种无色透明液体,是脑细胞和脊髓细胞直接生活的环境。脑脊液是由血浆在脑室脉络丛处滤过产生的,并可经蛛网膜处重新流入静脉。
回答下列问题:
(1)脑脊液_____(填“属于”或“不属于”)细胞外液,它与血浆之间的物质运输是____(填“双向”或“单向”)的。临床上常选择血浆中的Na+和Cl-作为检测血浆渗透压的重要指标,原因是_____。
(2)病原微生物感染引起的脑炎患者往往有脑水肿的症状,说明人体维持稳态的调节能力是____。临床上常使用20%的甘露醇、地塞米松和促皮质激素(ACTH)来治疗脑水肿。
①甘露醇不易渗入组织液且不被代谢,据此推测,静脉注射甘露醇后,甘露醇的药用机理是_____,以达到初步消肿的目的。
②为研究地塞米松和ACTH对脑水肿的治疗效果,医疗专家做了相关临床实验,结果如下表所示。
该实验结果说明ACTH治疗脑水肿的效果优于地塞米松,判断依据为______。
【答案】(1) ①. 属于 ②. 双向 ③. 血浆渗透压的大小主要与无机盐和蛋白质的含量有关,主要是Na+和Cl-维持的
(2) ①. 机体进行正常生命活动的必要条件 ②. 提高血浆的渗透压,从而使血浆吸水,组织液中的水分进入血浆 ③. ACTH治疗脑水肿的效果好于地塞米松;ACTH治疗脑水肿基本无反弹情况出现
【解析】
【分析】内环境是指细胞外液,主要由血浆、组织液、淋巴组成。内环境是细胞生存的直接环境,是细胞与外界环境进行物质交换的媒介。脑脊液属于细胞外液。
【小问1详解】
脑脊液属于细胞外液,据题意“脑脊液是由血浆在脑室脉络丛处滤过产生”,可知脑脊液来自血浆,由“脑脊液可经蛛网膜处重新流入静脉”可知,脑脊液可以重新回到血浆。故脑脊液与血浆之间的物质运输是双向的。临床上常选择血浆中的Na+和Cl-作为检测血浆渗透压的重要指标,原因是血浆渗透压的大小主要与无机盐和蛋白质的含量有关,主要是Na+和Cl-维持的。
【小问2详解】
病原微生物感染引起的脑炎患者往往有脑水肿的症状,说明人体维持稳态的调节能力是机体进行正常生命活动的必要条件。
①根据题意,甘露醇不易渗入组织液且不被代谢,静脉注射甘露醇后,甘露醇的药用机理是提高血浆的渗透压,从而使血浆吸水,组织液中的水分进入血浆,以达到初步消肿的目的。杂交组合
子代
总株数
抗锈病
不抗锈病
甲x乙
F1
60
60
0
F2
3780
2710
1070
编号
使用药物
治疗时间
治疗前水肿
指数
治疗后水肿
指数
停药两周后水肿
指数
A组
ACTH(79例)
3个月
4.1~9.6
1.1~2.9
1.1~2.9
B组
地塞米松(79例)
3个月
5.1~7.1
3.3~4.9
5.1~9.8
湖北省云学部分重点高中2024-2025学年高二上学期9月月考生物试题: 这是一份湖北省云学部分重点高中2024-2025学年高二上学期9月月考生物试题,共9页。试卷主要包含了选择题,非选择题等内容,欢迎下载使用。
湖北省武汉市部分学校2024-2025学年高三上学期9月调研考试生物试卷(Word版附解析): 这是一份湖北省武汉市部分学校2024-2025学年高三上学期9月调研考试生物试卷(Word版附解析),共22页。试卷主要包含了选择题的作答,非选择题的作答等内容,欢迎下载使用。
山西省吕梁市部分学校2024-2025学年高二上学期9月考试生物试题(PDF版附解析): 这是一份山西省吕梁市部分学校2024-2025学年高二上学期9月考试生物试题(PDF版附解析),共8页。