湖北省华中师范大学一附中2023-2024学年高二9月月考生物试题(Word版附解析)
展开
这是一份湖北省华中师范大学一附中2023-2024学年高二9月月考生物试题(Word版附解析),文件包含湖北省华中师范大学一附中2023~2024学年高二9月月考生物试题原卷版docx、湖北省华中师范大学一附中2023~2024学年高二9月月考生物试题解析版docx等2份试卷配套教学资源,其中试卷共29页, 欢迎下载使用。
时限:75分钟 满分:100分
一、单项选择题 :(40分,每小题2分, 共 20题)
1. 洋葱根尖分生区细胞的核 DNA复制、转录和翻译的共同之处是( )
A. 发生的时期、场所相同
B 均遵循碱基互补配对原则
C. 所需的酶种类相同
D. 所需的原料类型相同
【答案】B
【解析】
【分析】DNA复制是以亲代DNA分子为模板合成子代DNA分子的过程;转录是在细胞核内,以DNA一条链为模板,按照碱基互补配对原则,合成RNA 的过程;翻译是在细胞质中,以信使RNA为模板,合成具有一定氨基酸顺序的蛋白质的过程。
【详解】A、DNA复制和转录的主要场所是细胞核,翻译的场所是核糖体,A错误;
B、DNA复制时,以DNA的两条链为模板,以碱基互补配对为原则合成新的DNA;转录时以DNA的一条链为模板,按A-U,G-C,C-G,T-A配对,合成mRNA;翻译时,tRNA上的反密码子与mRNA上的密码子互补配对,B正确;
C、DNA复制中需要DNA聚合酶、解旋酶参与;转录过程中需要RNA聚合酶参与;翻译过程中多种酶参与,C错误;
D、DNA复制需要的原料是4种脱氧核糖核苷酸;转录需要的原料是4种核糖核苷酸;翻译需要的原料是20种氨基酸,D错误。
故选B。
2. 科学家采用了不同研究方法得到了许多遗传学规律。下列叙述中错误的是( )
A. 孟德尔通过豌豆杂交实验提出经典遗传学的分离定律和自由组合定律
B. 萨顿观察蝗虫细胞得出基因和染色体的行为存在着明显的平行关系
C. 约翰逊通过假说-演绎法开展果蝇杂交实验,证明基因位于染色体上
D. 赫尔希和蔡斯通过同位素标记T2噬菌体实验,证实 DNA 是遗传物质
【答案】C
【解析】
【分析】萨顿运用类比推理的方法提出基因在染色体的假说,摩尔根运用假说—演绎法证明基因在染色体上。
【详解】A、孟德尔利用假说-演绎法,对实验结果进行整理与分析,发现通过豌豆杂交实验提出经典遗传学的分离定律和自由组合定律,A正确;
B、萨顿运用了类比推理法,观察蝗虫细胞得出基因和染色体的行为存在着明显的平行关系,B正确;
C、摩尔根通过假说-演绎法开展果蝇杂交实验,证明基因位于染色体上,C错误;
D、赫尔希和蔡斯利用同位素标记法,以噬菌体侵染细菌的实验证明了DNA是遗传物质,D正确。
故选C。
3. 当细胞周期停滞、凋亡抵抗以及部分衰老基因表达改变时,细胞出现衰老表型。下列叙述错误的是( )
A. 衰老细胞的染色质收缩,表现为高度螺旋化
B. 衰老细胞的核 DNA 部分区域呈转录抑制状态
C. 基因控制的程序性死亡在细胞衰老后才被激活
D. 细胞衰老后,与衰老相关的基因表达水平增加
【答案】C
【解析】
【分析】衰老的细胞出现多种变化,如细胞体积变小,细胞核体积增大,部分酶的活性降低,色素沉积等。
【详解】A、细胞衰老的特征:细胞核体积增大、核膜内折、染色质收缩、染色加深等,A正确;
B、衰老细胞的核DNA部分区域不能表达,呈转录抑制状态,B正确;
C、基因控制的程序性死亡属于细胞凋亡可发生在幼嫩细胞,如手的形成过程,也可发生在免疫过程,未必发生在细胞衰老后才被激活,C错误;
D、细胞衰老后,与衰老相关的基因表达水平增加,导致细胞发生一系列的生理变化,D正确。
故选C。
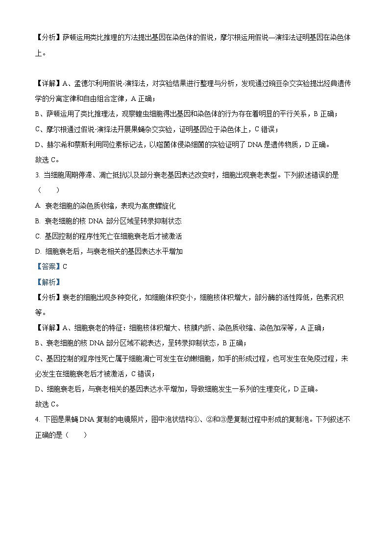
4. 下图是果蝇DNA复制的电镜照片,图中泡状结构①、②和③是复制过程中形成的复制泡。下列叙述不正确的是( )
A. 多起点、边解旋边复制提高了复制效率
B. ③的DNA复制起始的时间早于①和②
C. ①②③中遵循碱基互补配对原则合成新链
D. 参与DNA复制的酶有解旋酶和DNA聚合酶
【答案】B
【解析】
【分析】图中复制泡的大小可代表复制时间的长短,复制泡越大,复制时间越早,说明耗时越长。
【详解】A、DNA复制时,多起点、边解旋边复制提高了复制效率,A正确;
B、由图可知,③的复制泡最小,说明其复制时间晚于①和②,B错误;
C、DNA复制时遵循碱基互补配对原则,即①②③中遵循碱基互补配对原则合成新链,C正确;
D、DNA复制过程中需要解旋酶将双螺旋解开,DNA聚合酶将脱氧核糖核苷酸聚合到新合成的单链上,D正确。
故选B。
5. 根据细胞分裂过程中染色体分离的行为,可以判断细胞处于细胞周期的具体阶段。某生物体内细胞分裂过程中部分染色体分离情况如图所示,下列叙述正确的是( )
A. 甲图细胞处于有丝分裂后期,同源染色体分离染色体数加倍
B. 乙图细胞处于减数分裂Ⅰ后期,可能会发生基因重组的现象
C. 甲图细胞中母源染色体与父源染色体同一位置上是等位基因
D. 乙图细胞中姐妹染色单体数、染色体组数与甲图细胞中相同
【答案】B
【解析】
【分析】同源染色体:减数分裂过程中配对的两条染色体,形状和大小一般都相同,一条来自父方,一条来自母方。
甲图中没有姐妹染色单体,有同源染色体,为有丝分裂后期。乙图中一对同源染色体在分离,为减数第一次分裂后期。
【详解】A、甲图中没有姐妹染色单体,有同源染色体,为有丝分裂后期,着丝粒分裂导致染色体数加倍,A错误;
B、乙图中一对同源染色体在分离,为减数第一次分裂后期,该图表示某生物体内细胞分裂过程中部分染色体分离情况,说明该生物含有多对同源染色体,可能发生非同源染色体的自由组合,故该时期可能会发生基因重组的现象,B正确;
C、等位基因是位于同源染色体相同位置上控制相同性状的基因,甲图细胞中母源染色体与父源染色体同一位置上是等位基因或相同基因,C错误;
D、甲图中不含姐妹染色单体数,乙图中含有姐妹染色单体数,甲图的染色体组数是乙图的2倍,D错误。
故选B。
6. 不同药物的抗菌机制如表所示,下列叙述正确的是( )
A. 红霉素起到抗菌作用的原因是阻断和抑制了细菌蛋白质的合成
B. 环丙沙星可用于抑制艾滋病病毒、流感病毒在人体细胞内的增殖
C. 利福平抑制细菌RNA聚合酶的活性,阻断了细菌DNA的翻译过程
D. 万古霉素阻断了构成细菌细胞壁的几丁质合成,从而抑制细菌增殖
【答案】A
【解析】
【分析】基因的表达包括转录和翻译的过程。转录过程由RNA聚合酶催化,以DNA为模板,能够将核糖核苷酸连接在一起形成核糖核苷酸链产物为RNA。翻译是以mRNA为模板合成蛋白质的过程,场所在核糖体;
【详解】A.红霉素与核糖体结合后,抑制翻译过程,抑制肽链的延伸,阻断和抑制了细菌蛋白质的合成即基因的表达,A正确;
B.艾滋病病毒、流感病毒的遗传物质是RNA,而环丙沙星抑制的是细菌DNA复制,B错误;
C.DNA的转录过程需要RNA聚合酶的作用,利福平抑制细菌DNA的转录,C错误;
D.几丁质广泛存在于甲壳类动物和昆虫的外骨骼中,构成细菌细胞壁的主要成分是肽聚糖,D错误。
故选A。
7. mRNA 药物进入患者细胞内可表达正常的功能蛋白,可用于预防和治疗疾病。目前已研发出针对新冠病毒的mRNA 疫苗,细胞以此mRNA为模板翻译形成新冠病毒S蛋白。下列叙述正确的是( )
A. mRNA疫苗作为外源核酸,需要进入到人体细胞核才能发挥作用
B. mRNA疫苗被包装成脂质体纳米颗粒不利于其进入人体组织细胞
C. 新冠病毒S蛋白在患者体细胞内的合成并不遵循中心法则的规律
D. 新冠病毒S 蛋白在人体细胞内的合成与运输途径与分泌蛋白类似
【答案】D
【解析】
【分析】1、新冠病毒是RNA病毒,主要由蛋白质外壳和RNA组成,没有细胞结构,必须寄生在活细胞中才能生长繁殖。
2、蛋白质的合成场所在核糖体。
【详解】A、mRNA疫苗作为外源核酸进入到人体细胞后,此mRNA与核糖体结合作为模板翻译形成新冠病毒S蛋白才能发挥作用,A错误;
B、mRNA是大分子物质,mRNA疫苗被包装成脂质体纳米颗粒有利于其进入人体组织细胞,B错误;
C、新冠病毒S蛋白在患者体细胞内经翻译过程合成过程遵循中心法则的规律,C错误;
D、新冠病毒S蛋白在人体细胞内合成后,释放至细胞外才能发挥作用,所以它在人体细胞内的合成与运输途径与分泌蛋白类似,D正确。
故选D。
8. 一般情况下,一定浓度的抗生素会杀死细菌,但变异的细菌可能产生耐药性。在“探究抗生素对细菌的选择作用”实验中,下列叙述正确的是( )
A. 该实验不需要设置对照组
B. 抑菌圈的直径会逐代增大
C. 应从抑菌圈的边缘挑选菌落
D. 抗生素使细菌产生耐药变异
【答案】B
【解析】
【分析】1、抗生素是指由微生物(包括真菌、放线菌属)或高等动植物在生活过程中所产生的具有抗病原体或其他活性的一类次级代谢产物,能干扰其他生活细胞发育功能的化学物质。
2、实验原理:若病原菌对各种抗生素敏感,在该抗生素纸片周围会出现透明圈,透明圈越大,说明病原菌对抗生素越敏感,若病原菌对各种抗生素不敏感,则不会出现透明圈。
【详解】A、实验中应将不含抗生素的纸片和含有抗生素的纸片分别放置在培养基的不同区域,以形成对照实验,A错误;
B、若病原菌对各种抗生素敏感,在该抗生素纸片周围会出现透明圈,透明圈越大,说明病原菌对抗生素越敏感,若病原菌对各种抗生素不敏感,则不会出现透明圈,B正确;
C、抑菌圈边缘菌落的抗药性较弱,从抑菌圈边缘的菌落挑取细菌继续培养,它们的抗药性越来越低,故应该从抑菌圈的中间挑选菌落,C错误;
D、抗生素对细菌其选择作用,耐药性变异是在使用抗生素之前就存在的,D错误。
故选B。
9. 增强子是DNA上一小段可与特定蛋白质(转录因子)结合的序列,可增强多个基因的转录水平(如下图)。相关推测不合理的是( )
A. 增强子具有特定的碱基序列
B. 增强子与启动子互补配对
C. 增强子可以远距离发挥作用
D. A酶为RNA聚合酶
【答案】B
【解析】
【分析】根据题干分析可知:增强子是DNA上一小段可与蛋白质结合的区域,与特定蛋白质结合后,会加强基因的转录作用。
【详解】A、根据题意,增强子是DNA上一小段可与特定蛋白质结合的序列,因此增强子具有特定的碱基序列;A正确;
B、由图可知,增强子是DNA上一小段可与特定蛋白质结合序列,并不与启动子进行结合,因此并不与启动子互补配对,B错误;
C、由图可知,增强子使所要作用基因所在的DNA链发生了弯折,距离所要作用的基因有一定的距离,因此增强子可以远距离发挥调控作用,C正确;
D、启动子是RNA聚合酶识别、结合和开始转录的一段DNA序列,图中A酶与启动子结合,因此A酶可能为RNA聚合酶,D正确。
故选B。
10. 端粒酶是一种含有RNA序列的核糖核蛋白,可利用自身RNA中的一段重复序列作为模板合成端粒DNA的重复序列。下列叙述正确的是( )
A. 原核细胞内没有端粒,也不存在RNA—蛋白质复合体
B. 端粒酶能够合成端粒DNA重复序列,表现出逆转录酶活性
C. 推测肿瘤细胞内的端粒酶活性较低,使得细胞能够无限增殖
D. 若降低端粒酶的活性或抑制端粒酶的表达,可延缓细胞衰老
【答案】B
【解析】
【分析】端粒学说:每条染色体两端都有一段特殊序列的DNA,称为端粒。端粒DNA序列在每次细胞分裂后会缩短一截,随分裂次数的增加,截短的部分会逐渐向内延伸,端粒内侧正常基因的DNA序列会受到损伤,导致细胞衰老。
【详解】A、原核细胞内没有染色体因而没有端粒,但是存在RNA—蛋白质复合体,如核糖体,A错误.;
B、端粒酶用利用自身RNA中的一段重复序列作为模板,逆转录合成端粒DNA重复序列,表现出逆转录酶活性,B正确;
C、肿瘤细胞能够无限增殖,可能与端粒酶活性较高有关,C错误;
D、细胞会随着细胞分裂次数的增多而衰老,若增加端粒酶的活性或促进端粒酶的表达,可延缓细胞衰老,D错误。
故选B。
11. 某种凋亡诱导因子可以催化细胞内相关物质发生氧化反应产生自由基,进而攻击磷脂、蛋白质、DNA等分子,影响生物体的正常功能。下列叙述正确的是( )
A. 自由基积累可能引起DNA分子损伤导致突变,但不会诱发肿瘤形成
B. 自由基攻击磷脂、蛋白质等分子可能会损害生物膜的正常结构与功能
C. 编码上述凋亡诱导因子的基因只存在于衰老细胞或发生凋亡的细胞中
D. 白化病的形成是因为自由基导致酪氨酸酶活性降低,黑色素合成减少
【答案】B
【解析】
【分析】1、基因突变是指DNA分子中由于碱基对的增添、缺失和替换而导致基因结构的改变。
2、自由基:异常活泼的带电分子或基团称为自由基,自由基产生后,攻击和破坏细胞内各种执行正常功能的生物分子。最为严重的是,当自由基攻击生物膜的组成成分磷脂分子时,产物同样是自由基。这些新产生的自由基又会去攻击别的分子,由此引发雪崩式的反应,对生物膜损伤比较大。此外,自由基还会攻击DNA,可能引起基因突变。攻击蛋白质,使蛋白质活性下降,导致细胞衰老。
【详解】A、自由基积累可能引起DNA分子损伤导致突变,甚至诱发肿瘤形成,A错误;
B、自由基产生后,攻击磷脂、蛋白质等分子,产物同样是自由基,这些自由基积累到一定程度可能会损害生物膜的正常结构与功能,B正确;
C、编码上述凋亡诱导因子的基因存在于衰老细胞或发生凋亡的细胞中,也存在于正常细胞中,只是在正常细胞中没有被选择表达,C错误;
D、白化病病因是控制酪氨酸酶合成的基因异常,该基因异常导致酪氨酸酶不能合成,酪氨酸不能转化成黑色素,D错误。
故选B。
12. 某二倍体动物种群有100个个体,其常染色体上某基因有A1、A2、A3三个等位基因。对这些个体的基因A1、A2、A3进行PCR扩增,凝胶电泳及统计结果如图所示。该种群中A3的基因频率是( )
A. 52%B. 27%C. 26%D. 2%
【答案】B
【解析】
【分析】分析题意可知,A1、A2、A3为复等位基因,每个个体的基因都是成对存在的,故电泳结果上,只出现一个条带的个体是相应基因的纯合个体。
【详解】分析电泳图,含A3基因的个体有2个A3A3,15个A1A3,35个A2A3,所以A3的基因频率是:(2×2+15+35)÷(100×2)×100%=27%,B正确。
故选B。
13. 番木瓜环斑病毒(PRSV)是单链RNA 病毒,将 PRSV 部分基因导入到番木瓜细胞中,转录出的 mRNA 可与入侵的PRSV 核酸进行特异性结合并使其降解,从而获得对 PRSV 具有抗性的转基因番木瓜品种。下列叙述错误的是( )
A. PRSV 与番木瓜遗传物质类型不同,共用一套相同的遗传密码
B. PRSV 入侵番木瓜体内,在细胞质中表达出相关病毒外壳蛋白
C. 转基因番木瓜对 PRSV 具有抗性是由于抑制了 PRSV 基因的转录
D. 转基因番木瓜被 PRSV 入侵后,细胞中会出现部分双链RNA片段
【答案】C
【解析】
【分析】RNA病毒的遗传物质是RNA,进行转基因时需要先逆转录生成DNA。
【详解】A、PRSV的遗传物质是RNA,番木瓜的遗传物质是DNA,两者遗传物质类型不同,但共用一套相同的遗传密码,A正确;
B、番木瓜环斑病毒(PRSV)是单链RNA病毒,其遗传物质为RNA,且蛋白质的合成在核糖体上,故PRSV入侵番木瓜后,合成病毒外壳蛋白质在细胞质中的核糖体上合成,B正确;
C、将番木瓜环斑病毒(PRSV)部分基因导入到番木瓜细胞中,转录出的mRNA可与入侵的PRSV核酸进行特异性结合并使其降解,mRNA参与翻译过程,因此转基因番木瓜对PRSV具有抗性是由于抑制了PRSV基因的翻译,C错误;
D、根据题目信息,将PRSV部分基因导入到番木瓜细胞中,转录出的mRNA可与入侵的PRSV核酸(RNA)进行特异性结合并使其降解,说明PRSV入侵转基因番木瓜后,细胞中会出现部分双链RNA片段,D正确。
故选C。
14. 人的某条染色体上A、B、C三个基因紧密排列,不发生互换。这三个基因各有上百个等位基因(例如:A1~An均为A的等位基因)。父母及孩子的基因组成如下表。下列叙述正确的是( )
A. 基因A、B、C的遗传方式是伴X染色体遗传
B. 母亲的其中一条染色体上基因组成是A3B44C9
C. 基因A与基因B的遗传符合基因的自由组合定律
D. 若此夫妻第3个孩子的A基因组成为A23A24,则其C基因组成为C4C5
【答案】B
【解析】
【分析】根据题目信息,染色体上A、B、C三个基因紧密排列,三个基因位于一条染色体上,不发生互换,连锁遗传给下一代,不符合自由组合定律;基因位于X染色体上时,男孩只能获得父亲的Y染色体而不能获得父亲的X染色体。
【详解】A、儿子A、B、C基因中,每对基因各有一个来自于父亲和母亲,如果基因位于X染色体上,则儿子不会获得父亲的X染色体,而不会获得父亲的A、B、C基因,A错误;
B、三个基因位于一条染色体上,不发生互换,由于儿子的基因型是A24A25B7B8C4C5,其中A24B8C5来自于母亲,而母亲的基因型为A3A24B8B44C5C9,说明母亲的其中一条染色体基因型是A3B44C9,B正确;
C、根据题目信息,人的某条染色体上A、B、C三个基因紧密排列,不发生互换,不符合自由组合定律,位于非同源染色体上的非等位基因符合自由组合定律,C错误;
D、根据儿子的基因型A24A25B7B8C4C5推测,母亲的两条染色体是A24B8C5和A3B44C9;父亲的两条染色体是A25B7C4和A23B35C2,基因连锁遗传,若此夫妻第3个孩子的A基因组成为A23A24,则其C基因组成为C2C5,D错误。
故选B。
15. 某品种鼠兔的体表斑纹受一组复等位基因控制,其基因型与斑纹的对应关系如表所示。下列叙述正确的是( )
A. 复等位基因的形成是因为基因突变具有随机性
B. 复等位基因通常随着姐妹染色单体的分开而分离
C. 复等位基因之间的显隐性关系为HD>HT>HS>HZ
D. 推测基因型为HSHZ的鼠兔体表斑纹表现为花斑性状
【答案】D
【解析】
【分析】分析表格可知:HD相对于HS、HT是显性,控制纯褐色;HS相对于HT是显性,控制花斑;HT相对于HZ是显性,控制面部、尾部白斑;因此,复等位基因之间的显隐性关系为HD>HS>HT>HZ。
【详解】A、基因突变具有不定向性,即一个基因可以向着不同的方向突变,从而形成复等位基因,A错误;
B、复等位基因位于同源染色体上,进行有性生殖的生物在减数分裂产生配子的过程中,会随着同源染色体的分开而分离,B错误;
C、据表中信息可知HD相对于HS、HT是显性,控制纯褐色;HS相对于HT是显性,控制花斑;HT相对于HZ是显性,控制面部、尾部白斑;因此,复等位基因之间的显隐性关系为HD>HS>HT>HZ,C错误;
D、由于复等位基因之间的显隐性关系为HD>HS>HT>HZ,故基因型为HSHZ的鼠兔体表斑纹表现为花斑性状,D正确。
故选D。
16. 武昌鱼(2n=48)与长江白鱼(2n=48)经人工杂交可得到具有生殖能力的子代。显微观察子代精巢中的细胞,一般不能观察到的是( )
A. 含有24条染色体的细胞B. 染色体两两配对的细胞
C. 染色体移到两极的细胞D. 含有48个四分体的细胞
【答案】D
【解析】
【分析】1、基因突变是基因结构的改变,包括碱基对的增添、缺失或替换。基因突变发生的时间主要是细胞分裂的间期。基因突变的特点是低频性、普遍性、少利多害性、随机性、不定向性。
2、基因重组的方式有同源染色体上非姐妹单体之间的交叉互换和非同源染色体上非等位基因之间的自由组合,另外,外源基因的导入也会引起基因重组。
【详解】A、精原细胞通过减数分裂形成精子,则精子中含有24条染色体,A不符合题意;
B、精原细胞在减数第一次分裂前期将发生染色体两两配对,即联会,B不符合题意;
C、精原细胞在减数第一次分裂后期同源染色体分开并移向两极,在减数第二次分裂后期姐妹染色单体分开并移到两极,细胞有丝分裂后期也可观察到染色体移向细胞两极,C不符合题意;
D、精原细胞在减数第一次分裂前期,能观察到含有24个四分体的细胞,D符合题意。
故选D。
17. 控制果蝇体色和翅型的基因均位于常染色体上,杂交实验结果如下图。下列叙述错误的是( )
A. 仅考虑翅型基因,长翅对短翅为显性
B. 体色和翅型的遗传均遵循基因分离定律
C. 控制体色和翅型的基因位于一对同源染色体上
D. F₁灰身长翅自交后代性状分离比为9∶3∶3∶1
【答案】D
【解析】
【分析】基因自由组合定律的实质是:位于非同源染色体上的非等位基因的分离或自由组合是互不干扰的;在减数分裂过程中,同源染色体上的等位基因彼此分离的同时,非同源染色体上的非等位基因自由组合。
【详解】A、分析题意,用纯合灰身长翅雌果蝇与纯合黑身短翅雄果蝇进行杂交,子一代中都是灰身长翅,说明灰身对黑身为显性,长翅对短翅为显性,A正确;
B、F1是双杂合子,与纯合的黑身短翅杂交,相当于测交,根据子代中出现的四种表现型比例可推测,控制这两对相对性状的基因位于一对同源染色体上,在遗传时遵循基因分离定律,B正确;
C、由于F2中子代的性状分离比表现出两多两少的特征,因而可推测,控制果蝇体色和翅型的基因位于同一对常染色体上,F2中灰身短翅和黑身长翅是基因重组的结果,即F1在减数第一次分裂前期发生了互换(基因重组),C正确;
D、根据C项分析可知,控制果蝇体色和翅型的基因位于同一对的常染色体上,所以F1灰身长翅自交后代性状分离比不会是9∶3∶3∶1,D错误。
故选D。
18. 现有甲、乙两种牵牛花,花冠颜色由基因A、a控制。含A基因的牵牛花开紫花,不含A基因的牵牛花开白花。甲开白花,释放的挥发物质多,主要靠蛾类传粉;乙开紫花,释放的挥发物质少,主要靠蜂类传粉。若将A基因转入甲,其花颜色由白变紫,其他性状不变,但对蛾类的吸引下降,对蜂类的吸引增强。根据上述材料,下列叙述正确的是( )
A. 甲、乙两种牵牛花传粉昆虫的差异,对维持两物种生殖隔离具有重要作用
B. 在蛾类多而蜂类少的环境下,甲有选择优势,A基因突变加快
C. 将A基因引入甲植物种群后,甲植物种群的基因库未发生改变
D. 甲释放的挥发物是吸引蛾类传粉的决定性因素
【答案】A
【解析】
【分析】根据题干信息“将A基因转入甲,其花颜色由白变紫,其他性状不变,但对蛾类的吸引下降,对蜂类的吸引增强”,可知吸引蛾类或蜂类传粉的决定性因素是花冠颜色。
【详解】A、甲、乙两种牵牛花传粉昆虫的差异,导致两物种之间不会交叉传粉,对维持两物种生殖隔离具有重要作用,A正确;
B、甲主要靠蛾类传粉,在蛾类多而蜂类少的环境下,甲有选择优势,但并不会导致A基因突变加快,B错误;
C、基因库是指一个种群内所有个体的全部基因,将A基因引入甲植物种群(本身不含A基因)后,甲植物种群的基因库发生改变 ,C错误;
D、若将A基因转入甲,其花颜色由白变紫,其他性状不变(释放的挥发物质没有改变),但对蛾类的吸引下降,对蜂类的吸引增强,推测花冠颜色为白色是吸引蛾类传粉的决定性因素,而不是释放的挥发物,D错误。
故选A。
19. 决定家蚕(性别决定为 ZW型)卵壳颜色的等位基因位于常染色体上,黑色(E)对白色(e)为完全显性。利用射线对黑壳卵(Ee)进行诱变育种,发现携带E基因的染色体片段可转移到其他染色体上且能正常表达。待卵孵化后挑选雌蚕为母本与雄蚕(ee)杂交,选出黑壳卵孵化后统计子代雌雄家蚕数目。下列叙述正确的是( )
A. 射线照射家蚕黑壳卵导致其染色体片段的转移属于可遗传变异
B. 若子代黑壳卵全为雌蚕,则所得雌蚕的E基因位于Z染色体上
C. 若子代黑壳卵全为雄蚕,则所得雌蚕的E基因位于W染色体上
D. 若子代黑壳卵中雌蚕:雄蚕=1∶1,则携带E基因的染色体片段未转移
【答案】A
【解析】
【分析】由题干可知,挑选出来的雌蚕携带E基因的染色体片段的转移有四种情况:E基因的染色体片段转移至e位于的常染色体上,基因型可表示为Ee0(E、e位于一条染色体,0表示该染色体上无相应基因);E基因的染色体片段转移至另一对常染色体上,基因型可表示为0eE0;E基因的染色体片段转移至Z染色体上,基因型可表示为0eZEW;E基因的染色体片段转移至W染色体上,基因型可表示为:0eZWE。
【详解】A、射线照射家蚕黑壳卵导致其染色体片段转移,则丢失了片段和接收了该片段的染色体结构都发生了变异,这种变异改变了遗传物质,属于可遗传变异,A正确;
B、若雌蚕携带E基因的染色体片段的转移至Z染色体上,其基因型可表示为:0eZEW(0表示该染色体上无相应基因),与雄蚕(eeZZ)杂交,则子代雄蚕基因型为0eZEZ、eeZEZ,全表现为黑壳卵。子代雌蚕基因型为0eZW、eeZW,全表现为白壳卵,B错误;
C、若雌蚕携带E基因的染色体片段的转移至W染色体上,其基因型可表示为:0eZWE,与雄蚕(eeZZ)杂交,则子代雄蚕基因型为0eZZ、eeZZ,全表现为白壳卵。子代雌蚕基因型为0eZWE、eeZWE,全表现为黑壳卵,C错误;
D、若携带E基因的染色体片段未转移,则子代中黑壳卵:白壳卵=1:1,由于该对等位基因位于常染色体上,故子代黑壳卵中雌蚕:雄蚕=1∶1;若雌蚕携带E基因的染色体片段的转移至e位于的染色体上,则其基因型可表示为Ee0,产生的配子基因型为Ee、0。与雄蚕(ee)杂交,雄蚕产生的配子基因型为:e,则子代基因型及比例为:1Eee:1e0。由于E、e基因位于常染色体上,所以基因型为Eee表现为黑壳卵的个体中,雌蚕和雄蚕比例也为1:1,D错误。
故选A。
20. 某植物花瓣的颜色(红色/白色)受两对独立遗传的等位基因(Y/y、R/r)控制,作用机制如图所示。下列叙述正确的是( )
A. 基因Y、R通过改变蛋白质的结构直接控制该植物花瓣的颜色
B. 基因型为 RrYy的植株自交, 所得 F1中白花个体所占比例为 7/16
C. 基因型为RrYy的植株测交,所得 F1中红花个体所占比例为3/4
D. 减数分裂形成配子的过程中,基因Y/y与R/r之间遵循分离定律
【答案】B
【解析】
【分析】题图分析:结合题图可知,基因Y、R通过控制酶合成进而改变该植物花瓣的颜色;两对独立遗传的等位基因遵循基因的自由组合定律;红花基因型为:R_Y_;白花基因型为:R_yy、rrY_、rryy。
【详解】A、结合题图可知,基因Y、R通过控制酶的合成控制代谢进而改变该植物花瓣的颜色,A错误;
B、基因型为RrYy的植株自交,即RrYy×RrYy所得F1中红花个体(R_Y_)所占比例为9/16,白花个体(R_yy、rrY_、rryy)所占比例为7/16,B正确;
C、基因型为RrYy的植株测交,即RrYy×rryy,所得F1中红花个体(R_Y_)所占比例为1/4,C错误;
D、两对等位基因(Y/y、R/r)独立遗传,在减数分裂产生配子的过程中两对等位基因之间遵循自由组合定律,D错误。
故选B。
二、非选择题 (60分,共4题)。
21. 萝卜是雌雄同花植物,其贮藏根(萝卜)红色、紫色和白色由一对等位基因W、w控制,长形、椭圆形和圆形由另一对等位基因 R、r控制。一株表型为紫色椭圆形萝卜的植株自交,F1的表型及其比例如下表所示。回答下列问题:
注:假设不同基因型植株个体及配子的存活率相同
(1)推测亲代紫色椭圆形萝卜基因型为________。控制萝卜颜色和形状的两对基因的遗传遵循________定律,判断依据是________。
(2)表中 F1植株纯合子所占比例是________,若表中 F1随机传粉,F2植株中表型为紫色椭圆形萝卜的植株所占比例是________。
(3)以F1为实验材料,设计实验再次验证控制萝卜颜色和形状的两对基因的遗传遵循(1)所判断的遗传定律________。(此时选择的亲本称为F1代,后面依次类推)
【答案】(1) ①. WwRr ②. 基因的自由组合
③. F1中红色长形:红色椭圆形:红色圆形:紫色长形:紫色椭圆形:紫色圆形:白色长形:白色椭圆形:白色圆形=1:2:1:2:4:2:1:2:1,该比例是9:3:3:1的变式
(2) ①. 1/4
②. 1/4
(3)选择F1中表型为紫色椭圆形的个体和红色长形(红色圆形、白色长形或白色圆形也可以)个体杂交,观察和统计F2代表型,F2代表现四种表型,则验证两对基因遗传遵循基因的自由组合定律。
【解析】
【分析】根据题表分析:F1中红色:紫色:白色=1:2:1,长形:椭圆形:圆形=1:2:1,紫色和椭圆形均为杂合子。F1中红色长形:红色椭圆形:红色圆形:紫色长形:紫色椭圆形:紫色圆形:白色长形:白色椭圆形:白色圆形=1:2:1:2:4:2:1:2:1,比例为9:3:3:1的变形,两对性状遵循自由组合定律。
【小问1详解】
F1中红色:紫色:白色=1:2:1,长形:椭圆形:圆形=1:2:1,红色、白色、长形、圆形均是纯合子,紫色和椭圆形均为杂合子,则紫色椭圆形萝卜基因型为WwRr。F1中红色长形:红色椭圆形:红色圆形:紫色长形:紫色椭圆形:紫色圆形:白色长形:白色椭圆形:白色圆形=1:2:1:2:4:2:1:2:1,该比例是9:3:3:1的变式,两对基因遵循自由组合定律。
【小问2详解】
紫色椭圆形萝卜(WwRr)的植株自交,得到F1,表中F1植株纯合子为WWRR、WWrr、wwRR、wwrr,所占比例是1/4。若表中F1随机传粉,就颜色而言,F1中有1/4WW、1/2Ww、1/4ww,产生配子为1/2W、1/2w,雌雄配子随机结合,子代中紫色(Ww)占1/2;就形状而言,F1中有1/4RR、1/2Rr、1/4rr,产生配子为1/2R、1/2r,雌雄配子随机结合,子代中椭圆形(Rr)占1/2,因此,F2植株中表型为紫色椭圆形萝卜的植株所占比例是1/2×1/2=1/4。
【小问3详解】
根据表格数据可知,表型为红色长形植株是纯合子,基因型有四种可能WWRR、WWrr、wwRR、wwrr,不管是哪种基因型,不管两对基因是否独立遗传,都只产生一种配子,基因型为WR、Wr、wR或wr。紫色椭圆形个体基因型为WwRr。可选择F1中萝卜表型为紫色椭圆形和红色长形(红色圆形、白色长形或白色圆形)的植株作亲本进行杂交实验,得F2,观察和统计F2的表型。若是两对基因独立遗传,紫色椭圆形个体(WwRr)产生四种基因型配子:WR、Wr、wR、wr。若红色长形基因型为WWRR,则产生的F2代基因型及表型为:WWRR(红色长形)、WWRr(红色椭圆形)、WwRR(紫色长形)、WwRr(紫色椭圆形);若红色长形基因型为WWrr,则产生的F2代基因型及表型为:WWRr(红色椭圆形)、WWrr(红色长形)、WwRr(紫色椭圆形)、Wwrr(紫色长形);若红色长形基因型为wwRR,则产生的F2代基因型及表型为:WwRR(紫色长形)、WwRr(紫色椭圆形)、wwRR(红色长形)、wwRr(红色椭圆形);若红色长形基因型为wwrr,则产生的F2代基因型及表型为:WwRr(紫色椭圆形)、Wwrr(紫色长形)、wwRr(红色椭圆形)、wwrr(红色长形);综上分析,不管纯合的红色长形植株基因型是哪种情况,与紫色椭圆形植株杂交,在两对基因独立遗传的情况下,都得到红色椭圆形、红色长形、紫色椭圆形、紫色长形四种表型子代。若W、R位于一条染色体上,w、r位于另一条染色体上,紫色椭圆形个体(WwRr)产生两种基因型配子:WR、wr,则F2代产生两种基因型子代,不会出现四种表型子代;若W、r位于一条染色体上,w、R位于另一条染色体上,紫色椭圆形个体(WwRr)产生两种基因型配子:Wr、wR,则F2代产生两种基因型子代,不会出现四种表型子代。综上分析,选择F1中表型为紫色椭圆形和红色长形的植株作亲本进行杂交实验,若F2代表现四种表型,则可验证两对基因遗传遵循基因的自由组合定律。(红色圆形、白色长形、白色圆形这三种表型植株也是纯合子,与紫色椭圆形植株杂交,情况分析与选择红色长形时一样)。
22. 家鸡(2n=78)的性别决定方式为 ZW型,慢羽(D)和快羽(d) 是家鸡的一对相对性状。正常情况下,快羽公鸡与慢羽母鸡杂交,子一代的公鸡均为慢羽,母鸡均为快羽;子二代的公鸡和母鸡中,慢羽与快羽的比例均为1∶1。
回答下列问题。
(1)正常情况下,公鸡体细胞中含有________个染色体组,精子中含有________条W染色体。
(2)等位基因D/d位于________染色体上,判断依据是________。
(3)子二代随机交配得到的子三代中,慢羽公鸡所占的比例是________。
(4)家鸡羽毛的有色(A)对白色(a)为显性,这对等位基因位于常染色体上。正常情况下,1只有色快羽公鸡和若干只白色慢羽母鸡杂交,产生的子一代公鸡存在________种表型。
(5)母鸡具有发育正常的卵巢和退化的精巢,产蛋后由于某种原因导致卵巢退化,精巢重新发育,出现公鸡性征并且产生正常精子。某鸡群中有1只白色慢羽公鸡,其基因型可能为________(已知WW基因型致死)。
【答案】(1) ①. 2 ②. 0
(2) ①. Z ②. 快羽公鸡与慢羽母鸡杂交,子一代的公鸡均为慢羽,母鸡均为快羽,体现了性别差异,且表现为交叉遗传现象。
(3)5/16 (4)2
(5)aaZDZD、aaZDZd或aaZDW
【解析】
【分析】家鸡的性别决定方式为ZW型,雄性是ZZ,雌性是ZW,快羽公鸡与慢羽母鸡杂交,子一代的公鸡均为慢羽,母鸡均为快羽,体现了性别差异,说明控制快羽和慢羽的基因位于Z染色体上,亲代的基因型可表示为ZdZd、ZDW。
【小问1详解】
家鸡为二倍体,正常情况下,公鸡体细胞中含有2个染色体组,公鸡的性染色体组成为ZZ,产生的精子不含有W染色体。
【小问2详解】
题意显示,快羽公鸡与慢羽母鸡杂交,子一代的公鸡均为慢羽,母鸡均为快羽,体现了性别差异,说明控制慢羽和快羽的基因位于Z染色体上,亲本的基因型是ZdZd、ZDW。
【小问3详解】
由第二问可知,子一代为ZDZd、ZdW,子二代为ZDZd∶ZdZd∶ZDW∶ZdW=1∶1∶1∶1,子二代随机交配采用配子法,雄性产生的配子为1/4ZD、3/4Zd,雌性产生的配子为1/4ZD、1/4Zd、1/2W,则子三代中慢羽公鸡(ZDZ_)所占的比例为1/4×1/4+1/4×1/4+3/4×1/4=5/16。
【小问4详解】
有色快羽公鸡的基因型是AAZdZd或AaZdZd,白色慢羽母鸡的基因型是aaZDW,当AAZdZd与aaZDW杂交时,产生的公鸡只有1种表现型,当AaZdZd与aaZDW杂交时,产生的公鸡有2种表现型,因此,1只有色快羽公鸡和若干只白色慢羽母鸡杂交,产生的子一代公鸡存在2种表有色快羽和白色快羽。
【小问5详解】
根据题意可知,母鸡的性染色组成为ZW,这只白色慢羽公鸡可能是正常的公鸡,也可能是性反转的公鸡,因此其基因型可能是aaZDZD、aaZDZd或aaZDW,欲判断这只白色慢羽公鸡的基因型,可将其与多只杂合有色快羽母鸡(AaZdW)杂交,观察后代的表现型及其比例。
23. 某家系甲病和乙病的系谱图如图所示。已知两病独立遗传,各由一对等位基因控制,且基因不位于Y染色体。
回答下列问题:
(1)甲病的遗传方式是________,判断依据是________。
(2)从系谱图中推测乙病的可能遗传方式有________种。为确定此病的遗传方式,可用乙病的正常基因和致病基因分别设计DNA探针,只需对个体________(填系谱图中的编号)进行核酸杂交,根据结果判定其基因型,就可确定遗传方式。
(3)若检测确定乙病是一种常染色体显性遗传病。同时考虑两种病,Ⅲ3个体的基因型可能有________种。
【答案】(1) ①. 常染色体隐性遗传 ②. Ⅱ1和Ⅱ2均无甲病,生出患甲病女儿Ⅲ1
(2) ①. 2 ②. Ⅱ4 (3)4
【解析】
【分析】遗传系谱图分析,Ⅱ1和Ⅱ2都不患甲病,却生出了患甲病的女儿Ⅲ1,因此甲病为常染色体隐性遗传病;Ⅱ4和Ⅱ5患乙病,而Ⅲ4正常,乙病为显性遗传病。
【小问1详解】
由系谱图可知,Ⅱ1和Ⅱ2都是正常人,却生出患甲病女儿Ⅲ1,说明甲病为隐性遗传病。设致病基因为a,正常基因为A。假设其为伴X染色体遗传,则Ⅲ1基因型为XaXa,其父亲Ⅱ1基因型为XaY,必定为患者,与系谱图不符,则可推断甲病为常染色体隐性病。
【小问2详解】
Ⅱ4和Ⅱ5均为患者,却生出正常儿子Ⅲ4,说明乙病为显性遗传病,该病可能为常染色体显性遗传病,或伴X染色体显性遗传病。设致病基因为B基因,正常基因为b。若乙病为常染色体显性遗传病,则Ⅲ4基因型为bb,其父亲Ⅱ4(是乙病患者)基因型为Bb(同时含有B基因和b基因);若为伴X染色体显性遗传病,则Ⅲ4基因型为XbY,其父亲Ⅱ4(是乙病患者)基因型为XBY(只含有B基因)。用乙病的正常基因和致病基因分别设计DNA探针,对Ⅱ4进行核酸杂交,若出现两条杂交带则为常染色体显性遗传病,若只有一条杂交带,则为伴X染色体显性遗传病。
【小问3详解】
若乙病是一种常染色体显性遗传病,仅考虑乙病时,Ⅲ4基因型为bb,Ⅱ4和Ⅱ5基因型为Bb,二者所生患乙病女儿Ⅲ3基因型可能为两种:BB或Bb;若仅考虑甲病,Ⅲ5为甲病患者,其基因型为aa,Ⅱ4和Ⅱ5基因型为Aa,二者所生女儿Ⅲ3不患甲病,其基因型可能为两种:AA或Aa。综合考虑这两对基因,Ⅲ3个体的基因型可能有2×2=4种。
24. 现有 3个不同毛色的纯种小鼠品系甲(浅褐色)、乙(白色)、丙(黑色),杂交试验结果如表所示。已知该种小鼠毛色由3对等位基因控制,其中基因A控制灰色, a无控制色素合成的功能,基因B控制黑色, b控制棕色,基因D不影响A/a、B/b基因的功能,但d纯合的个体毛色表现为白色。所有基因型小鼠均能正常生长和繁殖,且基因型为A_B_D_和A_bbD_的个体毛色分别表现为深灰色和浅褐色(不考虑基因突变或其他染色体变异)。
(1)根据结果分析,B/b与D/d 这两对等位基因的遗传________(填“符合”或“不符合”)基因自由组合定律。
(2)亲本乙的基因型为________,杂交组合乙×丙中F2深灰色小鼠的基因型有________种。若表中两个杂交组合 F2表型为深灰色小鼠的雌雄个体间自由交配一代,所得白色小鼠在全体子代中的比例为________。
(3)为进一步探究该种小鼠毛色的遗传方式,需要继续进行杂交试验判断等位基因A/a和B/b是否位于同一对同源染色体上。请补充实验思路并预期实验结果。
试验思路:让亲本甲与丙杂交,所得F1基因型为________。
预期试验结果:
①若F1自交所得F2表型及比例为________,则A/a和B/b位于一对同源染色体上。
②若F1自交所得F2表型及比例为________,则A/a和B/b位于两对同源染色体上。
【答案】(1)符合
(2) ①. AABBdd ②. 4 ③. 1/9
(3) ①. AaBbDD ②. 深灰色:浅褐色:白色=2:1:1
③. 深灰色:浅褐色:黑色:白色=9:3:3:1
【解析】
【分析】由题干信息可知:已知该种小鼠毛色由3对等位基因控制,其中基因A控制灰色, a无控制色素合成的功能,基因B控制黑色, b控制棕色,基因D不影响A/a、B/b基因的功能,但d纯合的个体毛色表现为白色。且基因型为A_B_D_和A_bbD_的个体毛色分别表现为深灰色和浅褐色,则A_ B_ D_个体为深灰色,A_ bbD_ 个体为浅褐色,aaB_ D_ 个体为黑色,aabbD _、 A_ B_ dd、A_ bbdd、aaB_ dd和aabbdd为白色。
【小问1详解】
纯种品系甲、乙、丙,它们的毛色分别为浅褐色、白色、黑色,则甲(浅褐色,AAbbDD) ×乙(白色),F1表型为深灰色,基因型为A_ BbD_ ,由于乙的表现型为白毛,所以乙的基因型为_ _BBdd,且F2表型及比例为深灰色(A_B_D_) :浅褐色(A_ bbD_) :白色=9:3:4,属于9:3:3:1的变式,所以B/b与D/d 这两对等位基因的遗传符合基因自由组合定律。
【小问2详解】
结合(1)乙(白色_ _BBdd)×丙(黑色aaBBDD),F1表型为深灰色,基因型为AaBBDd,且F2表型及比例为深灰色(A_B_D_):黑色(aaB_D_):白色=9:3:4,说明F1有两对基因杂合,所以乙的基因型为AABBdd,品系甲的基因型为AAbbDD,品系丙的基因型为aaBBDD;杂交组合乙×丙中F2深灰色小鼠的基因型有4种,分别是1AABBDD、2AaBBDD、2AABBDd、4AaBBDd;杂交组合甲×乙中F2深灰色小鼠的基因型也有4种,分别是1AABBDD、2AABbDD、2AABBDd、4AABbDd,其中DD:Dd=1:2,d%=1/3,那么,两个杂交组合 F₂表型为深灰色小鼠的雌雄个体间自由交配一代,所得白色小鼠在全体子代中的比例为1/3×1/3=1/9。
【小问3详解】药物
抗菌机制
红霉素
能与核糖体结合,抑制肽链的延伸
环丙沙星
抑制细菌DNA的复制
利福平
抑制细菌RNA聚合酶的活性
万古霉素
抑制细菌细胞壁的合成
父亲
母亲
儿子
女儿
基因组成
A23A25B7B35C2C4
A3A24B8B44C5C9
A24A25B7B8C4C5
A3A23B35B44C2C9
基因型
HDHD、HDHS、HDHT
HSHS、HSHT
HTHT、HTHZ
斑纹
纯褐色
花斑
面部、尾部白斑
F1表型
红色长形
红色椭圆形
红色圆形
紫色长形
紫色椭圆形
紫色圆形
白色长形
白色椭圆形
白色圆形
比例
1
2
1
2
4
2
1
2
1
杂交组合
F1表型
F2表型及比例
甲×乙
深灰色
深灰色:浅褐色:白色=9:3:4
乙×丙
深灰色
深灰色:黑色:白色=9:3:4
相关试卷
这是一份湖北省华中师范大学第一附属中学2023-2024学年高二上学期期中生物试题(Word版附解析),共22页。试卷主要包含了选择题,非选择题等内容,欢迎下载使用。
这是一份2023-2024学年湖北省华中师范大学一附中高二上学期9月月考生物试题含答案,文件包含湖北省华中师范大学一附中2023~2024学年高二9月月考生物试题原卷版docx、湖北省华中师范大学一附中2023~2024学年高二9月月考生物试题Word版含解析docx等2份试卷配套教学资源,其中试卷共36页, 欢迎下载使用。
这是一份浙江省杭州市师范大学附中2023-2024学年高二上学期期中生物试题(Word版附解析),共26页。试卷主要包含了选择题,非选择题等内容,欢迎下载使用。

