


山西省晋城市2024-2025学年高三上学期9月月考生物试题(解析版)
展开
这是一份山西省晋城市2024-2025学年高三上学期9月月考生物试题(解析版),共23页。试卷主要包含了本试卷主要考试内容等内容,欢迎下载使用。
注意事项:
1.答题前,考生务必将自己的姓名、考生号、考场号、座位号填写在答题卡上。
2.回答选择题时,选出每小题答案后,用铅笔把答题卡上对应题目的答案标号涂黑。如需改动,用橡皮擦干净后,再选涂其他答案标号。回答非选择题时,将答案写在答题卡上。写在本试卷上无效。
3.考试结束后,将本试卷和答题卡一并交回。
4.本试卷主要考试内容:人教版必修1。
一、选择题:本题共20小题,每小题2分,共40分。在每小题给出的四个选项中,只有一项是符合题目要求的。
1. 枯木也逢春。一段朽木,上面长满了苔藓、地衣,朽木凹处聚积的雨水中还生活着水蚤等多种生物。下列各项中,与该段朽木的“生命系统结构层次”水平相当的是( )
A. 一块草地里的全部害虫B. 亚热带常绿阔叶林
C. 一片雪地里的全部生物D. 一片森林里的所有猕猴
【答案】B
【解析】
【分析】生命系统的结构层次从小到大依次是:细胞、组织、器官、系统、个体、种群、群落、生态系统、生物圈。 生态系统是由生物群落与它的无机环境相互作用而形成的统一整体。 一段朽木,上面长满了苔藓、地衣,朽木凹处聚积的雨水中还生活着水蚤等多种生物,朽木及上面的生物和无机环境构成了一个生态系统。
【详解】A、一块草地里的全部害虫,害虫不是一种生物,也不是一个种群,不属于生命系统的任何结构层次,A错误;
B、亚热带常绿阔叶林,包括了其中的所有生物和无机环境,属于生态系统,与题干中朽木的生命系统结构层次水平相当,B正确;
C、 一片雪地里的全部生物,属于群落层次,C错误;
D、一片森林里的所有猕猴,属于种群层次,D错误。
故选B。
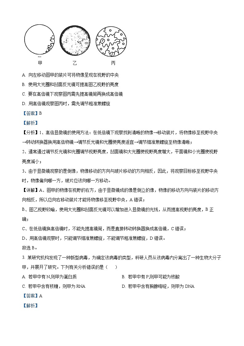
2. 下图是某同学在低倍镜下观察植物表皮细胞的过程中出现的视野图像,下列调整方法正确的是( )
A. 向左移动图甲的装片可将物像呈现在视野的中央
B. 使用大光圈和凹面反光镜可提高图乙视野的亮度
C. 要在高倍镜下观察图丙需先提高镜筒再换成高倍镜
D. 用高倍镜观察图丙时,需先调节粗准焦螺旋
【答案】B
【解析】
【分析】1、高倍显微镜的使用方法:在低倍镜下观察找到清晰的物像→移动装片,将物像移至视野中央→转动转换器换用高倍物镜→调节反光镜和光圈使亮度适宜→调节细准焦螺旋至物像清晰;
2、通常通过调节反光镜和光圈调节视野亮度,凹面镜和大光圈使视野亮度增大,平面镜和小光圈使视野亮度减小;
3、由于显微镜观察的是倒像,物像移动的方向与玻片移动的方向相反,因此,将观察目标移至视野中央时,物像偏向哪一方,玻片应该向哪一方移动。
【详解】A、图甲的物像在视野的右方,由于显微镜成的像是倒立的像,物像的移动方向与装片的移动方向相反,所以应向右移动装片才能将物像移至视野中央,A错误;
B、图乙视野较暗,使用大光圈和凹面反光镜可以增加进入显微镜的光线,从而提高视野的亮度,B正确;
C、在低倍镜换高倍镜时,不能先提高镜筒,而是直接转动转换器换成高倍镜,C错误;
D、用高倍镜观察时,只能调节细准焦螺旋,不能调节粗准焦螺旋,D错误。
故选B。
3. 某研究机构发现了一种新型病毒,为确定该病毒的类型,科研人员从该病毒内分离出了一种生物大分子甲,并展开了研究。下列有关分析错误的是( )
A. 若甲中有N,则甲为蛋白质B. 若甲中有P,则甲可能为核酸
C. 若甲中含有核糖,则甲为RNAD. 若甲中含有胸腺嘧啶,则甲为DNA
【答案】A
【解析】
【分析】病毒没有细胞结构,只有蛋白质的外壳和内部的遗传物质(RNA或DNA)。不能独立生活,只能寄生在活细胞中。
【详解】A、蛋白质的组成元素一般是C、H、O、N,核酸的组成元素是C、H、O、N、P,所以若甲含N元素时,甲不能确定是蛋白质还是核酸,A错误;
B、核酸的组成元素是C、H、O、N、P,而蛋白质不含P元素,所以若甲中有P,则甲可能为核酸,B正确;
C、病毒的遗传物质是DNA或RNA,RNA的五碳糖为核糖,DNA的五碳糖为脱氧核糖,所以若甲中含有核糖,则甲为RNA,C正确;
D、病毒的遗传物质是DNA或RNA,DNA特有的碱基是T(胸腺嘧啶),RNA特有的碱基是U(尿嘧啶),所以若甲中含有胸腺嘧啶,则甲为DNA,D正确。
故选A。
4. 下表中为三种作物种子的化学成分及含量,以下说法错误的是( )
A. 三种种子中种植深度较浅的是油菜种子
B. 淀粉和纤维素的基本组成单位都是葡萄糖
C. 可用苏丹Ⅲ染液检测种子中的脂肪
D. 小麦、油菜中各自含量最高的化合物都是蛋白质
【答案】D
【解析】
【分析】在种子中,不同成分的含量会影响种子的储存和萌发特性。蛋白质是生命活动的主要承担者,淀粉是植物细胞的储能物质,脂肪是良好的储能物质,纤维素是植物细胞壁的主要成分。
【详解】A、油菜种子中脂肪含量较高,脂肪氧化分解需要的氧气较多,所以种植深度较浅,A正确;
B、淀粉、纤维素都属于多糖,它们基本组成单位都是葡萄糖,B正确;
C、苏丹Ⅲ染液可将脂肪染成橘黄色,所以可用苏丹Ⅲ染液检测种子中的脂肪,C正确;
D、小麦中含量最高的化合物是淀粉,油菜中含量最高的化合物是脂肪,D错误。
故选D。
5. 科学理论随人类认知的深入会不断被修正和补充,下列叙述不恰当的是( )
A. 新细胞产生方式的发现是对细胞学说的修正
B. 神经—体液—免疫调节网络机制是对坎农的神经—体液调节机制的补充
C. 细胞膜的流动镶嵌模型是对蛋白质—脂质—蛋白质静态的统一模型的补充
D. RNA病毒的遗传物质是RNA的发现是对DNA是遗传物质的补充
【答案】C
【解析】
【分析】细胞学说是由德植物学家施莱登和动物学家施旺提出的,其内容为:(1)细胞是一个有机体,一切动植物都是由细胞发育而来,并由细胞和细胞的产物所构成;(2)细胞是一个相对独立的单位,既有它自己的生命,又对与其他细胞共同组成的整体的生命起作用;(3)新细胞可以从老细胞中产生。
【详解】A、细胞学说是由德国植物学家施莱登和动物学 家施旺在19世纪提出的,它揭示了细胞是动植物体结构和生命活动的基本单位,以及细胞通过分裂产生新细胞的观点。随着科学的发展, 人们发现了细胞除了通过分裂产生新细胞外, 还可以通过其他方式(如细胞融合、细胞凋亡后的碎片被其他细胞吞噬并重新利用等)产生新细胞。这些新发现无疑是对细胞学说的重要修正和补充,因此,A正确;
B、坎农提出的神经-体液调节机制是生理学上的一个重要理论,它强调了神经系统和体液因素在调节机体稳态中的重要作用。然而,随着研究的深入,人们发现免疫系统也在机体稳态的调节中发挥着不可或缺的作用。因此,神经- 体液-免疫调节网络机制应运而生,它更加全面、准确地描述了机体稳态的调节机制。这无疑是对坎农的神经-体液调节机制的补充,因此,B正确;
C、蛋白质-脂质-蛋白质静态的统一模型是早期人们对细胞膜结构的认识,它认为细胞膜是由蛋白质、脂质和蛋白质按一定顺序排列而成的静态结构。然而,后来的研究发现,细胞膜中的脂质和蛋白质分子是可以运动的,它们共同 构成了细胞膜的流动镶嵌模型。这一模型更加准确地描述了细胞膜的结构和特性,因此它是对蛋白质-脂质-蛋白质静态的统一模型的修正和补充。因此,C错误;
D、在遗传学的发展过程中,人们最初认为DNA是遗传物质。然而,随着研究的深入,人们发现有些病毒的遗传物质并不是DNA,而是RNA。这些病毒被称为RNA病毒。RNA病毒的发现无疑是对DNA是遗传物质这一观点的补充和完善,因此,D正确。
故选C。
6. 科学家利用人工智能系统AlphaFld预测的蛋白质结构,通过统计物理分析,揭示出随着生物体复杂程度的提高,蛋白质分子在进化中所表现出的统计趋势。下列关于蛋白质的叙述错误的是( )
A. 蛋白质的多样性与氨基酸的种类、数目、排列顺序等有关
B. AlphaFld预测的蛋白质结构中可能包含氢键、二硫键等
C. 组成蛋白质的氨基酸之间的脱水缩合方式相同
D. 组成蛋白质的氨基酸中有8种是人体细胞能合成的必需氨基酸
【答案】D
【解析】
【分析】蛋白质是生命活动的主要承担者,其结构和功能具有多样性。 氨基酸是组成蛋白质的基本单位,氨基酸的种类、数目、排列顺序以及肽链的盘曲、折叠方式及其形成的空间结构等都会影响蛋白质的多样性。
【详解】A、蛋白质的多样性与氨基酸的种类、数目、排列顺序等有关。不同种类、数目和排列顺序的氨基酸可以组成不同的多肽链,从而形成多样的蛋白质,A正确;
B、氢键可以在多肽链的折叠过程中形成,稳定蛋白质的结构;二硫键可以在某些蛋白质中存在,加强蛋白质结构的稳定性,AlphaFld预测的蛋白质结构中可能包含氢键、二硫键等,B正确;
C、组成蛋白质的氨基酸之间的脱水缩合方式相同,都是一个氨基酸的氨基与另一个氨基酸的羧基脱去一分子水形成肽键,C正确;
D、组成蛋白质氨基酸中有8种是人体细胞不能合成的必需氨基酸,而不是能合成的,D错误。
故选D
7. 下图为真核细胞结构及细胞内物质转运的示意图,以下说法错误的是( )
A. 图中具有双层膜的细胞器有④⑤
B. 在抗体从合成到分泌到细胞外的过程中,②起交通枢纽作用
C. ②与③之间膜的相互转化体现了生物膜的结构特性
D. 细胞核中的RNA经过核孔进入细胞质中作为翻译的模板
【答案】B
【解析】
【分析】分析图可知,图中①为核糖体,②为内质网,③为高尔基体,④为线粒体,⑤为叶绿体,据此答题即可。
【详解】A、图中具有双层膜的细胞器有④线粒体和⑤叶绿体,A正确;
B、抗体为分泌蛋白质,在抗体从合成到分泌到细胞外的过程中,③高尔基体起交通枢纽作用,B错误;
C、②内质网和③高尔基体之间通过囊泡相互转化,体现了生物膜的结构特性,即具有一定的流动性,C正确;
D、游离在细胞质中的各种氨基酸,以mRNA为模板合成具有一定氨基酸顺序的蛋白质的过程叫作翻译,细胞核中的RNA经过核孔进入细胞质中作为翻译的模板,D正确。
故选B
8. 疫苗技术不断发展,种类多样。在mRNA疫苗生产过程中,mRNA纯化之后需要用由磷脂分子构成的脂质体来封装,如图所示。下列相关叙述错误的是( )
A. 构成疫苗颗粒的脂质体与细胞膜的最大区别是没有蛋白质
B. 构成疫苗颗粒的磷脂分子的元素种类与脂肪的不相同
C. 疫苗颗粒中的mRNA进入人体细胞的方式为胞吞
D. mRNA与DNA的水解产物除碱基不完全相同外,其余均相同
【答案】D
【解析】
【分析】磷脂分子有亲水性的头部和疏水性的尾部,分析题图可知mRNA纯化之后包裹在磷脂双分子内部,推测疫苗颗粒中mRNA为水溶性物质。
【详解】A、由题意可知,构成疫苗颗粒的脂质体是由磷脂分子构成,而细胞膜除了脂质外还含有蛋白质,A正确;
B、构成疫苗颗粒的磷脂分子元素种类C、H、O、N、P五种元素,而脂肪只有C、H、O三种元素,B正确;
C、该疫苗颗粒由脂质体包裹相应的mRNA制成,属于大分子,会以胞吞方式整体进入人体细胞,C正确;
D、mRNA与DNA的水解产物除碱基不完全相同外,所含的五碳糖也不相同,mRNA的五碳糖是核糖,而DNA的五碳糖是脱氧核糖,D错误。
故选D。
9. 汉麦林的实验如下图所示,将单细胞的地中海杯状藻先在近核处切断,再在近杯处切断(a),将中间的茎(b)置于海水中可再生一杯(c),但将此杯切掉后,不能再生第二个杯(d)。对这个实验的解释不合理的是( )
A. 决定杯状藻的藻杯形态发生的遗传信息来自细胞质中的DNA
B. 决定杯状藻的藻杯形态发生的遗传信息可能来自细胞核
C. 该实验还需要设置两组实验:e处和f处都做与以上同样的处理
D. b能再生一杯是因为b中含有与藻杯产生有关的mRNA等
【答案】A
【解析】
【分析】分析题图实验结果,b置于海水中可再生一杯c,说明b中含有合成藻杯的形态的遗传信息,将c杯切掉后,不能再生第二个杯d,说明c中不含合成藻杯的形态的遗传信息,由此可以说明控制合成藻杯的形态的遗传信息最终来自细胞核。
【详解】A、将c杯切掉后,不能再生第二个杯d,说明c中不含合成藻杯的形态的遗传信息,说明决定杯状藻藻杯的形态发生的遗传信息不来自细胞质,A错误;
B、决定杯状藻藻杯的形态发生的遗传信息来自细胞核,B正确;
C、根据图示可知切下来的e中不含核,而f部分是含核的,用e与f来设置两组实验:并做同样的处理,预期结果是e是不能再生出其他部分的,而f部分是可以再生出一个完整部分的,C正确;
D、决定杯状藻藻杯的形态发生的遗传信息最终来自细胞核,细胞核中遗传信息通过转录形成mRNA,进入细胞质中,b含有细胞核中遗传信息通过转录形成mRNA,因此可以再生一藻杯,D正确。
故选A。
10. 下图是物质浓度或O2浓度与物质跨膜运输速度间关系的曲线图,其中最可能不需要转运蛋白参与的是( )
A. B. C. D.
【答案】A
【解析】
【分析】 据图分析:图A表示影响因素为物质浓度,运输方式为自由扩散;图B表示影响因素为物质浓度和载体蛋白数量,运输方式为协助扩散;图C说明该物质运输不消耗能量,运输方式为被动运输;图D表示影响因素为能量和载体蛋白,该物质运输方式为主动运输。
【详解】A、该图表示影响因素为物质浓度,运输方式为自由扩散,不需要转运蛋白参与,A符合题意;
B、该图表示影响因素为物质浓度和载体蛋白数量,运输方式为协助扩散,需要转运蛋白参与,B不符合题意;
C、该图说明该物质运输不消耗能量,运输方式为被动运输,被动运输包括自由扩散和协助扩散,协助扩散需要转运蛋白参与,C不符合题意;
D、该图表示影响因素为氧气和载体蛋白,氧气影响能量,该物质运输方式为主动运输,需要转运蛋白参与,D不符合题意。
故选A。
11. 某研究人员设计了一个简单有效地测定植物细胞细胞液浓度的实验方法,如图所示,实验结果如表所示。据图表判断,植物细胞细胞液的浓度相当于( )
A. 第1组的B. 第2组的C. 第3组的D. 第4组的
【答案】B
【解析】
【分析】本实验的实验原理:当细胞液与外界溶液存在浓度差时,植物细胞会发生渗透吸水或失水;如果植物细胞液浓度小于外界溶液浓度时,则细胞失水而使外界溶液浓度变小、比重变小。反之亦然。而这一生理过程可通过亚甲基蓝蓝色小液滴(在对应的无色外界溶液中)的浮沉或蓝色液滴的移动方向来判断。
【详解】根据表格分析可知,实验的自变量是a管中蔗糖溶液的浓度,观察指标是蓝色小液滴的移动方向,由于本实验是测定细胞液的浓度,根据第2组中蓝色液滴基本不动可得实验结论是:叶片细胞的细胞液浓度大约相当于0.025M的蔗糖溶液,ACD错误、B正确。
故选B。
12. 气孔是由保卫细胞以及孔隙所组成的结构,保卫细胞吸水时气孔开放,失水时气孔关闭。保卫细胞的细胞膜上有K+转运蛋白BLINK1,光照是诱导信号,能调节气孔的开启和关闭,气孔结构及其开闭调节机制如图所示。下列分析错误的是( )
A. 保卫细胞的吸水和失水均属于被动运输
B. BLINK1是一种通道蛋白
C. K+通过BLINK1逆浓度梯度进入保卫细胞
D. 增强BLINK1的活性可促进气孔开放
【答案】B
【解析】
【分析】物质跨膜运输的方式:(1)自由扩散:物质从高浓度到低浓度,不需要载体,不耗能,例如气体、小分子脂质;(2)协助扩散:物质高浓度到低浓度,需要膜转运蛋白的协助,不耗能,如葡萄糖进入红细胞;(3)主动运输:物质从低浓度到高浓度,需要载体蛋白的协助,耗能,如离子、氨基酸、葡萄糖等。
【详解】A、保卫细胞渗透作用吸水和失水,保卫细胞的吸水和失水均属于被动运输,A正确;
B、通道蛋白参与的是协助扩散,由图可知保卫细胞吸收K+需要消耗能量,为主动运输,BLINK1属于载体蛋白,B错误;
C、由图可知,保卫细胞吸收K+需要ATP水解为其提供能量,为主动运输,K+通过BLINK1逆浓度梯度进入保卫细胞,C正确;
D、BLINK1为K⁺的转运蛋白,能协助K+进入细胞,当细胞内K+等物质浓度增加时,细胞液的浓度增大,细胞吸水膨胀时,会使气孔张开,所以增强BLINK1的活性可促进气孔开放,D正确。
故选B。
13. 研究发现,在发育性髋关节发育不良(DDH)患者体内,生长分化因子5(GDF5)基因的甲基化(由DNA甲基转移酶参与)状态是失调的,GDF5表达的减少可能是DDH发生的原因之一。下列分析正确的是( )
A. 该酶的作用是提供化学反应的活化能
B. 该酶的数量因参与化学反应而减少
C. 活细胞产生酶的场所都是核糖体
D. DNA的甲基化可能抑制GDF5基因的转录
【答案】D
【解析】
【分析】酶的作用原理是降低化学反应的活化能,酶的本质是蛋白质或RNA。
【详解】A、该酶的作用是降低化学反应的活化能,A错误;
B、酶在反应前后数量不变,故该酶的数量不会因参与化学反应而减少,B 错误;
C、酶的本质是蛋白质或RNA,所以活细胞产生酶的场所核糖体或细胞核,C错误;
D、GDF5基因的甲基化状态是失调的,GDF5表达的减少可能是DDH发生的原因之一,所以DNA的甲基化可能抑制GDF5基因的转录,D正确。
故选D。
14. 可利用“荧光素—荧光素酶生物发光法”对熟食样品中活菌含量进行检测,最关键的原理是活菌研磨液中含有ATP,具体如图所示。下列说法错误的是( )
A. ATP中末端的磷酸基团具有较高的转移势能
B. 实验中测定的荧光强度与ATP消耗量呈正相关,与细菌数目呈正相关
C. 用该检测法检测样品中微生物时需在无氧条件下进行
D. 荧光素发光的过程中涉及化学能转化为光能
【答案】C
【解析】
【分析】ADP与ATP相互转化,是时刻不停地发生并且处于动态平衡之中的。ATP转化成ADP,释放的能量用于各项生命活动;对于绿色植物来说,ADP转化成ATP的过程中,所需要的能量既可以来自光能,也可以来自呼吸作用所释放的能量;对于动物、人、真菌和大多数细菌来说,均来自细胞进行呼吸作用时有机物分解所释放的能量。
【详解】A、由于两个相邻的磷酸基团都带负电荷而相互排斥等原因,使得这种化学键不稳定,末端磷酸基团有一种离开ATP而与其他分子结合的趋势,也就是具有较高的转移势能,A正确;
B、荧光素接受ATP提供的能量后就被激活,在荧光素酶的作用下形成氧化荧光素并且发出荧光,ATP数量越多,提供能量越多,发光强度越大,即发光强度与ATP含量成相关,与细菌数目呈正相关,B正确;
C、据图分析可知,用该检测法检测样品中微生物时需在有氧条件下进行,C错误;
D、ATP在酶的作用下水解时,脱离下来的末端磷酸基团挟能量与荧光素分子结合,从而使荧光素发出荧光,这个过程中储存在ATP中的化学能转化为光能,D正确。
故选C。
15. 种皮会限制O2进入种子。豌豆干种子吸水萌发的实验中,子叶耗氧量、乙醇脱氢酶活性分别对应的细胞内被氧化的NADH的相对值如图所示。已知无氧呼吸中,乙醇脱氢酶催化生成乙醇,与此同时NADH被氧化。下列说法正确的是( )
A. p点为种皮被突破的时间点
B. Ⅱ阶段种子内无氧呼吸速率在减小
C. q点种子无氧呼吸和有氧呼吸强度相等
D. 乙醇脱氢酶参与无氧呼吸的第二阶段,该过程有ATP的生成
【答案】A
【解析】
【分析】在种皮被突破前,种子主要进行无氧呼吸,种皮被突破后,种子吸收氧气量增加,有氧呼吸加强,无氧呼吸减弱。
【详解】A、由图可是,P点乙醇脱氢酶活性开始下降,子叶耗氧量急剧增加,说明此时无氧呼吸减弱,有氧呼吸增强,该点为种皮被突破的时间点,A正确;
B、由图可知,Ⅱ阶段种子内乙醇脱氢酶活性增强,说明无氧呼吸速率在增大,B错误;
C、q点之后有氧呼吸增强,但不能说明种子无氧呼吸和有氧呼吸强度相等,C错误;
D、乙醇脱氢酶参与无氧呼吸的第二阶段,无氧呼吸第二阶段不产生ATP,D错误。
故选A。
16. 为研究光合色素提取实验中二氧化硅颗粒大小(目值越大,表示颗粒越细)对叶绿素提取量的影响,某研究小组利用新鲜的菠菜叶片进行了一系列的色素提取与定量测定实验,实验结果如图所示。测定光合色素含量时采用的是分光光度法(一束单色光通过溶液时,溶液的吸光度与吸光物质的浓度成正比)。下列有关叙述正确的是( )
A. 利用纸层析法提取色素
B. 加入二氧化硅对叶绿素a和叶绿素b的提取均有益
C. 据图可知,用50目的二氧化硅提取得到的叶绿素总量最多
D. 用分光光度法测定叶绿素a和叶绿素b的含量时,可使用蓝紫光波段
【答案】C
【解析】
【分析】1、叶绿体色素提取的原理:叶绿体中的色素能够溶解在有机溶剂,所以,可以在叶片被磨碎以后用无水乙醇提取叶绿体中的色素。色素分离原理:叶绿体中的色素在层析液中的溶解度不同,溶解度高的随层析液在滤纸上扩散得快,溶解度低的随层析液在滤纸上扩散得慢。根据这个原理就可以将叶绿体中不同的色素分离开来。
2、提取绿叶中色素时,需要加入无水乙醇(丙酮)、SiO2、CaCO3,其中无水乙醇(丙酮)的作用是提取色素,SiO2的作用是使研磨更充分,CaCO3的作用是防止色素被破坏。
3、分析实验结果数据:二氧化硅的目为50目时,提取得到的叶绿素含量最高,目过大过小都会使叶绿素含量降低。
【详解】A、色素提取的原理是叶绿素可以溶于有机溶剂,但是是使用无水乙醇提取色素,纸层析法是分离色素时用的方法,A错误;
B、分析实验结果数据可知加入二氧化硅会使叶绿素b的含量减少,故对叶绿素b的提取无益,加入二氧化硅使叶绿素a的含量增加,对叶绿素a的提取有益,B错误;
C、分析数据可知,二氧化硅为20目时,叶绿素总量为0.53+0.08=0.61mgg—1;二氧化硅为50目时,叶绿素总量为0.61+0.09=0.70mgg—1;二氧化硅为100目时,叶绿素总量为0.48+0.11=0.59mgg—1,二氧化硅为200目时,叶绿素总量为0.47+0.12=0.59mgg—1,对比可知二氧化硅为50目时叶绿素总量最高,C正确;
D、叶绿素a和叶绿素b主要吸收蓝紫光和红光,胡萝卜素和叶黄素主要吸收蓝紫光,为了排除类胡萝卜素的干扰,测定叶绿素含量时,应选择红光而不能选择蓝紫光,D错误。
故选C。
17. 光呼吸是O2/CO2的值偏高时与光合作用同时发生的生理过程,是经长期进化形成的适应机制。光呼吸和暗反应关系密切,机理如图所示。下列叙述错误的是( )
A. 光呼吸过程消耗有机物,释放CO2
B. O2既可作为光反应阶段的产物,也可作为暗反应的反应物
C. 由图可知,CO2与O2会共同竞争C5
D. 可通过增施农家肥在一定程度上抑制光呼吸
【答案】B
【解析】
【分析】据图可知,光呼吸是C5和O2结合,形成C2,C2进入线粒体被氧化成CO2,这就是所谓的光呼吸,较高的CO2促进光合作用,较高的O2浓度促进光呼吸。
【详解】A、据图可知,在光呼吸过程,C5和O2结合,形成C2,C2进入线粒体被氧化成CO2,所以光呼吸过程消耗有机物,释放CO2,A正确;
B、在光反应阶段,完成水的光解,生成O2,在暗反应阶段,完成CO2固定和C3的还原,不需要O2的参与,B错误;
C、由图可知,CO2和C5反应生成C3,完成暗反应过程,此外C5和O2结合,形成C2,完成光呼吸过程,所以CO2与O2会共同竞争C5,C正确;
D、农家肥里的有机物被微生物分解后会产生较多的CO2,CO2与O2会共同竞争C5,CO2含量增高,结合的C5增加,从而在一定程度上达到抑制光呼吸的作用,D正确。
故选B。
18. 研究者欲验证某抗癌药物的治疗效果,用该抗癌药物处理体外培养的癌细胞,培养24小时后用流式细胞仪(流式细胞仪可根据细胞中DNA含量的不同对细胞分别计数)检测,结果如图所示。下列分析错误的是( )
A. 计数在b峰的细胞都处于分裂期
B. 有丝分裂中期的细胞处于b峰,存在姐妹染色单体
C. 此抗癌药物抑制了癌细胞DNA的复制
D. 该实验采用的是“加法原理”
【答案】A
【解析】
【分析】分析题图:由题干可知,用某抗癌药物处理的体外培养的癌细胞为试验组细胞,不用抗癌药物处理的体外培养的癌细胞为对照组细胞,两题图中对照组和试验组的细胞数目在a峰中细胞的DNA含量均为40,在b峰中细胞的DNA含量均为80,从图中看出实验组b峰细胞数目减少,说明其DNA的复制过程被抑制。
【详解】A、DNA复制导致DNA数量增加,形成b峰,有丝分裂间期DNA复制完成后DNA加倍、分裂期前中后期的细胞核DNA含量都是体细胞的2倍,A错误;
B、有丝分裂中期的细胞含有染色体单体,这个阶段的核DNA含量是体细胞的2倍,因此计数在b峰中,B正确;
C、通过实验组和对照组中,b峰细胞的数量可以看出,实验组中进行DNA复制的癌细胞数量明显减少,则说明该药物对癌细胞DNA复制有抑制作用,C正确;
D、该实验用该抗癌药物处理体外培养的癌细胞,和对照组相比该实验采用的是“加法原理”,D正确。
故选A。
19. 转分化是指一种已分化细胞转变成另一种分化细胞的现象。海星的任何一个部位都可以重新生成一个新的海星,栉水母能够在短短四天内再生出一个大脑。下列说法错误的是( )
A. 重新生成海星的过程发生了细胞的分裂与分化
B. 与转分化之前相比,转分化后的细胞遗传物质通常未发生改变
C. 再生是基因选择性表达的结果,不受环境影响
D. 转分化为组织修复和再生医学提供了理论基础和潜在的治疗策略
【答案】C
【解析】
【分析】细胞分化是指细胞在生长过程中细胞的形态、结构和功能发生变化的过程,细胞分化形成了不同的组织,如动物的肌肉组织、上皮组织、神经组织和结缔组织,植物的保护组织、营养组织、分生组织和输导组织。转分化是指一种已分化细胞转变成另一种分化细胞的现象。
【详解】A、海星重新生成的过程必然涉及细胞的分裂来增加细胞数量,以及细胞的分化来形成不同的组织和器官,A正确;
B、转分化只是细胞的功能和形态发生改变,通常细胞内的遗传物质不会发生变化,B正确;
C、再生是基因选择性表达的结果,但基因的表达会受到环境的影响,而不是不受环境影响,C错误;
D、转分化研究对于组织修复和再生医学具有重要意义,能为其提供理论基础和潜在的治疗策略,D 正确。
故选C。
20. 蛋白质二硫键异构酶(PDI)参与蛋白质氧化折叠形成二硫键的过程。PDI缺失会导致内质网向细胞核释放的H2O2量显著减少,进而下调与细胞衰老相关的SERPINE1基因的表达量,延缓细胞衰老。下列说法正确的是( )
A. 蛋白质氧化折叠形成二硫键主要发生在核糖体中
B. 衰老的细胞中PDI活性较高
C. PDI可以间接调控SERPINE1基因的表达,延缓细胞的衰老
D. 细胞产生的H2O2可起到抗衰老作用
【答案】B
【解析】
【分析】蛋白质是生命的物质基础,是有机大分子,是构成细胞的基本有机物,是生命活动的主要承担者。没有蛋白质就没有生命。氨基酸是蛋白质的基本组成单位。
【详解】A、由题意可知,PDI是由核糖体合成,而蛋白质氧化折叠形成二硫键主要发生在内质网中,A错误;
BC、结合题干,敲除PDI能够延缓干细胞的衰老,PDI缺失会导致内质网向细胞核释放的H2O2量显著减少,进而下调与细胞衰老相关的SERPINEI基因的表达量。故PDI可以通过增加H2O2含量来影响SERPINE1基因的表达,促进细胞的衰老,B正确、C错误;
D、由题意可知,PDI缺失会导致内质网向细胞核释放的H2O2量显著减少,进而下调与细胞衰老相关的SERPINE1基因的表达量,延缓细胞衰老。说明细胞产生的H2O2不能可起到抗衰老作用,D错误。
故选B。
二、非选择题:本题共5小题,共60分。
21. 英国科学家桑格在确定牛胰岛素氨基酸序列时采用了一种创新的实验方法,这种方法的主要原理之一是2,4-二硝基氟苯(DNFB,也称为桑格试剂)与肽链的N-末端氨基酸的氨基反应能产生独特的黄色荧光。桑格试剂的使用是蛋白质化学和分子生物学领域的一项关键技术。胰岛素是唯一能够降低血糖浓度的激素,化学本质为蛋白质,其缺乏可导致糖尿病。回答下列问题:
(1)参与胰岛素的合成、加工、运输过程的具膜细胞器有_______________________,胰岛素可与___________试剂产生紫色反应。
(2)将胰岛素与DNFB结合后再用盐酸彻底水解,发现每个胰岛素分子中只有一个甘氨酸和一个苯丙氨酸被DNFB标记,以上实验说明_____________________。分别用胰蛋白酶和木瓜蛋白酶处理胰岛素,产生的多肽种类不同,说明蛋白酶的作用具有___________性。
(3)科学家利用胰岛B细胞来研究分泌蛋白的合成和运输过程,他们用3H标记构成胰岛素的某种氨基酸的羧基后,再将其注射到细胞内,但在合成的胰岛素中并未检测到放射性,其原因是____________________。
(4)将牛胰岛素注射进糖尿病患者体内,在初期也能起到降血糖的作用,但长期注射会引起人体发生免疫排斥反应,请从氨基酸的角度分析引起免疫排斥的可能原因:_________________________。
【答案】(1) ①. 内质网、高尔基体、线粒体 ②. 双缩脲
(2) ①. 胰岛素分子由两条肽链组成,且两条肽链N-末端的氨基酸分别是甘氨酸和苯丙氨酸 ②. 专一
(3)氨基酸的羧基参与脱水缩合生成水,放射性被转移到水分子中
(4)牛胰岛素和人胰岛素的氨基酸的种类、数目和排列顺序不同,最终导致牛胰岛素与人胰岛素存在差异
【解析】
【分析】细胞内为各项生命活动提供能量的细胞器是线粒体,核糖体以mRNA为模板合成多肽,胰岛素(分泌蛋白)是通过胞吐方式分泌出胞外;胰岛素(化学本质是蛋白质)与双缩脲试剂发生作用,产生紫色反应;不同蛋白酶的专一性不仅体现在只能催化蛋白质或多肽水解,还体现在能识别不同氨基酸形成的肽键;不同肽链结合形成特定的空间结构,蛋白质分子才具有生物活性
【小问1详解】
胰岛素是分泌蛋白,参与胰岛素的合成、加工、运输过程的具膜细胞器有内质网、高尔基体、线粒体;胰岛素的化学本质是蛋白质,可与双缩脲试剂产生紫色反应;
【小问2详解】
将胰岛素与DNFB结合后再用盐酸彻底水解,发现每个胰岛素分子中只有一个甘氨酸和一个苯丙氨酸被DNFB标记,以上实验说明胰岛素分子胰岛素分子由两条肽链组成,且两条肽链N-末端的氨基酸分别是甘氨酸和苯丙氨酸;分别用胰蛋白酶和木瓜蛋白酶处理胰岛素,产生的多肽种类不同,说明蛋白酶的作用具有专一性;
【小问3详解】
科学家利用胰岛B细胞来研究分泌蛋白的合成和运输过程,他们用δH标记构成胰岛素的某种氨基酸的羧基后,再将其注射到细胞内,但在合成的胰岛素中并未检测到放射性,其原因是氨基酸在核糖体上脱水缩合形成多肽时,羧基参与脱水缩合形成肽键,生成水,放射性被转移到水分子中;
【小问4详解】
将牛胰岛素注射进糖尿病患者体内,在初期也能起到降血糖的作用,但长期注射会引起人体发生免疫排斥反应。从氨基酸的角度分析引起免疫排斥的可能原因:牛胰岛素和人胰岛素的氨基酸的种类、数目和排列顺序不同,最终导致牛胰岛素与人胰岛素存在差异。
22. 盐胁迫是当前限制农业可持续发展的主要因素之一。为了适应盐胁迫环境,植物通过激活多种信号通路来实现耐盐性,其中,SOS途径是最重要的一种途径,下图为根部细胞内SOS的作用机制示意图。回答下列问题:
(1)根系对植物生长具有重要作用,与土壤直接接触,容易受环境影响。土壤中盐浓度过高会引起根细胞___________,严重影响植物生长。
(2)据图分析,在盐胁迫的情况下,Na+进入细胞的运输方式是___________。细胞内的Na+浓度升高后,会引起Ca2+水平的升高,随后SOS3与SOS2形成复合物。该复合物通过激活Na+/H+反转运体(SOS1)的活性,向细胞外以主动运输方式转运Na+,其动力来自____________________,从而降低细胞内Na+毒害,帮助植物抵抗盐胁迫。
(3)据图分析,盐胁迫条件下,植物降低细胞内Na+毒害的途径还有____________________,其生理学意义是______________________。
【答案】(1)渗透失水
(2) ①. 协助扩散 ②. 细胞膜两侧H+的电化学梯度
(3) ①. 通过NHX将Na+转运至液泡中 ②. 提高液泡中细胞液渗透压,促进细胞吸水;避免过量的Na+损伤细胞结构
【解析】
【分析】小分子物质跨膜运输的方式包括:自由扩散、协助扩散、主动运输。自由扩散高浓度到低浓度,不需要载体,不需要能量;协助扩散是从高浓度到低浓度,不需要能量,需要载体;主动运输从低浓度到高浓度,需要载体,需要能量。大分子或颗粒物质进出细胞的方式是胞吞和胞吐,不需要载体,消耗能量。
【小问1详解】
渗透压的大小与无机盐等浓度有关,土壤中盐浓度过高会引起土壤溶液的渗透压大于植物根细胞的渗透压,引起根细胞渗透失水,造成“生理干旱”,严重影响植物生长。
【小问2详解】
结合图示可知,在盐胁迫的情况下,进入细胞的运输方式是协助扩散,植物细胞内的浓度增加,导致细胞质中水平的升高,SOS3感知这种变化,并与SOS2形成复合物,这些复合物通过激活细胞膜上的/反转运体(SOS1)的活性,向细胞外以主动运输方式转运,主动运输需要消耗能量,该过程中其动力来自于细胞膜两侧的电化学梯度。
【小问3详解】
据图分析,盐胁迫条件下,植物降低细胞内Na+毒害的途径还有液泡膜上的/交换器(NHX)可将过多的转运到液泡内进行储存,其生理学意义是提高液泡细胞液渗透压,促进细胞吸水;避免过量的损伤细胞结构。
23. 农作物秸秆中富含纤维素,处理不当容易造成资源的浪费和对环境的污染。某科研小组从微生物体内提取了纤维素酶A和纤维素酶B用于降解秸秆中的纤维素,其产物可用作工业制糖原料。科研人员测定并计算了两种酶在pH为7、不同温度条件下的相对活性,结果如图所示。回答下列问题:
(1)植物细胞中的多糖除纤维素外还有___________,在植物细胞中,这两种多糖的作用分别为____________________。
(2)该实验的自变量是____________________,无关变量有___________(答出2个)。实验的结果可用斐林试剂来检测,但检测前一定要对溶液中的酶进行灭活处理,目的是________________________。
(3)在pH为7时,更适合用于夏季高温天气下降解农作物秸秆中纤维素的酶是___________,判断的依据是_______________________。
【答案】(1) ①. 淀粉 ②. 纤维素是植物细胞壁的重要组成成分,淀粉是植物细胞中的储能物质
(2) ①. 温度和纤维素酶的种类 ②. pH、酶的数量、底物的浓度等(答出2个,2分) ③. 使反应停止,避免进一步反应影响实验结果
(3) ①. 纤维素酶B ②. 在一定高温下,纤维素酶B活性比纤维素酶A的活性更高
【解析】
【分析】1、植物细胞中的多糖主要有纤维素和淀粉。纤维素是植物细胞壁的主要成分,对于维持细胞的形态和结构起重要作用;淀粉是植物细胞中储存能量的物质;
2、在这个实验中,自变量是温度和纤维素酶的种类。无关变量有 pH 值(题目中已固定为 7)、反应时间、酶的浓度等。使用斐林试剂检测实验结果前对酶进行灭活处理,目的是防止酶继续反应影响检测结果。
【小问1详解】
植物细胞中的多糖除纤维素外还有淀粉。纤维素是植物细胞壁的主要成分,起到维持细胞形态和结构的作用;淀粉是植物细胞中储存能量的物质;
【小问2详解】
该实验的自变量是温度和纤维素酶的种类;无关变量有 pH 值(已固定为 7)、反应时间、酶的数量、底物的浓度等;实验的结果可用斐林试剂来检测,但检测前一定要对溶液中的酶进行灭活处理,目的是使反应停止,防止酶继续反应影响实验结果;
【小问3详解】
在 pH为7时,更适合用于夏季高温天气下降解农作物秸秆中纤维素的酶是纤维素酶B,因为从图中可以看出,在较高温度下(如 55℃及以上),纤维素酶B的相对活性高于酶A,夏季高温天气温度较高,纤维素酶B能更好地发挥作用。
24. 人类活动导致大气中的CO2浓度和O3浓度迅速上升。为了探究CO2和O3对水稻光合作用的影响,研究人员选用对CO2和O3较为敏感的水稻品种“汕优63”作为实验材料,研究了自然条件(CK)、高浓度CO2、高浓度O3和高浓度CO2+O3四种条件下,水稻在拔节期、抽穗期和灌浆期不同发育阶段的净光合速率,实验结果如图所示。回答下列问题:
(1)当外界CO2含量突然增加时,短时间内水稻叶肉细胞叶绿体中C3含量会___________,原因是_____________________。
(2)高浓度CO2可以使不同发育时期的水稻的净光合速率增强。有研究表明,光合速率的增加幅度与C02浓度的增加幅度并不一致,根据所学知识分析,该情况下限制光合速率增加的因素可能是_____________________(答出2点)。
(3)根据图中实验结果推测,空气中O3含量增加对水稻产量的影响是______________________________。高浓度CO2可以___________(填“增强”或“减弱”)这种影响,判断依据是______________________。
【答案】(1) ①. 增加 ②. 外界CO2含量突然增加使CO2固定加快,合成更多的C3,同时C3还原速率不变
(2)NADPH和ATP供应不足;固定CO2的酶的活性不足;C5的再生速率低(答出2点,合理即可,3分)
(3) ①. 导致水稻减产 ②. 减弱 ③. 高浓度CO2+O3条件下的水稻在不同发育时期的净光合速率均明显高于高浓度O3条件下的
【解析】
【分析】光合作用是植物将光能转化为化学能的过程。在光合作用中,涉及到的重要物质有CO2和O3。当外界条件变化时,会影响光合作用的进程。 例如,在光合作用的暗反应阶段,CO2与C5结合生成C3,C3被还原为有机物,当CO2浓度发生改变时C3的量也会发生改变。
【小问1详解】
当外界CO2含量突然增加时,CO2与C5结合(即CO2固定)生成C3的速率加快,合成更多的C3,而C3的还原速率不变,所以短时间内水稻叶肉细胞叶绿体中C3含量会增加。
【小问2详解】
光合作用除了受CO2浓度影响外,还受到光照强度、温度等因素的影响。光照强度不足会影响光反应产生的NADPH和ATP的量,从而限制暗反应的进行;温度会影响固定CO2的酶的活性,进而影响光合作用的速率,以及C5的再生速率低等,上述这些都会限制光合速率增加。
【小问3详解】
根据图中实验结果推测,空气中O3含量增加会降低水稻的产量,而高浓度CO2可以减弱这种影响。判断依据是:从图中可以看出,高浓度CO2+O3条件下的水稻在不同发育时期的净光合速率均明显高于高浓度O3条件下的,说明高浓度CO2能够弥补一部分由于O3含量增加导致的光合速率下降,从而减弱O3对水稻产量的不利影响。
25. 丁草胺是一种高效除草剂,能强烈抑制杂草幼芽与幼小次生根的生长,并可使根畸形生长,导致杂草枯死。为了探究使用丁草胺对农作物生长的影响,某小组以小麦根尖为材料进行实验得到了如图1所示的实验结果。回答下列问题:
(1)制作有丝分裂临时装片的步骤是______________________,图中的结果显示有丝分裂指数都小于10%,原因是_______________________。
(2)结合图1分析,该实验的实验结论是______________________。
(3)高浓度的丁草胺同时也会导致小麦细胞染色体畸变率增加,微核和染色体桥是染色体畸形的两种表现。染色体断裂后,形成有着丝粒和无着丝粒的两类片段,无着丝粒片段在分裂末期未能及时进入细胞核而成为微核,如图2箭头所指。有着丝粒片段的姐妹染色单体会在断口处黏合,当两个着丝粒分别向两极移动时,黏合的染色体在两极之间被拉紧而形成染色体桥,如图3箭头所指。若要观察图2中的微核,需要用________________染色,图3中能观察到染色体桥的细胞中有________________条染色单体。
(4)农业上,如需要采取喷洒丁草胺来除草,为减少对农作物的伤害,能够采取的改良措施有_______________________(提出1点)。
【答案】(1) ①. 解离、漂洗、染色、制片 ②. 细胞周期的大部分时间处于分裂间期,有丝分裂期所占时间比例很小
(2)丁草胺会抑制小麦根尖细胞的有丝分裂,且在一定范围内,随着丁草胺浓度的增大、处理时间的延长,丁草胺的抑制作用会增强
(3) ①. 甲紫溶液(或醋酸洋红液) ②. 0
(4)适时施药,在播种前或定植前施用,以确保药效,并减少对作物的伤害;适量用药,严格按照产品标签推荐的剂量使用,避免过量使用导致药害
【解析】
【分析】观察细胞有丝分裂实验的步骤:解离(解离液由盐酸和酒精组成,目的是使细胞分散开来)、漂洗(洗去解离液,便于染色)、染色(用龙胆紫、醋酸洋红等碱性染料)、制片(该过程中压片是为了将根尖细胞压成薄层,使之不相互重叠影响观察)和观察(先低倍镜观察,后高倍镜观察)。
【小问1详解】
制作有丝分裂临时装片的步骤是:解离、漂洗、染色、制片;在一个细胞周期中,大部分细胞处于分裂间期,有丝分裂期所占的时间比例很小,所以图中的结果显示有丝分裂指数都小于 10%;
【小问2详解】
由图可知,随着丁草胺浓度的增加和处理时间的延长,小麦根尖细胞的有丝分裂指数逐渐降低。说明丁草胺会抑制小麦根尖细胞的有丝分裂,且在一定范围内,随着丁草胺浓度的增大、处理时间的延长,丁草胺的抑制作用会增强;
【小问3详解】
若要观察图2中的微核,需要用碱性染料(如龙胆紫或醋酸洋红、甲紫溶液)对染色体进行染色;图3中能观察到染色体桥的细胞中,有着丝粒片段的姐妹染色单体会在断口处黏合,所以能观察到染色体检的细胞中染色单体的条数为0条;
【小问4详解】
农业上,如需要采取喷洒丁草胺来除草,为减少对农作物的伤害,能够采取的改良措施有:适时施药,在播种前或定植前施用,以确保药效,并减少对作物的伤害;适量用药,严格按照产品标签推荐的剂量使用,避免过量使用导致药害。
蛋白质
淀粉及可溶性糖
脂肪
纤维素
小麦
11.0
68.5
1.9
1.9
大豆
36.0
26.0
17.5
4.5
油菜
23.0
25.0
28.0
—
组别
1
2
3
4
5
蔗糖溶液浓度/(ml·L-1)
0.0125
0.0250
0.0500
0.1000
0.2000
蓝色液滴沉浮情况
下沉
基本不动
明显上浮
上浮
上浮
相关试卷
这是一份山西省晋城市2024-2025学年高三上学期9月月考生物试题(解析版),共23页。试卷主要包含了本试卷主要考试内容等内容,欢迎下载使用。
这是一份山西省晋城市2024-2025学年高三上学期9月月考生物试题,共10页。试卷主要包含了本试卷主要考试内容,疫苗技术不断发展,种类多样等内容,欢迎下载使用。
这是一份山西省吕梁市2024-2025学年高三上学期开学摸底考试生物试题(Word版附解析),共14页。试卷主要包含了粉红椋鸟号称“蝗虫收割机”等内容,欢迎下载使用。