还剩41页未读,
继续阅读
苏教版四年级下册2.预测课时作业
展开相关试卷
苏教版四年级下册2.预测课时作业:
这是一份苏教版四年级下册2.预测课时作业,共43页。
苏教版四年级下册2.预测随堂练习题:
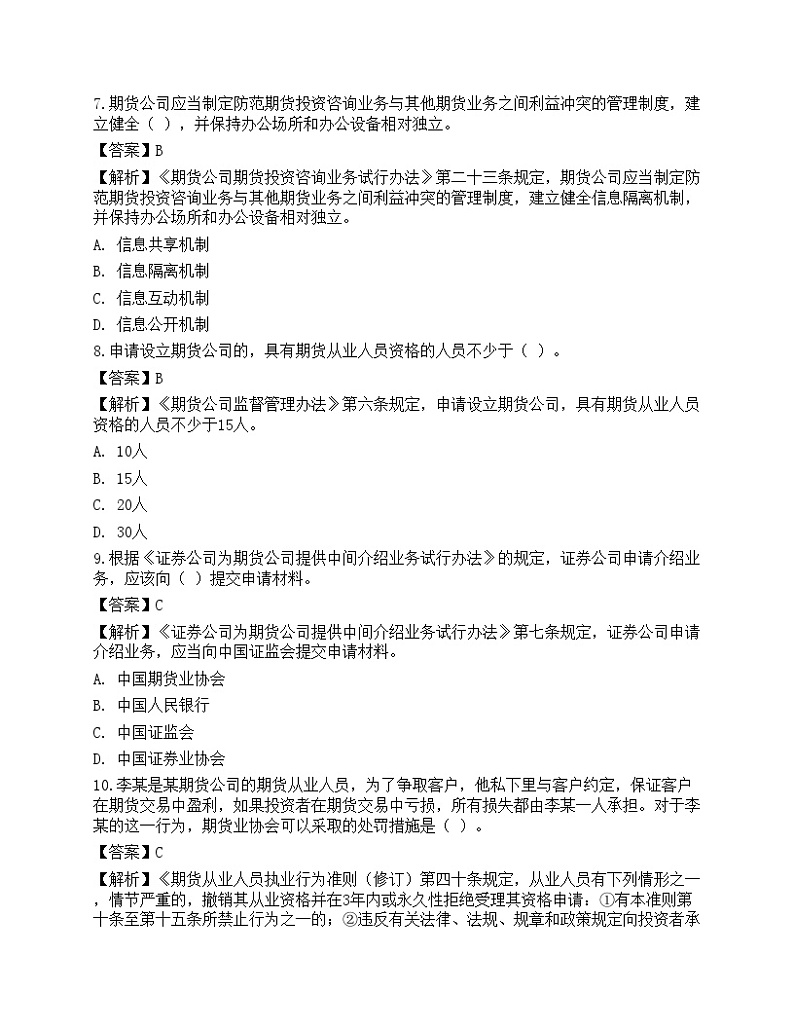
这是一份苏教版四年级下册2.预测随堂练习题,共43页。试卷主要包含了期货交易所实行,下列不属于专业投资者等内容,欢迎下载使用。
小学科学苏教版四年级下册2.预测复习练习题:
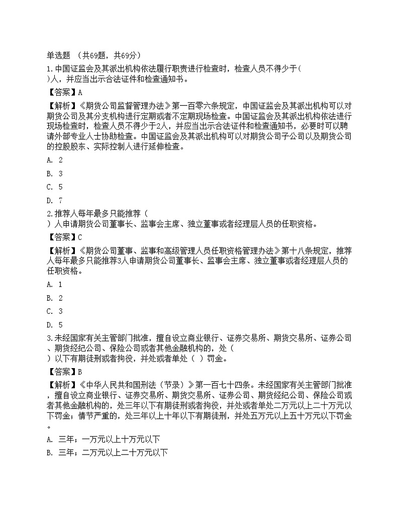
这是一份小学科学苏教版四年级下册2.预测复习练习题,共40页。试卷主要包含了的所有品种均采用集中交割的方式,保证金比例通常为期货合约价值的等内容,欢迎下载使用。

