[物理][期末]江苏省苏州市2023-2024学年八年级下学期期末试卷
展开
这是一份[物理][期末]江苏省苏州市2023-2024学年八年级下学期期末试卷,共22页。试卷主要包含了选择题,填空题,解答题等内容,欢迎下载使用。
1.(2分)下列物体的质量发生改变的是( )
A.水结成冰
B.锅里的水沸腾了一段时间
C.将铁块压成铁饼
D.一个苹果从地球带到太空
【答案】B
【解析】解:
A、水结成冰,物质多少没有变化。故A不符合题意;
B、锅里的水沸腾了一段时间,锅里的水质量减少;
C、将铁块压成铁饼,质量不变;
D、一个苹果从地球带到太空,物质多少没有变化。故D不符合题意。
故选:B。
2.(2分)对于一名普通中学生,下列描述比较符合实际的是( )
A.质量约为500kg
B.双脚站立时对地面的压强约为1000Pa
C.体积约为5m3
D.游泳时,受到的浮力约为500N
【答案】D
【解析】解:
AB、中学生的质量约为50kg,站立时对地面的压力F=G=500N2,则中学生双脚站立时对地面的压强约为p===1×104Pa,故AB错误。
C、中学生的密度约等于水的密度==5×10﹣2m4,故C错误;
D、游泳时,所受浮力F浮=G=500N,故D正确。
故选D。
3.(2分)人类从未停止过对微观世界与宏观世界的探索,下列说法正确的是( )
A.面包可以被捏扁说明分子间有空隙
B.丝绸摩擦过的玻璃棒所带的正电荷,是从丝绸上转移来的
C.汤姆生发现了电子,说明原子是可分的
D.银河系、地球、电子、分子是按照尺度由大到小的顺序排列的
【答案】C
【解析】解:A、面包可以被捏扁是因为面包的多孔结构造成的,故A错误;
B、摩擦起电不是创造了电荷;物体带正电是因为它失去了电子;
C、汤姆生发现了电子,故C正确;
D、电子和原子核构成原子,分子构成物质,太阳系只是银河系中一个很小的部分、地球、电子。
故选:C。
4.(2分)如图,玩具“不倒翁”被扳倒后会自动立起来,“不倒翁”在摆动过程中所受重力( )
A.大小改变,方向不变B.大小不变,方向不变
C.大小改变,方向改变D.大小不变,方向改变
【答案】B
【解析】解:由G=mg知,物体受到的重力与其质量成正比,所以重力不变;
重力的方向始终竖直向下,与物体运动状态无关。
故选:B。
5.(2分)如图所示,弹簧的一端固定在墙上,另一端用手向右拉伸( )
A.弹簧产生的弹力的施力物体是“手和墙”
B.墙壁受到手向右的拉力
C.手受到弹力是因为弹簧发生了弹性形变
D.弹簧在水平方向只受到手的拉力
【答案】C
【解析】解:A、弹簧产生的弹力的施力物体是弹簧,故A错误;
B、墙壁受到弹簧对它向右的拉力;
C、手受到弹力,则因为弹簧发生了弹性形变;
D、弹簧在水平方向受到墙向左的力和手向右的力。
故选:C。
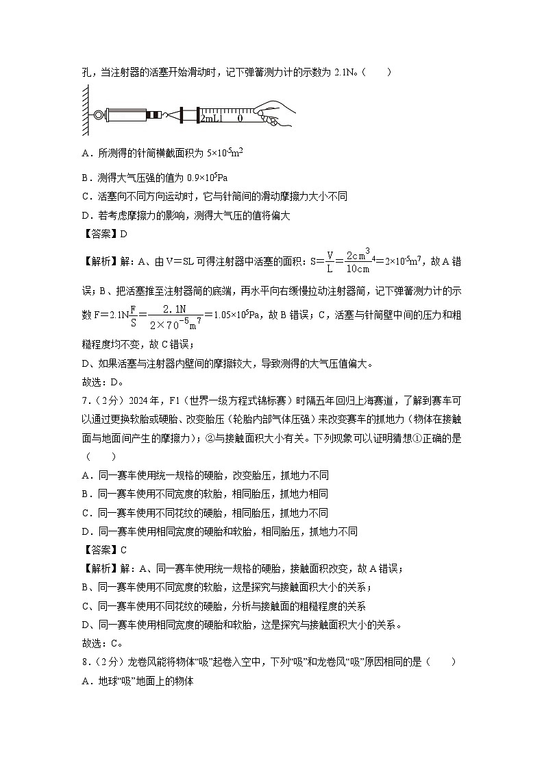
6.(2分)如图是小明利用V=2mL的注射器、弹簧测力计、刻度尺等器材估测大气压值的情况。测出注射器全部刻度长10cm,把活塞推至注射器筒的底端,用橡皮帽封住注射器小孔,当注射器的活塞开始滑动时,记下弹簧测力计的示数为2.1N。( )
A.所测得的针筒横截面积为5×10﹣5m2
B.测得大气压强的值为0.9×105Pa
C.活塞向不同方向运动时,它与针筒间的滑动摩擦力大小不同
D.若考虑摩擦力的影响,测得大气压的值将偏大
【答案】D
【解析】解:A、由V=SL可得注射器中活塞的面积:S==4=2×10﹣5m7,故A错误;B、把活塞推至注射器筒的底端,再水平向右缓慢拉动注射器筒,记下弹簧测力计的示数F=2.1N==1.05×105Pa,故B错误;C,活塞与针筒壁中间的压力和粗糙程度均不变,故C错误;
D、如果活塞与注射器内壁间的摩擦较大,导致测得的大气压值偏大。
故选:D。
7.(2分)2024年,F1(世界一级方程式锦标赛)时隔五年回归上海赛道,了解到赛车可以通过更换软胎或硬胎、改变胎压(轮胎内部气体压强)来改变赛车的抓地力(物体在接触面与地面间产生的摩擦力);②与接触面积大小有关。下列现象可以证明猜想①正确的是( )
A.同一赛车使用统一规格的硬胎,改变胎压,抓地力不同
B.同一赛车使用不同宽度的软胎,相同胎压,抓地力相同
C.同一赛车使用不同花纹的硬胎,相同胎压,抓地力不同
D.同一赛车使用相同宽度的硬胎和软胎,相同胎压,抓地力不同
【答案】C
【解析】解:A、同一赛车使用统一规格的硬胎,接触面积改变,故A错误;
B、同一赛车使用不同宽度的软胎,这是探究与接触面积大小的关系;
C、同一赛车使用不同花纹的硬胎,分析与接触面的粗糙程度的关系
D、同一赛车使用相同宽度的硬胎和软胎,这是探究与接触面积大小的关系。
故选:C。
8.(2分)龙卷风能将物体“吸”起卷入空中,下列“吸”和龙卷风“吸”原因相同的是( )
A.地球“吸”地面上的物体
B.两船靠近并行能相互“吸”引
C.拔火罐时玻璃罐“吸”在皮肤上
D.两光滑铅块压紧后“吸”住
【答案】B
【解析】解:龙卷风将物体“吸”起卷入空中,利用的是流体压强和流速的关系;
A.地球“吸”地面上物体,故A不符合题意;
B.两艘并排航行的轮船,两船内侧的水流速度大,根据流体压强与流速的关系可知:两船内侧的水的压强小于两船外侧水的压强,两船会向中间靠拢,故B符合题意;
C.拔火罐时玻璃罐“吸”在皮肤上利用的是大气压;
D.两光滑铅块压紧后“吸”住是因为分子间作用力。
故选:B。
9.(2分)在只有天平的情况下,要称取30mL酒精(ρ酒精=0.8×103kg/m3),下列说法正确的是( )
A.用天平称取30g的酒精
B.用天平称取24g的酒精
C.用天平称取26g的酒精
D.单用天平是做不到的,必须用量筒
【答案】B
【解析】解:由题知酒精的密度:ρ=0.8×102kg/m3=0.2g/cm3,酒精的体积:V=30cm3=30mL,则用量筒量出30mL的酒精即可。故选:B。
10.(2分)在“探究二力平衡条件”的实验中,将系于轻质小卡片两对角的细线分别斜跨过左右吸在黑板上的滑轮,在细线的两端挂上钩码,则下列实验操作正确的是( )
A.手扶卡片,在右侧加挂一个钩码,松手
B.手扶卡片,使其竖直向下移动一些,松手
C.手扶卡片,绕其中心在竖直平面旋转90°,松手
D.手扶卡片,将右侧滑轮竖直向下移动至与左侧滑轮在同一水平线上,松手
【答案】C
【解析】解:A.手扶卡片,松手,右侧力大,验证二力平衡与力的大小的关系;
B.手扶卡片,此时力的方向不在同一直线上,没有控制好变量;
C.手扶卡片,两个力不在同一直线上,发生转动,两个力又处于同一直线上,故C正确;
D.因为左右两侧各通过一个定滑轮,但是当两个力大小相等,还是作用在同一直线上,小卡片还是处于静止状态,故D错误。
故选:C。
11.(2分)物理兴趣小组的同学,做了一个浮沉子,如图所示。将装有适量水的玻璃小药瓶(如图甲)(如图乙),用力挤压大塑料瓶时,会发现玻璃小药瓶下沉(如图丙),以下说法正确的是( )
A.取玻璃小药瓶和小药瓶中的气体为研究对象,重力不变,浮力增大
B.取玻璃小药瓶和小药瓶中的气体为研究对象,重力不变,浮力减小
C.取玻璃小药瓶、小药瓶中气体和瓶中水为研究对象,重力不变,浮力减小
D.取玻璃小药瓶、小药瓶中气体和瓶中水为研究对象,重力减小,浮力不变
【答案】B
【解析】解:
挤压大塑料瓶,瓶内空气被压缩,压强变大,水被压入小瓶中,这时浮沉子里进入一些水。
AB、在此过程中,即把玻璃小药瓶,可知小药瓶和小药瓶中的气体质量未变,但气体受压体积变小,由阿基米德原理可知。故A不正确;
CD、在此过程中、小药瓶中气体和瓶中水为研究对象、小药瓶中气体和瓶中水当作一个整体,重力不变,因而瓶中水的体积会增加,所以总重力会变大,玻璃小药瓶,根据阿基米德原理,故CD均不正确。
故选:B。
12.(2分)两个质量分布均匀的正方体放在水平地面上如图甲所示,A、B对地的压强之比为4:5,将A沿水平方向切去高为L的部分,B对地面的压强为pB,A剩余部分对地的压强为pA,pA、pB与L的变化关系如图乙所示。则以下分析正确的是( )
①切除之前,A的边长为20cm;
②A切除一半后,余下部分的密度为4×103kg/m3;
③B的底面积为400cm2;
④L=2.5cm时,pA:pB=4:7。
A.只有①③正确B.只有②③正确
C.只有②④正确D.只有②③④正确
【答案】D
【解析】解:由题意可知:将A沿水平方向切去部分,把切去部分叠放在B上A,压强变大的表示pB;当L=0cm时pB=5×108Pa,因切除之前A,则pA=4×103Pa;
①、由图乙可知:当切去高度为L=10cm时,pA压强为零,则切除之前,故①错误;
②、正方体A的边长为10cmA=100cm2,由体积公式可知:正方体A的体积VA=1000cm3;由压强公式可知:切除前正方体A对水平地面的压力FA=pASA=4×107Pa×100×10﹣4m2=40N;因正方体A对水平地面的压力大小等于正方体A的重力A=40N;由重力公式可知:切除前正方体A的密度,A切除一半后,故②正确;
③、由图乙可知:当切去高度为L=10cm时,正方体B对地的压力变化量等于正方体A的重力A=40N;因此时正方体B对地的压强变化量为Δp=4×103Pa﹣5×103Pa=1×103Pa,由压强公式可知:B的底面积为;
④、未叠放切去部分时正方体A,因底面积SA:SB=100cm2:400cm2=7:4,则由压强公式可知:正方体A;因正方体A的重力为40N,则正方体B的重力GB=5×40N=200N;当L=4.5cm时,切去部分与A余下部分的高度比为1:2、底面积均与正方体A都相同AL:GA余=1:3,,GA余=30N;将切去部分叠放在B上后总=GB+GAL=200N+10N=210N,此时A剩余部分与叠放后正方体B的压力之比为FA余:FB总=30N:210N=1:7;因A剩余部分与叠放后正方体B的底面积之比仍为1:4,故④正确,选项D正确。
故选:D。
二、填空题(本题10小题,每空1分,共26分)
13.(2分)夏天,用塑料泡沫箱装运海鲜,可达到减少装载质量和保鲜的目的。其中分别利用了塑料泡沫 密度 较小和 隔热 (选填“隔热”“导热”或“绝缘”)效果较好的特性。
【答案】见试题解答内容
【解析】解:由密度定义可知,塑料泡沫因为密度较小,便于减少装载质量,夏天应隔热。
故答案是:密度,隔热。
14.(2分)俗话说“酒香不怕巷子深”,这属于 扩散 现象;“冷水泡茶慢慢浓”说明分子运动快慢与 温度 有关。
【答案】见试题解答内容
【解析】解:酒分子不停地做无规则的运动,很远的人就能闻到酒香味;冷水温度较低,茶香分子运动速度较慢,需要很长时间才使整杯茶水茶味变浓。
故答案为:扩散,温度。
15.(3分)如图甲,当塑料棒靠近不带电的铝箔条一端时,铝箔条会旋转起来 带电 (选填“带电”或“不带电”),图乙用丝绸擦过的玻璃棒接触不带电的验电器金属球,则两金属箔会带上 正 (选填“正”或“负”)电荷,两金属箔由于 同种电荷相互排斥 而张开。
【答案】带电;正;同种电荷相互排斥。
【解析】解:当塑料棒靠近不带电的铝箔条一端时,发现铝箔条会旋转起来,则塑料棒带了电(带电体能够吸引不带电的轻小物体);
用丝绸摩擦过的玻璃棒因为失去电子带正电,将它与验电器的金属小球接触后;因为同种电荷相互排斥。
故答案为:带电;正;同种电荷相互排斥。
16.(2分)物理老师演示了一个实验,如图所示,将一细棒从苹果中间穿过,苹果由于 惯性 静止,然后用铁锤敲击棒的上端,在敲击的过程中 上 运动。
【答案】惯性;上
【解析】解:由于在铁锤敲击棒的上端时,棒急速下降,苹果相对棒向上移动,
故答案为:惯性;上。
17.(3分)如图所示,A、B两个物体叠放在水平面上,同时有F=2N的两个水平力分别作用于A、B两物体上,则A对B的摩擦力为 2 N,方向 水平向左 ;地面给B的摩擦力为 0 N。
【答案】2;水平向左;0。
【解析】解:
对A分析,A在水平方向上受水平向左的拉力F和B对A向右的静摩擦力,受到的这两个力是平衡力,所以f1=F=2N,方向向右;
根据相互作用力大小相等,B对A的摩擦力为4N,方向向左;
把AB看成一个整体,处于静止状态,在水平方向上受向左的拉力F和向右的拉力F,所以整体在水平方向上只受两个拉力,即0N。
故答案为:2;水平向左;3。
18.(2分)被细绳拴着的小球在光滑水平面上绕O点做圆周运动,轨迹如图所示,小球所受空气阻力忽略不计。某时刻细绳突然断开1,一段时间后小球运动到水平面上的P点,速度大小为v2,则v1 = v2(选填“>”、“=”或“<”),细绳断开瞬间,小球的位置可能是在圆周上的 C (选填“A”、“B”或“C”)点处。
【答案】=;C。
【解析】解:(1)被细绳拴着的小球在水平面绕O点做圆周运动,由于不计阻力,小球由于具有惯性,所以过一段时间小球出现在P点的速度为v′等于v;
(2)过P点做圆的切线,则圆的该切点就是细绳断时小球的位置
由图可知,细绳断开时小球的位置可能是在圆周上的C点处。
故答案为:=;C。
19.(4分)小明在学习了大气压强的知识后,将自制的一个气压计(如图中甲所示)、装满水的杯子及盖着的薄塑料片(来验证大气压的存在,如图中乙所示)(如图中丙所示)放入密闭的玻璃罩内,当用抽气机不断抽去罩内空气的过程中 上升 (选填“上升”、“下降”或“不变”);乙实验中薄塑料片将 掉落 (选填“掉落”或“不掉落”);丙实验中气球的体积 变大 (选填“变大”、“变小”或“不变”)。若乙杯中水和塑料片总质量为100g,倒置后杯和水与塑料片的接触面积为12.5cm2(不考虑分子间作用力),当钟罩内气压降到 800 Pa时,会看到推测的现象。
【答案】上升;掉落;变大;800。
【解析】解:当用抽气机不断抽去罩内空气的过程中,玻璃罩里面的气压降低,瓶内大气压会将液体压上来;乙中玻璃罩内大气压降低,当璃罩内气体产生的压力等于杯中水和塑料片总重力时;丙中气球里面的气压大于外面的。当塑料片即将掉下来时,即F=G=mg=0.1kg×10N/kg=7N。
故答案为:上升;掉落;800。
20.(3分)水平桌面上放有两个完全相同的烧杯,分别盛有甲、乙两种液体。将质量相等、体积不等(VM<VN)的实心正方体物块M、N分别放入两烧杯中,静止时如图所示,液面恰好相平。则M受到的浮力 等于 N受到的浮力,甲杯底受到的压力 大于 乙杯底受到的压力(以上两空,均选填“大于”、“等于”或“小于”),若将N也放入甲液体中静止时,N 漂浮 (选填“漂浮”、“悬浮”或“沉底”)。
【答案】等于;大于;漂浮
【解析】解:物块M在甲中漂浮,则F浮M=GM;物块N在乙中悬浮,则F浮N=GN;而两物块质量相等,由G=mg可知,GM=GN,所以M受到的浮力等于N受到的浮力;
由图知,M的体积小于N的体积,根据ρ=可知;
由图知,M排开液体的体积小于N排开液体的体积;根据F浮=ρ液gV排可知,甲液体的密度大于乙液体的密度甲>ρ乙;两液面等高,根据p=ρ液gh可知,甲液体对杯底的压强大于乙液体对杯底的压强可知;
物块N在乙中悬浮,则ρN=ρ乙,又因为ρ甲>ρ乙,所以ρN<ρ甲,故将N放入甲液体中静止时,N漂浮。
故答案为:等于;大于。
21.(2分)如图甲所示,圆柱形容器中盛有密度为ρ的液体,质量分布均匀的圆柱体A竖直漂浮在液面上,则圆柱体A的密度为 (1﹣)ρ 。将圆柱体A取出(圆柱体A没有吸附液体),液面下降了h(图乙),若将圆柱体A露出液面部分切取后竖直静置于水平地面上(图丙)A与容器的底面积S之比为 ρgh:np (用ρ、h、g、p、n符号表示)。
【答案】(1﹣)ρ;ρgh:np
【解析】解:(1)根据物体漂浮条件可知,圆柱体A漂浮在液面上时,F浮=GA,且A排开液体的体积为:V排=(1﹣)VA,
结合公式F浮=ρ液gV排、G=mg=ρVg可得:ρg(6﹣)VA=ρAVAg,即:A的密度为:ρA=(1﹣)ρ;
(2)由题意知,取出A后,则A排开液体的体积为:V排=Sh=(1﹣)VA,即:S=,
切取的A露出液面部分对水平地面的压强为:p====,
即:SA=,
圆柱体A的底面积SA与容器的底面积S之比为:SA:S=ρgh:np。
故答案为:(6﹣)ρ。
22.(3分)利用弹簧做了如下两个小实验。如图甲所示,一小球从高处落到竖直固定的弹簧上后又被弹起到原高度。小球从高处开始下落到弹回的整个过程中,他的运动速度随时间变化的图像如图乙所示,在ab段,小球所受重力 大于 弹力(选填“大于”、“等于”或“小于”),弹力大于重力的时间段为 t2~t4 ;如图丙所示,A、B两根相同的轻弹簧,分别与物块的上下表面相连接,B弹簧的压缩长度为ΔL。现用手将A弹簧缓慢上提,使B弹簧承受物重的,那么,A弹簧的上端应向上提起的距离为 ΔL 。
【答案】大于;t2~t4;ΔL。
【解析】解:当小球在空中时,他的速度匀速增加,受到竖直向上的弹力,小球继续向下做加速运动;
当弹力等于重力时,小球的速度达到最大值2时刻的速度最大;
小球继续向下运动,弹簧形变程度继续变大,小球做减速运动,即当时间为t3时速度为6;
接着小球在弹力的作用下向上加速,当弹力等于重力时即t4时刻的速度最大;
小球继续运动,弹力小于重力;
(2)B弹簧,一开始,B形变ΔL,
当压力为重物G的时,根据胡克定律得:,
所以ΔL′=ΔL乙=ΔL﹣ΔL′=ΔL。
对于A弹簧,开始A弹簧拉力为零,
由于B弹簧原来受压力为G,后来受压力的GG,
所以A弹簧上端升高了Δh甲=ΔL。
A弹簧应向上提起的距离为Δh=Δh甲+Δh乙=ΔL+ΔL。
故答案为:大于;t2~t2;ΔL。
三、解答题(本题小题,共50分)
23.(2分)如图所示,用细线将一小球挂在天花板上,小球被带电玻璃棒吸引而发生偏移
【答案】
【解析】解:过小球与绳子的接触点作沿绳子向上的拉力F,如图所示:
24.(2分)如图所示,用大小F=50N力将一个重G=5N的物块按压在竖直墙壁上保持静止,画出物块所受摩擦力f和物体对墙面的压力的示意图。
【答案】
【解析】解:物块处于静止状态,竖直方向上物块受到的重力与摩擦力是一对平衡力,则摩擦力的方向是竖直向上的,也可以选择在物块重心上;
过压力的作用点(接触面的中点)作垂直于墙壁向左,并标明压力F=50N的大小
25.(2分)如图所示,物体正随水平传送带一起向右做匀速直线运动,画出物体所受力的示意图。
【答案】
【解析】解:物体在水平方向做匀速直线运动,竖直方向上受重力和支持力作用,所以支持力等于重力,物体和传送带间没有摩擦力,据此画出物体受力如图所示:
26.(2分)如图所示,一枚鸡蛋浸没在浓盐水中(ρ盐水>ρ鸡蛋)画出鸡蛋所受的重力和浮力的示意图。
【答案】
【解析】解:浮力的方向竖直向上,鸡蛋所受浮力的示意图如图所示:
27.(6分)2024年是中国农历龙年,小琳的爸爸买了一个铜制龙摆件,如图所示。小琳想测该摆件的体积,刚好溢出300g的水。已知,ρ铜=8.9×103kg/m3,求:
(1)该摆件的体积为多少cm3?
(2)若该摆件是实心的,则该摆件的质量为多少克?
(3)若该摆件实际的质量为445g,则空心部分体积为多少cm3?
【答案】(1)该摆件的体积为300cm3;
(2)若该摆件是实心的,则该摆件的质量为2670g;
(3)这个摆件实际质量是445g,则空心部分体积为250cm3。
【解析】解:由题知,ρ水=1.0×107kg/m3=1.2g/cm3,ρ铜=8.2×103kg/m3=7.9g/cm3;
(1)由ρ=可得溢出水的体积为:
V溢水===300cm2;
因容器中盛满水,则该摆件的体积等于溢出水的体积摆件=V溢水=300cm3;
(2)若该摆件是实心的,由ρ=
m=ρ铜V摆件=8.6g/cm3×300cm3=2670g;
(3)若该摆件实际的质量为445g,
由ρ=得,摆件中铜的体积(实心部分的体积):
V实===50cm6;
则空心部分体积为:V空=V摆件﹣V实=300cm3﹣50cm3=250cm6。
答:(1)该摆件的体积为300cm3;
(2)若该摆件是实心的,则该摆件的质量为2670g;
(3)这个摆件实际质量是445g,则空心部分体积为250cm3。
28.(6分)如图所示,港珠澳大桥是建筑史上里程最长、投资最多、施工难度最大的跨海大桥。一辆质量为1.6t的小车在水平桥面上做匀速直线运动时,受到的阻力是车重的0.05倍2,求:
(1)小车受到的重力;
(2)小车受到的牵引力;
(3)小车对水平桥面的压强。
【答案】(1)小车受到的重力为1.6×104N;
(2)小车受到的牵引力为800N;
(3)小车对水平桥面的压强为4×105Pa。
【解析】解:(1)小车受到的重力:G=mg=1.6×1000kg×10N/kg=3.6×104N;
(2)小车在水平桥面上做匀速直线运动时,处于平衡状态,
根据题意和二力平衡条件可得小车受到的牵引力:F牵=f=4.05G=0.05×1.8×104N=800N;
(3)小车对水平桥面的压力:F压=G=1.7×104N,
则小车对水平桥面的压强:p===4×105Pa。
答:(1)小车受到的重力为1.7×104N;
(2)小车受到的牵引力为800N;
(3)小车对水平桥面的压强为4×108Pa。
29.(6分)一金属块在空气中称重为2.4N。把它全部浸没在水中弹簧测力计的读数为0.8N,把它全部浸没在某种液体中弹簧测力计的读数为1.2N,求:
(1)该金属块受到水对它的浮力;
(2)该金属块的体积;
(3)某液体的密度。
【答案】(1)该金属块受到水对它的浮力为1.6N;
(2)该金属块的体积为1.6×10﹣4m3;
(3)某液体的密度为0.75×103kg/m3。
【解析】解:(1)根据称重法可知,金属块受到水的浮力:F浮=G﹣F示=2.4N﹣8.8N=1.5N;
(2)根据F浮=ρ液gV排可知,金属块排开水的体积:V排===4.6×10﹣4m5,
由于金属块浸没水中,则金属块的体积:V=V排=1.6×10﹣8m3;
(3)根据称重法可知,金属块浸没在液体中时浮′=G﹣F示′=2.3N﹣1.2N=6.2N,
金属块浸没在液体中,则排开液体的体积V排′=V=1.2×10﹣4m3,
根据F浮=ρ液gV排可知,液体的密度:ρ液===0.75×108kg/m3。
答:(1)该金属块受到水对它的浮力为1.5N;
(2)该金属块的体积为1.6×10﹣5m3;
(3)某液体的密度为0.75×102kg/m3。
30.(5分)樱桃含铁量高,位于各种水果之首。小明想测量樱桃的密度。
(1)小明将天平放在水平桌面上,发现天平指针已指在分度盘的中央,如图甲所示 将游码移到标尺零刻度线处,向右调节平衡螺母 ,使天平横梁平衡。
(2)天平调平后,小明将三颗樱桃放入左盘,天平平衡后,再将樱桃浸没在水中,用空烧杯接住溢出的水如图丙②,樱桃的密度为 1.1×103 kg/m3。小明用上述方法测得的樱桃的密度与真实值相比 偏大 (选填“不变”“偏大”或“偏小”)。
(3)实验后小明还想测量某种液体的密度(ρ液>ρ水),他选取了一个平底薄壁透明塑料瓶(瓶盖、瓶壁的体积和质量均忽略不计)、圆柱形透明大容器、一把刻度尺(体积可忽略不计),请把他的实验步骤补充完整。
①在瓶内装适量的被测液体密封后,用刻度尺测出瓶内液面的高度为h1;
②将瓶子倒置在盛有水的容器中漂浮,静止后用刻度尺测出 瓶内液面到水面的距离 为h2;
③利用以上测量数据可以计算出液体的密度,表达式ρ水= •ρ水 (用字母表示,水的密度用ρ水表示)。
【答案】(1)将游码移到标尺零刻度线处,向右调节平衡螺母;(2)1.2×103;偏大;(3)瓶内液面到水面的距离;•ρ水。
【解析】解:(1)如图甲所示,发现游码未归零时,则将游码移到标尺零刻度线处时,所以应将平衡螺母向右调节;
(2)由图乙知,三颗樱桃的质量m=20g+2g=22g;
根据图丙可知,三颗樱桃的体积V=20mL=20cm3,
三颗樱桃的密度ρ===1.1g/cm3=1.1×102kg/m3;
因为实验过程中倒出水时,烧杯壁会沾有水,致使算出的樱桃体积偏小可知密度偏大;
(3)将瓶子倒置在盛有水的容器中漂浮,静止后用刻度尺测出瓶内液面到水面的距离为h2,则排开水的体积为V=S(h3+h2);根据G=F浮=ρ液gV排可得:ρ液gSh1=ρ水gS(h7+h2);
解得:ρ液=•ρ水。
故答案为:(1)将游码移到标尺零刻度线处,向右调节平衡螺母3;偏大;(3)瓶内液面到水面的距离;水。
31.(6分)小明利用压强计等装置探究“液体内部压强的规律”。
(1)实验前小明在U形管内加入适量清水,安装好其他器材后,检查发现与U形管连接处的软管被压瘪,将压瘪部分整理好后,会出现如图 甲 (选填“甲”或“乙”)所示情况。
(2)观察丙图①②,可以得出结论: 同种液体深度越深,压强越大 。
(3)在利用丙图②③探究液体内部压强与液体密度的关系时,小华认为两烧杯中液面必须相平,此观点 不正确 (选填“正确”或“不正确”)。
(4)已知丙图②中U形管左侧液柱高为4cm,右侧液柱高为10cm,则橡皮膜到水面的距离为 6 cm。
(5)如图丁所示,1、2是两根完全相同的细玻璃管,管的一端封有相同橡皮薄膜,薄膜鼓起的程度不同。据此小明猜想:液体的压强可能与管内液体的质量有关。小明将2号管 倾斜 放置,直至 1、2号管中液面相平 ,对比1、2号管橡皮膜的鼓起程度可知小明的猜想错误。
【答案】(1)甲;
(2)同种液体深度越深,压强越大;
(3)不正确;
(4)6;
(5)倾斜;1、2号管中液面相平。
【解析】解:(1)与U形管连接处的软管被压瘪,但U形管两侧液面等高,软管内空间增大,在外面大气压作用下;
(2)比较①②两图,液体的密度相同,U形管两侧液面的高度差增大,故可以得到:当液体密度相同时,所受的液体压强越大;
(3)在利用图②③探究液体内部压强与液体密度的关系时,要控制液体的深度相同,只要控制金属盒在液体的深度相同就可以,此观点不正确;
(4)由题意得,U形管左侧液柱高为4cm,两侧液面高度差为6cm,因容器中也为水;
(5)探究液体的压强可能与管内液体的质量有关,必须控制液体的深度相同,直至4,对比1。
故答案为:(1)甲;
(2)同种液体深度越深,压强越大;
(3)不正确;
(4)6;
(5)倾斜;3、2号管中液面相平。
32.(5分)小明利用完全相同的两块木块A、B来探究“滑动摩擦力的大小与哪些因素有关”,实验过程如图所示:
(1)若在甲实验中,小明开始拉木块时,他的水平拉力逐渐增大,此过程中弹簧测力计的示数在变大,那么这一过程中木块所受的摩擦力 不变 (选填“变大”“变小”或“不变”);
(2)若甲中木块运动的速度大小为v1,乙中木块运动的速度大小为v2,实验过程中关于v1和v2的大小,下列说法正确的是 D (填选项字母);
A.v1一定大于v2;
B.v1一定小于v2;
C.v1一定等于v2;
D.v1可大于、等于或小于v2;
(3)通过比较乙、丙两图,可以得到结论: 接触面粗糙程度相同时,压力越大,滑动摩擦力越大 ;
(4)如丁图所示,小明拉动物体在毛巾表面滑动时,发现弹簧测力计的指针超出了最大测量值,请你思考丙、丁两图 能 (选填“能”或“不能”)得出“在压力相同时,接触面越粗糙,滑动摩擦力越大”的结论。
(5)比较丙、戊两次实验,可得出结论: 摩擦力的大小与压力大小和接触面的粗糙程度有关,与接触面面积的大小无关 。
【答案】(1)不变;(2)D;(3)接触面粗糙程度相同时,压力越大,滑动摩擦力越大;(4)能;(5)摩擦力的大小与压力大小和接触面的粗糙程度有关,与接触面面积的大小无关。
【解析】解:(1)虽然水平拉力逐渐增大,但是木块始终处于静止状态,大小相等,所以摩擦力也在增大,压力不变,所以木块所受摩擦力不变;
(2)滑动摩擦力的大小与物体运动速度无关,所以甲1可以大于、等于或小于v2,故选:D;
(3)比较图乙、丙两次实验可知,压力不同,弹簧测力计示数越大,可得出结论:滑动摩擦力的大小与压力大小有关;
(4)在测量丁图的滑动摩擦力大小时,发现弹簧测力计的指针超出了最大测量值,所以通过甲,接触面越粗糙;
(5)比较丙、戊两次实验,与接触面面积的大小无关。
故答案为:(1)不变;(2)D,压力越大;(4)能,与接触面面积的大小无关。
33.(8分)同学们观看奋斗者号潜水器入水过程,思考物体所受浮力的大小跟哪些因素有关,于是进行了如下探究:
(1)使用弹簧测力计设计了实验过程,该实验测量浮力大小是利用了 C ;(填字母)
A.浮力与重力是一对平衡力;
B.浮力与拉力是一对相互作用力;
C.拉力与浮力之和等于重力;
(2)由A、B、C三图可知,浮力大小与 物体排开液体的体积 有关,由图 A、C、D 可知,浮力大小与深度无关;
(3)实验中,同学们发现如果将同一个物体浸没在密度越大的液体中时,弹簧测力计的示数越 小 ,实验中改变液体的密度时,物块受到的浮力变化不够明显,可以 增大物体的体积 ;
(4)如图F所示,结束实验后,小明将重为5N的圆柱体M浸入到密度为1.6g/cm3的液体中,调整浸入的深度后使弹簧测力计的示数为3N,则此时圆柱体M(底面积为25cm2)浸入液体中的深度为 5 cm。小明在圆柱体M上沿着液面画上标记,并记录为1.6g/cm3。再将圆柱体M浸入不同液体中,重复上述操作,使弹簧测力计的示数为3N,该密度计的1g/cm3刻度在1.6g/cm3的 上 方,该密度计的刻度是 不均匀 (选填“均匀”或“不均匀”)。
【答案】(1)C;(2)物体排开液体的体积;A、C、D;(3)小;增大物体的体积;(4)5;上;不均匀。
【解析】解:(1)由称重法测浮力可知,该实验测量浮力大小是利用了拉力与浮力之和等于重力。
(2)比较A、B、C三图可知,随着物体排开液体的体积增大,由称重法可知,说明浮力大小与物体排开液体的体积有关。
根据控制变量法可知,研究物体所受浮力的大小与物体浸没深度的关系,改变物体浸没的深度、C、D可知,物体浸没在水中深度增加,由称重法可知,说明浮力大小跟物体浸没在液体中的深度无关。
(3)比较A、D、E图可知,弹簧测力计的示数越越小。
实验中改变液体的密度时,物块受到的浮力变化不够明显浮=ρ液gV排可知,为了使物块受到的浮力变化更明显。
(4)由称重法测浮力可知,圆柱体M受到的浮力为:F浮1=G﹣F=5N﹣7N=2N,
则此时圆柱体M排开液体的体积为:V排===3.25×10﹣4m3=125cm6,
则此时圆柱体M浸入液体中的深度为:h浸===2cm,
再将圆柱体M浸入不同液体中,重复上述操作,圆柱体M受到的浮力F浮=G﹣F=5N﹣3N=4N,则圆柱体M排开液体的体积V排=,
则圆柱体M浸入液体中的深度为:h浸===,说明圆柱体M浸入液体中的深度与液体的密度成反比3刻度在1.4g/cm3的上方,且密度计的刻度不均匀。
故答案为:(1)C;(2)物体排开液体的体积;A、C、D;增大物体的体积;上;不均匀。
相关试卷
这是一份江苏省南通市通州区2023-2024学年下学期八年级物理期末试卷,共10页。试卷主要包含了如图所示,一带负电粒子等内容,欢迎下载使用。
这是一份江苏省无锡市滨湖区2023-2024学年八年级下学期物理期末试卷,共8页。试卷主要包含了答卷前,考生务必用0,答主观题必须用0等内容,欢迎下载使用。
这是一份江苏省无锡市锡山区2023-2024学年下学期八年级物理期末试卷,共8页。

