


还剩19页未读,
继续阅读
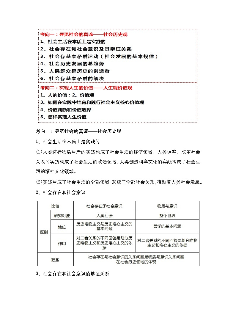
新高考政治二轮复习讲测练教案设计专题九 历史唯物主义(含解析)
展开相关教案
2025年高考历史精品教案第十四单元政治制度第38讲中国政治制度的发展与演变:
这是一份2025年高考历史精品教案第十四单元政治制度第38讲中国政治制度的发展与演变,共28页。
2025年高考历史精品教案第十四单元政治制度第40讲西方政治制度的演变:
这是一份2025年高考历史精品教案第十四单元政治制度第40讲西方政治制度的演变,共21页。
专题九 历史唯物主义(教学设计)——【新高考】2023年高考政治二轮专题总复习精讲精练:
这是一份专题九 历史唯物主义(教学设计)——【新高考】2023年高考政治二轮专题总复习精讲精练,共24页。教案主要包含了考情考向分析,思维体系构建,知识整合突破,易混易错辨析,真题好题演练等内容,欢迎下载使用。