

还剩3页未读,
继续阅读
所属成套资源:人教版(2024)九年级历史下册全册精品教案
成套系列资料,整套一键下载
历史九年级下册第10课 《凡尔赛条约》和《九国公约》教案设计
展开
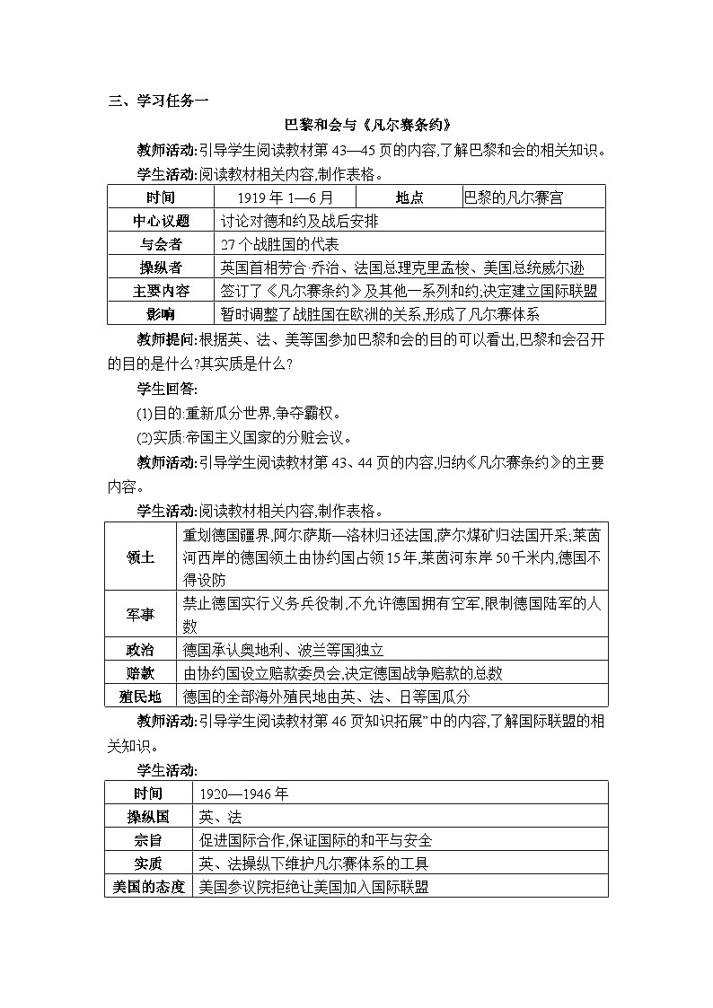
这是一份历史九年级下册第10课 《凡尔赛条约》和《九国公约》教案设计,共5页。教案主要包含了教学情境,预习检查,学习任务一,学习任务二,学习任务三,过程性评价,课堂小结,布置作业等内容,欢迎下载使用。
相关教案
历史九年级下册第三单元 第一次世界大战和战后初期的世界第10课 《凡尔赛条约》和《九国公约》教学设计:
这是一份历史九年级下册第三单元 第一次世界大战和战后初期的世界第10课 《凡尔赛条约》和《九国公约》教学设计,共10页。教案主要包含了重点难点,教学过程,导入新课,新课探究,课堂小结,板书设计,教学反思等内容,欢迎下载使用。
初中历史第10课 《凡尔赛条约》和《九国公约》表格教案及反思:
这是一份初中历史第10课 《凡尔赛条约》和《九国公约》表格教案及反思,共5页。教案主要包含了《凡尔赛条约》,《九国公约》等内容,欢迎下载使用。
人教部编版九年级下册第10课 《凡尔赛条约》和《九国公约》教案及反思:
这是一份人教部编版九年级下册第10课 《凡尔赛条约》和《九国公约》教案及反思,共6页。教案主要包含了新课导入,讲授新课,练习测检,课堂总结等内容,欢迎下载使用。