人教版2024-2025学年五年级上册数学易错专项特训(解决问题)第一单元小数乘法解决问题(小数乘整数)(原卷版+解析版)
展开
这是一份人教版2024-2025学年五年级上册数学易错专项特训(解决问题)第一单元小数乘法解决问题(小数乘整数)(原卷版+解析版),共16页。试卷主要包含了城北小学要买60个篮球等内容,欢迎下载使用。
注意事项:
1.答题前,填写好自己的姓名、班级、考号等信息,请写在答题卡规定的位置上。
2.所有题目必须在答题卡上作答,在试卷上作答无效。
3.考试结束后将试卷和答题卡一并交回。
一、解答题
1.学校买来8块大黑板和12块小黑板共用去300元,一块大黑板的价钱比两块小黑板还要贵2.5元。大黑板每块多少钱?小黑板每块多少钱?
2.为鼓励居民节约用水,某市自来水公司规定:每户每月用水15吨以内(含15吨)按每吨1.2元计算;超过15吨的,超出吨数按每吨5元计算。小丽家上月付水费38元,她家上月共用水多少吨?
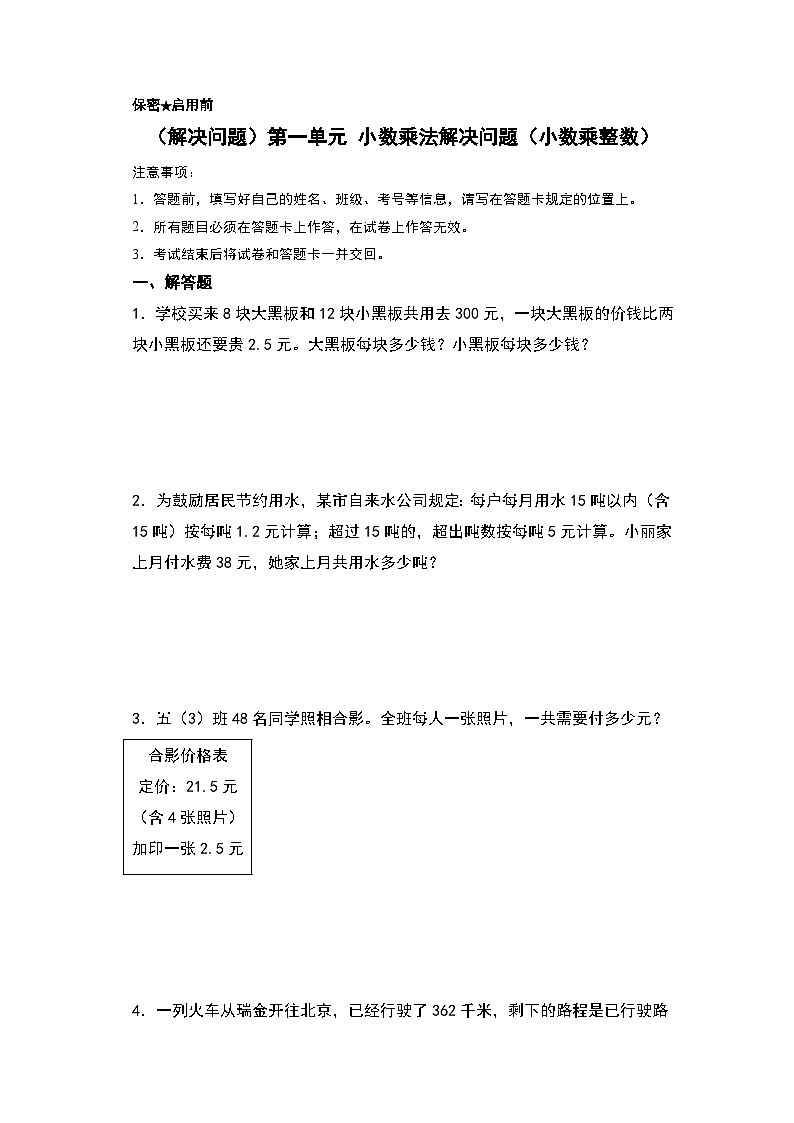
3.五(3)班48名同学照相合影。全班每人一张照片,一共需要付多少元?
4.一列火车从瑞金开往北京,已经行驶了362千米,剩下的路程是已行驶路程的4.5倍,剩下的路程是多少千米?这条瑞金通往北京的铁路全长多少千米?
5.无人驾驶配送车已在顺义正式落地运营。新一代自研无人配送车在前一代基础上进行了多方面升级迭代,装载量达150千克,容积近540升,配送时速最高20千米/时。按照这个速度,无人驾驶配送车用15分钟完成第一单的配送,行驶了多少千米?
6.城北小学要买60个篮球。现在有甲、乙、丙三家体育用品商店可以选择,三家商店的篮球单价都是每个38.8元,但每家商店的优惠措施不同。为了节省费用,你觉得学校应该去哪家商店购买?一共要用多少元?
甲商店:每买满10个篮球免费赠送2个
乙商店:每个篮球优惠3.8元
丙商店:购物每满100元,返还现金15元
7.废纸可以回收加工成再生纸,阳光小学这学期一共回收了1吨废纸,已知10千克废纸可以制造出再生纸6.5千克,则他们回收的废纸可以制造出多少千克再生纸?
8.小亮家的汽车以40千米/时的速度在公路上行驶时,每千米耗油0.07千克。小亮的爸爸开着这辆车以这样的速度带着小亮去景区游玩,景区离小亮家180千米。汽车油箱里有28.6千克油,往返够吗?
9.国庆假期,小丽和小美两家人结伴去遂川草林红圩特色小镇游玩,她们欣赏完美景后购买了当地美食一草林豆饼,小丽花了48元购买了3千克豆饼,小美也购买2.4千克同样价钱的豆饼,需要多少钱?
10.小红和小丽来到中山路游玩,小红买了2串手工手链,每串27.8元,小红带了70元,剩下的钱还能吃一碗15元的沙茶面吗?
11.某市出租车收费标准是:3千米以内(含3千米)起步价为7.5元,超出3千米的部分按每千米1.5元(不足1千米按1千米计算),小明从家出发去学校共9千米,他应支付车费多少元?
12.饭店买回西红柿和茄子各30千克,西红柿每千克2.6元,茄子每千克1.8元。买这两种菜一共需要多少元?
13.“节约用水,人人有责”为鼓励居民节约用水,自来水公司规定:每户每月用水9吨以内(含9吨),按每吨2.3元收费;超过9吨的部分,按每吨3.5元收费,小华家上个月用水17吨,应交水费多少元?
14.某商场举办促销活动,一种鞋垫每双5.95元,买4双送1双。小丽想买15双,需要花多少钱?
15.李老师要驾车去128千米远的城市出差,平均每升汽油可以行驶10.4千米,油箱里有26升汽油。请你估一估,油箱里的汽油够不够李老师往返一趟?
16.五(1)班有46名同学春游照相合影。每人一张照片,一共需要付多少钱?
17.9月7日是联合国“国际清洁空气蓝天日”,首个主题是“人人共享清洁空气”。松柏林分泌杀菌素可以净化空气。如果每公顷松柏林每天分泌杀菌素54千克,12.5公顷松柏林8天能分泌杀菌素多少千克?
18.乐乐一家国庆节自驾游,出行前,妈妈带100元去超市购物。她买了3包饼干,每包7.8元。她还买了2.9千克香蕉,每千克7元。剩下的钱还够买一箱52元的纯牛奶吗?
19.2022年3月23日,天宫课堂第二课开课,在3位“太空老师”演示有趣的科学实验时,五年级(1)班学生与空间站同步开展了水油分离实验,每个实验瓶要装0.08千克食用油,则装35个实验瓶至少需要准备多少千克食用油?
20.学校开展节水活动。五(1)班有42名同学,如果每人每月节约0.12吨水,五(1)班一年能节约多少吨水?
21.实验小学图书室新购进童话书和故事书各200本。童话书每本16.8元,故事书每本13.2元。购进这些书一共需要多少钱?
22.小玲的爸爸、妈妈带着她和2名同学去公园游玩。公园成人票每张5元,儿童票每张2.5元,他们买门票一共需要多少钱?
23.李大叔今年收获了1.2吨苹果,其中一半达到一级质量标准,其余达到二级质量标准。如果分等级出售,一级苹果每千克6.2元,二级苹果每千克4.8元;如果不分等级出售,每千克5.4元,怎样出售比较合适?通过计算说明。
(解决问题)第一单元 小数乘法解决问题(小数乘整数)
答案解析
一、解答题
1.学校买来8块大黑板和12块小黑板共用去300元,一块大黑板的价钱比两块小黑板还要贵2.5元。大黑板每块多少钱?小黑板每块多少钱?
【分析】可以将8块大黑板看成是16块小黑板,即总价多了元,用总价减去多了的价钱,得到块小黑板的价格,就可以用除法计算每块小黑板的价格,再用两块小黑板的价格加上2.5元,得到大黑板的价格。
【解答】
(元)
(元)
(元)
答:大黑板每块22.5元,小黑板每块10元。
2.为鼓励居民节约用水,某市自来水公司规定:每户每月用水15吨以内(含15吨)按每吨1.2元计算;超过15吨的,超出吨数按每吨5元计算。小丽家上月付水费38元,她家上月共用水多少吨?
【分析】数量×单价=总价,将15吨乘1.2元,求出用水15吨需要付多少钱。将小丽家上月水费减去15吨的水费,求出超出部分的水费,再根据“总价÷单价=数量”将超出部分的水费除以超过15吨的单价5元,求出超过了多少吨。将超过部分加上15吨,求出她家上月共用水多少吨。
【解答】15×1.2=18(元)
38-18=20(元)
20÷5=4(吨)
15+4=19(吨)
答:她家上月共用水19吨。
3.五(3)班48名同学照相合影。全班每人一张照片,一共需要付多少元?
【分析】由于定价21.5元里包含了4张照片,因此全班48名同学,还需要再加印(48-4)张,每张2.5元,根据总价=单价×数量,算出加印的费用,再加上最初的定价,即可求出全班每人一张照片,一共需要付多少元,据此解答。
【解答】48-4=44(张)
44×2.5=110(元)
110+21.5=131.5(元)
答:全班每人一张照片,一共需要付131.5元。
4.一列火车从瑞金开往北京,已经行驶了362千米,剩下的路程是已行驶路程的4.5倍,剩下的路程是多少千米?这条瑞金通往北京的铁路全长多少千米?
【分析】求一个数的几倍是多少用乘法,据此求出剩下的路程,已经行驶路程+剩下的路程=这条瑞金通往北京的铁路全长,据此列式解答。
【解答】362×4.5=1629(千米)
362+1629=1991(千米)
答:剩下的路程是1629千米,这条瑞金通往北京的铁路全长1991千米。
5.无人驾驶配送车已在顺义正式落地运营。新一代自研无人配送车在前一代基础上进行了多方面升级迭代,装载量达150千克,容积近540升,配送时速最高20千米/时。按照这个速度,无人驾驶配送车用15分钟完成第一单的配送,行驶了多少千米?
【分析】已知无人驾驶配送车配送时速最高20千米/时,求15分钟行驶的路程,先根据进率“1小时=60分钟”把15分钟换算成0.25小时,再根据“路程=速度×时间”,即可求解。
【解答】15分钟=0.25小时
20×0.25=5(千米)
答:行驶了5千米。
6.城北小学要买60个篮球。现在有甲、乙、丙三家体育用品商店可以选择,三家商店的篮球单价都是每个38.8元,但每家商店的优惠措施不同。为了节省费用,你觉得学校应该去哪家商店购买?一共要用多少元?
甲商店:每买满10个篮球免费赠送2个
乙商店:每个篮球优惠3.8元
丙商店:购物每满100元,返还现金15元
【分析】分别计算出三家商店的实际钱数,比较即可。甲商店:买10个实际得(10+2)个,求出总个数包含几个(10+2),实际购买的个数就是几个10,单价×实际购买的个数=实际钱数;乙商店:单价-优惠钱数=实际单价,实际单价×购买的个数=实际钱数;丙商店:根据单价×数量=总价,先求出应付钱数,应付钱数包含几个100元,就减去几个15元是实际钱数。
【解答】甲:60÷(10+2)×10
=60÷12×10
=50(个)
(元)
乙:
(元)
丙:38.8×60=2328(元)
2328÷100=23(个)……28(元)
(元)
1940<1983<2100
答:学校应该去甲商店购买,一共要用1940元。
7.废纸可以回收加工成再生纸,阳光小学这学期一共回收了1吨废纸,已知10千克废纸可以制造出再生纸6.5千克,则他们回收的废纸可以制造出多少千克再生纸?
【分析】根据题意,1吨=1000千克,用1000千克除以10千克,求出1000千克里面有几个10千克,也就是1000千克废纸可以制造几个6.5千克再生纸。
【解答】1吨=1000千克
1000÷10×6.5
=100×6.5
=650(千克)
答:他们回收的废纸可以制造出650千克再生纸。
8.小亮家的汽车以40千米/时的速度在公路上行驶时,每千米耗油0.07千克。小亮的爸爸开着这辆车以这样的速度带着小亮去景区游玩,景区离小亮家180千米。汽车油箱里有28.6千克油,往返够吗?
【分析】根据题意,每千米耗油0.07千克,用180×0.07,求出180千米耗油的重量,再乘2,求出往返需要的耗油重量,再和汽车油箱里的28.6千克油比较,即可解答。
【解答】180×0.07×2
=12.6×2
=25.2(千克)
25.2<28.6,往返够。
答:汽车油箱里有28.6千克油,往返够。
9.国庆假期,小丽和小美两家人结伴去遂川草林红圩特色小镇游玩,她们欣赏完美景后购买了当地美食一草林豆饼,小丽花了48元购买了3千克豆饼,小美也购买2.4千克同样价钱的豆饼,需要多少钱?
【分析】根据单价=总价÷数量,用小丽花的钱数除以购买豆饼的数量,可以求出豆饼的单价,再根据总价=单价×数量,用小美购买豆饼的数量×豆饼的单价,即可求出小美需要花的钱数。
【解答】48÷3×2.4
=16×2.4
=38.4(元)
答:需要38.4元。
10.小红和小丽来到中山路游玩,小红买了2串手工手链,每串27.8元,小红带了70元,剩下的钱还能吃一碗15元的沙茶面吗?
【分析】根据总价=单价×数量,用手链的单价×2,求出买2串手工手链的钱数,再用小红带的钱数-买2串手链的钱数,求出剩下的钱数,再和15元比较,大于15元,能吃一碗15元的沙茶面,否则,就不够吃15一碗的沙茶面,据此解答。
【解答】70-27.8×2
=70-55.6
=14.4(元)
14.4元<15元,不能吃一碗15元的沙茶面。
答:剩下的钱不能吃一碗15元的沙茶面。
11.某市出租车收费标准是:3千米以内(含3千米)起步价为7.5元,超出3千米的部分按每千米1.5元(不足1千米按1千米计算),小明从家出发去学校共9千米,他应支付车费多少元?
【分析】先用9-3,求出超出3千米的部分的距离,再用超出部分的距离×1.5,求出超出部分的费用,再加上3千米以内费用7.5元,即可求出他应支付车费,据此解答。
【解答】(9-3)×1.5+7.5
=6×1.5+7.5
=9+7.5
=16.5(元)
答:他应支付车费16.5元。
12.饭店买回西红柿和茄子各30千克,西红柿每千克2.6元,茄子每千克1.8元。买这两种菜一共需要多少元?
【分析】单价×数量=总价,因为西红柿和茄子的重量相同,所以用西红柿和茄子的单价和乘30千克,即可求出需要总钱数。
【解答】(2.6+1.8)×30
=4.4×30
=132(元)
答:买这两种菜一共需要132元。
13.“节约用水,人人有责”为鼓励居民节约用水,自来水公司规定:每户每月用水9吨以内(含9吨),按每吨2.3元收费;超过9吨的部分,按每吨3.5元收费,小华家上个月用水17吨,应交水费多少元?
【分析】本题要先计算9吨水的水费,再计算超过9吨的水的水费,再把两者相加,就是小华家上个月应交水费。
【解答】9×2.3+(17-9)×3.5
=20.7+8×3.5
=20.7+28
=48.7(元)
答:小华家上个月用水17吨,应交水费48.7元。
【点评】解答此题需要按收费标准分情况讨论,进一步明确题目中每一问所给数量与问题之间的联系,灵活选择正确的解题方法。
14.某商场举办促销活动,一种鞋垫每双5.95元,买4双送1双。小丽想买15双,需要花多少钱?
【分析】买4双送1双,把5双看作1组,花4双的钱得到5双鞋垫,15除以5可以得需要买这样的3组,而一组需要付钱的鞋垫是4双,3乘4得12,买15双鞋垫,需要付钱的是12双,1双鞋垫5.95元,5.95乘12即可解答此题。
【解答】15÷(4+1)
=15÷5
=3(组)
3×4=12(双)
5.95×12=71.4(元)
答:需要花71.4元。
15.李老师要驾车去128千米远的城市出差,平均每升汽油可以行驶10.4千米,油箱里有26升汽油。请你估一估,油箱里的汽油够不够李老师往返一趟?
【分析】26升汽油,每升汽油可行驶10.4千米,用10.4千米乘26升,求出26升可以行驶的路程;再用128千米乘2,求出往返一次需要行驶的路程,然后比较即可求解。
【解答】26×10.4=270.4(千米)
128×2=256(千米)
270.4千米>256千米
答:油箱里的汽油够李老师往返一趟。
【点评】此题考查小数乘法的计算,解决本题先根据乘法的意义分别求出可以行驶的路程和需要行驶的路程,再比较。
16.五(1)班有46名同学春游照相合影。每人一张照片,一共需要付多少钱?
【分析】46人需要46张相片,46分成两部分,第一部分8张,需要28.5元,第二部分为加洗部分,需46-8=38张,用每张的钱数乘38,求出这38张需要的钱数,再把这两部分的钱数相加即可。
【解答】28.5+(46-8)×2.5
=28.5+38×2.5
=28.5+95
=123.5(元)
答:一共需要付123.5元。
【点评】本题的关键是求出需要加洗的照片数,再根据“总价=单价×数量”,求出加洗需要的钱数,再加上前8张的钱数,就是一共需要的钱数。
17.9月7日是联合国“国际清洁空气蓝天日”,首个主题是“人人共享清洁空气”。松柏林分泌杀菌素可以净化空气。如果每公顷松柏林每天分泌杀菌素54千克,12.5公顷松柏林8天能分泌杀菌素多少千克?
【分析】每公顷松柏林每天分泌杀菌素54千克,根据乘法的意义,12.5公顷松柏林每天可分泌杀菌素54×12.5千克; 则8天可分泌杀菌素54×12.5×8千克,据此求解。
【解答】54×12.5×8
=675×8
=5400(千克)
答:12.5公顷松柏林8天能分泌杀菌素5400千克。
18.乐乐一家国庆节自驾游,出行前,妈妈带100元去超市购物。她买了3包饼干,每包7.8元。她还买了2.9千克香蕉,每千克7元。剩下的钱还够买一箱52元的纯牛奶吗?
【分析】单价×数量=总价,据此用饼干单价×数量+香蕉单价×质量,求出饼干和香蕉的总钱数,带的钱数-饼干和香蕉的总钱数=剩下的钱数,剩下的钱数与一箱纯牛奶单价比较即可。
【解答】100-(7.8×3+7×2.9)
=100-(23.4+20.3)
=100-43.7
=56.3(元)
56.3>52
答:剩下的钱够买一箱52元的纯牛奶。
【点评】关键是理解单价、数量、总价之间的关系,掌握小数乘法的计算方法。
19.2022年3月23日,天宫课堂第二课开课,在3位“太空老师”演示有趣的科学实验时,五年级(1)班学生与空间站同步开展了水油分离实验,每个实验瓶要装0.08千克食用油,则装35个实验瓶至少需要准备多少千克食用油?
【分析】根据题意可知,用每个实验瓶要装食用油的千克数乘装的瓶数,即可求出答案。
【解答】35×0.08=2.8(千克)
答:则装35个实验瓶至少需要准备2.8千克食用油。
【点评】此题考查了小数乘法。要求熟练掌握并灵活运用。
20.学校开展节水活动。五(1)班有42名同学,如果每人每月节约0.12吨水,五(1)班一年能节约多少吨水?
【分析】根据乘法的意义,用0.12乘42即可求出每人每月可节约多少吨的水,再乘12即可求出一年能节约多少吨水。
【解答】0.12×42×12
=5.04×12
=60.48(吨)
答:五(1)班一年能节约水60.48吨。
【点评】本题考查小数乘法,明确其计算方法是解题的关键。
21.实验小学图书室新购进童话书和故事书各200本。童话书每本16.8元,故事书每本13.2元。购进这些书一共需要多少钱?
【分析】根据总价=单价×数量,代入数据,分别求出200本童话书需要的钱数和200本故事书需要的钱数,再相加,即可解答。
【解答】16.8×200+13.2×200
=3360+2640
=6000(元)
答:购进这些书一共需要6000元。
【点评】解答本题的可以先计算出一本童话书和一本故事书的价钱的和,再乘200解答。
22.小玲的爸爸、妈妈带着她和2名同学去公园游玩。公园成人票每张5元,儿童票每张2.5元,他们买门票一共需要多少钱?
【分析】爸爸和妈妈是2位成人,小玲和她的2同学一共是3位儿童。根据单价×数量=总价,用5×2求出成人的总票价,再用2.5×3求出儿童的总票价,最后把成人的总票价和儿童的总票价加起来可求出一共需要的钱数。
【解答】5×(1+1)+2.5×(1+2)
=5×2+2.5×3
=10+7.5
=17.5(元)
答:他们买门票一共需要17.5元。
【点评】此题考查了小数乘整数的计算方法及单价、数量、总价之间的数量关系。解决此题首先要明确人数。
23.李大叔今年收获了1.2吨苹果,其中一半达到一级质量标准,其余达到二级质量标准。如果分等级出售,一级苹果每千克6.2元,二级苹果每千克4.8元;如果不分等级出售,每千克5.4元,怎样出售比较合适?通过计算说明。
【分析】首先将1.2吨的单位换算成千克,那么一级质量的重量是600千克,二级质量的重量是600千克,一级的售价就是600×6.2,二级的售价是600×4.8,两个乘积相加就是按照分级出售的价格是6600元;
不分级出售价格就是1200×5.4=6480(元)
两次价格比较,可以解决问题。
【解答】1.2吨=1200千克
分级出售:(1200÷2)×6.2+(1200÷2)×4.8
=600×6.2+600×4.8
=3720+2880
=6600(元)
不分级出售:1200×5.4=6480(元)
6480元<6600元
答:分级出售比较合适。
【点评】考查分层次计算的方法,同时要注意在计算过程中不要出现计算错误。合影价格表
定价:21.5元
(含4张照片)
加印一张2.5元
合影价格表
定价:21.5元
(含4张照片)
加印一张2.5元
相关试卷
这是一份小学数学人教版(2024)六年级上册1 分数乘法课时作业,共16页。试卷主要包含了世界桥梁看中国,中国桥梁看贵州等内容,欢迎下载使用。
这是一份人教版2024-2025学年五年级上册数学易错专项特训(解决问题)第二单元位置联系生活实际二(原卷版+解析版),共32页。试卷主要包含了按要求做一做,如图是游乐园的一角,方位与描述,看图填一填,如图,猴山的位置用数对表示为,动手动脑,操作实践等内容,欢迎下载使用。
这是一份人教版2024-2025学年五年级上册数学易错专项特训(解决问题)第一单元小数乘法解决问题(分段计费)(原卷版+解析版),共21页。试卷主要包含了某天,张叔叔7,某市出租车的收费标准是等内容,欢迎下载使用。

