资料中包含下列文件,点击文件名可预览资料内容
还剩4页未读,
继续阅读
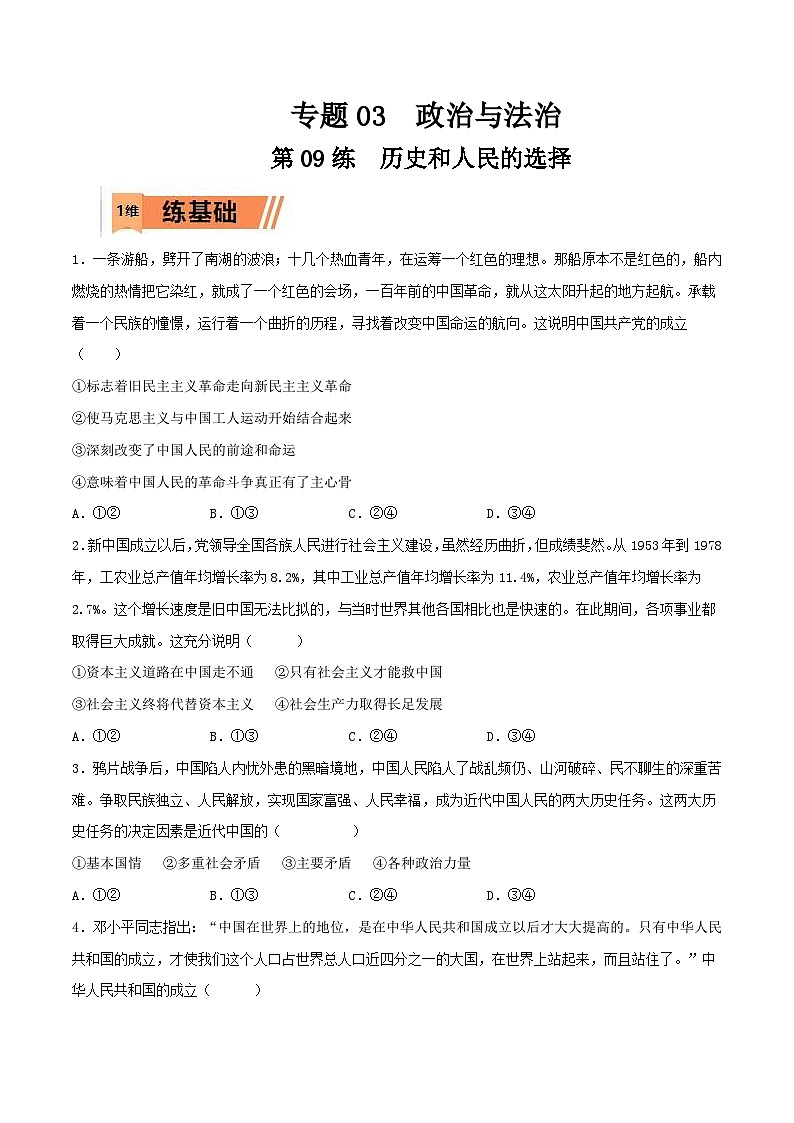
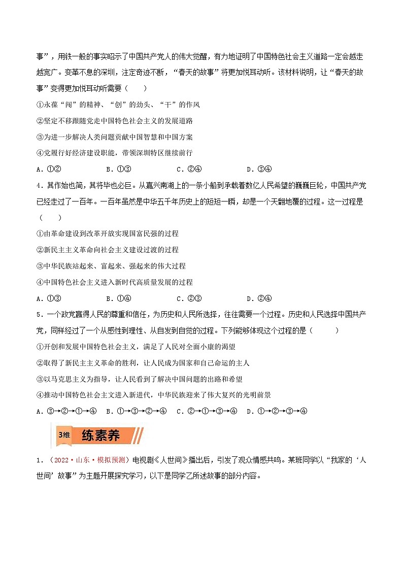
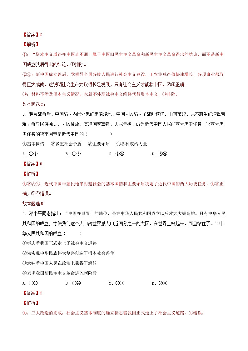
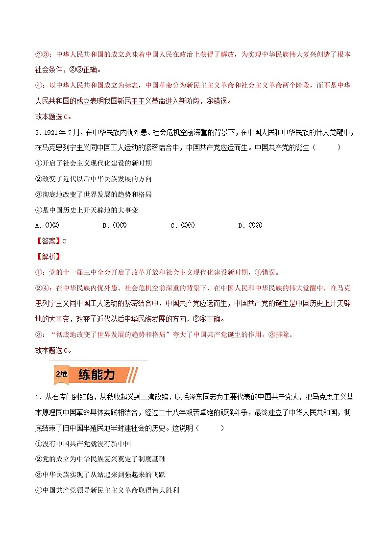
新高考政治一轮复习小题多维练习第09练 历史和人民的选择(2份,原卷版+解析版)
展开
这是一份新高考政治一轮复习小题多维练习第09练 历史和人民的选择(2份,原卷版+解析版),文件包含新高考政治一轮复习小题多维练习第09练历史和人民的选择原卷版doc、新高考政治一轮复习小题多维练习第09练历史和人民的选择解析版doc等2份试卷配套教学资源,其中试卷共18页, 欢迎下载使用。
相关试卷
新高考政治一轮复习讲练测第09讲 历史和人民的选择(讲义)(2份打包,原卷版+解析版):
这是一份新高考政治一轮复习讲练测第09讲 历史和人民的选择(讲义)(2份打包,原卷版+解析版),文件包含新高考政治一轮复习讲练测第09讲历史和人民的选择讲义原卷版doc、新高考政治一轮复习讲练测第09讲历史和人民的选择讲义解析版doc等2份试卷配套教学资源,其中试卷共0页, 欢迎下载使用。
考点03 地球的历史-2023年高考地理一轮复习小题多维练(原卷版):
这是一份考点03 地球的历史-2023年高考地理一轮复习小题多维练(原卷版),共9页。试卷主要包含了⑤时期出现的生物有,古生代晚期的地层中还可能发现,上述文字描述的地质年代是,该地质年代,该煤层形成的古地理环境是,图示地区的地壳厚度等内容,欢迎下载使用。
高中历史课时15 全民族抗战-2022年高考历史一轮复习小题多维练(新高考版)(原卷版):
这是一份高中历史课时15 全民族抗战-2022年高考历史一轮复习小题多维练(新高考版)(原卷版),共8页。

