还剩4页未读,
继续阅读
所属成套资源:部编版八年级下册语文教师备课专用教学设计(教案)
成套系列资料,整套一键下载
语文人教部编版(2024)马说教案
展开
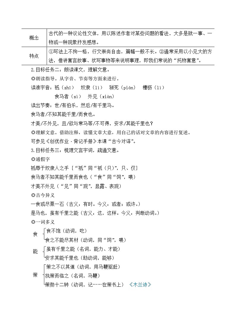
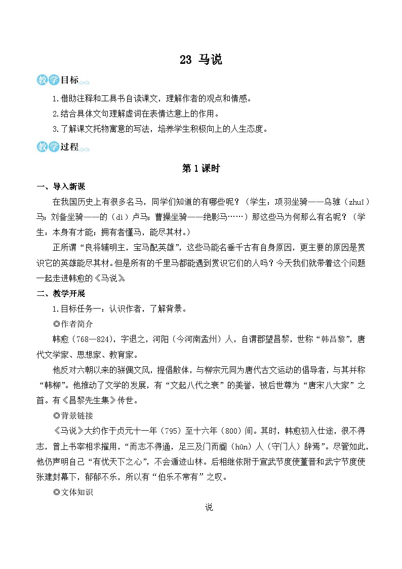
这是一份语文人教部编版(2024)马说教案,共7页。教案主要包含了导入新课,教学开展,作业布置等内容,欢迎下载使用。
相关教案
初中人教部编版马说教案设计:
这是一份初中人教部编版马说教案设计,共4页。教案主要包含了情感态度与价值观,过程与方法,知识与技能等内容,欢迎下载使用。
人教部编版八年级下册马说教学设计及反思:
这是一份人教部编版八年级下册马说教学设计及反思,共1页。教案主要包含了导入新课,初读课文,疏通字词,词汇积累,布置作业等内容,欢迎下载使用。
初中人教部编版马说教案:
这是一份初中人教部编版马说教案,共1页。教案主要包含了内容及其分析,教学目标分析,教学问题分析,教学过程设计,配餐作业,教学反思等内容,欢迎下载使用。

