所属成套资源:部编版八年级下册语文教师备课专用教学设计(教案)
人教部编版(2024)八年级下册大自然的语言教学设计
展开
这是一份人教部编版(2024)八年级下册大自然的语言教学设计,共6页。教案主要包含了导入新课,教学开展,作业布置等内容,欢迎下载使用。
1.筛选文章的主要信息,理解其中阐述的事理。
2.理清文章的说明顺序,体会说明文说明事理的严密性。
3.体会文章的语言特点,初步感知事理说明文说明“事理”这一基本特点。
第1课时
一、导入新课
飘逸的春柳,芬芳的夏荷,激情的秋枫,傲岸的冬梅,四季之景如诗如画,各具风韵。这些都是大自然的语言,这些也是物候现象。今天我们就来学习由我国气象学家、地理学家竺可桢先生写的一篇有关物候学知识的文章——《大自然的语言》。
二、教学开展
1.目标任务一:搜集资料,扫清障碍。
◎字词积累。自由朗读,结合课后的“读读写写”掌握“孕育”“销声匿迹”“草长莺飞”等重点字词。
可参见《创优作业·背记手册》本课字词部分。
◎作者简介
竺可桢(1890—1974),浙江上虞(yú)人,气象学家、地理学家。中国近代气象事业创始人之一,对中国气候的形成、特点、区划、变迁以及物候学和自然科学史等都有深入的研究。代表作有《气象学》《物候学》等,有《竺可桢全集》。
◎背景链接
本文是根据《科学大众》1963年第1期竺可桢的《一门丰产的科学——物候学》一文改写而成的。作者写作此文的目的是普及物候知识,帮助困难时期的农业生产,提高农作物产量。
◎文体知识
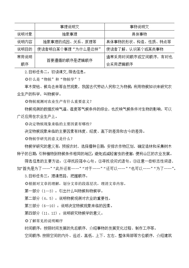
事理说明文
解释事物本身的道理或内部的规律的说明文,叫事理说明文。事理说明文与事物说明文的区别:
2.目标任务二:初读课文,筛选信息。
◎什么是“物候”和“物候学”?
草木荣枯、候鸟去来等自然现象,我国古代劳动人民称之为物候;利用物候知识来研究农业生产的科学,叫物候学。
◎物候观测对农业生产有什么重要意义?
物候观测的数据反映气温、湿度等气候条件的综合,也反映气候条件对生物的影响,可以广泛应用在农业生产上。
◎决定物候现象来临的主要因素有哪些?
决定物候现象来临的主要因素有纬度、经度、高下的差异和古今的差异。
◎物候学研究的意义是什么?
物候学研究的意义有:预报农时,选择播种日期;安排农作物区划,确定造林和采集树木种子的日期;引种植物到物候条件相同的地区;避免或减轻害虫的侵害;便利山区的农业发展。
筛选信息的主要方法:①寻找段落中心句。②寻找设问式语句。③注意一些标志性词语,如“首先是为了……”“此外还有……”“对于……”“还可以……”“也可以……”“为了……”。
3.目标任务三:理清思路,把握顺序。
◎根据对文章的理解,划分文章的段落层次,理清文章内容。
第一部分(1—3):引出什么叫物候和物候学。
第二部分(4、5):说明物候观测对农业的重要性。
第三部分(6—10):说明决定物候现象来临的因素。
第四部分(11、12):说明研究物候学的意义。
◎了解常见的说明顺序
时间顺序:按照时间发展的先后顺序,介绍事物的发展变化过程、制作工序等。
空间顺序:按照空间的内外、远近、高低、上下、左右、整体局部等方位顺序,介绍建筑物或者物品等。
逻辑顺序:按照逻辑上的内在联系展开,如由总说到分说、从具体到抽象、从现象到本质、从主到次等顺序,常用于介绍事理。
◎浏览课文,试着用自己的话概括本文使用的说明顺序。
本文采用了逻辑顺序。文章先从现象入手,提出物候和物候学的概念,继而说明其对农业生产的意义,再说明决定物候现象来临的因素,最后指出物候学研究的重要意义,暗含着呼吁大家重视物候研究的意图。四个部分的逻辑顺序,符合人们由浅入深认识事物的规律,也易于读者理解把握文章内容。
梳理说明顺序的方法:
把握说明对象→概括说明内容→划分段落层次→统观行文思路→把握说明顺序
4.目标任务四:细读课文,体会严密逻辑。
◎第1—3段是怎样将“物候”这一科学概念一步步引出来的?
文章先描绘四季变迁的景象,再指出诸如草木荣枯、候鸟迁徙等动植物的变化与气候之间存在的关联,最后指出这些“大自然的语言”就是物候。
◎第7—10段说明物候现象来临的决定因素,采用了怎样的说明顺序?你认为这样的顺序安排是出于什么考虑?
作者采用了逻辑顺序来说明物候现象来临的决定因素:纬度、经度、高下的差异和古今的差异。
这四个因素是按照对物候的影响程度,由大到小,依次排列的,纬度影响最大,经度次之,高下的差异又次之,古今的差异影响最小,这符合人们的认知规律。另外,前三个因素是空间因素,最后一个因素是时间因素,从空间方面到时间方面又是一种条理。这样安排,使文章条理清晰。
第2课时
1.目标任务一:探究说明方法。
◎本文运用了多种说明方法来说明物候现象,请你根据课文内容,体会其对于说明事理的作用,完成下面的学习任务单。
[参考答案] ①说明物候观测对农业生产的重要性。 ②举例子、作比较 ③如在早春三四月间,南京桃花要比北京早开二十天,但是到晚春五月初,南京刺槐开花只比北京早十天。 ④引用、举例子、作比较
2.目标任务二:赏析语言特色。
◎细读文章第1、2段,找出喜欢的语句,然后用自己的语言描述一下阅读感受。
【示例】课文开头一句“立春过后,大地渐渐从沉睡中苏醒过来”运用拟人的修辞手法写春天到来,形象生动,富有表现力。
“冰雪融化,草木萌发,各种花次第开放。再过两个月,燕子翩然归来。不久,布谷鸟也来了”这几句话用词形象生动,“萌发”“次第”两词准确又典雅地反映了草木抽芽、花朵依次开放的景象,渲染了春天的活泼气息;而“翩然”更是让燕子灵动的形象跃然纸上。这些词语大大加强了说明语言的生动性和文章的可读性,给读者带来一片扑面而来的春色。
◎比较文章第1段内容和下面这段话,它们在语言表达上各有什么特点?
3、4月份,气温升高,积雪开始融化,各种植物也逐渐变绿。5、6月份,候鸟回归,夏天到了。秋天,植物叶子渐渐变黄、掉落,候鸟南迁,昆虫消失。冬天即将来临。
文章第1段描写了丰富多彩的物候现象,语言生动、典雅、准确,给我们展示了一幅美妙的四季图。上面这段话,内容上也是按照时间顺序介绍物候现象,但语言平实、简洁。
◎跳读课文,圈点勾画出语言生动或准确的句子,分析它们的特点和作用。
【示例一】杏花开了,就好像大自然在传语要赶快耕地;桃花开了,又好像在暗示要赶快种谷子。布谷鸟开始唱歌,劳动人民懂得它在唱什么:“阿公阿婆,割麦插禾。”
批注:这段文字连用杏花、桃花、布谷鸟三个例子,都扣住“大自然的语言”这一点,以灵动的语言表现出物候对气候变化的反应,说明其对人们生产生活的重要意义。这一段讲的是人们习见的现象,因此不用数字,也不用抽象概念,而是将道理寓于现象之中。
【示例二】 此外,物候现象来临的迟早还有古今的差异。根据英国南部物候的一种长期记录,拿1741到1750年十年平均的春初七种乔木抽青和开花日期同1921到1930年十年的平均值相比较,可以看出后者比前者早九天。就是说,春天提前九天。
批注:这段文字给出物候记录中确定的时间段、考察对象和精确的比较结果,说明物候现象的古今差异。这是因为物候古今的变化往往是缓慢的,个人难以察觉,因此用数字说话,才能清晰地展现结论。
3.目标任务三:拓展阅读,学以致用。
◎请同学们联系课文中的物候知识,谈谈对这首诗的理解。
大林寺桃花
白居易
人间四月芳菲尽,山寺桃花始盛开。
长恨春归无觅处,不知转入此中来。
这首诗中的大林寺在庐山大林峰。诗人在初夏游大林寺。四月,平地上正是春归芳菲落尽的时候,但诗人却意外发现山寺中桃花才刚刚开放。诗人曾为春天的逝去而伤感,重遇春景后,喜出望外,猛然醒悟到:原来春天是转到这里来了。
这首诗正好说明了课文中影响物候的第三个因素——高下的差异:“植物的抽青、开花等物候现象在春夏两季越往高处越迟。”
结束语:这节课我们不仅学到了物候和物候学的有关知识,还感受到了科学家那种严谨的作风和写作态度。如果我们像作者一样留心身边的每一片叶,每一朵花,也许来年春天悄然而至的时候,你将会是第一个感受到的人,这也算是《大自然的语言》送给我们的丰厚礼物吧。文章启发我们:科学距离我们并不遥远,就在我们的身边,而想要探索它,就要具有科学精神,扩大科学知识储备,掌握科学方法,勇于探索科学奥秘。
三、作业布置
《大自然的语言》的说明语言生动、典雅、准确,请同学们仿照其语言特点,自选生活中某种事理的某一方面进行阐述,写一篇300字左右的短文。
本文是一篇经典的事理说明文。作者善于联系多学科、多方面的知识,因而文章信息丰富。本课教学设计注重锻炼学生的信息筛选能力,引导学生体会事理说明文科学严谨的文章特色,让学生感受事理说明文独特的语言魅力,从思维的层面激发学生对科学的探讨,最后落在实处,布置作业让学生学以致用,为后面的课文学习打下牢固的基础。
除此之外,还结合课内外材料,培养学生的阅读能力;让学生进行自主合作探究,帮助学生养成良好的学习习惯,强化学生的阅读技能。事理说明文
事物说明文
说明对象
抽象事理
具体事物
说明内容
抽象事理的成因、关系、原理等
具体事物的形状、构造、性质、特点等
说明目的
使读者明白某个事理“为什么是这样”
使读者了解、认识某个或某类事物
常用说明顺序
首要遵循的顺序是逻辑顺序
通常采用时间顺序或空间顺序,有时也会采用逻辑顺序
说明方法
例句
作用
举例子
北京的物候记录,1962年的山桃、杏花、……结果受到低温的损害。
①__________________________
②___________
又如济南苹果开花在四月中或谷雨节,烟台要到立夏。两地纬度相差无几,但烟台靠海,春天便来得迟了。
说明经度是决定物候现象的重要因素。
列数字
③_______________________________
_________________________________
说明物候现象南北差异的日数因季节的差别而不同。
④___________
根据英国南部物候的一种长期记录,……可以看出后者比前者早九天。
说明物候现象来临的迟早还有古今的差异。
相关教案
这是一份初中语文人教部编版八年级下册大自然的语言教案设计,共6页。教案主要包含了初读课文,了解物候知识,细读课文,辨别说明方法,研读段句,品析说明语言,布置作业等内容,欢迎下载使用。
这是一份初中语文人教部编版八年级下册5 大自然的语言教案设计,共3页。教案主要包含了新课导入,初读课文,整体感知,词义解释,决定物候来临的重要因素有哪些?,理清思路,课堂小结,延伸拓展,转化知识等内容,欢迎下载使用。
这是一份初中语文人教部编版八年级下册第二单元5 大自然的语言教案及反思,共5页。教案主要包含了导入课文,目标展示,学前展示,自主学习,合作探究,课堂检测,布置作业等内容,欢迎下载使用。

