山东省临沂市2024_2025学年高二上学期期初学业水平监测生物试题
展开这是一份山东省临沂市2024_2025学年高二上学期期初学业水平监测生物试题,文件包含山东省临沂市20242025学年度第一学期期初学业水平监测高二生物试题docx、高二生物参考答案docx等2份试卷配套教学资源,其中试卷共9页, 欢迎下载使用。
(满分:100分 考试时间:75分钟)
注意事项:
考生答题前务必将自己的学校、姓名、班级、考号填写在答题卡的指定位置。答选择题时,用2B铅笔在答题卡上将题号下的答案选项涂黑;答非选择题时,用0.5mm黑色墨水签字笔在答题卡对应题号下作答。
一、单项选择题:本部分包括15题,每题2分,共计30分。每题只有一个选项最符合题意。
1.家族性肾性尿崩症是由于肾集合小管上皮细胞膜上的抗利尿激素(ADH)II型受体(V2R)数目减少或功能异常,使其对ADH的敏感性降低,导致对水的重吸收减弱而引起的疾病。下图表示该病的发生机制。有关叙述错误的是( )
A.ADH由下丘脑神经细胞合成和分泌,垂体储存和释放
B.AQP2是一类水通道蛋白,能加快水的重吸收
C.该病患者ADH的水平比正常人偏低
D.该病患者出现口渴、多饮、多尿等症状
2.下列有关细胞免疫的叙述错误的是( )
A.细胞毒性T细胞能识别被病原体感染的宿主细胞表面发生的变化
B.辅助性T细胞释放的细胞因子能促进细胞毒性T细胞的增殖、分化
C.记忆T细胞可存活几年甚至几十年,没有相同抗原的刺激则逐渐死亡
D.细胞免疫可使靶细胞裂解死亡并彻底消灭胞内寄生的病原微生物
3.调定点是体温调节中枢预设的一个温度值,正常生理状态下为37℃左右。当体温偏离调定点时,机体通过调节使体温回到调定点水平。下图表示某人因感染发热时调定点与体温变化的过程。下列相关叙述错误的是( )
A.维持体温的热量主要来源于细胞代谢产生的热能
B.调定点升高,冷觉感受器兴奋使大脑皮层产生冷觉
C.高热持续期机体维持产热和散热过程的相对平衡
D.在高热持续期可以通过加盖棉被的方式增加排汗进行散热降低体温
4.胰岛B细胞内K+浓度是细胞外的28倍,细胞外Ca2+浓度是细胞内的15000倍。细胞外葡萄糖浓度调节胰岛素的分泌过程如下图所示,“+”表示促进。叙述错误的是( )
A.图中K+外流和Ca2+内流都是不消耗ATP的协助扩散
B.K+和Ca2+浓度梯度的建立和维持需要载体和能量
C.ATP释放P使K+通道磷酸化导致其空间结构改变
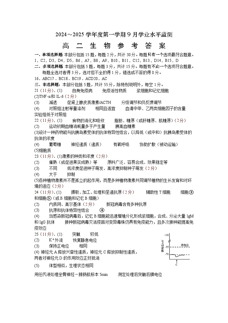
D.作为能量“通货”的ATP不参与细胞内信号传递
5.兴奋从突触前神经元传递到突触后神经元的过程叫作突触传递。在反射活动中,突触是反射弧中最容易发生疲劳的部位。下图为突触结构模式图。下列相关叙述错误的是( )
A.突触发生疲劳的原因可能是经历了长时间的突触传递后,①中的神经递质大大减少
B.递质释放出来后,通过③扩散到突触后膜,此过程需要ATP提供能量
C.① ②④都属于细胞的生物膜系统的组成部分
D.急性缺氧几秒钟,突触传递可能发生障碍,因为缺氧可能造成递质的合成减少
6.下列有关神经系统的叙述,错误的是( )
A.神经系统包括中枢神经系统和外周神经系统两部分,外周神经系统包括脑和脊髓及与其相连的神经
B.自主神经系统由交感神经和副交感神经两部分组成
C.神经元是神经系统结构和功能的基本单位,神经胶质细胞是神经系统中数量最多的细胞
D.学习、记忆和情绪均属于人脑的高级功能
7.图中实线是神经纤维膜电位变化正常曲线。图中虚线是经某种方式处理后,神经纤维膜电位变化异常曲线。则该处理方式是( )
A.降低培养液中Na+含量
B.降低培养液中K+含量
C.药物处理阻断Na+通道
D.药物处理阻断K+通道
8.下列关于人体内环境及其稳态的叙述,错误的是( )
A.正常情况下抗体、神经递质、血红蛋白均可能出现在内环境中
B.内环境稳态有利于新陈代谢过程中酶促反应的正常进行
C.血浆渗透压的大小主要取决于血浆中无机盐和蛋白质的含量
D.某正常人常吃咸鱼、咸菜,其内环境的渗透压仍能保持相对稳定
9.下列关于免疫系统组成的叙述,正确的是( )
A.扁桃体、淋巴结、胸腺、脾、脊髓均属于免疫器官
B.体液中的杀菌物质和吞噬细胞均属于人体的第二道防线
C.免疫系统的三大基本功能都是由特异性免疫负责实现的
D.抗体、白细胞介素、干扰素、肿瘤坏死因子等是几类主要的细胞因子
10.人体下丘脑具有内分泌功能,也是一些调节中枢的所在部位。下列有关下丘脑的叙述,错误的是
A.下丘脑能感受细胞外液渗透压的变化
B.下丘脑能分泌抗利尿激素和促甲状腺激素
C.下丘脑参与水盐平衡的调节:下丘脑有水平衡调节中枢
D.下丘脑能感受体温的变化;下丘脑有体温调节中枢
11.用不同实验材料分别对燕麦的胚芽鞘进行以下研究实验,若图中箭头所指表示实验进行一段时间后胚芽鞘的生长情况,实验结果正确的是( )
A.B.C.D.
12.内环境稳态是机体进行正常生命活动的必要条件。关于人体内环境及其稳态的叙述,正确的是
A.血液、组织液和淋巴液共同构成人体内环境
B.葡萄糖、抗体、神经递质均属于内环境的组成成分
C.内环境稳态是指化学成分与理化性质保持恒定不变
D.在内环境稳态调节机制中,体液调节占主导地位
13.兴趣小组同学在“探究不同浓度IAA和乙烯利溶液对大豆下胚轴生根影响”的实验中得到如下图所示结果,相关叙述正确的是( )
A.IAA和乙烯利主要通过促进细胞分裂而促进大豆下胚轴的生根
B.实验中IAA和乙烯利均表现为低浓度促进大豆下胚轴生根而高浓度抑制生根
C.促进大豆下胚轴生根的IAA与乙烯利溶液最适浓度均为50μml·L-1
D.本实验中除IAA和乙烯利外,大豆下胚轴生根还与其内源性激素有关
14.某些糖尿病患者在使用胰岛素控制血糖浓度时,常会出现夜间低血糖,清晨血糖明显升高,这被称为“苏木杰现象”。下表是某患者在21:00至次日7:00的血糖监测结果,相关叙述错误的是( )
A.血糖平衡是神经、体液共同调节的结果
B.3:00时胰岛素分泌量达到最大,血糖最低
C.3:00后血糖升高与胰高血糖素等分泌增加有关
D.适当减少用药量或适量加餐可缓解“苏木杰现象”
15.植物激素对植物的生长发育有调节作用,下列相关叙述错误的是( )
A.棉花植株的顶端优势与生长素极性运输有关 B.干旱条件下梧桐树能合成较多的脱落酸
C.成熟的香蕉可用于催熟柿子 D.用生长素类似物处理二倍体番茄幼苗,可得到多倍体
二、多项选择题:本部分包括5题,每题3分,共计15分。每题有不止一个选项符合题意。每题全选对者得3分,选对但不全的得1分,错选或不答的得0分。
16.下图表示人体内血糖调节和体温调节的部分过程示意图,其中字母代表器官或细胞,数字代表激素。研究发现,人体的交感神经在饥饿时会兴奋,并在其末梢释放去甲肾上腺素,促进细胞C的分泌活动,抑制细胞B的分泌活动。下列相关叙述错误的是( )
A.激素①②③均可作用于A、E进行负反馈调节
B.去甲肾上腺素作用于B、C细胞属于体液调节
C.口服激素⑤会导致体内激素⑥含量增加,④含量减少
D.激素①可抑制肝糖原的分解和非糖物质转变成葡萄糖
17.如图是缩手反射的示意图,下列叙述错误的是( )
A.图示反射弧中有3个神经元,神经细胞间有2个突触
B.据图示可知,缩手反射的感受器和效应器都位于手部
C.手指不经意被蔷薇针刺后迅速缩回过程有大脑皮层的参与
D.被蔷薇针刺后,再看到蔷薇时会有意识地躲避的反射类型属于条件反射
18.下图为人体过敏反应发生过程示意图(部分)。相关叙述错误的是( )
A.肥大细胞上的抗体与 B 细胞膜上受体可识别同一过敏原
B.过敏原诱发人体产生抗体的过程属于细胞免疫
C.常见的过敏原有花粉、海鲜、青霉素、结核杆菌等病原微生物
D.应用抗组织胺类药物可缓解过敏反应症状
19.下图表示分布有毛细血管和毛细淋巴管的某组织局部示意图,其中①②③④表示不同部位的液体。下列相关叙述错误的是( )
A.细胞代谢的主要场所是内环境,由①②③组成
B.过敏反应时毛细血管壁通透性增大,导致③增多
C.内环境的稳态指的是内环境组成成分的相对稳定
D.运动结束后,②中的的酸碱度将会显著下降
20.研究人员通过实验探究赤霉素(GA3)和萘乙酸(NAA)对盐(NaCl)胁迫下盐穗木种子萌发的影响,结果如图。下列叙述正确的是( )
A.随着 NaCl 浓度上升,甲组萌发率表现为先上升再下降的变化
B.实验结果表明,NAA 与 GA3使各组种子萌发率明显提高。
C.实验结果表明,盐穗木可能生活在干旱盐碱的环境中
D.实验结果说明 NAA 和 GA3共同作用的效果更明显
三、非选择题:本部分包括5题,共计55分,除特别说明外,每空1分。
21.(11分)类风湿性关节炎(RA)是因炎症反应而引起的关节受损疾病。细胞因子有甲、乙两大类,与炎症反应有关,这两类细胞因子相互作用,共同维持免疫应答的稳态。请回答下列问题。
(1)RA是一种慢性 。细胞因子属于免疫系统中的 ,能与淋巴细胞结合调节免疫应答。其中,甲类细胞因子能促进B细胞增殖分化为 ,促进炎症反应;而乙类细胞因子则可抑制免疫炎症反应。
(2)研究人员为研究RA的发生与两类细胞因子的关系,分别测定了多例健康志愿者和RA患者血清中四种细胞因子的平均含量,结果如右图所示。据图可知, 属于甲类细胞因子。
(3)糖皮质激素(GC)由肾上腺皮质分泌,具有免疫抑制作用,是治疗RA的药物之一。正常机体通过下图所示的途径调节GC的分泌。RA患者长期大剂量使用GC,会导致肾上腺皮质的分泌功能 ,因此在治疗过程中应间歇性补充 ,以防肾上腺皮质萎缩引起严重后果。上述过程反映了GC的分泌存在 的调节方式。
(4)姜黄素可能对RA具有干预作用,研究人员进行了如下研究,请完成下表:
若两组大鼠的甲类细胞因子水平 ,乙类细胞因子相反,表明姜黄素具有一定的抗RA作用。
22.(11分)人体血糖浓度的相对稳定对机体进行正常生命活动具有重要的生命意义。现有甲、 乙、丙三人,甲正常,乙的胰岛B细胞被自身免疫反应所破坏,丙的胰岛B细胞功能正常 体内含有抗胰岛素受体的抗体。请回答下列问题。
(1)血糖在能源物质与细胞之间架起了重要的桥梁作用(如图2),血糖的总含量并不多,但能够源源不断地满足细胞对能的及时需求。图2中①的主要来源是 ,③过程转换成的储能物质主要是 。
(2)甲在某次运动前后血糖浓度的变化如图1所示。bc段浓度下降的直接原因是 , cd 段血糖浓度升高主要是由于血液中肾上腺素和 的明显增引起的。
(3)乙类患者通常可以注射添加胰岛素改善控制血糖水平,丙类患者不能采用添加胰岛素的方法,尝试从免疫学角度提出控制丙类血糖水平的思路:
(4)图3是胰岛素分泌调节的分子机制示意图。据图,正常人体内,引起胰岛B细胞分泌胰岛素的信号分子有 和 。进食后胰岛B细胞葡萄糖供应增加,细胞内 过程加强,导致ATP/ADP比值上升。胰岛B细胞膜电位发生变化,引起Ca2+以 的方式进入细胞,促进胰岛的分泌。
(5)图3中葡萄糖转换成6-磷酸-葡萄糖的过程发生在细胞的 (填结构)
23.(11分)凤丹是一种油用牡丹,因其牡丹籽油中不饱和脂肪酸含量高达90%、亚麻酸含量超过40%,被称为“液体黄金”。实验人员以凤丹种子为实验对象,探究吲哚乙酸、赤霉素和乙烯利对种子萌发率的影响。种子萌发率=(发芽种子粒数/实验种子总粒数)×100%实验过程和结果如图。(浓度单位为mg/L)
(1)本实验自变量是 。
(2)乙烯利是一种植物生长调节剂,具有 作用,其优点是 (至少答两点)。
(3)据表分析,不同浓度乙烯利对凤丹种子萌发所起的作用 (填“相同”或“不同”),具体表现为 。
(4)结果表明相同浓度的赤霉素对提高种子萌发率的效果 (填“大于”或“小于”)乙烯利,吲哚乙酸对凤丹种子萌发起 作用。
(5)科学家发现在凤丹的生长发育过程中,体内同时存在多种植物激素,这说明 。
24.(11分)IgM和IgG是在抗原的作用下,淋巴细胞活化成浆细胞后产生的免疫球蛋白,具有抗感染作用。图1为机体感染新冠病毒后发生的部分免疫过程,图2为机体感染新冠病毒后IgM和IgG含量的变化情况。请回答下列问题。
(1)图1中,细胞①的作用是 ,细胞②为 ,再次感染新冠病毒时细胞④的来源有 。
(2)浆细胞中对IgM和IgG加工、修饰的细胞器有 。研究表明,感染新冠病毒后机体可产生IgM、IgG等多种抗体,其原因是 。
(3)血清特异性IgM和IgG抗体检测可作为病原学诊断标准,其依据的生物学原理是 。结合图2分析,若某人既往感染过新冠病毒且已康复,则其进行核酸检测和抗体检测,结果可能为 。
①核酸阳性、IgM阳性、IgG阳性 ②核酸阴性、IgM阳性、IgG阴性
③核酸阳性、IgM阴性、IgG阴性 ④核酸阴性、IgM阴性、IgG阳性
(4)为探讨新冠病毒灭活疫苗接种后对感染奥密克戎变异毒株的新冠肺炎人群是否具有保护作用,研究人员经跟踪调查,测定了不同病程时间患者体内IgM和IgG抗体滴度(反映抗体的相对含量),结果如下图。
①与未接种组相比,接种1、2针组人群感染新冠病毒后,IgM和IgG抗体滴度明显增加,原因是 。
②结合研究结果,请对疫苗接种议题提出自己的观点: 。
25.(11分)突触后电位是神经递质作用于突触后神经元所产生的电位变化,具有时间总和与空间总和现象。时间总和是指连续阈下刺激突触前神经元同一位点引起突触后神经元电位叠加的现象;空间总和是指同时阈下刺激不同神经元引起突触后神经元电位叠加的现象。下图1为神经元A、B、C、D之间的联系,图2表示神经元A、B、C受刺激后突触后神经元D上膜电位的变化。请回答下列问题。
(1)图1中,结构①②③共同组成 ,与血浆相比,②中的蛋白质的含量 。
(2)图2实验一中,ab段膜电位形成的离子基础是 。实验一、二结果表明,应在突触后膜 之前进行第二次相同刺激才可发生突触后电位的时间总和现象。
(3)图2实验三中,单独刺激B后,D膜外的电位变化情况为 ,同时刺激A、B后出现突触后电位的空间总和现象,说明两者释放的神经递质类型 (“相同”“不同”或“无法判断”)。
(4)图2实验四中,同时刺激A、C后出现突触后膜电位未发生变化,其原因是 。若单独刺激C,请尝试在答题纸相应区域绘制出突触后膜电位的变化。
(5)研究表明,龙血素B会影响突触后电位的变化。为探究不同浓度龙血素B与突触后电位的关系,科研人员利用蟾蜍坐骨神经-腓肠肌标本进行了相关实验。请完成下表:
时间/h
21:00
23:00
01:00
03:00
05:00
07:00
血糖浓度/mml·L-1
6.9
5.5
5.0
3.1
12.5
12.0
实验步骤
实验操作
分组
将生理状态相同的RA病动物模型大鼠随机分为两组。
实验处理
实验组注射姜黄素,①
饲养
在② 的环境中,以同样的饲料喂养两组大鼠15天
检测
测定两组大鼠③
处理
S1
S2
S3
S4
S5
S6
S7
S8
S9
S10
S11
S12
S13
S14
S15
S16
名称
CK
乙烯利
赤霉素
吲哚乙酸
浓度
0
100
200
400
600
1000
100
200
400
600
1000
100
200
400
600
1000
实验步骤的目的
简要操作过程
剥制蟾蜍坐骨神经-腓肠肌标本
取 的蟾蜍18只,损毁脑和脊髓,剥制坐骨神经-腓肠肌标本,随机分为6组,每组3只,室温浸泡在任氏液中15min
测定处理前突触后膜电位
给予坐骨神经5mV电刺激,通过微电极记录腓肠肌细胞膜的电位变化
设置对照处理组
设置实验组
分别用含5%、10%、15%、20%、25%龙血素B的任氏液处理坐骨神经-腓肠肌标本5min
给予坐骨神经5mV电刺激,通过微电极记录腓肠肌细胞膜的电位变化
结果处理
比较每组龙血素B处理前后腓肠肌细胞膜电位变化的差异
相关试卷
这是一份广东省南海区2023-2024学年高二上学期“升基工程”学业水平监测生物试题,共7页。试卷主要包含了单项选择题,非选择题等内容,欢迎下载使用。
这是一份山东省临沂市2023-2024学年高二上学期期中学科素养水平监测生物试题(解析版),共26页。试卷主要包含了11,答题前,考生务必用0等内容,欢迎下载使用。
这是一份2023届山东省临沂市高三学业水平等级考试模拟(一模)生物试题及答案,共12页。

