新高考化学二轮复习培优练习重难点12 实验探究综合题(2份打包,原卷版+解析版)
展开本题考查实验方案的设计与分析,清楚原理是解答的关键,注意对题目信息的应用,是对学生实验综合能力的考查。在高考中,化学实验所占分值较高,主要考查化学实验基础知识、涉及物质的分离提纯、仪器的使用基本操作、、产率计算等实验数据分析和处理、实验方案的设计、完善与评价等。从近几年高考试题的命题趋势来看,题目的难度先增加,又有所下降,预计2024年总体难度会保持稳定。
一、实验综合题注意的问题与易错点
1.掌握定量测定实验题的解题思路
常见的定量测定实验包括混合物成分的测定、物质纯度的测定等。该类试题常涉及物质的称量、物质的分离与提纯、中和滴定等实验操作。实验过程中要特别注意以下几个问题:
(1)气体体积的测定是考查的重点,对于气体体积的测量,读数时要特别注意消除“压强差”,保持液面相平,还要注意视线与液面最低处相平。
(2)测定实验中还要注意消除干扰气体的影响,如可利用“惰性”气体将装置中的干扰气体排出。
(3)要使被测量气体全部被测量,反应结束后可继续向装置中通入“惰性”气体以使被测量气体全部被吸收剂吸收。
(4)许多实验中的数据处理,都是对多次测定的结果求取平均值,但对于“离群”数据(指与其他测定数据有很大差异的数据)要舍弃。
2. 记住物质制备实验操作中应注意的四个问题
(1)实验操作顺序。如与气体有关实验的操作为:装置选择与连接→气密性检验→装固体药品→加液体药品→开始实验(按程序)→拆卸仪器→其他处理等。
(2)加热操作的要求。主体实验加热前一般应先用原料气赶走空气后,再点燃酒精灯,其目的一是防止爆炸,如H2还原CuO、CO还原Fe2O3;二是保证产品纯度,如制备Mg3N2、CuCl2等。反应结束时,应先熄灭酒精灯,继续通原料气直到冷却为止。
(3)尾气处理方法。有毒气体常采用溶液(或固体)吸收或将之点燃,无毒气体直接排放。
(4)特殊的实验装置。(1)制取在空气中易吸水、潮解以及易水解的物质(如Al2S3、AlCl3、Mg3N2等)及易受潮的物质时,往往在装置末端再接一个干燥装置,以防止空气中水蒸气进入。(2)用碱石灰吸收测定实验中生成CO2的质量时,前面要干燥,末端要防止空气中的水蒸气和CO2进入。
3.避免气体制备中的常见易错点
(1)制备气体时误认为先加药品后检查装置的气密性,为了避免浪费,应该先检查装置气密性后加药品。
(2)无水氯化钙是中性干燥剂,误认为可以干燥任何气体,其实CaCl2不能干燥氨气。
(3)实验室里用大理石和稀盐酸反应制取CO2,而不能用大理石和稀硫酸反应制取。
(4)实验室里用MnO2和浓盐酸加热制取Cl2,错误认为MnO2和稀盐酸加热也能发生反应。
(5)SO2具有还原性,浓H2SO4具有强氧化性,错误认为SO2不能用浓硫酸干燥,其实不然。
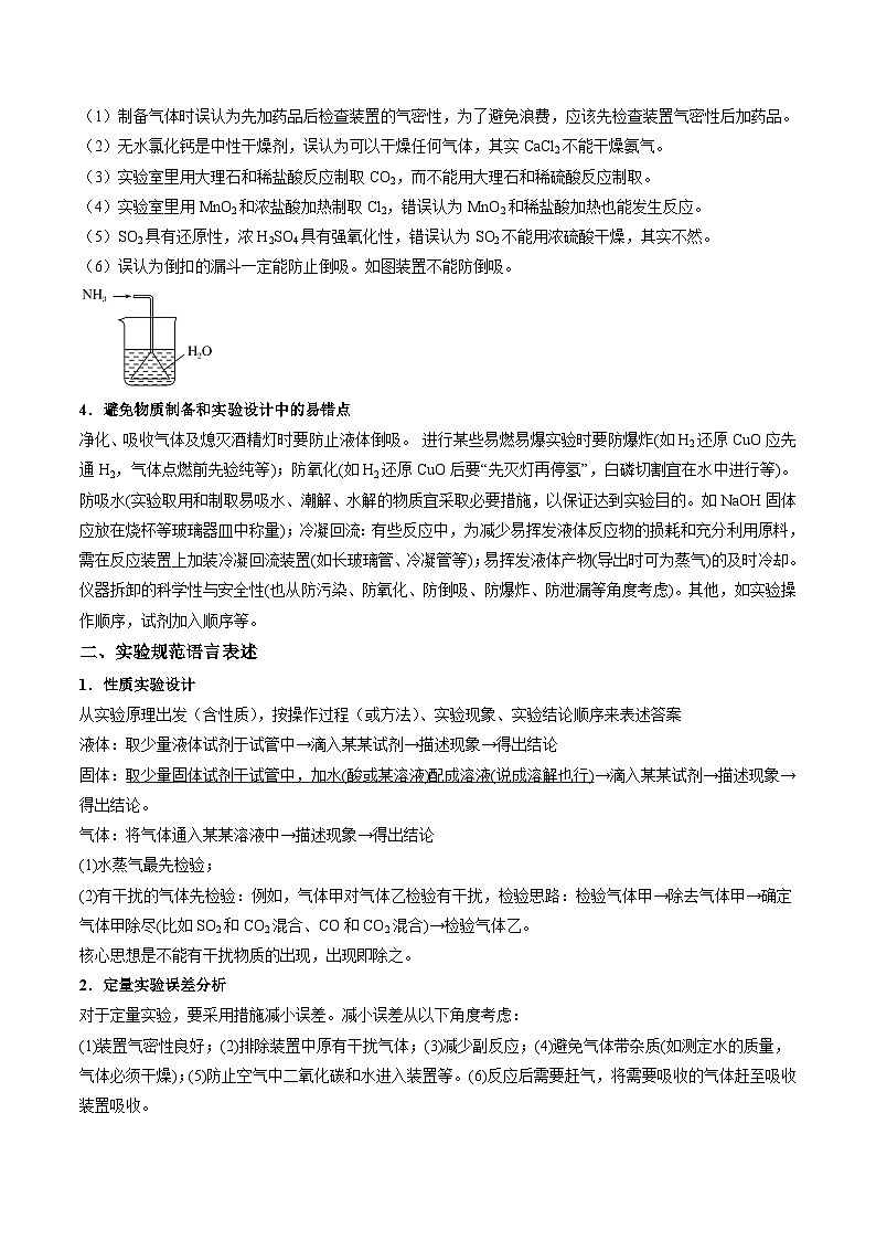
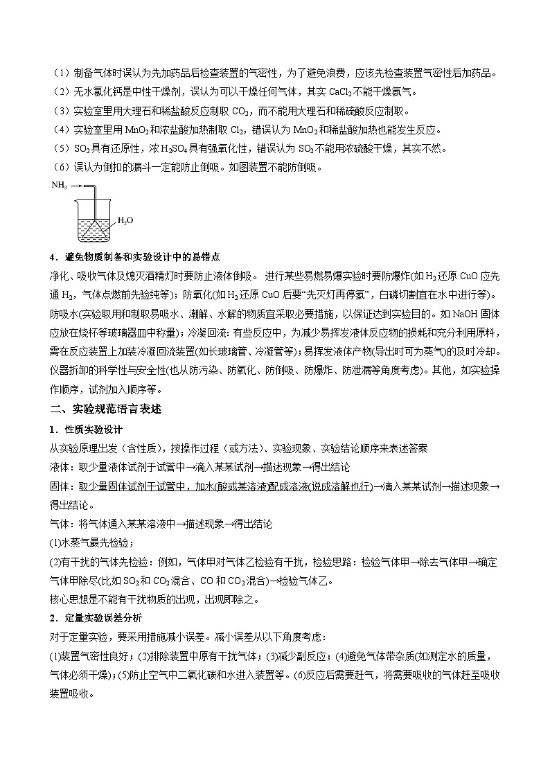
(6)误认为倒扣的漏斗一定能防止倒吸。如图装置不能防倒吸。
4.避免物质制备和实验设计中的易错点
净化、吸收气体及熄灭酒精灯时要防止液体倒吸。 进行某些易燃易爆实验时要防爆炸(如H2还原CuO应先通H2,气体点燃前先验纯等);防氧化(如H2还原CuO后要“先灭灯再停氢”,白磷切割宜在水中进行等)。防吸水(实验取用和制取易吸水、潮解、水解的物质宜采取必要措施,以保证达到实验目的。如NaOH固体应放在烧杯等玻璃器皿中称量);冷凝回流:有些反应中,为减少易挥发液体反应物的损耗和充分利用原料,需在反应装置上加装冷凝回流装置(如长玻璃管、冷凝管等);易挥发液体产物(导出时可为蒸气)的及时冷却。
仪器拆卸的科学性与安全性(也从防污染、防氧化、防倒吸、防爆炸、防泄漏等角度考虑)。其他,如实验操作顺序,试剂加入顺序等。
二、实验规范语言表述
1.性质实验设计
从实验原理出发(含性质),按操作过程(或方法)、实验现象、实验结论顺序来表述答案
液体:取少量液体试剂于试管中→滴入某某试剂→描述现象→得出结论
固体:取少量固体试剂于试管中,加水(酸或某溶液)配成溶液(说成溶解也行)→滴入某某试剂→描述现象→得出结论。
气体:将气体通入某某溶液中→描述现象→得出结论
(1)水蒸气最先检验;
(2)有干扰的气体先检验:例如,气体甲对气体乙检验有干扰,检验思路:检验气体甲→除去气体甲→确定气体甲除尽(比如SO2和CO2混合、CO和CO2混合)→检验气体乙。
核心思想是不能有干扰物质的出现,出现即除之。
2.定量实验误差分析
对于定量实验,要采用措施减小误差。减小误差从以下角度考虑:
(1)装置气密性良好;(2)排除装置中原有干扰气体;(3)减少副反应;(4)避免气体带杂质(如测定水的质量,气体必须干燥);(5)防止空气中二氧化碳和水进入装置等。(6)反应后需要赶气,将需要吸收的气体赶至吸收装置吸收。
燃烧法定量测定实验一般设计思路:气体发生装置→气体干燥装置→主反应装置→吸收产物(1)→吸收产物(2)→干燥装置→尾气处理装置。
所有习题中实验题的不足之处:未防倒吸、未处理尾气、未处理残留在装置中的有毒气体、未将装置中残留气体赶至某装置中吸收(定量分析)等 。
所有习题中含有冰水浴或液态氮气或冰盐水等低温物质的装置:冷凝收集易挥发的液态产物或易升华的固体产物或作为需要低温发生的反应装置(故反应方程式是有必要落实的)。
所有习题中含有热水浴或直接加热等非低温物质的装置:使液体挥发为液体、制取水蒸气(乙醇气发生催化氧化)等。
所有习题中已知信息的运用:遇到易水解物质(前防水后防水,比如金属氢化物CaH2、SiCl4、SiHCl3、金属氮化物Mg3N2、Ca3N2、某某其它物质)、遇到给熔沸点的物质(创造低温环境冷凝收集或蒸馏分离提纯),已知信息必考。
温度计的位置:a、蒸馏时,水银球与支管口处相平 b、反应液以下(比如乙醇的消去反应)
c、水浴温度,温度计放置在反应装置外。
玻璃液封管的作用:吸收残留的或剩余的尾气
3.某试剂的作用:得分点及关键词:
(1)作用类:“除去”、“防止”、“抑制”、“使……”等,回答要准确。
(2)作用—目的类:作用+目的
“作用”是“……”,“目的”是“……”。
如调节容液的pH:
①目的: 使溶液中的……金属阳离子形成氢氧化物完全沉淀下来而除去
②需要的物质:含主要阳离子的难溶性氧化物或氢氧化物或碳酸盐,即能与H+反应,是PH增大的物质 如用MgO、Mg(OH)2等等。
③原理: 加入的物质能与溶液中的H+反应,降低了H+的浓度,增大pH,促使某某水解沉淀 。
④pH控制的范围:大于除去离子的完全沉淀值,小于主要离子的开始沉淀的pH
如作氧化剂或还原剂:H2O2:氧化剂、还原剂、复分解类型(制备过氧化钡等提供过氧键而已)
还原性试剂:除去(反应)氧化性物质 玻璃纤维:固定固体,防止粉末被气流带走
玻璃液封管的作用:吸收残留的或剩余的尾气
4.原因、理由类
“有理”——化学原理,“有据”——事实依据,可采取以下两种方式:
(1)“正说”——“直接原因+根本目的” (2)“反说”——“如果……就……”
某反应温度不高于××℃(或在某个反应温度范围内、或在此温度下转化率最大等)的原因:(1)(低温速率较慢)适当加快反应速率;(2)若有催化剂则考虑催化剂的催化活性;(3)但温度过高会造成反应物(如浓硝酸)挥发或分解(如H2O2、NH4HCO3、NH3H2O等);还要考虑温度过高,平衡移动的问题。(4)成本问题。某条件下,转化率已经很高,若再改变条件,转化率提高不大,生产成本增加,得不偿失。
5.理论型简答题
……存在……(书写可逆反应)平衡,……(条件)使平衡向……(方向)移动,……(结论)比如为何电解时,阴极的碱性增大了,从平衡移动角度解析:溶液中存在 平衡,氢离子阴极放电,氢离子浓度降低,促使平衡向右移动,氢氧根浓度增大,故碱性增强。
6.沉淀的洗涤与洗涤是否干净实验操作简答题
(1)沉淀洗涤的目的:除去沉淀表面附着或沉淀中包夹的可溶性离子。
(2)洗涤方法:向漏斗内加 ……(蒸馏水) 至浸没沉淀,待水自然流出后,重复操作2~3次。
(3)①凡是涉及冰水(或冷水)洗涤的目的:洗去晶体表面的杂质离子并降低被洗涤物质的溶解度,减少其在洗涤过程中的溶解损耗,最终提高产品产率。
②若用特殊溶剂洗涤,例如乙醇(丙酮)洗涤的目的:a、降低被洗涤物质的溶解度,减少其在洗涤过程中的溶解损耗;b、除去固体表面吸附的杂质;c、乙醇挥发带出水分,使固体易干燥 。
再如用沉淀的饱和溶液洗涤:减小沉淀的溶解。
③乙酸乙酯制备中精除杂时饱和碳酸钠溶液的作用:a、溶解乙醇;b、反应乙酸;c、减小乙酸乙酯在水中的溶解度。
(4)误差分析:若沉淀不洗涤或洗涤不干净,则使沉淀的质量偏高。若沉淀洗涤次数过多,则会使部分沉淀溶解而使其质量偏低。
(5)沉淀剂是否过量的判断方法
答题模板
(1)加沉淀剂:静置,向上层清液中继续滴加少量沉淀剂,若无沉淀产生,则证明沉淀剂已过量。
(2)加入与沉淀剂反应的试剂:静置,取适量上层清液于另一洁净试管中,向其中加入少量与沉淀剂作用产生沉淀的试剂,若产生沉淀,证明沉淀剂已过量 。
注意:若需称量沉淀的质量而进行有关定量计算时则只能选用方法(1)。
(6)判断沉淀是否洗净的操作
取最后一次洗涤液,滴加……(试剂),若没有……现象,证明沉淀已洗净(一般是现象明显的优先检验比如Fe3+、Cl-、SO42-等)
1. (2023江苏卷)实验室模拟“镁法工业烟气脱硫”并制备,其实验过程可表示为
(1)在搅拌下向氧化镁浆料中匀速缓慢通入气体,生成,反应为,其平衡常数K与、、、的代数关系式为___________;下列实验操作一定能提高氧化镁浆料吸收效率的有___________(填序号)。
A.水浴加热氧化镁浆料
B.加快搅拌速率
C.降低通入气体的速率
D.通过多孔球泡向氧化镁浆料中通
(2)在催化剂作用下被氧化为。已知的溶解度为0.57g(20℃),氧化溶液中的离子方程式为___________;在其他条件相同时,以负载钴的分子筛为催化剂,浆料中被氧化的速率随pH的变化如题图甲所示。在pH=6~8范围内,pH增大,浆料中的氧化速率增大,其主要原因是___________。
(3)制取晶体。在如题图乙所示的实验装置中,搅拌下,使一定量的浆料与溶液充分反应。浆料与溶液的加料方式是___________;补充完整制取晶体的实验方案:向含有少量、的溶液中,___________。(已知:、在时完全转化为氢氧化物沉淀;室温下从饱和溶液中结晶出,在150~170℃下干燥得到,实验中需要使用MgO粉末)
2.(2022年江苏卷)实验室以二氧化铈()废渣为原料制备含量少的,其部分实验过程如下:
(1)“酸浸”时与反应生成并放出,该反应的离子方程式为_______。
(2)pH约为7的溶液与溶液反应可生成沉淀,该沉淀中含量与加料方式有关。得到含量较少的的加料方式为_______(填序号)。
A.将溶液滴加到溶液中 B.将溶液滴加到溶液中
(3)通过中和、萃取、反萃取、沉淀等过程,可制备含量少的。已知能被有机萃取剂(简称HA)萃取,其萃取原理可表示为
(水层)+3HA(有机层)(有机层)+(水层)
①加氨水“中和”去除过量盐酸,使溶液接近中性。去除过量盐酸的目的是_______。
②反萃取的目的是将有机层转移到水层。使尽可能多地发生上述转移,应选择的实验条件或采取的实验操作有_______(填两项)。
③与“反萃取”得到的水溶液比较,过滤溶液的滤液中,物质的量减小的离子有_______(填化学式)。
(4)实验中需要测定溶液中的含量。已知水溶液中可用准确浓度的溶液滴定。以苯代邻氨基苯甲酸为指示剂,滴定终点时溶液由紫红色变为亮黄色,滴定反应为。请补充完整实验方案:①准确量取溶液[约为],加氧化剂将完全氧化并去除多余氧化剂后,用稀硫酸酸化,将溶液完全转移到容量瓶中后定容;②按规定操作分别将和待测溶液装入如图所示的滴定管中:③_______。
(建议用时:45分钟)
1.(2023·山东德州·德州市第一中学校联考模拟预测)实验室用通入和的混合溶液中来制备并测定所得产品纯度。
已知:①易溶于水,难溶于乙醇,温度高于易失去结晶水。
②酸性条件下易发生反应:。
实验步骤:
Ⅰ.的制备:装置B产生的缓慢的通入装置中的混合溶液,加热并搅拌至溶液约为7时,停止通入,停止搅拌和加热得混合溶液。
Ⅱ.产品分离提纯:将中混合溶液,经操作(a)、过滤、洗涤、干燥,得到粗产品。
Ⅲ.产品纯度测定:取产品配制成溶液,取出置于锥形瓶中,加入淀粉溶液作指示剂,用的碘标准溶液滴定至终点,发生反应:,滴定三次平均消耗碘溶液,计算样品中纯度。
请回答:
(1)装置的名称为 .
(2)制取的反应的化学方程式为 ;C中反应结束时混合溶液过高或过低将导致产率降低,原因是 .
(3)Ⅱ为产品的分离提纯
①操作(a)为 ,为减少产品损失,粗产品可以用 洗涤。
②从下图选出Ⅱ中可能使用到的仪器 .
(4)Ⅲ为氧化还原滴定法测定样品中的纯度
①滴定终点的现象是 .
②样品中的纯度为 .
2.(2023上·安徽·高三校联考期中)绿矾()可作还原剂、着色剂、制药等,在不同温度下分解得各种铁的氧化物和硫的氧化物。
(1)甲组同学按照上图所示的装置,通过实验检验绿矾的分解产物。装置B中可观察到的现象是 ,甲组由此得出绿矾的分解产物中含有。
(2)乙组同学查阅资料发现绿矾受热分解还可能有放出,为此,丙组同学选用甲组同学的A装置和下图部分装置设计出了一套检验绿矾分解气态产物的装置(试剂均足量):
①乙组同学的实验装置中,依次连接的合理顺序为 。
②E中HCl的作用是 。
③反应结束,观察到A中固体变为红棕色,F由蓝色变粉红色,E、G中均有白色沉淀,将H中的试管从水槽取出, (填实验操作和现象)证明绿矾分解产物中有。
(3)将E、G混合物抽滤、洗涤、干燥、称重,发现固体质量之比1∶3.抽滤装置如下图,下列关于抽滤洗涤的操作正确的是 。
a.抽滤时,先打开水龙头,再将固液混合物转移至布氏漏斗
b.洗涤时,先关闭水龙头,向布氏漏斗中加蒸馏水至淹没沉淀,再打开水龙头
c.洗涤结束后,先将抽滤瓶上的橡胶管取下,再关闭水龙头
(4)取A中少量反应后固体于试管中,先加 (填化学式,下同)溶解,再将溶液分成两份,一份加入KSCN溶液,另一份加入 ,第一份溶液变红,第二份溶液无明显现象。
(5)综上实验,绿矾分解的化学方程式为 。
3.(2023·河南新乡·统考一模)磷酸亚铁是生产锂电池的原料,能溶于强酸,不溶于水。实验室可以绿矾及为原料制备磷酸亚铁,主要反应为。
I.配制溶液
(1)实验室常用绿矾配制溶液,配制过程中需要用到的玻璃仪器除烧杯、量筒、容量瓶外,还有 。若实验需要配制。的溶液,则需要称取的绿矾的质量为 g。
Ⅱ.提纯制备晶体
(2)利用工业品十二水合磷酸氢二钠(含、重金属盐及有色杂质等)提纯得到晶体。已知:溶液在,重金属硫化物不溶于水。请将实验步骤补充完整:
将工业品溶于热水;
① ;
② ;
③ ;
冷却结晶,过滤、洗涤及干燥。
(实验中可选用的试剂:溶液、溶液、溶液、活性炭)
Ⅲ.合成磷酸亚铁及杂质的检验
(3)在三颈烧瓶中先加入抗坏血酸(维生素C)稀溶液作底液,然后向烧瓶中滴入与的混合溶液至时,再滴入溶液,最终维持。
①用抗坏血酸稀溶液作底液的作用是 。
②检验产品中是否混有或杂质的操作方法是 。
4.(2023上·天津·高三天津市第四十七中学校考)是制备金属钛的重要中间体。某小组同学利用如下装置在实验室制备(夹持装置略去)。
已知:易挥发,高温时能与反应,不与HCl反应,其他相关信息如下表所示:
回答下列问题:
(1)装置A中盛装高锰酸钾的仪器名称是 ,装置A中发生反应的离子方程式 。
(2)装置B中的试剂是 (填试剂名称),装置B中长导管的作用是 。
(3)在通入前,先打开开关k,从侧管持续通入一段时间的气体的目的是 。
(4)装置C中除生成外,还生成一种气态不成盐氧化物,该反应的化学方程式为
(5)制得的中常含有少量,从混合液中分离出操作的名称是
(6)装置E中的试剂是 (填试剂名称),其作用为
(7)F装置中氢氧化钠溶液的作用为 (用离子方程式表达)。
(8)利用如图装置测定所得的纯度:取mg产品加入烧瓶,向安全漏斗中加入适量蒸馏水,待充分反应后,将烧瓶和漏斗中的液体一并转入锥形瓶中,滴加几滴溶液作指示剂,用标准溶液滴定至终点,消耗标准溶液VmL。
已知:①。②此条件下,先与反应生成白色沉淀AgCl,后与反应生成砖红色沉淀;则产品的纯度为 (用含m、n和V的代数式表示)。
5.(2023上·河北张家口·高三河北省尚义县第一中学校联考)某化学学习小组经查阅资料发现:为紫色固体,微溶于溶液,具有强氧化性,在酸性或中性溶液中快速产生,在碱性溶液中较稳定。现制备高铁酸钾,测定其纯度并探究其性质。
(1)制备(夹持装置略)
①A为气体发生装置,写出对应的离子方程式 。
②装置B的作用为 。
③装置C中主要反应的化学方程式为 。
(2)探究的性质
取C中紫色溶液,加入稀硫酸,产生黄绿色气体,得溶液a,经检验气体中含有。为证明是否是氧化了而产生,设计以下方案:
①补全方案Ⅰ中实验步骤:取少量a于试管中, ,但该离子的产生不能判断一定是被还原得到,还可能由 产生(用离子反应方程式表示)。
②方案Ⅱ可证明氧化了,用溶液洗涤的目的是 。
③小组同学对比方案Ⅱ实验和的制备实验发现:和的氧化性强弱关系相反,请你帮助解释出现矛盾的原因是 。
6.(2023上·河南·高三校联考)某实验小组以含硒废料(主要成分为Se、S等)提取硒,并测定产品硒的纯度。回答下列问题:
Ⅰ.提取硒的实验步骤如下:
i.含硒废料用NaNO3和硫酸混合溶液溶解,得到H2SeO3和H2SeO4混合溶液;
ii.控制反应温度为80℃,使H2SeO4转化为H2SeO3;
iii.调节溶液pH,通入SO2,得到硒单质沉淀。
(1)步骤i中使用硫酸的主要目的为 。
(2)用如图所示装置进行实验。
①反应器a的名称为 ,装置A的加热方法为 。
②装置B的主要作用为 。
③步骤iii生成硒单质的化学方程式为 。
Ⅱ.测定产品硒的纯度,实验步骤如下:
i.准确称取0.8400g产品并充分研磨,加适量浓硫酸煮沸生成H2SeO3,再稀释配成500mL的溶液。
ii.准确量取25.00mL待测液于锥形瓶中,用0.0100ml·L-1酸性KMnO4标准溶液进行滴定,滴定过程中未见浑浊,重复三次实验,实验数据见下表。
(3)该产品硒的纯度为 %(结果保留四位有效数字)。
(4)达到滴定终点时,若读数时仰视刻度线,则会导致测定结果 (填“偏大”、“偏小”或“不变”)。
7.(2023上·浙江·高三校联考)某化学小组模拟工业生产原理:以废铁屑(含少量、Mn、C等杂质)为原料生产配合物乙二胺四乙酸铁钠(EDTA铁钠盐),并测定所制取的样品中铁元素的含量。
已知:①乙二胺四乙酸铁钠,易溶于水和稀酸,微溶于乙醇;该螯合型配合物稳定性好
②氢氧化铁沉淀通常呈胶体状态,有较强的吸附性
Ⅰ.制备乙二胺四乙酸铁钠晶体
实验原理:
实验流程:
方案1:
(1)由制乙二胺四乙酸铁钠可以选择 (填“酒精灯直接加热”或“水浴加热”)。
(2)氧化剂A可以选择,试写出该步反应的离子方程式 。
(3)下列说法正确的是 。
A.为避免沉淀中裹入过多杂质,可以采用一次性加入氨水
B.该流程中两次用到溶液,均可用溶液代替
C.操作④洗涤时宜采用冷水洗涤
D.“一系列的操作”是指“蒸发浓缩,趁热过滤、洗涤、干燥”
E.乙二胺四乙酸铁钠溶液中滴入KSCN溶液不一定会显红色
方案2:用EDTA、与反应,制备乙二胺四乙酸铁钠,此法EDTA先被中和后再和直接反应。两个方案都有不足之处,方案1的缺点:氢氧化铁沉淀成胶体状态,难以过滤和洗涤。
(4)为使沉淀颗粒增大,实验中往往可以采取 (填实验条件)。
(5)方案2的缺点:产品中含杂质多,纯度不好。方案2后剩余废液可用层柱法(利用筛网孔径与微粒孔径不同的一种分离方法)可得到反应的副产物 (填名称)。
Ⅱ.测定所制取样品中铁的含量(EDTA标准溶液滴定法)
取样品溶于水,然后将其中的铁元素用萃取剂从配合物中“反萃取”出来并配成溶液,取出加入过量的标准溶液并加热煮沸,充分反应后,再用的标准溶液滴定过量的EDTA至终点,消耗标准溶液体积为。
已知:、与EDTA反应的化学计量比均为。
(6)实验室进行萃取操作时,需要打开分液漏斗活塞放气,正确的放气图示___________。
A.B.C.D.
(7)计算铁元素的质量分数 。
8.(2023上·重庆·高三西南大学附中校考)苯甲酸和苯甲醇是重要的化工原料,可通过卡甲醛和足量氢氧化钾溶液反应制取,“强基计化”小分队在实验室制备苯甲酸和苯甲醇,同时测定苯甲酸的纯度。
I.制备反应原理及反应结束后对反应液的处理步骤如下:
己知:
请根据以上信息,回答下列问题(下图夹持仪器已省略):
(1)有关提纯过程下列说法正确的是___________。
A.步骤I:可以用乙醇作为萃取剂
B.步骤II:可用无水MgCl2作干燥剂
C.若在蒸馏过程中忘记加沸石,应立即停止加热,冷却后再加入沸石
D.步骤V:产品可用酒精灯或沸水浴加热烘干
(2)若用如图装置进行步骤III,则装置a应选用 (从b、c、d中选填,写名称),蒸馏时宜选用减压蒸馏,优点是 (任写一点),真空接引管应连接装置 (填“e”或“f”)。
(3)步骤III具体操作步骤:安装好减压蒸馏装置→ →先旋紧螺旋夹,打开安全瓶上活塞,使体系与大气相通,启动油泵抽气、慢慢关闭安全瓶上活塞至完全关闭→ →用一个洁净干燥的接受瓶接收液体,温度趋于稳定后,待温度计的读数显著升高并稳定后→ →蒸馏完毕,移去热源,慢慢旋开螺旋夹(避免倒吸),再慢慢打开安全瓶活塞,平稳内外压力,使测压计的水银柱慢慢地恢复原状,然后关闭油泵和冷却水。
请从下列选项中选择合适的操作填空:
A.开启冷凝水,选用油浴加热蒸馏
B.在蒸馏瓶中加入待蒸液体,并加入1~2粒沸石
C.用一个洁净干燥的接受瓶收集馏分
II.产品的纯度测定
(4)称取mg样品,溶于过量的V1mL浓度为0.1ml/L的氢氧化钾溶液中,滴加几滴酚酞溶液,摇匀,用0.1ml/L盐酸滴定,达到滴定终点,记录耗酸体积。做3组平行实验,所消耗盐酸的平均体积为V2mL。
①滴定终点现象是 。
②产品的纯度是 %
③若用甲基橙作指示剂,则测定结果 (填“偏大”、“偏小”或“无影响”)。
熔点/℃
沸点/℃
密度/()
水溶性
-24
136.4
1.7
易水解生成白色沉淀,能溶于有机溶剂
-23
76.8
1.6
难溶于水
方案Ⅰ
取少量a于试管中,…
方案Ⅱ
用溶液充分洗涤C中所得固体,再用溶液将溶出,得到紫色溶液b;取少量b,滴加盐酸,有产生。
实验次数
滴定前读数/mL
滴定后读数/mL
1
0.10
20.20
2
1.85
21.75
3
0.00
25.06
名称
熔点℃
沸点℃
溶解性
相对分子质量
苯甲酸
122.4
(100℃左右开始升华)
248
微溶于冷水,易溶于乙醇、热水
122
苯甲醇
-15.3
205.7
在水中溶解度较小,易溶于乙醚、乙醇
108
新高考化学二轮复习培优练习重难点13 化学反应原理(2份打包,原卷版+解析版): 这是一份新高考化学二轮复习培优练习重难点13 化学反应原理(2份打包,原卷版+解析版),文件包含新高考化学二轮复习培优练习重难点13化学反应原理原卷版docx、新高考化学二轮复习培优练习重难点13化学反应原理解析版docx等2份试卷配套教学资源,其中试卷共44页, 欢迎下载使用。
新高考化学二轮复习培优练习重难点11 有机合成与推断(2份打包,原卷版+解析版): 这是一份新高考化学二轮复习培优练习重难点11 有机合成与推断(2份打包,原卷版+解析版),文件包含新高考化学二轮复习培优练习重难点11有机合成与推断-原卷版docx、新高考化学二轮复习培优练习重难点11有机合成与推断-解析版docx等2份试卷配套教学资源,其中试卷共46页, 欢迎下载使用。
新高考化学二轮复习培优练习重难点10 化学工艺流程(2份打包,原卷版+解析版): 这是一份新高考化学二轮复习培优练习重难点10 化学工艺流程(2份打包,原卷版+解析版),文件包含新高考化学二轮复习培优练习重难点10化学工艺流程原卷版docx、新高考化学二轮复习培优练习重难点10化学工艺流程解析版docx等2份试卷配套教学资源,其中试卷共37页, 欢迎下载使用。

