福建省漳州市2025届高三上学期毕业班第一次检测(一模)化学试题
展开
这是一份福建省漳州市2025届高三上学期毕业班第一次检测(一模)化学试题,共9页。试卷主要包含了选择题,非选择题等内容,欢迎下载使用。
化学试题
本试题卷共6页,14题.满分100分,考试用时75分钟.
可能用到的相对原子质量:
一、选择题:本题共10小题,每小题4分,共40分.在每小题给出的四个选项中,只有一项是符合题目要求的.
1.《本草纲目》中记载“冬月灶中所烧薪柴之灰,令人以灰淋汁,取碱浣衣”.下列说法错误的是( )
A.“薪柴”主要含纤维素等有机物
B.“薪柴之灰”可用作农用肥,但不宜与铵态氮肥混用
C.“以灰淋汁”涉及的分离操作有溶解、分液
D.“取碱浣衣”与水解反应有关
2.对乙酰氨基酚是一种用于治疗疼痛与发热的药物,其分子结构如图示.下列有关对乙酰氨基酚的说法错误的是( )
A.分子式为
B.能发生氧化反应和取代反应
C.分子中所有原子不可能共平面
D.对乙酰氨基酚最多能与发生反应
3.短周期主族元素X、Y、Z、W的原子序数依次增大,X的一种核素没有中子,基态Y原子的p轨道半充满,Z元素的一种单质是植物光合作用的产物之一,W与Z同主族.下列说法正确的是( )
A、元素的第一电离能: B.简单氢化物的键角:
C.简单氢化物的沸点: D.由X、Y、Z三种元素组成的化合物的水溶液均显酸性
4.侯氏制碱法制取的反应原理为.设为阿伏加德罗常数的值,下列说法正确的是( )
A.晶体中含离子数目为
B.标准状况下,含σ键数目为
C.溶液中,数目为
D.与足量充分反应生成,转移电子数目为
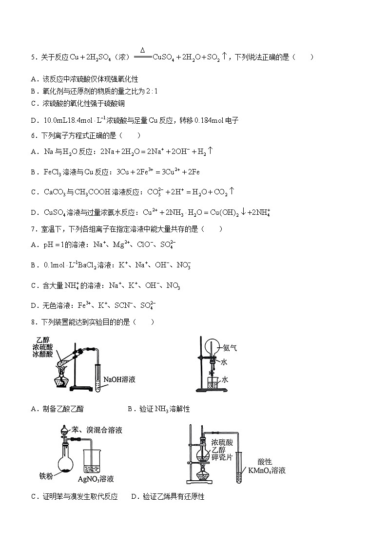
5.关于反应(浓),下列说法正确的是( )
A.该反应中浓硫酸仅体现强氧化性
B.氧化剂与还原剂的物质的量之比为
C.浓硫酸的氧化性强于硫酸铜
D.浓硫酸与足量反应,转移电子
6.下列离子方程式正确的是( )
A.与反应:
B.溶液与反应:
C.与溶液反应:
D.溶液与过量浓氨水反应:
7.室温下,下列各组离子在指定溶液中能大量共存的是( )
A.的溶液:
B.溶液:
C.含大量的溶液:
D.无色溶液:
8.下列装置能达到实验目的的是( )
A.制备乙酸乙酯 B.验证溶解性
C.证明苯与溴发生取代反应 D.验证乙烯具有还原性
9.一种工业制备无水氯化镁的工艺流程如下,下列说法错误的是( )
A.物质X常选用生石灰
B.工业上常用电解熔融制备金属镁高温
C.“氯化”过程发生的反应为
D.“煅烧”后的产物中加稀盐酸,将所得溶液加热蒸干也可得到无水
10.常温下,用溶液滴定溶液,滴定曲线如图所示.下列说法错误的是( )
A.滴定时用酚酞作指示剂 B.a点溶液中:
C.b点溶液中: D.c点溶液中:
二、非选择题:本题共4小题,共60分.
11.(14分)碳酸锰是制造高性能磁性材料的主要原料.工业上可由天然二氧化锰粉与硫化锰矿(还含等元素)制备,工艺如下图所示.
已知:①时,;
②相关金属离子形成氢氧化物沉淀的范围如下:
回答下列问题:
(1)基态锰原子的价电子排布式为___________,的空间构型为___________.
(2)硫化锰矿预先粉碎的目的是___________.
(3)“氧化”中将氧化成的离子方程式为___________.
(4)“调”除铁、铝元素,溶液的范围应调节为:___________,滤渣2的主要成分是___________(填化学式).
(5)“除杂”的目的是除去和,若“除杂”后滤液中,则___________.
(6)“沉锰”中发生反应的离子方程式为___________.
(7)锰可与形成金属羰基配合物(熔点).其结构如图所示.则晶体中微粒间作用力有___________(填标号).
a.配位键 b.极性键 c.范德华力 d.离子键
12.(14分)苯胺广泛应用于医药和染料行业.实验室制备苯胺的反应原理为,实验装置如图所示(部分夹持、加热装置省略).
已知相关物质的信息如下:
实验步骤:
①组装好实验装置,并检查装置气密性;②___________;③___________;④___________;⑤反应结束后,关闭活塞K,向三颈烧瓶中加入生石灰;⑥调整好温度计的位置,继续加热,收集的馏分,得到苯胺粗品.
回答下列问题:
(1)试管中发生反应的离子方程式为___________.
(2)仪器a的名称是___________.
(3)以苯为原料合成硝基苯的化学方程式为___________.
(4)实验步骤②③④依次为___________、___________、___________(填标号).
A.利用油浴加热,使反应液温度维持在左右
B.向三颈烧瓶中依次加入沸石及硝基苯
C.向试管中加入锌粒,打开活塞K,往长颈漏斗中加入稀硫酸,通入一段时间
(5)苯胺粗品中含有少量硝基苯,提纯苯胺、回收硝基苯的流程如下:
①步骤Ⅰ中混合物的分离方法为___________.
②请从物质结构角度分析苯胺能与盐酸反应的原因___________.
③步骤Ⅱ中,水相中的与溶液反应的化学方程式为___________.
④本实验中苯胺的产率为___________(计算结果精确到0.1%).
13.(14分)化合物I是除草剂茚草酮的中间体,其合成路线如下:
回答下列问题:
(1)A中电负性最大的元素为___________,D中碳原子的杂化轨道类型为___________.
(2)B在水中溶解度比C大,原因是___________.
(3)的反应类型为___________.
(4)E的化学名称为___________,H的官能团名称为___________.
(5)的化学方程式为___________.
(6)的制备过程中,可以提高原料利用率,原因是___________.
(7)J为B的同分异构体,写出满足下列条件的J的结构简式___________(任写一种).
①含有苯环;
②能与溶液发生显色反应;
③核磁共振氢谱为四组蜂,峰面积比为.
14.(18分)氢能是理想清洁能源,氢能产业链由制氢和储氢组成.回答下列问题:
Ⅰ.甲醇水蒸气重整制氢过程主要发生的反应有:
i.
ii.
iii.
(1)___________
(2)恒温恒容的密闭容器中,假设只发生反应i,下列选项能表明反应i达到平衡状态的是___________(填标号).
A.
B.容器内的压强不再变化
C.容器内混合气体的密度不再变化
D.单位时间内,断裂键的同时生成键
(3)实验室模拟甲醇水蒸气重整制氢,若只考虑反应iii,当合成气组成时,体系中的平衡转化率随温度和压强的变化如图所示.
①图中的压强由大到小的顺序是___________,理由是___________.
②温度为、压强为时,该反应的平衡常数___________(为用气体分压表示的平衡常数,分压=总压×物质的量分数).
Ⅱ.氢气的安全储存是氢能应用的关键.
(4)铁镁合金是储氢密度较高的储氢材料,其立方晶胞结构如图所示.
①晶胞中与距离最近且等距离的的个数为___________.
②若该晶胞参数为,设阿伏加德罗常数的值为,则该晶体的密度为___________(列出计算式).
③若该晶体储氢时,分子位于晶胞的体心和棱的中点位置,则含的铁镁合金可储存标准状况下的体积约为___________L.
(5)右图所示电解池装置可实现有机物的电化学储氢.
①电极B为电解池的___________(填“阴极”或“阳极”).
②电解池工作时向___________移动(填“电极A”或“电极B”).
③电极A的电极反应式为___________.
福建省漳州市2025届高三毕业班第一次教学质量检测
化学参考答案
评分说明:
1.考生若写出其它合理答案,可参照评分标准给分
2.化学方程式和离子方程式未正确配平、未正确标注反应条件、“↑”“↓”等总扣1分.
一、选择题:本题共10小题,每小题4分,共40分.在每小题给出的四个选项中,只有一项是符合题目要求的.
二、非选择题:本题共4小题,共60分.
11.(14分)
(1)(1分) 平面三角形(1分)
(2)增大接触面积,加快溶浸速率(1分)
(3)(2分)
(4)4.7(1分) (2分)
(5)(2分)
(6)(2分)
(7)a b c(2分)
12.(14分)
(1)(2分)
(2)直形冷凝管(1分)
(3)(2分)
(4)B C A(2分)
(5)①分液(1分)
②苯胺分子中的N原子有孤电子对,可与提供空轨道的形成配位键(2分)
③(2分)
④60.2%(2分)
13.(14分)
(1)O(或氧)(1分) (2分)
(2)B分子含羟基,与水分子之间形成氢键,使其溶解度大于C(2分)
(3)消去反应(1分)
(4)邻二甲苯(或1,2-二甲苯)(1分) 酮羰基(或羰基)(1分)
(5)(2分)
(6)D和H反应生成与反应,促进平衡向产物方向移动(2分)
(7)(2分)
14.(18分)
(1)(2分)
(2)B(2分)
(3)①(1分) 该反应为气体分子数目增大的反应,在相同温度下,增大压强,平衡逆向移动,的转化率减小(2分)
②(2分)
(4)①8(1分) ②(2分) ③22.4(2分)
(5)①阳极(1分) ②电极A(1分) ③(2分)金属离子
开始沉淀的
3.4
1.5
6.3
6.2
6.9
8.1
沉淀完全的
4.7
2.8
8.3
8.2
8.9
10.1
物质
相对分子质量
沸点/℃
密度
部分性质
硝基苯
123
210.9
1.23
难溶于水,易溶于乙醚
苯胺
93
184
1.02
微溶于水,易溶于乙醚;易被氧化
题号
1
2
3
4
5
6
7
8
9
10
答案
C
A
C
B
C
A
B
B
D
D
相关试卷
这是一份福建省漳州市2024届高三下学期毕业班第三次质量检测三模化学试题,共8页。
这是一份福建省漳州市2024届高三毕业班第二次质量检测(二模)化学试题和答案,共14页。
这是一份福建省漳州市2023届高中毕业班第一次教学质量检测化学试题含答案

