





北京市顺义区2023-2024学年高一下学期期末考试政治试卷(Word版附解析)
展开
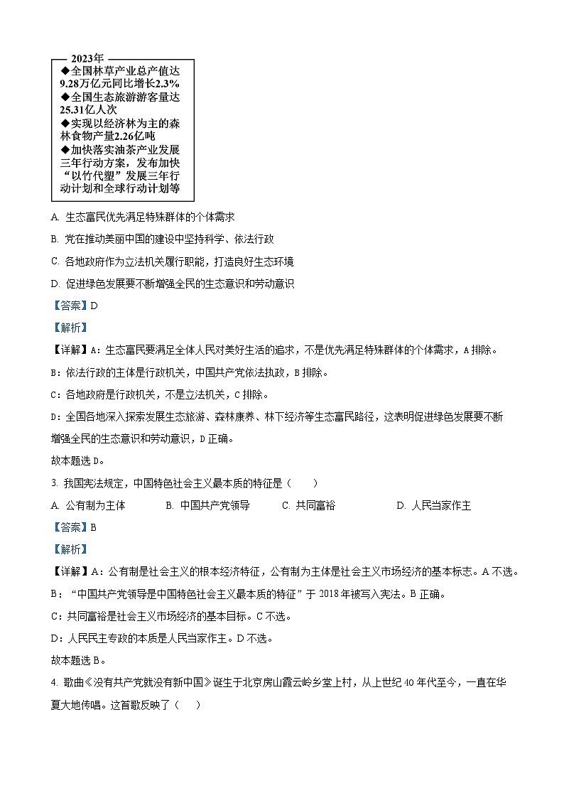
这是一份北京市顺义区2023-2024学年高一下学期期末考试政治试卷(Word版附解析),文件包含北京市顺义区2023-2024学年高一下学期期末质量监测政治试卷Word版含解析docx、北京市顺义区2023-2024学年高一下学期期末质量监测政治试卷Word版无答案docx等2份试卷配套教学资源,其中试卷共36页, 欢迎下载使用。
相关试卷
这是一份北京市石景山区2023-2024学年高一上学期期末考试政治试卷(Word版附解析),文件包含北京市石景山区2023-2024学年高一上学期期末考试政治试题Word版含解析docx、北京市石景山区2023-2024学年高一上学期期末考试政治试题Word版无答案docx等2份试卷配套教学资源,其中试卷共37页, 欢迎下载使用。
这是一份北京市顺义区2022-2023学年高二下学期期末考试政治试题(Word版附解析),文件包含北京市顺义区2022-2023学年高二下学期期末质量检测政治试题Word版含解析docx、北京市顺义区2022-2023学年高二下学期期末质量检测政治试题Word版无答案docx等2份试卷配套教学资源,其中试卷共30页, 欢迎下载使用。
这是一份北京市顺义区第一中学2023-2024学年高一下学期3月月考政治试题(Word版附解析),文件包含北京市顺义区第一中学2023-2024学年高一下学期3月月考政治试卷Word版含解析docx、北京市顺义区第一中学2023-2024学年高一下学期3月月考政治试卷Word版无答案docx等2份试卷配套教学资源,其中试卷共46页, 欢迎下载使用。