


所属成套资源:2025高考历史一轮复习易混易错专项复习练习(含答案解析)(38份))
- (2)三国两晋南北朝的民族交融与隋唐统一多民族封建国家的发展——2025高考历史一轮复习易混易错专项复习练习(含解析) 试卷 0 次下载
- (3)辽宋夏金多民族政权的并立与元朝的统一——2025高考历史一轮复习易混易错专项复习练习(含解析) 试卷 0 次下载
- (4)明清中国版图的奠定与面临的挑战——2025高考历史一轮复习易混易错专项复习练习(含答案解析) 试卷 0 次下载
- (5)晚清时期的内忧外患与救亡图存——2025高考历史一轮复习易混易错专项复习练习(含答案解析) 试卷 0 次下载
- (6)辛亥革命与中华民国的建立——2025高考历史一轮复习易混易错专项复习练习(含答案解析) 试卷 0 次下载
(1)从中华文明起源到秦汉统一多民族封建国家的建立与巩固——2025高考历史一轮复习易混易错专项复习练习(含解析)
展开
这是一份(1)从中华文明起源到秦汉统一多民族封建国家的建立与巩固——2025高考历史一轮复习易混易错专项复习练习(含解析),共8页。
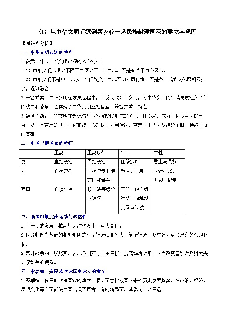
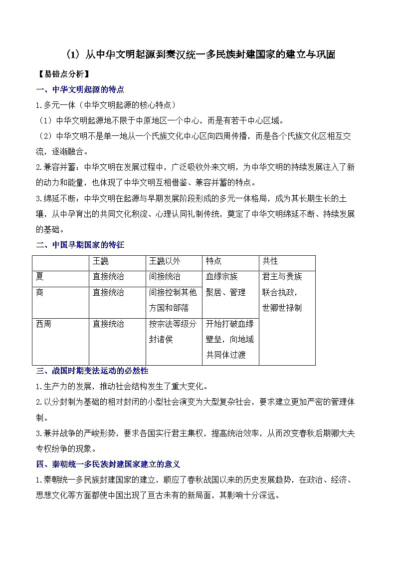
一、中华文明起源的特点
1.多元一体(中华文明起源的核心特点)
(1)中华文明起源地不限于中原地区一个中心,而是有若干中心区域。
(2)中华文明不是单一地从一个氏族文化中心区向四周传播,而是各个氏族文化区相互交流,逐渐融合。
2.兼容并蓄:中华文明在发展过程中,广泛吸收外来文明,为中华文明的持续发展注入了新的动力和能量,也体现了中华文明互相借鉴、兼容并蓄的特点。
3.绵延不断:中华文明在起源与早期发展阶段形成的多元一体格局,成为其长期生长的土壤,从中孕育出的共同文化积淀、心理认同礼制传统,奠定了中华文明绵延不断、持续发展的基础。
二、中国早期国家的特征
战国时期变法运动的必然性
1.生产力的发展,推动社会结构发生了重大变化。
2.以分封制为基础的相对封闭的小型社会演变为大型复杂社会,要求建立更加严密的管理体制。
3.兼并战争的严峻形势,要求各国实行君主集权,提高统治效率,从而改变春秋后期卿大夫专权纷争的现象。
四、秦朝统一多民族封建国家建立的意义
1.秦朝统一多民族封建国家的建立,顺应了春秋战国以来的历史发展趋势,在政治、经济、思想文化等方面都使中国出现了亘古未有的新局面,其影响十分深远。
2.秦朝在统一六国的基础之上对东南、岭南、西南及北方等边远地区进行开拓,疆域“东至海暨朝鲜,西至临洮、羌中,南至北向户,北据河为塞,并阴山至辽东”奠定了中国两千多年版图的基础。国家的统一,促进了各民族之间的交往交流交融。
3.为了进行有效治理,维护统治,秦朝创立了一套行之有效的行政管理体制,包括皇帝制度、中央三公九卿制、地方郡县制及乡里基层管理体制。秦朝建立的中央集权制度,奠定了后来中国两千多年封建政治制度的基本格局,为历代封建王朝所沿用,且不断得到加强和完善。
4.为了巩固统一,秦始皇开启了大一统工程,统一度量衡、车轨、文字、货币等,整合了天下的经济政治秩序,确立了大一统格局,有利于中华共同体的形成。
五、认识秦朝崩溃和两汉衰亡的原因
1.与早期国家相比,秦汉大一统国家国力更加强盛,对社会的控制更加紧密,但统治缺乏弹性,平均寿命更短。
2.秦朝和两汉展现了中国古代大一统国家覆亡的主要模式,即亡于内部的社会矛盾,但具体又有不同,秦朝是危机急剧爆发,两汉则是危机逐渐积累。农民起义或自发,或有组织,或利用秘密宗教。
【提升练】
1.1979年冯汉骥、童恩正所撰的《记广汉出土的玉石器》一文中将三星堆遗址视为“古代蜀国一个重要的政治中心”。下列最能支持这一观点的考古成果是( )
A.发现大量带有明显礼仪或礼制特征的高品级器物
B.遗址群规模大,范围广,古文化遗存数量巨大
C.发掘出土的人像、金杖、金面罩等造型前所未见
D.遗址处在川西平原北部商周遗存分布的中心
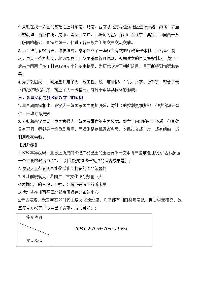
2.考古发现,我国新石器时代主要文化遗址里,几乎都有刻画符号发现。据史学家研究,这些符号对汉字形成做出了贡献。据此可知( )
A.图画艺术是文字的起源B.汉字起源于黄河流域
C.汉字的起源具有多元性D.汉字的发展由繁至简
3.从目前已发现的中国新石器时代较为系统的刻划符号来看,其空间范围包括了黄河流域、淮河流域和长江流域等地区,与史前城址、礼仪性玉器的分布范围大体一致。这些发现可以说明当时( )
A.早期文明多元走向一体B.文明交流超越区域界限
C.各地文化风俗趋于相同D.文明起源空间范围广阔
4.南方长江下游的良渚文化和北方辽河上游的红山文化都出土了精美的玉器,并出现较大规模的祭坛和神庙。伴随着历史的发展,良渚文化和红山文化在本地区消失,而玉器和大型祭坛在中原夏商周文明中找到延伸现象。这表明( )
A.中原领先辐射四方B.区域文明进程趋同
C.中华文明一体发展D.华夏认同观念加强
5.《尚书·周书·酒诰》是周公平定“三监之乱”后,在分封弟弟康叔于殷都旧地建立卫国的册命仪式上,对卫国君臣颁布的禁酒令,其意有三:“无彝酒”(只有祭祀才能饮酒)、“戒缅酒”(强行断绝沉湎于酒)、“执群饮”(聚众酗酒一律格杀)。在具体执行“执群饮”禁令时,对周人直接格杀,对殷商遗民则先教育,经教育后不改正再行格杀。《尚书》这一记载意在表明( )
A.西周初年推行分封制曾经遇到危机B.周以止酒而受天命的王权转移逻辑
C.西周已经注重社会不良风俗的治理D.周公酒政蕴含政治哲学与治理智慧
6.商鞅变法时,令拥有两名以上成年男丁的农户分为小家庭,一“室”变多“户”,原来以“室”为单位的土地、人口由官府析分登记在各“户”之下,农民成为国家课役农。商鞅“的这一改革措施( )
A.瓦解了宗族血缘关系B.推动了社会形态转变
C.提高了基层治理能力D.维护了井田制的稳定
7.商鞅变法以军功赏爵,以爵赐田,爵位愈高,赐田愈多。秦国有功将领,都可以请赐田宅为子孙计。嬴政派名将王翦伐荆,王翦即一再请赐美田。他说这是为了使嬴政信之不疑,才“多请田宅为子孙业以自坚”。这反映了当时( )
A.土地买卖现象已经出现B.传统分封制仍然存在
C.封建小农经济正在形成D.土地私有制得到认同
8.王夫之认为商周之变和周秦之变是中国古代影响最大的两次政权更替,中国古代的政治体制曾随之发生变化。下列最能体现“周秦之变”的是( )
A.从传位贤能到血缘世袭B.从官僚政治到贵族政治
C.从分封诸侯到郡县制度D.从礼乐治国到法律治国
9.后周世宗柴荣在诏令文武官员举荐人才的同时,要求被举荐者必须“强明清慎,公平勤恪”。被举者受任之日,举主必须署名。倘若被举者任官后贪污不公,或怯懦软弱,不但本人要受到惩处,举主也要酌情受坐。这一举措( )
A.加快了社会阶层有序流动B.扩大了封建统治基础
C.利于保证选官的公平公正D.提升了官员文化水平
10.阅读材料,回答问题。
材料一 下图是出土文物商鞅方升。
材料二 “不农之征必多,市利之租必重。”
“国之所以兴者,农战也。”
“国待农战而安,主待农战而尊。”
“治国能抟民力而壹民务者,强;能事本而禁末者,富。”
——摘自《商君书》
材料三 用商鞅之法……屯戍一岁,力役三十倍于古;赋,盐铁之利,二十倍于古……见税什五。
故贫民常衣牛马之衣,而食犬彘之食。重以贪暴之吏,刑戮妄加。
——班固《汉书·食货志》
(1)比较三则材料,说明其在研究“商鞅经济改革”中各自的史料价值。
(2)根据上述材料并结合所学知识,简评商鞅的经济改革。
答案以及解析
1.答案:A
解析:根据材料“古代蜀国一个重要的政治中心”结合所学知识可知,根据材料“发现大量带有明显礼仪或礼制特征的高品级器物”并结合所学可知,三星堆遗址处于新石器时代晚期至商周时期,其政治具有神权性质,三星堆出土了大量带有礼制特征的器物,说明这里曾是举行祭祀和礼仪活动的集中区域,由此可以佐证三星堆遗址是“古代蜀国一个重要的政治中心”,A项正确;“遗址群规模大,范围广,古文化遗存数量巨大”只能体现该遗址,有较多的古文化遗存,排除B项;“发掘出土的人像、金杖、金面罩等造型前所未见”只能体现了,古文化的特点,不符合题意,排除C项;三星堆遗址是古蜀文明的文化遗址,不属于商周文化,排除D项。故选A项。
2.答案:C
解析:据材料可知新石器时代的刻画符号呈现出“满天星斗”的地域分布特征,对汉字形成意义重大,故可以得出起源多元性特征,C项正确;刻画符号并不等同于图画艺术,偷换概念,排除A项;从刻画符号的空间分布上,有黄河流域、长江流域等,排除B项;材料讲的是刻画符号,并非真正成熟的汉字,成熟汉字是商代的甲骨文,排除D项。故选C项。
3.答案:D
解析:材料指出新石器时代的刻划符号在黄河流域、淮河流域和长江流域等地区都有发现,且与史前城址、礼仪性玉器的分布范围大体一致,这表明当时文明起源的空间范围是非常广阔的,D项正确;材料主要强调的是文明起源的空间分布广泛,而不是多元走向一体,排除A项;材料强调的是不同区域自身的文明情况,而非文明交流超越区域界限,排除B项:趋于相同表述错误,各地文化有各自的特点,并非完全相同,排除C项。故选D项。
4.答案:C
解析:据材料“良渚文化和红山文化在本地区消失,而玉器和大型祭坛在中原夏商周文明中找到延伸现象”可知,代表良渚文化和红山文化的玉器和大型祭坛已经融入中原文明中,体现了中华文明一体发展,故选C项。题干谈中原文化受良渚文化和红山文化影响,而非对其他文化的影响,排除A项;题干也未强调中国文化不受外界影响,排除B项;春秋战国时期,通过华夷之争,使得周边少数民族的华夏认同感增强,排除D项。
5.答案:D
解析:周公在执行禁酒令时,对周人直接格杀,对殷商遗民则先教育,将原则与策略相结合,表明周公酒政因地制宜,蕴含政治哲学与治理智慧,D项正确;材料不足以说明西周初年推行分封制遇到了危机,排除A项;周以止酒而受天命的王权转移逻辑在材料中并未体现,排除B项;西周已经注重社会不良风俗的治理并非材料主旨,排除C项。故选D项。
6.答案:B
解析:题干提及商鞅变法强制大家庭拆散为个体小家庭,有利于小农经济的形成,与纲要上册第11页所学“各国通过变法,推动了社会转型”相合,故选B项;“瓦解了宗族血缘关系”的春秋战国时期的社会大变革,商鞅变法瓦解的是家庭,非家族,排除A项;家庭不属于基层组织,排除C项;“维护了”不合史实,应为“冲击了”,排除D项。
7.答案:D
解析:A、C两项本身均符合史实,但均与材料主旨不相符。赏赐土地制度无疑源于西周授民授疆土的分封制度,但它又不同于分封制度,二者的历史条件不同,并表现于赏赐土地不一定和赏赐劳动人手结合在一起,受赐者对得到的土地享有所有权并且可以世袭,B项错误。根据“秦国有功将领,都可以请赐田宅为子孙计”“多请田宅为子孙业以自坚”,说明土地私有制得到认同,故D项正确。
8.答案:C
解析:A项,传位贤能指的是禅让制,血缘世袭指的是世袭制,因而传位贤能到血缘世袭是夏朝建立的历史意义,与题干要求不符。故A项错误。B项,周代宗法制下按照血缘宗族关系分配政治权力,属于贵族政治的范畴,秦朝实行官僚政治,官员有一定任期。因此从贵族政治到官僚政治才是“周秦之变”的表现。故B项错误。C项,分封制下以贵族为分封对象,而郡县制下郡县长官一概由皇帝任免调动,不得世袭,它的建立是官僚政治取代贵族政治的重要标志。故C项正确。D项,中国古代王朝并未实现法治,从礼乐治国到法律治国不符合题意。故D项错误。综上所述,本题正确答案为C。
9.答案:C
解析:材料中诏令的要求强调了举主(举荐人)的责任,这有利于防范举主以权谋私,保证官员选拔的公平公正,故选C项;材料中的要求不能直接加快社会阶层的流动,故排除A项;材料中的诏令没有放宽官员的选拔标准,故排除B项;材料中没有涉及对被举荐者的文化水平要求,故排除D项。
10.答案:(1)材料一属于实物史料(或第一手史料),能直接印证秦国统一度量衡的改革举措;材料二属于文献史料,能直接反映商鞅经济改革的指导思想;材料三属于文献史料(或第二手史料),对于评价商鞅经济改革具有参考价值。
(2)积极影响:商鞅的经济改革增强了秦国的实力,为秦统一天下奠定物质基础;确立了土地私有制,推动了中国社会的转型。消极影响:商鞅的经济改革导致赋役沉重,加重了人民负担;重农抑商政策为历代统治者所推行,不利于商品经济的发展。
解析:(1)据材料一并结合所学可知,商鞅方升是商鞅变法时期的实物,属于第一手史料,能直接印证秦国统一度量衡的改革举措:据材料二出处“《商君书》”及“国之所以兴者,农战也”等可知材料二属于文献史料,能直接反映商鞅经济改革的指导思想;据材料三出处“《汉书·食货志》”及“用商鞅之法……贫民常衣牛马之衣,而食犬彘之食。重以贪暴之吏,刑戮妄加”可知,材料三属于文献史料(或第二手史料),对于评价商鞅经济改革具有参考价值。
(2)据材料并结合所学,从积极、消极两个角度去简评商鞅的经济改革。王畿
王畿以外
特点
共性
夏
直接统治
间接统治
血缘宗族
聚居、管理
君主与贵族 联合执政,
世卿世禄制
商
直接统治
间接控制其他方国和部落
西周
直接统治
按宗法等级分封诸侯
开始打破血缘壁垒,向地域共同体过渡
符号举例
考古文化
陶器刻画及绘制符号代表例证
仰韶文化
马家窑遗址
双墩遗址
大溪、屈家岭文化
松泽文化
良渚文化
战国中期青铜量器,现藏于上海博物馆。左壁刻有铭文:“十八年……冬十二月乙西,大良造鞅,爰积十六尊(寸)五分尊(寸)壹为升。”
相关试卷
这是一份高考历史三轮复习从中华文明起源到秦汉统一多民族封建国家的建立与巩固讲义,共4页。试卷主要包含了分封制,小农经济,春秋战国时期的社会变革,秦巩固统一措施等内容,欢迎下载使用。
这是一份2025届高考历史一轮复习专项练习单元质检一从中华文明起源到秦汉统一多民族封建国家的建立与巩固,共7页。试卷主要包含了选择题,非选择题等内容,欢迎下载使用。
这是一份新高考历史一轮复习单元检测 (1)从中华文明起源到秦汉统一多民族封建国家的建立与巩固(含解析),共10页。