安徽省六校教育研究会2025届高三上学期9月入学考试化学试题(Word版附答案)
展开1.本试卷满分100分,考试时间75分钟。
2.考生作答时,请将答案答在答题卡上。必须在题号所指示的答题区域作答,超出答题区域书写的答案无效,在试题卷、草稿纸上答题无效。
可能用到的相对原子质量:
第I卷(选择题共42分)
一、选择题(本题共14小题,每题3分,共42分。每题只有一个选项符合题意)
1.化学很重要。化学可以满足下列需求:清洁的空气、健康的食品、可靠的药品和先进的材料。下列有关叙述不正确的是( )
A.加碘食盐中的碘以碘酸钠()的形式存在
B.可生物降解的聚乳酸用于手术缝合线、药物缓释材料等
C.“84”消毒液和“洁厕灵”不能混合使用
D.制作豆腐时可使用石膏、氯化镁作凝固剂
2.下列化学用语或图示正确的是( )
A.1-氯丙烯的结构简式:
B.基态氮原子电子排布轨道表达式写成违背了泡利原理
C.分子的球棍模型:
D.的电子式:
3.进行下列实验操作时,选用仪器不正确的是( )
甲 乙 丙 丁
A,利用仪器甲准确量取一定体积的溶液
B.利用仪器乙加热胆矾使其失去结晶水
C.利用仪器丙分离饱和碳酸钠溶液和乙酸乙酯
D.利用仪器丁配制的水溶液
4.下列离子方程式与化学事实相符的是( )
A.使用含氟牙膏预防龋齿:
B.向澄清的苯酚钠溶液中通入少量气体:
C.乙醇钠的水溶液显强碱性:
D.用新制的氢氧化铜悬浊液检验乙醛分子中的醛基:
5.类比推理是化学的常用思维方法。下列推理正确的是( )
A.干冰()是分子晶体,推测也是分子晶体
B.与浓共热可制取气体,推测与浓共热也可制取气体
C.与反应生成与,推测与反应主要生成与
D.铝盐溶液中滴入过量氨水发生反应:,推测向溶液中滴入过量氨水:
6.我国科学家在全球范圃内首次实现了用人工合成淀粉,其转化过程如下图所示。下列说法不正确的是( )
A.大规模利用空气中的合成淀粉,有助于我国在2060年前实现“碳中和”的目标
B.过程Ⅲ的产物与互为同分异构体
C.利用光谱分析技术可以验证合成淀粉的组成、结构
D.实验室实现过程Ⅱ的转化可以使用酸性高锰酸钾溶液
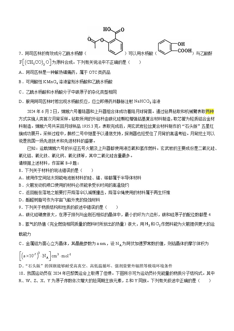
7.阿司匹林的有效成分乙酰水杨醇()可以用水杨酸()与乙酸酐为原料合成。下列有关说法中不正确的是( )
A.阿司匹林是一种解热镇痛药,属于OTC类药品
B.可用酸性溶液鉴别水杨酸和乙酰水杨酸
C.乙酰水杨酸和水杨酸分子中碳原子的杂化类型相同
D.服用阿司匹林时若出现水杨酸反应,应立即停药并静脉注射溶液
2024年6月2日,嫦娥六号着陆器和上升器组合体成功着陆月球背面。通过钻具钻取和机械臂表取两种方式实施人类首次月背采样。钻取所用的外钻杆由碳化硅颗粒增强铝基复合材料制造,取芯管为轻质铝合金材料制造。嫦娥六号共采回月球样品1935.3克。表取完成后,用玄武岩拉丝复合材料制作的“石头版”五星红旗成功展开。采样过程中,鹊桥二号中继星予以通信支持,探测器也经受住了月背的高温考验。月背挖土可以说是我国一场先进技术和先进材料的盛宴。
已知:运载嫦娥六号的长征五号火箭及上升器都使用液态氧和氢作燃料。玄武岩的主要成份是二氧化硅、氧化铝、氧化铁、氧化钙、氧化镁等,其中二氧化硅含量最多。
请根据上述材料,作答第8~9题:
8.下列关于材料的说法错误的是( )
A.被用作空间站太阳能电池板材料的硅、锗、镓都属于半导体材料
B.火箭发动机喷口使用的材料必须能承受长时间的高温烧灼
C.返回舱在落地之前要打开降落伞以减缓撞击,降落伞绳使用的材料属于再生纤维
D.酚醛树脂可作为宇宙飞船外壳的烧蚀材料
9.下列关于物质结构和性质的叙述中错误的是( )
A.碳化硅硬度很大,在原子排列与金刚石相似的晶体中,最小的环为六边形,碳和硅原子的配位数都是4
B.氢气的热值(完全燃烧相同质量的燃料时所放出的热量)很大,用和作燃料能为火箭提供更大的运载能力
C.金属铝为面心立方晶体,其晶胞参数为,设为阿伏加德罗常数的值,则铝晶体的摩尔体积为
D.“石头版”的国旗能够耐受高真空、高低温循环、强剂量紫外辐照等极端环境条件
10.我国运动员在2024年巴黎奥运会上取得了佳绩。下图所示可为运动员补充能量的物质分子结构式。其中R、W、Z、X、Y为原子序数依次增大的短周期主族元素,Z和Y同族。下列有关叙述中正确的是( )
A.键角: B.Y的最高价氧化物对应的水化物是一种中强酸
C.第一电离能: D.分子式为的有机物一定舶发生银镜反应
11.以、为原料合成涉及的主要反应如下:
①
②
的平衡转化率、的选择性()随温度、压强变化如图所示。下列分析不正确的是( )
已知:
A.
B.温度介于时,体系主要发生反应②
C.由信息可知,反应①为高温下自发进行的反应
D.初始、,平衡后、,若只发生反应①和②,则的转化率为
12.结构决定性质,性质决定用途。下列事实解释错误的是( )
A.A B.B C.C D.D
13.电解熔融氯化钠和氯化钙混合物制备金属钠的装置如图所示。阳极A为石墨,阴极为铁环K,两极用多孔隔离材料或膜隔离材料D隔开。氯气从上方的抽气罩H抽出,液态金属钠经铁管F流入收集器G。下列叙述正确的是( )
A.氯化钙的作用是作助熔剂,降低氯化钠的熔点;也可以使用氯化镁代替
B.电解得到的钠在熔融混合盐的下层
C.D为固体隔膜时,制得的钠几乎无杂质,则电解的电流效率接近
D.电解时阴极发生氧化反应:,阴极上还可能有少量的钙单质生成
14.常温下,溶液中各含磷物种的关系如图所示。图中表示各含磷物种的浓度负对数(),表示的浓度负对数[]。
已知:溶液中含磷物种的浓度之和始终保持为。
x、y、z三点的坐标:。
下列说法不正确的是( )
A.曲线①表示随的变化
B.的水溶液显酸性,属于正盐
C.的平衡常数K的数量级为
D.的溶液中:
第Ⅱ卷(非选择题 共58分)
二、非选择题(共58分)
15.(15分)制备简单的离子比较困难,但(Ⅲ)的配合物却容易制得。三氯化六氨合钴主要用于磷酸盐的测定和其它含钴配合物的制备。下图是利用含钴废料(含少量、等杂质)制取的一种工艺流程:
已知:时,(新制)、。
请回答下列问题:
(1)基态的价层电子排布式为______________________。
(2)“加调至a”的目的是_________________________________。
(3)操作I的步骤包括______________________、冷却结晶、减压过滤、洗涤等。
(4)流程中除作反应物外,还可防止加氨水时使过大,其作用原理是___________。
(5)是橙黄色、微溶于水的配合物。甲同学认为“氧化”步骤中应先加入氨水再加入,乙同学认为试剂添加顺序对产物无影响。你认为___________(填“甲”或“乙”)同学观点正确,理由是______________________。
(6)若制备反应中没有活性炭存在时,主要生成物为二氯化一氟·五氨合钴,写出该产物所含配离子的结构简式并用“→”标出配位键_________________________________。
(7)通过碘量法可测定产品中钴的含量。将转化成后,加入过量溶液,再用标准液滴定(淀粉溶液作指示剂)。滴定的反应原理如下:
、。
①很稳定,只有在强碱和沸热条件下才分解,待煮沸赶尽后将悬浊液调至酸性即可转化为。请写出在和沸热条件下发生反应的化学方程式_________________________________。
②下列操作会导致所测钴含量数值偏高的是___________(填代号)。
a.滴定前的待测液酸性过强 b.盛装标准液的碱式滴定管未润洗
c.滴定结束后,发现滴定管尖嘴部分有了气泡 d.溶液蓝色褪去,立即读数
16.(14分)电镀产品在生活中非常普遍。因氰化物与某些金属离子(如金、银、锌、铜等)形成的配合物的稳定常数()很大,在电镀过程中释放金属离子的速度均匀,所得镀层的表面光洁度和固牢度具有不可比拟的优势。缺点是电镀废液中含有剧毒的氰化物,可以用双氧水、次氯酸钠、过硫酸钠()等进行无害化处理。
I.(1)配体中的配位原子是___________(填元素符号。)
(2)经双氧水处理后,产生一种酸式盐和一种能使湿润的红色石蕊试纸变蓝的气体,该反应的化学方程式是________________________________。
Ⅱ.工业制备过硫酸钠的反应原理如下
主反应:
副反应:
某化学小组根据上述原理设计出在实验室制备过硫酸钠的方案(装置图如下),并用过硫酸钠溶液处理含氰化钠的废水。
实验一:实验室通过下图所示装置制备
(3)装置a中反应产生的气体需要持续通入装置c的原因是_________________________________.
(4)制备反应结束后控制活塞、的操作是_________________________________。
(5)上述装置中还需补充的实验仪器或装置有___________(填字母)。
A.温度计 B.尾气处理装置 C.水浴加热装置 D.环形搅拌棒
实验二:测定用过硫酸钠溶液处理后的废水中氰化钠的含量
已知:①废水中氰化钠的最高排放标准为。
②,
③
操作如下:取处理后的废水,浓缩为,后置于锥形瓶中,滴加少量溶液,用的标准溶液滴定,消耗溶液的平均体积为。
(6)结合有关数据,列式计算反应的平衡常数K并由此说明在滴定中的作用_________________________________。
(7)处理后的废水中氰化钠的浓度为___________(保留两位小数)。
17.(15分)人类生产、生活中产生的氨氧化物是大气主要污染物之一,研究它们的结构和性质对生产、生活意义重大。回答下列问题:
(1)硝酸工业生产过程中,某温度下,氨催化氧化的产物既有又有副产物,其分子数之比为,写出总反应的化学方程式_________________________________。
(2)与叠氮离子()互为等电子体(具有相似的化学键特征),分子的空间构型为___________,其中心原子是___________(填原子符号)。
(3)在催化剂X表面发生热分解反应:,反应的速率方程为()(k为速率常数,只与温度、催化剂有关)。
①已知:
则__________(用含、的代数式表示)
②实验测得,在催化剂X表面反应的变化数据如下:
则时, ___________;其他条件不变,增加的浓度,反应速率___________(填“增大”、“减小”或“不变”),原因是_________________________________。
(4)在保持、条件下,向密闭容器中充入气体,存在如下反应:。该反应的正、逆反应速率与、的分压关系为:
,(、分别是正、逆反应的速率常数)。
与的关系如图所示:
则的平衡转化率为___________,欲使其平衡转化率变为,需要向反应器中充入________作为稀释气。
18.(14分)木质素的组成结构复杂,其成分之一松柏基化合物的中间体F,可由下列途径合成:
已知:(R为烃基,为烃基或H原子)
回答下列问题:
(1)的化学名称为___________,D分子中的含氧官能团有___________(填名称)。
(2)酸性条件下,与、完全反应,可生成的有机产物的结构简式为______________________。
(3)C→D的反应类型为___________;E转化为F时还生成___________。
(4)A的同分异构体中,满足下列条件的有___________种(不考虑立体异构)。
①属于芳香化合物,且苯环上含有2个取代基
②既能发生银镜反应,又能与反应
其中核磁共振氢谱有5组峰,峰面积之比为的结构简式为______________________(任写一种)。
(5)写出以、和2,3-丁二醇为原料制备的合成路线流程图______________________。(无机试剂和有机溶剂任用,合成路线示例见本题题干)
安徽六校教育研究会2025届高三年级入学素质测试
化学试题参考答案、提示及评分细则
一、选择题(本题共14小题,每题3分,共42分。)
二、非选择题(共58分)
15.【答案】(除标注外,每空2分,共15分)
(1)(1分)
(2)除去、杂质(1分;有遗漏或错误就不给分)
(3)在氛围下蒸发浓缩(1分。无氛围不扣分)
(4)增大溶液中,抑制后期加入的的电离
(5)甲(1分)
若先加入,会导致钴元素被氧化为,再加入氨水则易生成难溶的,不利于形成配合物(或引入杂质)[其它合理答案的酌情给分,如:先加入氨水再加入,可防止生成]
(6)
(凡是有中心原子、配位原子、配位键箭头方向、离子电荷等错误者,均不得分。但更换的位置后得另一种结构也得分)
(7)①(3分)
②ab(对一个给1分,错一个扣1分,扣完为止)
16.【答案】(除标注外,每空2分,共14分)
(1)C(1分)
(2)
(3)将主反应产生的氨气及时排山,防止发生副反应(答出“防止倒吸”可给1分)
(4)关闭然后打开(先后顺序可以颠倒)
(5)A、C(对一个给1分,错一个扣1分,扣完为止)
(6),说明在没有与完全反应时,1不能与反应(或“1滞后于与反应”、“只有在完全消耗后,I才能与反应”等;合理表述即可),在滴定中起指示剂作用(3分,每个点给1分)
(7)0.47
17.【答案】(除标注外,每空2分,共15分)
(1)
(2)直线型(1分) N(1分)
(3)① ② 不变(1分)
由表中数据可推知,该反应速率方程中,反应速率等于速率常数k,与浓度无关。(或催化剂X吸附已达饱和等)(合理答案均可得分)
(4) 5.25
18.【答案】(除标注外,每空2分,共14分)
(1)二甲胺(或N,N-二甲基胺)(1分) 醚键、酮碳基(或碳基)(1个1分)
(2)
(3)消去(或消除)反应(1分) (或“水”)(1分)
(4)12或
(5) (3分,合理答案均可得分)选项
事实
解释
A
液氨作制冷剂
分子间能形成氢键,使沸点升高
B
王水能溶解金和铂
浓盐酸的主要作用是增强硝酸的氧化性
C
聚乙炔用于制备导电高分子材料
高分子的共轭大键体系为电荷传递提供了通路
D
易溶于浓溶液中
与结合生成
0
10
20
30
40
50
60
0.200
0.160
0.080
0.040
0
题号
1
2
3
4
5
6
7
8
9
10
11
12
13
14
答案
A
D
D
A
B
D
C
C
C
B
C
B
C
A
安徽六校教育研究会2024届高三上学期入学素质测试化学试题 Word版含解析: 这是一份安徽六校教育研究会2024届高三上学期入学素质测试化学试题 Word版含解析,文件包含安徽六校教育研究会2024届高三上学期入学素质测试化学试题原卷版docx、安徽六校教育研究会2024届高三上学期入学素质测试化学试题Word版含解析docx等2份试卷配套教学资源,其中试卷共35页, 欢迎下载使用。
2024安徽省六校教育研究会高三入学考试(8月)化学PDF版含解析: 这是一份2024安徽省六校教育研究会高三入学考试(8月)化学PDF版含解析,文件包含安徽省六校教育研究会2024届高三入学考试化学参考答案和解析pdf、安徽省六校教育研究会2024届高三入学考试化学pdf、安徽六校高三联考-化学答题卡pdf等3份试卷配套教学资源,其中试卷共19页, 欢迎下载使用。
安徽省六校教育研究会2024届高三入学考试 化学试题及答案(含答题卡): 这是一份安徽省六校教育研究会2024届高三入学考试 化学试题及答案(含答题卡),文件包含化学试题参考答案pdf、安徽六校高三联考-化学试题pdf、安徽六校高三联考-化学答题卡pdf等3份试卷配套教学资源,其中试卷共19页, 欢迎下载使用。

