山东省烟台市招远市第二中学2024-2025学年高二上学期开学考试化学试题(原卷版+解析版)
展开
这是一份山东省烟台市招远市第二中学2024-2025学年高二上学期开学考试化学试题(原卷版+解析版),文件包含山东省烟台市招远市第二中学2024-2025学年高二上学期开学考试化学试题原卷版docx、山东省烟台市招远市第二中学2024-2025学年高二上学期开学考试化学试题解析版docx等2份试卷配套教学资源,其中试卷共22页, 欢迎下载使用。
1. 下列事实不能用勒夏特列原理解释的是
A. 溴水中有下列平衡:Br2+H2OHBr+HBrO,当加入少量AgNO3溶液后,溶液颜色变浅
B. 对于反应:2HI(g) H2(g)+I2(g),缩小容器的容积可使平衡体系的颜色变深
C. 反应:CO(g)+NO2(g) CO2(g)+NO(g) ΔH<0,升高温度可使平衡向逆反应方向移动
D. 对于合成NH3的反应,为提高NH3的产率,理论上应采取低温措施
2. 在一定温度下的密闭容器中发生反应:,平衡时测得A的浓度为。保持温度不变,将容器的容积扩大到原来的两倍,再达到平衡时,测得A的浓度为。下列有关判断正确的是
A. B. 平衡向正反应方向移动
C. B的转化率升高D. C的体积分数减小
3. 在一定温度下,向2L固定容积的密闭容器中通入、,发生反应。能说明该反应已达到平衡状态的是( )
A. 混合气体的平均相对分子质量不变B. 体系中,且保持不变
C. 混合气体的密度不随时间变化D. 单位时间内有键断裂,同时有键生成
4. 对于反应已达平衡,如果其他条件不变时,分别改变下列条件,对化学反应速率和化学平衡产生影响,下列条件与图像不相符的是(;时改变条件,时重新建立平衡)
A. AB. BC. CD. D
5. 反应 3Fe(s)+4H2O(g) ⇌ Fe3 O4 (s)+ H2 (g) 在一容积可变密闭容器中进行,下列条件的改变能使反应速率加快的是 ( )
①增加铁的量 ②将容器的体积缩小一半 ③保持体积不变,充入N2使体系压强增大④保持体积不变,充入水蒸气使体系压强增大.
A. ①④B. ②③C. ①③D. ②④
6. 一定条件下,对于可逆反应X(g)+3Y(g)2Z(g),若X、Y、Z的起始浓度分别为c1、c2、c3(均不为零),达到平衡时,X、Y、Z的浓度分别为0.1 ml·L-1、0.3 ml·L-1、0.08 ml·L-1,则下列判断正确的是
A. c1:c2=3:1
B. 平衡时,Y和Z的生成速率之比为2:3
C. X、Y的转化率不相等
D. c1的取值范围为0 ml·L-1<c1<0.14 ml·L-1
7. 在25 ℃时,密闭容器中X、Y、Z三种气体的初始浓度和平衡浓度如表所示:
下列说法错误的是
A. 反应达到平衡时,X的转化率为50%
B. 反应前后压强之比为2:3
C. 反应可表示为X(g)+3Y(g) ⇌2Z(g),其平衡常数为1600
D. 改变温度可以改变此反应的平衡常数
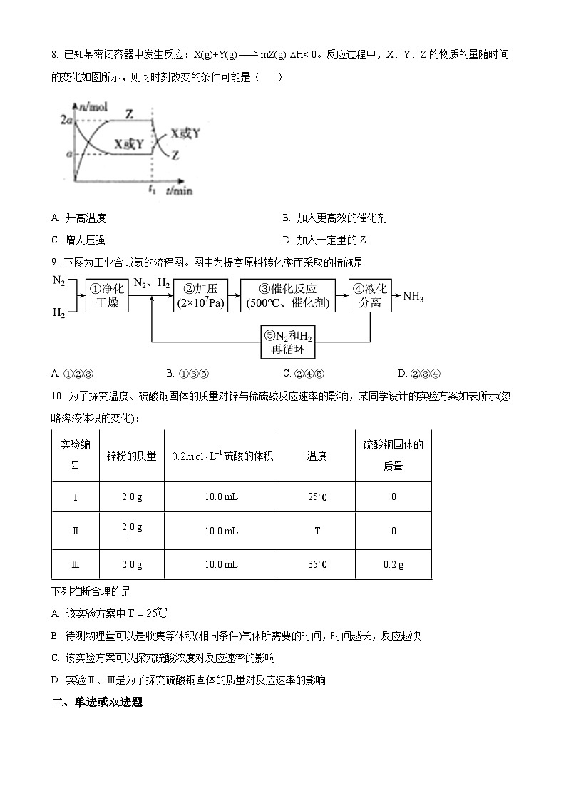
8. 已知某密闭容器中发生反应:X(g)+Y(g)mZ(g) △H< 0。反应过程中,X、Y、Z的物质的量随时间的变化如图所示,则t1时刻改变的条件可能是( )
A. 升高温度B. 加入更高效的催化剂
C. 增大压强D. 加入一定量的Z
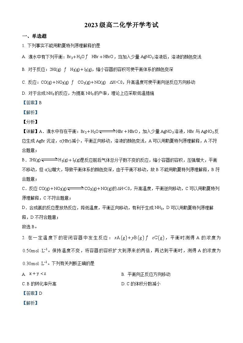
9. 下图为工业合成氨的流程图。图中为提高原料转化率而采取的措施是
A. ①②③B. ①③⑤C. ②④⑤D. ②③④
10. 为了探究温度、硫酸铜固体的质量对锌与稀硫酸反应速率的影响,某同学设计的实验方案如表所示(忽略溶液体积的变化):
下列推断合理的是
A. 该实验方案中
B. 待测物理量可以是收集等体积(相同条件)气体所需要的时间,时间越长,反应越快
C. 该实验方案可以探究硫酸浓度对反应速率的影响
D. 实验Ⅱ、Ⅲ是为了探究硫酸铜固体的质量对反应速率的影响
二、单选或双选题
11. 电石主要成分为是重要的基本化工原料。已知时,电石生产原理如下:
平衡常数
平衡常数
以下说法不正确的是( )
A. 反应
B. 反应平衡常数
C. 时增大压强,减小、增大
D. 反应
12. 在恒容密闭容器中,由CO合成甲醇:CO(g)+2H2(g)CH3OH(g),在其他条件不变的情况下,研究温度对反应的影响,实验结果如图所示,下列说法正确的是
A. CO合成甲醇的反应为吸热反应
B. 平衡常数K=
C. 该反应在T1时的平衡常数比T2时的小
D. 处于A点的反应体系从T1变到T2,达到平衡时增大
13. 对于反应C(s)+H2O(g) CO(g)+H2(g) ΔH>0,下列有关说法正确的是
A. 平衡常数表达式为K=
B. 恒温条件下压缩容器的体积,平衡逆向移动,平衡常数K不发生变化
C. 升高体系温度,平衡常数K减小
D. 恒温恒压条件下,通入氦气,平衡正向移动,平衡常数K不发生变化
14. 一定条件下,等物质的量的N2(g)和O2(g)在恒容密闭容器中反应N2(g)+O2(g) 2NO(g),下图曲线a表示该反应在温度T下N2的浓度随时间的变化,曲线b表示该反应在某一起始条件改变时N2的浓度随时间的变化。下列叙述正确的是
A. 温度T下,该反应的平衡常数K=
B. 温度T下,随着反应的进行,混合气体的密度不变
C. 曲线b对应的条件改变可能是充入氩气
D. 若曲线b对应的条件改变是温度,可判断该反应的ΔH>0
15. 一定条件下,等物质的量的N2(g)和O2(g)在恒容密闭容器中反应N2(g)+O2(g) 2NO(g),下图曲线a表示该反应在温度T下N2的浓度随时间的变化,曲线b表示该反应在某一起始条件改变时N2的浓度随时间的变化。下列叙述不正确的是
A. 温度T下,该反应的平衡常数K=
B. 温度T下,随着反应的进行,混合气体的密度不变
C. 曲线b对应的条件改变可能是充入氩气
D. 若曲线b对应的条件改变是温度,可判断该反应的ΔH>0
三、填空题
16. 以下是关于合成氨的有关问题,请回答:
(1)若在一容积为2 L的密闭容器中加入0.2 ml的N2和0.6 ml的H2,在一定条件下发生反应:N2(g)+3H2(g) 2NH3(g) ΔH”“=”或“
相关试卷
这是一份山东省烟台市招远市第二中学2024-2025学年高二上学期开学考试化学试题(解析版),共15页。试卷主要包含了单选题,单选或双选题,填空题等内容,欢迎下载使用。
这是一份山东省烟台市招远市第二中学2024-2025学年高二上学期开学考试化学试题(原卷版),共7页。试卷主要包含了单选题,单选或双选题,填空题等内容,欢迎下载使用。
这是一份河北省沧州市盐山中学2024-2025学年高二上学期开学考试化学试题(原卷版+解析版),文件包含河北省沧州市盐山中学2024-2025学年高二上学期开学考试化学试题原卷版docx、河北省沧州市盐山中学2024-2025学年高二上学期开学考试化学试题解析版docx等2份试卷配套教学资源,其中试卷共25页, 欢迎下载使用。

