初中语文人教部编版(2024)九年级上册敬业与乐业教学设计
展开这是一份初中语文人教部编版(2024)九年级上册敬业与乐业教学设计,共6页。教案主要包含了教学目标,教学重点,教学难点,教学资源,教学方法,教学过程等内容,欢迎下载使用。
把握文章的主要观点,能够区分观点与材料。
梳理文章的层次,理清文章的论证思路。
理解文章运用的论证方法,体会其效果。
联系生活实际,理解“敬业与乐业”的精神内涵。
【教学重点】
把握文章的主要观点,能够区分观点与材料。
梳理文章的层次,理清文章的论证思路。
理解文章运用的论证方法,体会其效果。
【教学难点】
联系生活实际,理解“敬业与乐业”的精神内涵。
【教学资源】
PPT、多媒体
【教学方法】
情境创设法、讨论法、朗读法、小组合作法
小组合作法等
【教学过程】
创设情境,布置任务
我们班级将成立“心灵疗愈室”。在“心灵疗愈室”,我们将化身为疗愈师,倾听来访者的烦恼,并与专家顾问一起为他们提供解决的妙方。
今天,“心灵疗愈室”迎来了第一位来访者。她叫小文,自述毕业于名牌大学,毕业不到半年已经换了3份工作,其理由是工作无趣,强度太大,不够体面。目前待业在家很迷茫,不知道应该以什么样的态度对待职业。
我们请来了梁启超担任专家顾问,试着运用《敬业与乐业》一文的观点,帮助小文做好职业规划。任务如下:
任务一:明观点,理思路
任务二:选论据,品论证
任务三:添材料,巧说服
准备活动
了解梁启超
梁启超(1873—1929)
字号:字卓如,号任公,又号饮冰室主人。
身份:“戊戌变法”领袖、思想家、政治家、教育家、文学家。
经历:倡导变法维新,倡导文体改良的“诗界革命”和“小说革命”。
作品:《饮冰室合集》
写作背景
中国的主流观念对职业教育一直存有偏见,“学而优则仕”的想法根深蒂固,直到洋务运动时期,职业教育才开始萌芽,一些职业教育者有着“非以职业为贱,即以职业为苦”的错误观点。1918年,黄炎培在上海创办中华职业学校,设木工、铁工、珐琅、钮扣四科,并附设工厂,他明确自己的教育理念是“职业平等,无高下、无贵贱,苟有益于人群,皆是无上上品。”
梁启超先生参与了中华职业学校的创建,是黄炎培校长教育理念的赞同者。1922年8月,他应邀来做演讲了,希望对职校学生进行职业规划的启蒙教育。
文体知识
演讲:以口语表达的方式面对听众,就某一问题发表自己的观点,阐述某一事理的活动。(属于议论文)
(1)议论文:包括论点、论据、论证三要素。
(2)论点:作者对所论述问题所持的见解、主张和看法。
(3)论据:证明、支撑自己的主张和看法的材料,即证明论点的事实或道理。论据一般可分为事实论据和道理论据。
(4)论证方法:举例论证、道理论证、对比论证、比喻论证等。
4.字词积累
承蜩(tiá) 佝偻(ɡōu lóu) 亵渎(xiè dú) 骈进(pián) 层累(lěi)
赦免(shè) 解剖(pōu) 教诲(huì) 罪孽(niè) 拣择(jiǎn)
羡慕(xiàn) 旁骛(wù) 强聒不舍(ɡuō) 禅师(chán)
敬业乐群:专心于学业,与朋友和睦相处。
断章取义:不顾上下文,孤立截取其中一段或一句。
不二法门:比喻最好的或独一无二的方法。
理至易明:道理极容易明白。
强聒不舍:唠唠叨叨说个没完。
言行相顾:语言和行为相一致。
三、任务一:明观点,理思路
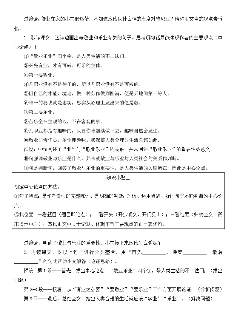
过渡语:待业在家的小文很迷茫,不知道应该以什么样的态度对待职业?请你用文中的观点告诉他。
默读课文,边读边画出与敬业和乐业有关的句子。思考哪句话最能体现作者的主要观点(中心论点)?
①“敬业乐业”四个字,是人类生活的不二法门。
②必先有业,才有可敬、可乐的主体。
③第一要敬业。
④凡职业没有不是神圣的,所以凡职业没有不是可敬的。
⑤因自己的才能、境地,做一种劳作做到圆满,便是天地间第一等人。
⑥唯一的秘诀就是忠实,忠实从心理上发出来的便是敬。
⑦第二要乐业。
⑧苦乐全在主观的心,不在客观的事。
⑨凡职业都是有趣味的,只要你肯继续做下去,趣味自然会发生。
⑩敬业即责任心,乐业即趣味。我深信人类合理的生活总该如此。
预设:②句阐述了“业”与“敬业乐业”的关系,并未阐述“敬业乐业”的重要性或意义。
⑩句强调敬业与乐业是什么,并未就敬业与乐业与人类社会的关系作判断。
①句是判断句,回答了敬业与乐业的重要性,是人类生活的关键所在,因此是中心论点。
过渡语:明确了敬业与乐业的重要性,小文接下来应该怎么做呢?
再读课文,对以上句子进行分类整合,用“首先__________,接着__________,最后__________”的句式帮助小文解答(论证思路)。
预设:第1段——首先,提出中心论点:“敬业乐业”四个字,是人类生活的不二法门;(提出问题)
第2-8段——接着,从“有业之必要”“要敬业”“要乐业”三个方面开展论证;(分析问题)
第9段——最后,总结全文,指出人类合理的生活就应该“敬业”“乐业”。(解决问题)
(教师可以以小文的事例引导,如小文最先应该做什么?——“必先有业,有业之必要”,先找一份正当的职业;找到工作后应该如何对待工作——“第一要敬业”“第二要乐业”;为什么要做到敬业与乐业呢?——“人类合理的生活总该如此”)
过渡语:敬业与乐业如此重要,我们要如何让小文深入了解“敬业与乐业”呢?
小组合作,选择“要敬业”“要乐业”任意一个部分,探究其论证思路。
预设:①首先,解释什么是敬业;
接着,提出为什么要敬业的疑问,从“人”和“事”两个方面回答;
最后,论证怎样才算“敬”,即怎样做到敬业。
②首先,批驳“做工好苦”的错误说法;
接着,指出“凡职业都是有趣味的”;
最后,从四个方面阐述理由,强调乐业之重要。
小结
全文采用了“总——分——总”的结构。条理清晰,思路清楚。
四、任务二:选论据,品论证
过渡语:虽然明白了该用什么态度对待工作,但小文认为自己是名牌大学毕业生,只有找到高薪的体面工作才符合她的身份,否则他宁愿做无业游民。你会如何说服她改变这一想法?
这篇演讲稿最大的魅力在于引经据典,即运用了大量的道理论据和事实论据。阅读第3-8段,小组合作讨论,选择其中一个论据类型,完成导学案中的表格。
除此之外,作者还运用了哪些论证方法?
比喻论证。
①句把“没有职业的懒人”比作“蛀米虫”和“盗贼”生动形象地突出了没有职业的人对社会的危害,从而强调了有业的重要性。
②句将职业性质与同业人比较骈进比喻成赛球,生动形象地说明了在职业中与同业竞争能获得快感,进而论证了乐业的道理。
小结
梁启超在文中广泛运用名言警句和事例。名言警句涵盖古今中外,从正反两面阐述“敬业与乐业”的道理。事例丰富多样,增强了观点的可信度。通俗生动的比喻,营造了亲切融洽的交流氛围。
五、任务三:添材料,巧说服
过渡语:梁启超证明观点的时候用的论据小文都不太熟悉。请你再添新的论据。
联系生活实际或语文课本,再寻找一些材料来证明本文的观点。
预设:
事实论据:
①袁隆平一生致力于杂交水稻事业。无论烈日炎炎还是风雨交加,他总是亲自下田观察试验,几十年如一日,敬业之精神令人钦佩。他把解决全球粮食问题当作自己的使命,不断探索创新,最终成功培育出高产杂交水稻,为无数人带来温饱。
②居里夫人在简陋的实验室里,面对艰苦的实验条件,却乐在其中。她全身心投入科学研究,把每一次实验都当作新的探索。正是这种乐业精神,让她发现了镭元素,为科学事业做出卓越贡献。
道理论据:
①“一勤天下无难事。” 只有勤奋敬业,才能在职业中有所成就。
②“业精于勤荒于嬉,行成于思毁于随。” 勤奋和专注对于事业成功的重要性,懒惰和随意会导致事业的荒废和失败。
运用本节课所学的观点,用自己的话告诉小文应该如何正确对待职业。(80字左右)
示例:小文,职业没有绝对的有趣、体面之分。专注于自己的职业,从中发现乐趣,做到敬业,方能体会到职业的价值,从而摆脱迷茫,开启精彩的职业生涯。
课堂总结
梁启超先生以深刻的见解和丰富的论据,阐述了敬业与乐业的重要性。我们明白了有业是前提,敬业是责任,乐业是境界。在今后的学习和生活中,我们应像文中所倡导的那样,以敬业的态度对待学业和工作,从其中寻找乐趣,做到敬业与乐业,实现自己的人生价值。
七、作业布置
请同学们结合自己的理想职业,写一篇议论性文字,谈谈自己将如何在未来的职业中做到敬业与乐业。要求有具体的做法和规划。
八、板书设计
知识小贴士
确定中心论点的方法:
①句子特点:是作者看法的完整陈述、是明确的判断;短语、运用修辞、疑问句等不能判断为中心论点。
②找位置:一看题目(题目即论点);二看开头(开宗明义、开门见山);三看结尾(归纳全文,篇末揭示中心);四找正文中关于论题、体现作者主要观点的正面表述句。
道理论据(名言)
论证的道理
论证的角度(正/反)
饱食终日,无所用心,难矣哉。
有业之必要,无业者即使圣人碰到他也没办法。
反面
群居终日,言不及义,好行小慧,难矣哉。
主一无适便是敬。
敬的内涵,即什么是敬。
无
虽天地之大,万物之多,而唯吾蜩翼之知。
敬的方法是专一。
正面
坐这山,望那山,一事无成。
分心则一事无成,是对事业的不敬。
反面
用志不分,乃凝于神。
敬业的敬就是专一,对人生最有益。
正面
素其位而行,不愿乎其外。
知之者不如好之者,好之者不如乐之者。
乐业才能体现生活的价值,才是理想的生活。
正面
其为人也,发愤忘食,乐以忘忧,不知老之将至云尔。
事实论据(事例)
论证的道理
论证方法
百丈禅师不做事不吃饭的例子。
有业之必要。
举例论证
列举大总统和拉黄包车车夫的例子。
职业都是神圣和可敬的。
举例论证、对比论证
佝偻丈人承蜩的例子。
敬业的秘诀是专一。
举例论证
木匠做好桌子和政治家建设共和国、挑粪的把马桶收拾干净和当军人打胜仗的例子。
做什么都不能分心到事外,要敬业。
举例论证、对比论证
①没有职业的懒人,简直是社会上的蛀米虫,简直是“掠夺别人勤劳结果”的盗贼。
②职业性质,常常要和同业的人比较骈进,好像赛球一般,因竞胜而得快感。
相关教案
这是一份初中语文人教部编版九年级上册敬业与乐业教案及反思,共8页。教案主要包含了创设情景,导入新课,资料链接,整体感知,课堂小结,布置作业,板书设计等内容,欢迎下载使用。
这是一份语文九年级上册敬业与乐业教案,共4页。教案主要包含了导入新课,整体感知,课堂小结,布置作业等内容,欢迎下载使用。
这是一份语文九年级上册7 敬业与乐业教案,共2页。教案主要包含了导入新课,学习目标,学法指导,自主学习检测,合作探究, 拓展延伸,文章主旨,课堂小结等内容,欢迎下载使用。

