所属成套资源:新高考物理一轮复习讲与练专题(2份打包,原卷版+解析版)
新高考物理一轮复习讲与练专题2.1 三大性质力的理解及运算及实验【练】(2份打包,原卷版+解析版)
展开
这是一份新高考物理一轮复习讲与练专题2.1 三大性质力的理解及运算及实验【练】(2份打包,原卷版+解析版),文件包含新高考物理一轮复习讲与练专题21三大性质力的理解及运算及实验练原卷版doc、新高考物理一轮复习讲与练专题21三大性质力的理解及运算及实验练解析版doc等2份试卷配套教学资源,其中试卷共24页, 欢迎下载使用。
TOC \ "1-3" \h \u \l "_Tc25292" 一.练经典题型 PAGEREF _Tc25292 \h 1
\l "_Tc31575" 二、练创新情景 PAGEREF _Tc31575 \h 6
\l "_Tc10639" 三.练规范解答 PAGEREF _Tc10639 \h 13
一.练经典题型
1.(2021届·金华调研)下列有关力的说法中正确的是( )
A.力的产生离不开施力物体,但可以没有受力物体,例如,一个人用很大的力挥动网球拍,却没击中球,有施力物体而没有受力物体
B.力的产生离不开受力物体,但可以没有施力物体,例如物体冲上光滑斜面,在沿斜面上升过程中受到沿斜面向上的冲力,这个力没有施力物体
C.力是物体对物体的作用,如果找不到施力物体或受力物体,说明这个力就不存在
D.不接触的物体间也可以产生力的作用,例如,磁铁吸引铁钉,可见力可以离开物体单独存在
2.(2020·宁波六校联考)如图所示,一个球形物体静止于光滑水平面上,并与竖直光滑墙壁接触,A、B两点是球跟墙和地面的接触点,则下列说法中正确的是( )
A.物体受重力、B点的支持力、A点的弹力作用
B.物体受重力、B点的支持力作用
C.物体受重力、B点的支持力、地面的弹力作用
D.物体受重力、B点的支持力、物体对地面的压力作用
3.(多选)(2021·云南高三一模)如图所示,两个相似的斜面体A、B在竖直向上的力F的作用下静止靠在竖直粗糙墙壁上.关于斜面体A和B的受力情况,下列说法正确的是( )
A.A一定受到四个力
B.B可能受到四个力
C.B与墙壁之间一定有弹力和摩擦力
D.A与B之间一定有摩擦力
4.(2021年·温州高三质量检测)水平横梁的一端A插在墙壁内,另一端装有一小滑轮B,一轻绳的一端C固定于墙壁上,另一端跨过滑轮后悬挂一质量m=10 kg的重物,∠CBA=30°,如图所示,则滑轮受到绳子的作用力为(g取10 m/s2)( )
A.50 N B.50eq \r(3) N
C.100 N D.100eq \r(3) N
5.(2021·福建漳州检测)如图所示,两辆车正以相同的速度做匀速运动,根据图中所给信息和所学知识你可以得出的结论是( )
A.物体各部分都受重力作用,但可以认为物体各部分所受重力集中于一点
B.重力的方向总是垂直向下的
C.物体重心的位置与物体形状和质量分布无关
D.重心是重力的作用点,重心一定在物体上
6.(2020·金华调研)如图所示,质量为m的木块A放在水平面上的质量为M的斜面体B上,现用大小相等、方向相反的两个水平推力F分别作用在A、B上,A、B均保持静止不动.则( )
A.A与B之间一定存在摩擦力
B.B与地面之间一定存在摩擦力
C.B对A的支持力一定等于mg
D.地面对B的支持力大小一定等于(m+M)g
7.(多选)(2020·湖北仙桃中学高三期中)如图所示,用水平力F拉着一物体在水平地面上做匀速直线运动,从t=0时刻起水平力F的大小随时间均匀减小,到t1时刻,F减小为零.物体所受的摩擦力Ff随时间t变化的图象可能是( )
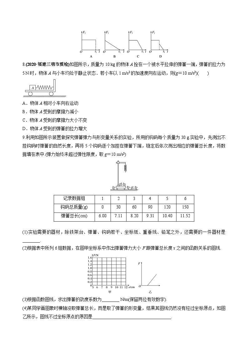
8.(2020·福建三明市质检)如图所示,质量为10 kg的物体A拴在一个被水平拉伸的弹簧一端,弹簧的拉力为5 N时,物体A与小车均处于静止状态.若小车以1 m/s2的加速度向右运动,则(g=10 m/s2)( )
A.物体A相对小车向右运动
B.物体A受到的摩擦力减小
C.物体A受到的摩擦力大小不变
D.物体A受到的弹簧的拉力增大
9.利用如图所示装置做探究弹簧弹力与形变量关系的实验,所用的钩码每个质量为30 g.实验中,先测出不挂钩码时弹簧的自然长度,再将5个钩码逐个加挂在弹簧下端,稳定后依次测出相应的弹簧总长度,将数据填在表中.(弹力始终未超过弹性限度,取g=10 m/s2)
(1)实验需要的器材,除铁架台、弹簧、钩码若干、坐标纸、重垂线、铅笔之外,还需要的一件器材是________.
(2)根据表中所列6组数据,在图甲坐标系中作出弹簧弹力大小F跟弹簧总长度x之间的函数关系的图线.
(3)根据函数图线,求出弹簧的劲度系数为________ N/m(保留两位有效数字).
(4)某同学画图象时横轴没取弹簧总长,而是取了弹簧的形变量,结果其图线仍然没有经过坐标原点,如图乙所示,图线不过坐标原点的原因是____________________________________.
10.(2020·陕西渭南市质检)在“验证力的平行四边形定则”实验中,需要将橡皮条的一端固定在水平木板上,另一端系上两根细绳,细绳的另一端都有绳套,如图4所示,实验中需用两个弹簧测力计分别钩住绳套,并互成角度地拉橡皮条,使橡皮条伸长,结点到达某一位置O.
(1)某同学在做实验时认为:
A.拉橡皮条的绳细些且长一些,实验效果较好
B.拉橡皮条时,弹簧测力计、橡皮条、细绳应贴近木板且与木板平面平行
C.橡皮条弹性要好,拉结点到达某一位置O时,拉力要适当大些
D.拉力F1和F2的夹角越大越好
其中正确的是________.(填入正确选项前的字母)
(2)若某次测量中两个弹簧测力计的读数均为4 N,且两弹簧测力计拉力的方向相互垂直,则________(选填“能”或“不能”)用一个量程为0~5 N的弹簧测力计测出它们的合力,理由是_______________________________________.
二、练创新情景
1.(2020·嘉兴质检)如图所示,某人用手握住一个保温杯,则下列说法中正确的是( )
A.若保持保温杯始终静止,则手握得越紧,保温杯受到的摩擦力越大
B.握着保温杯匀速向上运动,保温杯所受的摩擦力向上
C.握着保温杯匀速向下运动,保温杯所受的摩擦力向下
D.握着保温杯水平匀速运动,保温杯不受摩擦力
2.(2021·金华高考模拟检测(一))如图所示,高空走钢丝的表演中,若表演者走到钢丝中点时,使原来水平的钢丝下垂与水平面成θ角,此时钢丝上的弹力应是表演者和平衡杆重力的( )
A.eq \f(1,2) B.eq \f(cs θ,2)
C.eq \f(1,2sin θ) D.eq \f(tan θ,2)
3.(2021·河北五个一名校联盟一诊)“电动平衡车”是时下热门的一种代步工具.如图所示,人站在“电动平衡车”上在某水平地面上沿直线匀速前进,人受到的空气阻力与速度成正比,下列说法正确的是( )
A.“电动平衡车”对人的作用力竖直向上
B.“电动平衡车”对人的作用力大于空气阻力
C.不管速度多大,“电动平衡车”对人的作用力不变
D.地面对“电动平衡车”的作用力竖直向上
4.重力为G的体操运动员在进行自由体操比赛时,有如图所示的比赛动作,当运动员竖直倒立保持静止状态时,两手臂对称支撑,夹角为θ,则( )
A.当θ=60°时,运动员单手对地面的正压力大小为eq \f(G,2)
B.当θ=120°时,运动员单手对地面的正压力大小为G
C.当θ不同时,运动员受到的合力不同
D.当θ不同时,运动员与地面之间的相互作用力不相等
5.(2021·湖南模拟)如图甲所示,笔记本电脑散热底座一般设置有四个卡位用来调节角度.某同学将电脑放在散热底座上,为了获得更好的舒适度,由原卡位1调至卡位4,如图乙所示,电脑始终处于静止状态,则( )
A.电脑受到的支持力变小
B.电脑受到的摩擦力变大
C.散热底座对电脑的作用力不变
D.电脑受到的支持力与摩擦力大小之和等于其重力
6.(2020·上海市高三二模)如图所示,消防员沿竖直杆匀速向上爬时,手与杆间的弹力大小为FN1,受到的摩擦力大小为Ff1;沿竖直杆匀速向下滑时,手与杆间的弹力大小为FN2,受到的摩擦力大小为Ff2.则以下关系正确的是( )
A.FN1=FN2, Ff1=Ff2
B.FN1Ff2
C.FN1>FN2, Ff1=Ff2
D.FN1=FN2, Ff1>Ff2
7.(多选)(2020·福建宁德市5月质检)中国书法历史悠久,是中华民族优秀传统文化之一.在楷书笔画中,长横的写法要领如下:起笔时一顿,然后向右行笔,收笔时略向右按,再向左上回带.某同学在水平桌面上平铺一张白纸,为防打滑,他在白纸的左侧靠近边缘处用镇纸压住,如图5所示.则在向右行笔的过程中( )
A.镇纸受到向左的摩擦力
B.毛笔受到向左的摩擦力
C.白纸只受到向右的摩擦力
D.桌面受到向右的摩擦力
8.(2021·湖南永州市高三一模)为了研究手机保护套与书桌之间的动摩擦因数,小明找来了拉力传感器,先测得该带保护套的手机的质量为0.25 kg,再按如图7甲所示将手机放置在桌面上,用拉力传感器缓慢拉手机,直至手机在桌面上缓慢向右运动一段距离,截取计算机屏幕上的一段F-t图线,如图乙所示,重力加速度g取10 m/s2,则以下说法正确的是( )
A.桌面所受的滑动摩擦力约为2.60 N,方向向右
B.手机保护套与桌面间的动摩擦因数随着拉力F的增大而增大
C.若在手机上增加压力,手机保护套与桌面间的动摩擦因数增大
D.手机保护套与桌面间的动摩擦因数为μ=1.12
9.(2020·浙江超级全能生2月联考)打印机是现代办公不可或缺的设备,正常情况下,进纸系统能做到“每次只进一张纸”,进纸系统的结构如图所示.设图中刚好有10张相同的纸,每张纸的质量均为m,搓纸轮按图示方向转动时带动最上面的第1张纸匀速向右运动,搓纸轮与纸张之间的动摩擦因数为μ1,纸张与纸张之间、纸张与底部摩擦片之间的动摩擦因数均为μ2,重力加速度为g,打印机正常工作时,下列说法正确的是( )
A.第1张纸受到搓纸轮的摩擦力方向向左
B.第2张与第3张纸之间的摩擦力大小为2μ2mg
C.第10张纸与摩擦片之间的摩擦力为0
D.要做到“每次只进一张纸”,应要求μ1>μ2
10.(多选)(2021·绍兴月考)如图所示,水平桌面上平放一叠共计54张的扑克牌,每一张的质量均为m.用一手指以竖直向下的力压第1张牌,并以一定速度向右移动手指,确保手指与第1张牌之间有相对滑动.设最大静摩擦力与滑动摩擦力相同,手指与第1张牌之间的动摩擦因数为μ1,相邻两张牌间的动摩擦因数均为μ2,第54张牌与桌面间的动摩擦因数为μ3,且有μ1
相关试卷
这是一份新高考物理一轮复习讲与练专题7.1 电场力的性质【讲】(2份打包,原卷版+解析版),文件包含新高考物理一轮复习讲与练专题71电场力的性质讲原卷版doc、新高考物理一轮复习讲与练专题71电场力的性质讲解析版doc等2份试卷配套教学资源,其中试卷共31页, 欢迎下载使用。
这是一份新高考物理一轮复习讲与练专题7.1 电场力的性质【练】(2份打包,原卷版+解析版),文件包含新高考物理一轮复习讲与练专题71电场力的性质练原卷版doc、新高考物理一轮复习讲与练专题71电场力的性质练解析版doc等2份试卷配套教学资源,其中试卷共27页, 欢迎下载使用。
这是一份新高考物理一轮复习讲与练专题2.1 三大性质力的理解及运算及实验【讲】(2份打包,原卷版+解析版),文件包含新高考物理一轮复习讲与练专题21三大性质力的理解及运算及实验讲原卷版doc、新高考物理一轮复习讲与练专题21三大性质力的理解及运算及实验讲解析版doc等2份试卷配套教学资源,其中试卷共66页, 欢迎下载使用。

