还剩11页未读,
继续阅读
所属成套资源:2025年高考政治精品教案多份
成套系列资料,整套一键下载
2025年高考政治精品教案选择性必修2 法律与生活 第四课 社会争议解决 第一课时 纠纷的多元解决方式
展开
这是一份2025年高考政治精品教案选择性必修2 法律与生活 第四课 社会争议解决 第一课时 纠纷的多元解决方式,共14页。
相关教案
2025高考政治一轮总复习考点精析教案选择性必修2第4单元社会争议解决第9课纠纷的多元解决方式考点2解析三大诉讼:
这是一份2025高考政治一轮总复习考点精析教案选择性必修2第4单元社会争议解决第9课纠纷的多元解决方式考点2解析三大诉讼,共4页。教案主要包含了诉讼及其特点,诉讼的主要类型等内容,欢迎下载使用。
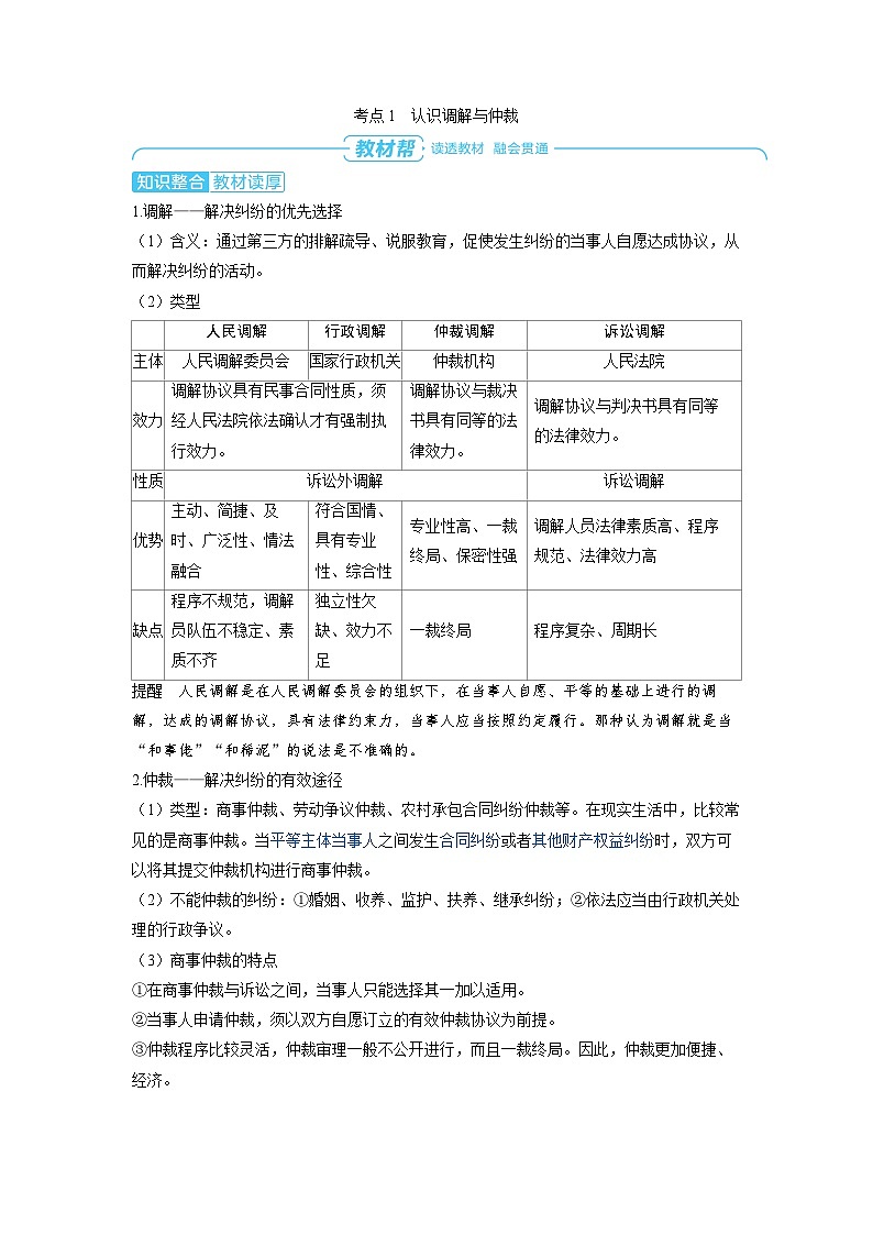
2025高考政治一轮总复习考点精析教案选择性必修2第4单元社会争议解决第9课纠纷的多元解决方式考点1认识调解与仲裁:
这是一份2025高考政治一轮总复习考点精析教案选择性必修2第4单元社会争议解决第9课纠纷的多元解决方式考点1认识调解与仲裁,共5页。教案主要包含了以和为贵选调解,便捷经济选仲裁等内容,欢迎下载使用。
人教统编版选择性必修2 法律与生活认识调解与仲裁教学设计:
这是一份人教统编版选择性必修2 法律与生活认识调解与仲裁教学设计,共7页。教案主要包含了教材分析,教学目标,核心素养,教学重点,教学难点,教学方法,教学过程,知识整合等内容,欢迎下载使用。

