



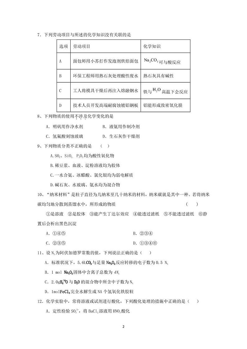
广东省普宁市勤建学校2024-2025学年高三上学期第一次调研考试化学试题pdf
展开广东省普宁市勤建学校2024-2025学年高三上学期第一次调研考试化学试题(含解析): 这是一份广东省普宁市勤建学校2024-2025学年高三上学期第一次调研考试化学试题(含解析),共9页。试卷主要包含了5 Al-27,下列物质俗称与成份对应错误的是,下列做法中用到物质氧化性的是,下列物质分类不正确的是等内容,欢迎下载使用。
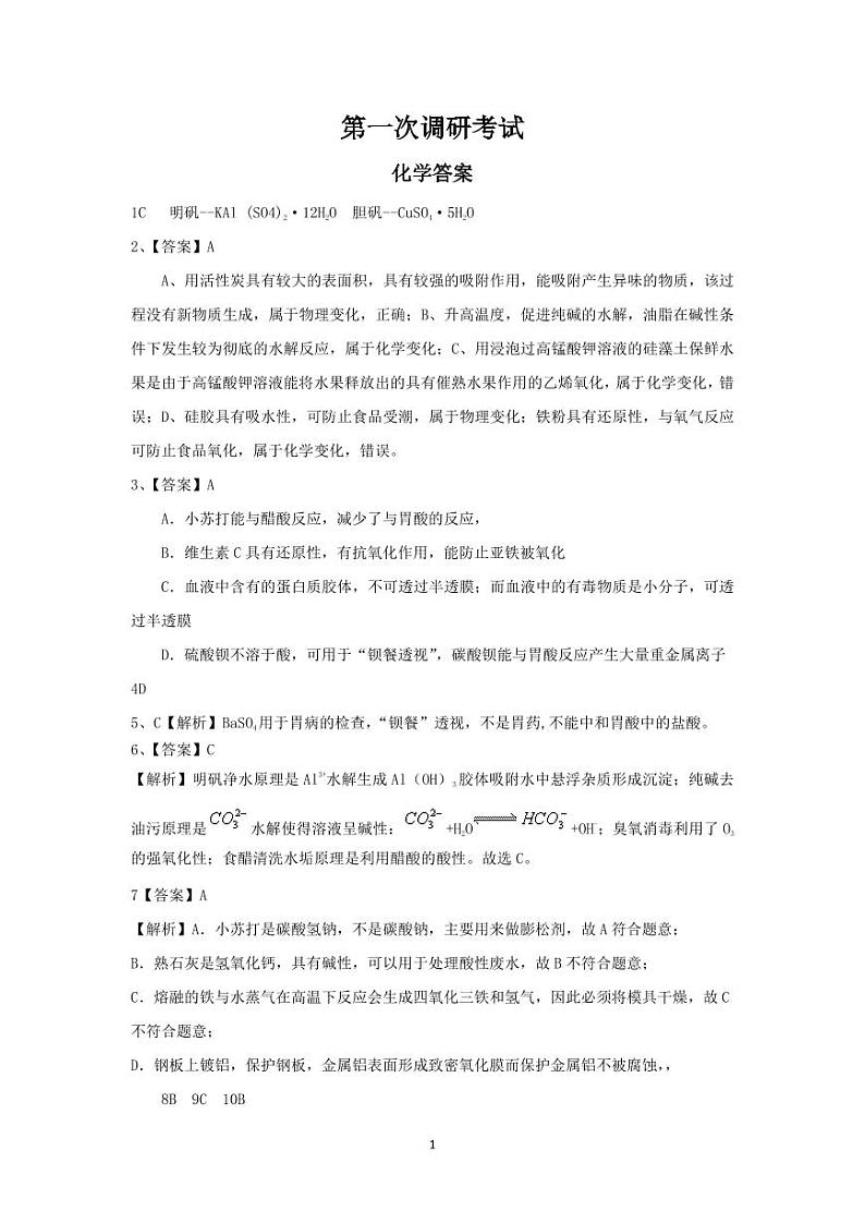
广东省普宁市勤建学校2024-2025学年高三上学期第一次调研考试化学试题: 这是一份广东省普宁市勤建学校2024-2025学年高三上学期第一次调研考试化学试题,文件包含广东省普宁市勤建学校2024-2025学年高三上学期第一次调研考试化学试题pdf、化学答案pdf等2份试卷配套教学资源,其中试卷共9页, 欢迎下载使用。
广东省普宁市勤建学校2023-2024学年高三上学期第三次月考化学试题(无答案): 这是一份广东省普宁市勤建学校2023-2024学年高三上学期第三次月考化学试题(无答案),共8页。