


还剩4页未读,
继续阅读
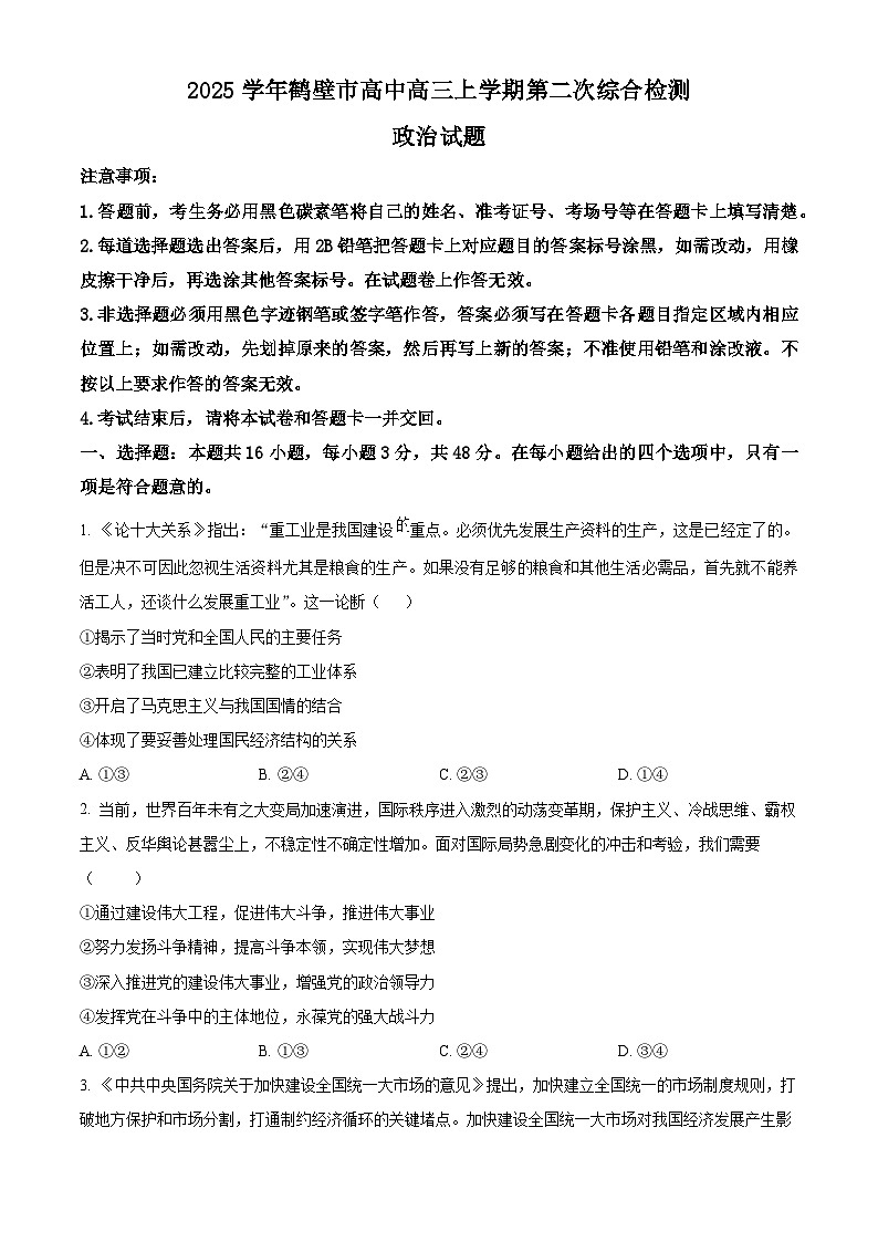
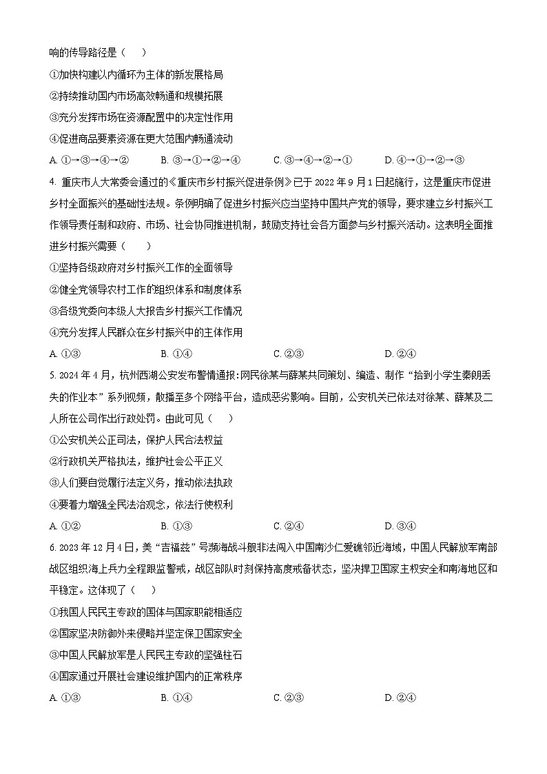
河南省鹤壁市淇滨区鹤壁市高中2024-2025学年高三上学期9月月考政治试题(原卷版)
展开相关试卷
河南省鹤壁市淇滨区鹤壁市高中2024-2025学年高三上学期9月月考政治试题(解析版):
这是一份河南省鹤壁市淇滨区鹤壁市高中2024-2025学年高三上学期9月月考政治试题(解析版),共16页。试卷主要包含了 治国凭圭臬,安邦靠准绳等内容,欢迎下载使用。
河南省鹤壁市淇滨区鹤壁市高中2024-2025学年高三上学期9月月考政治试题(原卷版):
这是一份河南省鹤壁市淇滨区鹤壁市高中2024-2025学年高三上学期9月月考政治试题(原卷版),共7页。试卷主要包含了 治国凭圭臬,安邦靠准绳等内容,欢迎下载使用。
河南省鹤壁市淇滨区鹤壁市高中2024-2025学年高三上学期9月月考政治试题(原卷版+解析版):
这是一份河南省鹤壁市淇滨区鹤壁市高中2024-2025学年高三上学期9月月考政治试题(原卷版+解析版),文件包含河南省鹤壁市淇滨区鹤壁市高中2024-2025学年高三上学期9月月考政治试题原卷版docx、河南省鹤壁市淇滨区鹤壁市高中2024-2025学年高三上学期9月月考政治试题解析版docx等2份试卷配套教学资源,其中试卷共23页, 欢迎下载使用。