山东省烟台市2023-2024学年高一下学期期末考试历史试题
展开
这是一份山东省烟台市2023-2024学年高一下学期期末考试历史试题,文件包含教研室提供山东省烟台市2023-2024学年高一下学期期末考试历史试题docx、高一历史参考答案docx等2份试卷配套教学资源,其中试卷共7页, 欢迎下载使用。
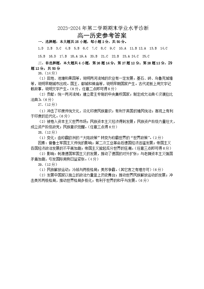
一、选择题:本大题共25小题,每小题2分,共50分。
1.D 2.B 3.C 4.B 5.B 6.C 7.C 8.C 9.C 10.A 11.B 12.A 13.B 14.C
15.B 16.D 17.B 18.A 19.A 20.B 21.C 22.B 23.A 24.C 25.C
二、非选择题:本大题共4小题,第26题14分;第27题12分;第28题12分,29题12分,共50分
26.(14分)
(1)田地、池塘和果园等,说明两河流域的农业有一定发展。基石、砖、乌鲁克城墙等,说明早期城市出现。国王、都城和神庙等,说明早期国家产生。古代泥板上用文字记载故事,说明文字产生。(8分,任意二点即可得8分)
(2)贡献:统一两河流域;建立君主专制的中央集权国家;制定成文法典《汉谟拉比法典》。(6分)
27.(12分)
(1)冲击了印度传统文化,淡化印度民族意识;有利于英国的殖民统治;客观上有利于印度的近代化。(6分)
(2)被卷入资本主义世界市场;民族资本主义经济得到发展;民族资产阶级力量壮大,成立资产阶级政党;民族意识觉醒。(任意三点得6分)
28.(12分)
(1)变化:由称霸欧洲的“大陆政策”转变为称霸世界的“世界政策”。(2分)
因素:普鲁士军国主义传统的影响;第二次工业革命后德国经济迅猛发展;帝国主义各国经济政治发展的不平衡加剧;帝国主义掀起瓜分世界的狂潮。(任意三点即可得6分)
(2)影响:刺激德国军国主义的发展,推动了德国的对外扩张;与老牌资本主义强国矛盾加剧,引发国际局势日益紧张。(4分)
29.(12分)
(1)民族解放运动;冷战与两极格局;美苏争霸。(其它言之有理亦可)(6分)
(2)发展中国家以独立的政治力量登上历史舞台;推动世界民族解放运动的发展;冲击美苏两极格局,推动世界格局多极化;有利于世界的和平与发展。(6分)
相关试卷
这是一份山东省烟台市2023-2024高一下学期期中考试历史试题,共8页。
这是一份+山东省烟台市2023-2024学年高三上学期期末考试历史试题,文件包含教研室提供山东省烟台市2023-2024学年高三上学期期末考试历史试题docx、高三历史参考答案docx等2份试卷配套教学资源,其中试卷共7页, 欢迎下载使用。
这是一份+山东省烟台市2023-2024学年高二上学期期末考试历史试题,文件包含教研室提供山东省烟台市2023-2024学年高二上学期期末考试历史试题docx、高二历史参考答案新校版docx等2份试卷配套教学资源,其中试卷共7页, 欢迎下载使用。

