陕西省韩城市象山中学2024-2025学年高三上学期第一次月考生物试题(原卷版+解析版)
展开
这是一份陕西省韩城市象山中学2024-2025学年高三上学期第一次月考生物试题(原卷版+解析版),文件包含陕西省韩城市象山中学2024-2025学年高三上学期第一次月考生物试题原卷版docx、陕西省韩城市象山中学2024-2025学年高三上学期第一次月考生物试题解析版docx等2份试卷配套教学资源,其中试卷共37页, 欢迎下载使用。
(考试时间:75分钟 试卷分数:100分)
注意事项:
1.答题前填写好自己的姓名、班级、考号等信息。
2.请将答案正确填写在答题卡上。
一、单项选择题:(本题共15小题,每小题2分,共30分。在每小题给出的四个选项中,只有一项是符合题目要求的。)
1. 下列关于生命系统有关的叙述中,正确的是( )
A. 一片江水中的所有鱼和植物构成一个种群
B. 一分子蔗糖是系统,也是“生命系统”的层次
C. 江水、阳光、空气等非生物可参与生命系统的组成
D. 生态系统包括一定区域内相互间有直接或间接联系的所有生物
2. 下列是关于几类微生物的叙述,正确的是( )
A. 噬菌体是生物的原因是它能独立自主的完成繁殖过程
B. 蓝细菌与绿藻细胞中都不含叶绿体但都能进行光合作用
C. 硝化细菌与变形虫在结构上的根本区别是前者具有细胞壁而后者没有
D. 大肠杆菌和发菜在结构上的统一性体现在它们都有细胞壁、细胞膜及核糖体等
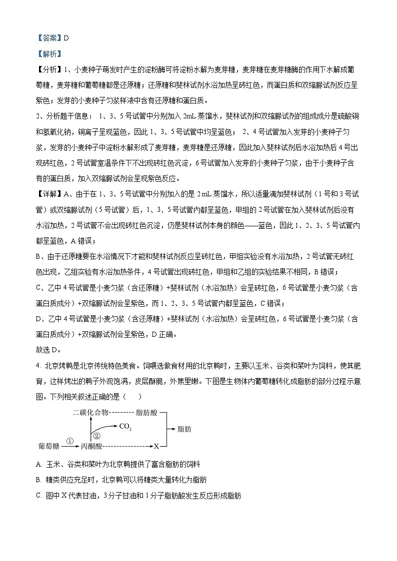
3. 如图所示,在1、3、5号试管中分别加入2 mL蒸馏水,2、4、6号试管中分别加入2 mL发芽的小麦种子匀浆样液,然后在1—4号试管中适量滴加斐林试剂,5、6号试管中合理滴加双缩脲试剂,摇匀。实验现象描述正确的是( )
A. 只有2、5号试管内呈蓝色
B. 3组实验中甲组和乙组的实验结果相同
C. 4号试管内呈砖红色,其余试管内都呈蓝色
D. 4号试管内呈砖红色,6号试管内呈紫色
4. 北京烤鸭是北京传统特色美食。饲喂选做食材用的北京鸭时,主要以玉米、谷类和菜叶为饲料,使其肥育,这样烤出的鸭子外观饱满,皮层酥脆,外焦里嫩。下图是生物体内葡萄糖转化成脂肪的部分过程示意图。下列相关叙述正确的是( )
A. 玉米、谷类和菜叶为北京鸭提供了富含脂肪的饲料
B. 糖类供应充足时,北京鸭可以将糖类大量转化为脂肪
C. 图中X代表甘油,3分子甘油和1分子脂肪酸发生反应形成脂肪
D. 饱和脂肪酸的“骨架”中存在双键,因此熔点较低,不容易凝固
5. 下图是组成某种生物大分子的单体的结构式,下列叙述正确的是( )
A. 图中①②③代表的结构依次是碱基、磷酸和脱氧核糖
B. 这个单体的名称是腺嘌呤核糖核苷酸,它组成的生物大分子是RNA
C. 这种生物大分子中碱基排列顺序储存着所有病毒的遗传信息
D. 核酸包括两大类,这种生物大分子主要分布在细胞核中
6. 图甲为动物细胞膜的亚显微结构模式图;图乙为不同温度下胆固醇对人工膜(人工合成的脂质膜)微粘度(与流动性呈负相关)影响的曲线。下列叙述错误的是( )
A. 图甲细胞膜的这种结构模型被称为流动镶嵌模型
B. 膜蛋白A作用体现了细胞膜具有信息交流的功能
C. 胆固醇和磷脂都是构成各种细胞膜和细胞器膜的重要成分
D. 据图乙分析,温度较低时,胆固醇可以提高膜的流动性
7. 将某植物细胞各部分结构用差速离心法分离后,取其中三种细胞器测定它们有机物的含量如下表所示。以下有关说法正确的是( )
A. 细胞器a含有核酸一定是叶绿体,叶绿体是光合作用的场所
B. 细胞器b是蓝细菌与此细胞共有的细胞器
C. 细胞器c中进行的生理过程产生水,产生的水中的氢来自羧基和氨基
D. 图中三种细胞器都参与分泌蛋白的加工和分泌过程
8. 细胞核的结构和功能有密切的联系,下列相关叙述错误的是( )
A. 细胞核是细胞代谢和遗传的控制中心
B. 若细胞核内的核仁被破坏,则该细胞蛋白质的合成将受到影响
C. RNA 和蛋白质可以自由进出核孔,DNA 不能通过核孔
D. 伞藻嫁接和核移植实验,说明伞藻“帽”的形状由细胞核控制
9. 耐盐碱水稻是指能在盐浓度0.3%以上的盐碱地生长的水稻品种。现有普通水稻和耐盐碱水稻若干,由于标签损坏无法辨认类型,某生物兴趣小组使用0.3g·mL-1的KNO3溶液分别处理两组水稻细胞,结果如图,下列叙述正确的是( )
A. B→C段是由于Ⅰ组细胞在B点开始主动吸收K+、NO3-
B. A→B段,Ⅰ组水稻细胞的吸水能力逐渐减弱
C. Ⅱ组水稻曲线不能无限上升仅受限于细胞壁的伸缩性
D. Ⅱ组水稻原生质体的体积增加,说明Ⅱ组水稻为耐盐碱水稻
10. 如图是细胞膜(质膜)结构模式图,相关叙述错误的是( )
A. 植物细胞以细胞膜外面的细胞壁作为系统边界
B. ②既有脂溶性部分又有水溶性部分
C. ④是相对疏水环境,水分子主要通过协助扩散方式穿过膜结构
D. 膜的选择透过性与①和②的种类和数量有关,与磷脂分子性质也有关系
11. 下图表示物质跨膜运输速率的影响因素的相关曲线,相关说法正确的是( )
A. 某物质运输符合曲线②④,则其可能为某种无机盐离子
B. 曲线①和③的运输方式为自由扩散
C. 曲线②达到拐点以后的影响因素为能量的多少
D. 曲线④的氧气浓度为0时,物质的运输动力为浓度差
12. 电一次放电的电压可达300~500V,足以把附近的鱼电死。电风的电能是细胞内ATP水解释放出来的能量转化而成的,而ATP中储存的能量是电细胞利用葡萄糖氧化分解释放的能量。下列关于ATP和ADP的叙述,错误的是( )
A. ATP水解与放能反应有关
B. ADP合成ATP时所需能量不能由磷酸提供
C. ATP水解释放的磷酸基团可使细胞膜上的载体蛋白磷酸化导致其空间结构发生变化
D. 生物体内ATP与ADP的相互转化体现了生物界的统一性
13. 连续分裂的细胞,相邻的两个细胞周期可表示为下图,下列叙述正确的是( )
①a+b为一个细胞周期 ②c、d两段都要消耗ATP ③b段的主要变化是DNA的复制及有关蛋白质的合成 ④d段主要完成遗传物质的平均分配 ⑤若该细胞为植物细胞,则在b段最初时期高尔基体活动增强
A. ①②④B. ①④⑤C. ②④⑤D. ①③⑤
14. 下列有关图中细胞有丝分裂的叙述,错误的是( )
A. 图中含有姐妹染色单体的有a、b、e
B. 在b时期实现了染色体数目的加倍
C. 核膜、核仁在d时期重新出现,形成两个新的细胞核
D. 处于e时期的细胞中,着丝粒排列在细胞中央的平面上
15. 下列实验操作能够达到预期实验目的的是( )
A. AB. BC. CD. D
二、多项选题:本题共5小题,每小题4分,共20分。在每小题给出的四个选项中,有两个或两个以上选项符合题目要求,全部选对得4分,选对但不全的得2分,有选错的得0分。
16. 绿色荧光蛋白是从发光水母中分离出来的一种结构蛋白,其相关数据如下表所示。若R基上的羧基和氨基不会脱水形成肽键,则下列有关叙述错误的是( )
A. 发光水母中的绿色荧光蛋白由2条肽链组成
B. 绿色荧光蛋白中R基上共有17个氨基
C. 绿色荧光蛋白彻底水解需要消耗125个水分子
D. 绿色荧光蛋白合成时产生的水中氧来自羧基
17. 甲状腺细胞可以将氨基酸和碘合成为甲状腺球蛋白,并且将甲状腺球蛋白分泌到细胞外,其过程如图所示。下列叙述错误的是( )
A. 与c过程有关的细胞器是内质网、高尔基体、线粒体
B. b过程首先发生在③中
C. 用含3H标记的氨基酸注射到该细胞中,则出现3H的部位依次为①③②⑥④
D. 若含18O的氨基酸在甲状腺细胞内的代谢过程中产生了H218O,那么水中的18O最可能来自氨基酸的-COOH
18. 2023年3月,中国科学团队宣布发现了耐盐碱的关键基因,这对解决世界粮食问题有着重要意义。研究表明,在盐胁迫下大量的Na+进入植物根部细胞,会抑制K+进入细胞,导致细胞中Na+/K+的比例异常,使细胞内的酶失活,影响蛋白质的正常合成。与此同时,根细胞还会借助Ca2+调节Na+、K+转运蛋白的功能,进而调节细胞中Na+/K+的比例,使细胞内的蛋白质合成恢复正常。如图是耐盐植物根细胞参与抵抗盐胁迫有关的结构示意图。下列有关分析错误的是( )
A. 耐盐植物根细胞膜具有选择透过性与细胞膜上转运蛋白的种类和数量有关
B. 细胞质基质中的Ca2+对HKT1的作用和AKT1的作用不同,使细胞内的蛋白质合成恢复正常
C. H+-ATP泵在转运过程中会发生自身构象的改变,该变形不消耗能量
D. 图示各结构H+浓度分布的差异主要由膜上的H-ATP泵顺浓度转运H+来维持的
19. 如图表示在温度适宜、CO2浓度一定的密闭条件下,测得的光照强度对某植株光合作用影响的曲线。下列有关叙述错误的是( )
A. 自然条件下,影响P点上下移动的主要外界因素是温度
B. 图中M点时,细胞中能够产生ATP的部位有细胞质基质、线粒体、叶绿体
C. 若将该植物从L点条件下突然转移至M点条件下,则短时间内C3含量将下降
D. 若每天光照8h,植株能够正常生长,则平均光照强度应大于2klx
20. 下图为植物叶肉细胞代谢的部分过程,①-⑦为相关生理过程,其中O2在类囊体腔内产生。下列叙述正确的是( )
A. 若植物缺Mg,则首先会受到显著影响的是③
B. ②的进行受到⑤⑥过程的影响
C. 图中③过程产生的O2用于过程⑥要穿过5层膜
D. 蓝细菌中发生过程④的场所是叶绿体基质
三、非选择题:(本题共5题,共50分。)
21. 下图1是生物体细胞内部分有机物的概念图;图2是免疫球蛋白 (IgG) 的结构图(-SH +-SH→-S-S-+2H)。回答下列问题:
(1)图1中,若c 为动物细胞内的储能物质,则c 是_____; 若c 为植物细胞壁的组成成分,则c 是_____。
(2)图1中,若生物体内的b 中含S 元素,则该元素存在于_____中。DNA 与 e 的单体在结构上的差异表现在________。HIV 中含有核苷酸_____种。
(3)科学家发现IgG 可以与不同的抗原结合,其原因主要是IgG的 V 区变化大;从氨基酸的角度考虑, V 区不同的原因是____________________。若IgG 由 m个氨基酸构成,则形成IgG 后,相对分子质量减少了__________。氨基酸分子的结构通式是_____。
22. C919飞机是我国研制的新一代大型客机,其成功制造需若干部门密切配合。细胞内部就像一个繁忙的工厂,各种细胞器就是那通力协作的各个部门。下图甲是电子显微镜视野中观察到的某细胞部分结构示意图,下图乙是显微镜下某植物细胞质流动示意图。请回答下列问题:
(1)甲图细胞不可能来自于洋葱根尖细胞,原因是甲图中具有__________(填图中序号和对应的细胞器名称),甲图中含核酸的细胞器有__________(填图中序号),不含磷脂的细胞器有__________(填图中序号),图中结构⑥与图中__________(填图中序号)的形成有关。
(2)为探究胰蛋白酶的合成和分泌路径,常采用的方法是__________。若甲图是豚鼠胰腺腺泡细胞,则用3H标记的亮氨酸培养,发现最先出现放射性的膜包被细胞器是__________(填甲图中的数字)。
(3)衰老的线粒体会被包裹形成吞噬泡,吞噬泡与__________(填细胞器名称)融合,该细胞器中的__________将吞噬泡中物质降解。某些降解产物可以被细胞重新利用,由此推测,当细胞养分不足时,细胞中该过程会__________(填“增强”、“不变”、“减弱”)。
(4)将乙图的绿色植物叶肉细胞先制成匀浆,再用______________法分离,可获得各种细胞器结构。乙图中黑色标记的叶绿体的实际位置是位于______________方,实际上细胞质按______________(填顺或逆)时针方向流动。
23. 为开展大蒜治理水体富营养化的研究。科研人员配制了浓度为0.01、0.025、0.1、0.25、0.5、0.75、1.00mm1/L等9种不同浓度KH2PO4溶液,将大蒜的根系分别全部浸入上述9种溶液里,其他培养条件均适宜且相同。4h后取出植株,测定得到下图所示的大蒜根系吸收磷的速率与溶液浓度关系曲线。
(1)在图1中,磷酸盐浓度超过0.8mml/L以后,大蒜根系对磷酸盐的吸收速率不再随磷酸盐溶液浓度的增加而增加最可能的原因是______限制了吸收速率。由此可判断大蒜根系细胞吸收磷酸盐的运输方式可能是_________。
(2)在浓度为0.01mml/L和0.025mml/L的KH2PO4溶液中,大蒜根细胞中磷酸盐的浓度为0.04~0.12mml/L,这种_______(填“逆”或“顺”)浓度梯度进行的运输符合___(填运输方式)的特点。
(3)用2ml·L-1的乙二醇溶液和2ml·L-1的蔗糖溶液分别浸泡紫皮大蒜鳞片叶外表皮细胞,观察质壁分离现象,得到其原生质体(除去细胞壁的整个植物细胞)体积的变化情况如下图所示。请据图回答:
①大蒜鳞片叶外表皮细胞中_______相当于一层半透膜,在某相同浓度蔗糖溶液的处理下,不同的外表皮细胞发生质壁分离的程度不同,推测出现这一现象最可能的原因:______。
②在1min后,处于2m1·L-1蔗糖溶液中细胞的细胞液浓度将会_______,约在80s后,处于2ml·L-1乙二醇溶液中的细胞,其原生质体体积的变化是由于______逐渐进入细胞内,引起细胞液浓度_______。
24. 下图甲表示萌发的小麦种子中可能发生的相关生理过程,a~e表示物质,①~④表示过程。图乙是测定萌发的小麦种子的呼吸作用类型所用的实验装置(假设呼吸底物只有葡萄糖,并且不考虑外界条件的影响),请回答下列问题。
(1)甲图中e代表物质__________,d代表物质 _________。催化④反应的酶存在于__________场所中。
(2)乙图中,若此时小麦种子既有有氧呼吸,又有无氧呼吸,则装置1液滴______________,装置2液滴________________;
(3)乙图中,为使实验结果精确,除减少无关变量的干扰外,还应设置对照装置。对照装置与装置2相比,不同点 是________________,其余均相同。
(4)如果将装置中的萌发的小麦种子换成小白鼠,其他条件相同,则与上述测的萌发的种子呼吸类型的结果是__________(填“相同”或“不同”)的。
25. I.下图是某绿色植物的光合作用过程的图解,图中甲、乙、丙、丁表示能量或物质,①、②表示过程。据图回答:
(1)甲一部分可转变为储存在丙中的_________。
(2)过程①称为_________。突然停止光照,短时间内叶绿体中C3的含量_________(填“增加”“不变”或“减少”)。
(3)植物光合作用强度受多种环境因素的影响。冬季蔬菜大棚主要是通过改变_________来提高光合作用强度。为提高蔬菜产量,菜农常向大棚内施加有机肥以增加_________的供应。
II.研究小组在O2、CO2满足需要的条件下,分别于20℃、30℃条件,测定不同光照强度对该绿色植物O2的总产生速率和CO2释放速率的影响,结果如下:请分析回答:
(4)该绿色植物在30℃下,光照强度为1时,[H]的消耗场所是_________(填具体结构)
(5)在20℃下,当光照强度为1klx时,该绿色植物的呼吸作用速率是_________nml·h-1。
(6)若该绿色植物长期生活在30℃、4klx条件下,光照和黑暗环境各12小时,那么该绿色植物__________(填“能”或“不能”)正常生长。
(7)分析数据,可以判定该绿色植物呼吸酶的最适温度应_________(填“大于”“小于”或“等于”)30℃,且该绿色植物呼吸速率与光照强度_________(填“有关”“无关”或“无法确定”)。
蛋白质
脂质
核酸
细胞器a
67
20
微量
细胞器b
59
40
0
细胞器c
61
0
39
选项
实验材料
检测
实验目
A.
脂肪酶和脂肪
苏丹Ⅲ染液
探究酶具有高效性
B.
淀粉酶、蔗糖酶和蔗糖
斐林试剂
探究酶具有专一性
C.
H2O2和H2O2酶
点燃的卫生香
探究温度对酶活性的影响
D.
淀粉酶和淀粉
碘液
探究pH对酶活性的影响
氨基酸数目
126
游离羧基的总数
17
R基上的羧基数
15
游离氨基总数
17
光照强度(klx)
1
2
3
4
5
6
O2的总产生速率(nml·h-1)
20℃
1
3
6
8
8
8
30℃
2
4
7
10
12
12
CO2释放速率(nmlh-1)
20℃
9
7
4
2
2
2
30℃
2
0
-3
-6
-8
-8
相关试卷
这是一份陕西省韩城市象山中学2024-2025学年高三上学期第一次月考生物试题(无答案),共9页。试卷主要包含了请将答案正确填写在答题卡上,北京烤鸭是北京传统特色美食,耐盐碱水稻是指能在盐浓度0,如图是细胞膜等内容,欢迎下载使用。
这是一份陕西省韩城市象山中学2024-2025学年高三上学期第一次月考生物试题,共12页。
这是一份陕西省 韩城市象山中学2023-2024学年高二上学期第三次月考生物试题(图片版),共11页。

