资料中包含下列文件,点击文件名可预览资料内容






还剩3页未读,
继续阅读
陕西省韩城市象山中学2025届高三上学期第一次月考历史试题(原卷版+解析版)
展开
这是一份陕西省韩城市象山中学2025届高三上学期第一次月考历史试题(原卷版+解析版),文件包含陕西省韩城市象山中学2025届高三上学期第一次月考历史试题原卷版docx、陕西省韩城市象山中学2025届高三上学期第一次月考历史试题解析版docx等2份试卷配套教学资源,其中试卷共19页, 欢迎下载使用。
相关试卷
陕西省韩城市象山中学2025届高三上学期第一次月考历史试题(解析版):
这是一份陕西省韩城市象山中学2025届高三上学期第一次月考历史试题(解析版),共13页。试卷主要包含了 请将答案正确填写在答题卡上等内容,欢迎下载使用。
陕西省韩城市象山中学2025届高三上学期第一次月考历史试题(解析版):
这是一份陕西省韩城市象山中学2025届高三上学期第一次月考历史试题(解析版),共13页。试卷主要包含了 请将答案正确填写在答题卡上等内容,欢迎下载使用。
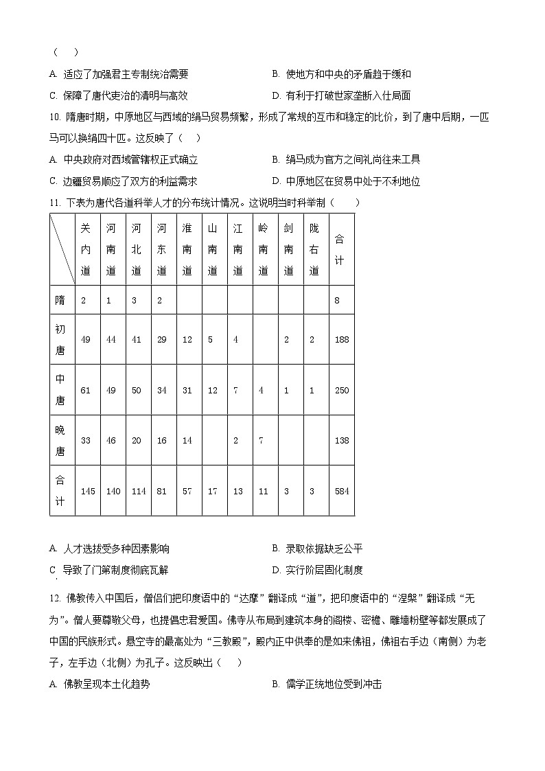
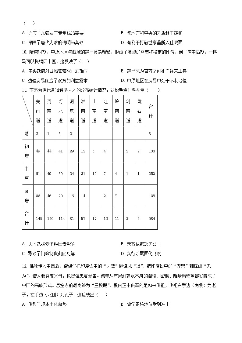
陕西省韩城市象山中学2025届高三上学期第一次月考历史试题(原卷版):
这是一份陕西省韩城市象山中学2025届高三上学期第一次月考历史试题(原卷版),共6页。试卷主要包含了 请将答案正确填写在答题卡上等内容,欢迎下载使用。
