


黑龙江省哈尔滨市双城区第二中学2024-2025学年九年级上学期开学考试物理试题(解析版)
展开1. 下列估计中,与实际偏差较大的是( )
A. 一名中学生所受的重力大约为500N
B. 初中生站在地面上对地面的压强约为
C. 将一袋10kg的大米从地面扛到肩上,做功约150J
D. 生活中我们要承受的大气压高达
【答案】B
【解析】
【详解】A.一名中学生所受的重力大约为500N,故A符合实际情况;
B.初中生站在地面上对地面的压力等于人的重力,F=G=500N,双脚与地面的接触面积约0.05m2,所以初中生站在地面上对地面的压强约为
故B不符合实际情况;
C.一袋10kg的大米的重力
从地面扛到肩上的高度约为1.5m,将大米从地面扛到肩上做功约为
故C符合实际情况;
D.一个标准大气压的值是,生活中我们要承受的大气压约为一个标准大气压,故D符合实际情况。
故选B。
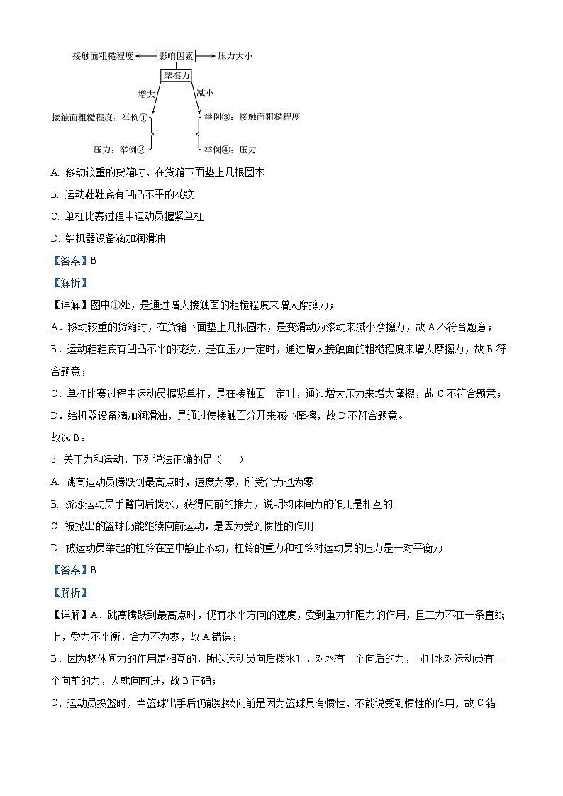
2. 构建思维导图是整理知识的重要方法。如图是小泽复习摩擦力知识时构建的思维导图,适合放在图中①处的例子是( )
A. 移动较重的货箱时,在货箱下面垫上几根圆木
B. 运动鞋鞋底有凹凸不平的花纹
C. 单杠比赛过程中运动员握紧单杠
D. 给机器设备滴加润滑油
【答案】B
【解析】
【详解】图中①处,是通过增大接触面的粗糙程度来增大摩擦力;
A.移动较重的货箱时,在货箱下面垫上几根圆木,是变滑动为滚动来减小摩擦力,故A不符合题意;
B.运动鞋鞋底有凹凸不平的花纹,是在压力一定时,通过增大接触面的粗糙程度来增大摩擦力,故B符合题意;
C.单杠比赛过程中运动员握紧单杠,是在接触面一定时,通过增大压力来增大摩擦,故C不符合题意;
D.给机器设备滴加润滑油,是通过使接触面分开来减小摩擦,故D不符合题意。
故选B。
3. 关于力和运动,下列说法正确的是( )
A. 跳高运动员腾跃到最高点时,速度为零,所受合力也为零
B. 游泳运动员手臂向后拨水,获得向前的推力,说明物体间力的作用是相互的
C. 被抛出篮球仍能继续向前运动,是因为受到惯性的作用
D. 被运动员举起的杠铃在空中静止不动,杠铃的重力和杠铃对运动员的压力是一对平衡力
【答案】B
【解析】
【详解】A.跳高腾跃到最高点时,仍有水平方向的速度,受到重力和阻力的作用,且二力不在一条直线上,受力不平衡,合力不为零,故A错误;
B.因为物体间力的作用是相互的,所以运动员向后拨水时,对水有一个向后的力,同时水对运动员有一个向前的力,人就向前进,故B正确;
C.运动员投篮时,当篮球出手后仍能继续向前是因为篮球具有惯性,不能说受到惯性的作用,故C错误;
D.运动员举着杠铃在空中静止不动时,杠铃的重力和杠铃对他的压力大小相等,方向相同,作用在两个物体上,不是一对平衡力,故D错误。
故选B。
4. 如图所示的实例中,主要利用大气压强工作的是( )
A. 用注射器吸取敞口瓶中的药液B. U形管压强计
C. 孔明灯升空D. 锅炉水位计
【答案】A
【解析】
【详解】A.注射器能够吸取敞口瓶中的药液,是注射器内的气压小于药液上方的气压,是利用大气压强工作的,故A符合题意;
B.U形管压强计是测量液体的压强探头橡皮膜所受压强不同,U形管液面高度差不同,不是利用大气压强工作的,故B不符合题意;
C.孔明灯升空是利用空气的浮力上升的,故C不符合题意;
D.锅炉水位计是利用连通器工作的,故D不符合题意。
故选A。
5. 下图所示的情景中,为了增大压强的是( )
A. 火车轨道铺枕木
B. 斧头的刃很薄
C. 多轴平板货车
D. 推土机安装履带
【答案】B
【解析】
【详解】A.火车轨道铺枕木,是在压力一定下,通过增大受力面积,从而减小压强,故A不符合题意;
B.斧头的刃很薄,是在压力一定下,通过减小受力面积,从而增大压强,故B符合题意;
C.多轴平板火车,是在压力一定下,通过增大受力面积,从而减小压强,故C不符合题意;
D.推土机安装履带,是在压力一定下,通过增大受力面积,从而减小压强,故D不符合题意。
故选B。
6. 在国际单位制中,功与能量的单位是相同的,它们的单位是( )
A. 焦耳B. 焦耳/千克C. 牛顿/千克D. 帕斯卡
【答案】A
【解析】
【详解】A.焦耳是功和能量的基本单位,故A符合题意;
B.焦耳是功和能量的基本单位,千克是质量的单位,故B不符合题意;
C.牛顿是力的基本单位,千克是质量的单位,故C不符合题意;
D.帕斯卡是压强的基本单位,故D不符合题意。
故选A。
7. 下列四幅图中涉及的物理知识说法错误的是( )(注:)
A. 军舰从长江驶入大海后,舰身要上浮一些
B. 轮船通过船闸从下游驶到上游,船闸是利用连通器原理工作的
C. 飞机机翼设计成上凸下平形状,利用了机翼上方空气流速快压强大的原理
D. “祝融号”火星探测车设计有宽大的轮子可以减小它对火星表面的压强
【答案】C
【解析】
【详解】A.军舰从长江驶入大海后,仍然是漂浮状态,重力仍然等于浮力,但液体的密度增大,则排开液体体积减小,则船身要上浮一些,故A正确,A不符合题意;
B.轮船通过船闸从下游驶到上游,船闸就是用连通器原理工作的,故B正确,B不符合题意;
C.飞机机翼设计成上凸下平的形状,利用了机翼上方空气流速快压强小的原理,故C错误,C符合题意;
D.“祝融号”火星探测车设计有宽大的轮子通过增大受力面积减小压强,故D正确,D不符合题意。
故选C。
8. 2023年3月,“探索一号”科考船完成了首次环大洋洲载人深潜科考任务,搭载的“奋斗者”号多次完成了深度超过万米的下潜。不考虑海水密度与潜水器体积的变化( )
A. 浮力不变,压强变大B. 浮力变大,压强变大
C. 浮力变大,压强不变D. 浮力不变,压强不变
【答案】A
【解析】
【详解】潜水器在水面下下潜过程中,排开水的体积保持不变,所处的深度变大,由
可知,潜水器所受的浮力保持不变;由
p=ρgh
可知,海水的密度不变,潜水器下潜的深度变大,潜水器所受水的压强变大。
故选A。
9. 下图几种情景中,人做了功的是( )
A. 人推车没有推动
B. 搬而未起
C. 物体在绳子拉力的作用下升高
D. 提着滑板在水平路面上前行
【答案】C
【解析】
【详解】A.人推车没有推动,人对车有力的作用,但在力的方向上车没有移动距离,所以力对车不做功,故A不符合题意;
B.搬而未起,人对石头有力的作用,但在力的方向上石头没有移动距离,所以力对石头不做功,故B不符合题意;
C.物体在绳子拉力的作用下升高,人对物体有力的作用,物体在力的方向上通过了距离,所以力对物体做了功,故C符合题意;
D.提着滑板在水平路面上前行,力的方向是竖直向上的,物体运动方向是水平的,物体没有在力的方向上移动距离,所以力对滑板不做功,故D不符合题意。
故选C。
10. 高空抛物是极不文明的行为,甚至会造成极大危害。高处坠落的物体下落过程中( )
A. 动能增大B. 动能减小
C. 重力势能增大D. 机械能增大
【答案】A
【解析】
【详解】ABC.高处坠落的物体下落过程中,高度降低,运动速度越来越大,所以动能增加,重力势能减小,故A正确,BC错误;
又因为下落过程物体与空气由摩擦所以机械能减小,故D错误。
故选A。
11. 中华民族有着悠久的文明历史,中国古代人民对于自然现象进行观察和研究,留下了许多有名的诗句、俗语,下列是对相应物理本质的解释,其中正确的是( )
A. “山顶有泉,煮米不成饭”——山顶气压比较高,导致水的沸点较低
B. “小小秤砣压千斤”——秤砣虽小能压千斤,是杠杆平衡条件的应用
C. “磨刀不误砍柴工”——刀刃磨锋利,减小受力面积,从而增大压强
D. “八月秋高风怒号,卷我屋上三重茅”——气体流速增大,压强增大
【答案】BC
【解析】
【详解】A.“山顶有泉,煮米不成饭”。这是因为山顶的气压比较低,气压低会导致水的沸点降低,因此在山顶煮水时,水可能在较低的温度下就沸腾了,而这样的温度并不足以将米煮熟,故A错误;
B.“小小秤砣压千斤”。这句话体现了杠杆平衡条件的应用。在杠杆中,只要动力臂足够长,即使动力(即秤砣的重力)很小,也能产生很大的阻力(即能压千斤),故B正确;
C.“磨刀不误砍柴工”。这是因为刀刃磨锋利后,受力面积会减小,受力面积减小会导致在相同压力下压强增大。这样,刀刃就能更容易地切入木材,提高砍柴的效率。故C正确;
D.“八月秋高风怒号,卷我屋上三重茅”。当风吹过屋顶时,屋顶上方的空气流速增大,压强减小;而屋顶下方的空气流速相对较小,压强较大。这样就形成了一个向上的压强差,将茅草卷走。故D错误。
故选BC。
12. 如图,小明同学做“测量滑轮组机械效率”的实验,测得:物体重力为3N。在1s的时间内将物体匀速提升0.2m,拉力F为1.8N。此过程中,下列说法中不正确的是( )
A. 总功率为0.36WB. 拉力所做的有用功为1.2J
C. 滑轮组的机械效率为55.6%D. 绳子自由端移动的速度为0.4m/s
【答案】ABC
【解析】
【详解】B.拉力所做的有用功
故B错误,符合题意;
D.由图可知,滑轮组绳子的有效股数,则绳子自由端移动的距离
绳子自由端移动的速度
故D正确,不符合题意;
A.拉力做的总功
拉力的总功率
故A错误,符合题意;
C.滑轮组的机械效率
故C错误,符合题意。
故选ABC。
二、非选择题(13-28题,共46分)
13. 一个物体受到平衡力作用,物体会处于处于平衡状态,平衡状态指物体处于___状态或____状态。
【答案】 ①. 静止 ②. 匀速直线运动
【解析】
【详解】[1][2]一个物体受到平衡力作用,物体会处于处于平衡状态,受到的合力为零,平衡状态指物体处于静止状态或匀速直线运动状态。
14. 如甲图所示为探究相互作用力的关系的情景,A测力计显示的______的作用力(选填“A对B”或“B对A”);弹簧测力计的工作原理是______。
【答案】 ①. B对A ②. 在一定范围内,弹簧所受拉力越大,弹簧的伸长越长
【解析】
【详解】[1]图甲中,B对A的作用力,让A的弹簧发生弹性形变,所以A测力计显示出B对A的作用力。
[2]弹簧测力计是用来测量力的大小的工具,其工作原理为:在一定范围内,弹簧所受拉力越大,弹簧的伸长越长。
15. 2024年德国欧洲杯比赛开始了。球场上,足球离开脚仍可以在空中飞行,是因为足球具有___________,守门员接住球,说明力可以改变物体的___________。
【答案】 ①. 惯性 ②. 运动状态
【解析】
【详解】[1]球场上,足球离开脚仍可以在空中飞行,是因为足球具有惯性,会保持原来的运动状态。
[2]守门员接住球,球在力的作用下由运动变为静止,说明力可以改变物体的运动状态。
16. 如图所示,物体重5N,一人用20N的力将它压在竖直墙上,物体处于静止状态.这时物体受到的摩擦力大小是______N,方向是______.
【答案】 ①. 5 ②. 竖直向上
【解析】
【分析】判断物体是否受力平衡,然后根据二力平衡去确定另一个力的大小和方向.
【详解】根据题意知道,用20N的水平力把重5N的物体紧压在竖直墙壁上,物体处于静止状态,所以受到水平方向和竖直方向的两对平衡力的作用.在竖直方向受到向下的重力和向上的静摩擦力;水平方向上受到人对物体的压力和墙壁对物体的支持力,由二力平衡的条件知道,此时物体受到的摩擦力大小为5N,方向是竖直向上.
17. 船闸是长江上常见的水利设施,船闸是利用____________原理工作的。潜水员在长江里下潜到水下处时,受到江水的压强约为__________(江水的密度约为,g取)。
【答案】 ①. 连通器 ②. 4×104
【解析】
【17题详解】
[1]船闸的原理先打开一端,船闸里的水位逐渐与外面相等,外面的船就可以开进船闸,然后把这一端阀门关闭,打开另一端的阀门,船闸里的水位逐渐与外面相等,船就可以开到另一端去,应用了两次连通器。
[2]潜水员在长江里下潜到水下4m处时,受到江水的压强为
18. 如图所示,用玻璃瓶、红色的水、细玻璃管和橡胶塞自制温度计和气压计,其中是自制气压计是______(选填“甲”或“乙”)。将自制气压计从一楼乘电梯到三十三层楼,液柱______(选填“上升”、“下降”或“不变”)。验证大气压强随高度变化规律。
【答案】 ①. 乙 ②. 上升
【解析】
【详解】[1]自制气压计是瓶内部有一部分气体,而自制温度计是瓶内装满液体,因此乙是气压计。
[2]自制气压计从一楼乘电梯到三十三层楼,此时外界气压变小,瓶内外气压差更大,而且瓶内气压大,则液柱会升高。
19. 如图所示,是中国人民解放军海军福建舰,是中国完全自主设计建造的首艘弹射型航空母舰,满载排水量8万余吨,它是利用所受浮力_______重力的原理漂浮在海面上,由此可知福建舰的重力可达________余牛。
【答案】 ①. 等于 ②. 8×108
【解析】
【详解】[1]福建舰漂浮在海面上,根据浮沉条件可知,它所受浮力等于重力,所以它是利用所受浮力等于重力的原理漂浮在海面上。
[2]已知福建舰满载排水量8万余吨,由阿基米德原理可知,航母受到的浮力为
已知福建舰的重力等于浮力,所以由此可知福建舰的重力可达8×108余牛。
20. 在探究“杠杆平衡条件”的实验中,杠杆在 ___________位置平衡最便于测力臂。如图所示,杠杆已经平衡,如果在右侧钩码下增加一个钩码,杠杆将失去平衡,由此可以猜想:杠杆平衡可能与力的 ___________有关。
【答案】 ①. 水平 ②. 大小
【解析】
【详解】[1]因为重力的方向竖直向下,所以钩码对杠杆的拉力也是竖直向下的,当杠杆在水平位置平衡时,由力臂的定义,此时力的作用点与支点的距离大小等于力臂大小,即可在杠杆直接读出力臂大小,故为了方便测量力臂大小,应使杠杆在水平位置平衡。
[2]如果在右侧钩码下增加一个钩码,改变了右侧杠杆所受力的大小,使杠杆将失去平衡,由此可以猜想:杠杆平衡可能与力的大小有关。
21. 小芳同学在探究“浮力的大小等于什么(阿基米德原理)”时,做了如图所示的实验,四步实验中弹簧测力计的示数F1、F2、F3、F4,当它们之间满足______关系时证明阿基米德原理是正确的。已知水的密度是,则物体的体积的表达式是:______。
【答案】 ①. ②.
【解析】
【详解】[1]由第二、三两图得出物体受到的浮力
F浮=F2-F3
由第一、四两图得出排开水的重力
G排=F4-F1
因为
F浮=G排
所以
F2-F3=F4-F1
[2]物体的体积
22. 随着科技的发展,有些餐厅利用机器人送餐。某次送餐时,机器人与食物的总质量为30kg,如果机器人在水平路面上以0.8 m/s的速度沿直线匀速运动50 m,机器人受到的阻力为重力的0.1倍。重力做功 ___________J,牵引力对机器人做功功率为 ___________W。(取g=10N/kg)
【答案】 ①. 0 ②. 24
【解析】
【详解】[1]由于机器人沿水平方向运动,在重力的方向上没有移动的距离,即重力做功为0J。
[2]因机器人沿直线匀速运动时处于平衡状态,受到的牵引力和阻力是一对平衡力,所以,机器人所受牵引力
F=f=0.1G=0.1mg=0.1×30kg×10N/kg=30N
牵引力对机器人做功的功率
23. 请在图中画出重锤静止时受力的示意图(以“O”点为力的作用点)。
【答案】
【解析】
【详解】重锤静止时受到平衡力的作用,过重锤的重心作竖直向下的重力和沿绳子向上的拉力,因为拉力和重力是平衡力,故二者线段长度要相等,如图:
24. 小丽学习了滑轮的知识后,想利用滑轮组设计一个升降装置,自己把物体吊上楼来,请你画出最省力的绕线方式和物体所受重力的示意图。
【答案】
【解析】
【详解】要使滑轮组最省力,需要承担物重的绳子段数最多,所以绳子要系在动滑轮上面的挂钩上,依次向外绕线;过物体的重心,作竖直向下的重力G。如图所示:
25. 冰壶是北方孩子喜爱的冰雪项目之一。如图甲所示,小丹在体育课上进行冰壶训练时,老师发给她两只鞋套,一只是橡胶底面,另一只是塑料底面。为探究其中的奥秘,她找来器材“探究滑动摩擦力大小与材料的关系”。
(1)如图乙所示,将一个物块的塑料表面和橡胶表面分别平放在长木板上,用弹簧测力计沿水平方向匀速直线拉动物块,读出弹簧测力计的示数,依据______原理测出摩擦力大小,记入表格。在长木板上分别铺上丝绸和棉布,重复上述步骤,如图丙、丁所示;
(2)通过比较______两次数据,可以发现:在水平面材料相同时,物块______表面与之接触时的滑动摩擦力大;
(3)通过比较2、4、6三次数据,可以发现:______;
(4)小丹进行冰壶训练,需要滑行时,穿______底面鞋套脚着地,另一只脚不与地面接触。
【答案】(1)二力平衡
(2) ①. 1、2(3、4或5、6) ②. 橡胶
(3)物块同一表面,在不同材料的水平面上滑动时,摩擦力大小不同
(4)塑料
【解析】
【小问1详解】
用弹簧测力计沿水平方向匀速拉动物块,根据二力平衡的条件,弹簧测力计的示数与物块所受滑动摩擦力大小相等。
小问2详解】
[1][2]分析比较1、2(3、4或5、6)实验数据,水平面材料相同时,当物块的橡胶表面与水平面接触时,弹簧测力计的示数大,根据二力平衡可知此时滑动摩擦力大。
【小问3详解】
分析比较2、4、6实验数据,根据测力计示数大小可得,物块的同一表面,与不同的材料接触时,所产生的滑动摩擦力的大小不同。
【小问4详解】
由上述分析可知,相同的压力,橡胶面与水平面接触时的摩擦力较大,塑料面与水平面接触时的摩擦力较小,所以小丹进行冰壶训练,需要滑行时,穿塑料底面鞋套的脚着地,另一只脚不与地面接触。
26. 在探究“浮力大小与什么因素有关”实验中:
(1)东宝测量物体A在水中所受浮力的方法如图,由图可知,物体受到的重力为______N,物体受到的浮力为______N,浮力的方向是______;
(2)伟鹏同学在实验中获得如下的数据,分析表中的数据能否得到浮力大小与物体排开液体体积的定量关系?若能,请写出主要分析过程(可省略计算步骤)及结论;若不能,请说明理由_______。
【答案】 ①. 3 ②. 1 ③. 竖直向上 ④. 见解析
【解析】
【详解】(1)[1]弹簧测力计的分度值是0.2N,称量物体A的质量时弹簧测力计的指针指在3.0处,即物体受到的重力为3N。
[2]将A浸没到水中后,弹簧测力计的示数变为2N,则物体受到的浮力
[3]浮力的方向竖直向上。
(2)[4]由表中数据能得到浮力大小与物体排开液体体积的定量关系,推导过程如下:
①由1、3、5三次实验数据可知
由阿基米德原理可得
可得结论:物体排开液体的体积相同时,物体所受到的浮力大小与液体的密度成正比。由此结论可得,若第2次实验液体的密度为,则。若第4次实验液体的密度为,则。
③由第3次实验数据及②中的两组数据可知
由阿基米德原理有如下关系式
可得结论:液体密度相同时,物体所受浮力大小与物体排开液体的体积成正比。
27. 如图所示,在“测量滑轮组机械效率”的实验中,利用甲、乙、丙三个实验装置进行实验,测得的实验数据如下表。(钩码规格相同、动滑轮个数越多重力越大)
(1)在实验中,应沿竖直方向___________拉动弹簧测力计;
(2)第一次实验中,如图所示,弹簧测力计的示数是___________N,机械效率是___________(精确到0.1%);
(3)由1、2两次实验数据可得出结论:___________;
(4)由___________两次实验数据可得出结论:使用不同滑轮组提升相同重物,动滑轮越重,机械效率越低;
(5)在第三次实验操作的基础上,如图丁所示改变绳端拉力方向,测得的滑轮组机械效率将___________。(选填“偏高”“偏低”或“不变”)
【答案】 ①. 缓慢匀速 ②. 1.8 ③. 74.1% ④. 见解析 ⑤. 2、3 ⑥. 偏低
【解析】
【详解】(1)[1]在实验中,测量绳端拉力F时,应在竖直向上方向上匀速拉动使物体匀速上升,物体处于平衡状态,此时弹簧测力示数等于拉力大小。
(2)[2]由图可知,弹簧测力计最小分度值为0.2N,弹簧测力计的示数为1.8N。
[3]分析第1次实验中数据可知,根据可得,机械效率为
(3)[4]由控制变量法可知,比较第1、2次实验数据可得出结论:使用同一滑轮组,重物越重,机械效率越高。
(4)[5]比较第2、3次实验数据可得出结论:滑轮组的机械效率跟提起的物重、动滑轮的重有关,在提起的物重一定时,动滑轮越重,机械效率越低。
(5)[6]由图丁可知,拉力F沿斜向上方向拉动时,拉力的力臂变短,省力变小,与丙相比需要更大的拉力才能拉动物体上升,因此总功更大,因有用功不变,根据可得,机械效率偏小。
28. 如图是某厂家开发的汽车,其质量为1500kg,车轮与地面接触的总面积为0.075,该车在水平路面上匀速直线行驶13.8km,用时10min,这一过程中汽车发动机的输出功率为.(g取10N/kg)
(1)汽车静止在水平地面上时,对地面的压强是多少?
(2)汽车牵引力所做的功是多少?
(3)行驶过程中汽车受到的阻力是多少?
【答案】(1)
(2)
(3)
【解析】
【小问1详解】
(1)该汽车静止在水平路面上时,对地面的压力
对地面的压强
【小问2详解】
由得,汽车牵引力所做的功
【小问3详解】
由得,汽车受到的牵引力
汽车匀速直线运动时,牵引力和阻力是一对平衡力,则阻力
实验次数
水平面材料
物块不同表面
弹簧测力计示数F/N
1
木板
塑料表面
0.2
2
木板
橡胶表面
2.0
3
丝绸
塑料表面
0.3
4
丝绸
橡胶表面
2.5
5
棉布
塑料表面
0.5
6
棉布
橡胶表面
3.0
实验次数
浮力/N
液体密度
排开液体体积/
1
0.4
0.8
50
2
0.9
0.9
100
3
0.5
1.0
50
4
2.2
1.1
200
5
0.6
1.2
50
实验次数
钩码重力G/N
提升高度h/m
绳端拉力F/N
绳端移动距离s/m
机械效率η
1
4
0.1
0.3
2
8
0.1
3.2
03
83.3%
3
8
0.1
2.0
0.5
80.0%
黑龙江省哈尔滨市双城区兆麟初级中学2024-2025学年九年级上学期开学物理试题: 这是一份黑龙江省哈尔滨市双城区兆麟初级中学2024-2025学年九年级上学期开学物理试题,共9页。
黑龙江省哈尔滨市道里区2024-2025学年九年级上学期开学物理试题: 这是一份黑龙江省哈尔滨市道里区2024-2025学年九年级上学期开学物理试题,共6页。
黑龙江省哈尔滨市道里区2024-2025学年九年级上学期开学物理试题: 这是一份黑龙江省哈尔滨市道里区2024-2025学年九年级上学期开学物理试题,共6页。试卷主要包含了选择题,非选择题等内容,欢迎下载使用。