所属成套资源:2025年高考化学压轴题专项训练含解析答案
压轴题11无机化工流程综合分析(6大题型方法总结压轴题速练)-2025考化学压轴题专项训练
展开
这是一份压轴题11无机化工流程综合分析(6大题型方法总结压轴题速练)-2025考化学压轴题专项训练,共57页。试卷主要包含了原料预处理的方法及目的,常见的流程中的条件控制,常考分离、提纯的方法及操作,2之间,6,AsCl3等内容,欢迎下载使用。
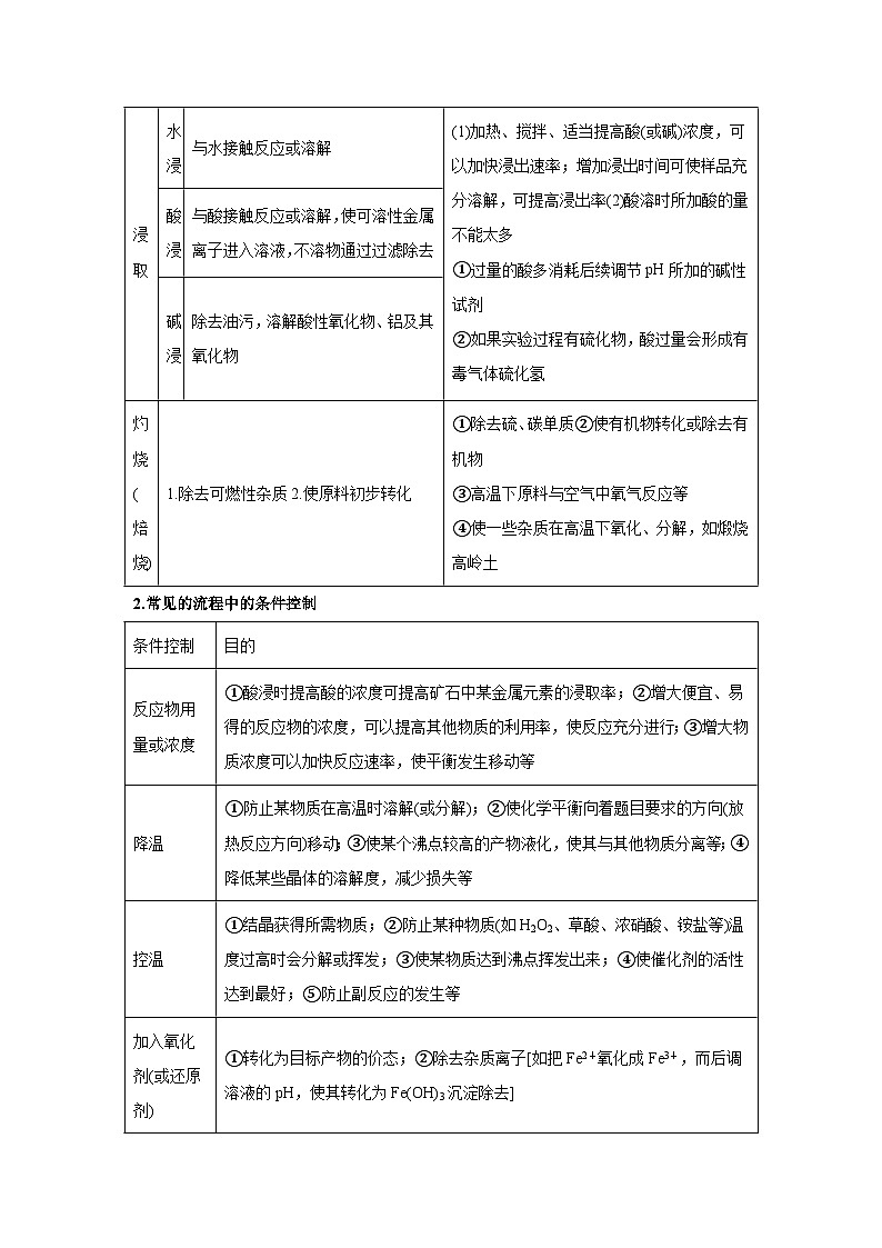
1.原料预处理的方法及目的
2.常见的流程中的条件控制
3.常考分离、提纯的方法及操作
(1)从溶液中获取晶体的方法及实验操作
①溶解度受温度影响较小的(如NaCl)采取蒸发结晶的方法,实验过程为:蒸发浓缩、趁热过滤(如果温度下降,杂质也会以晶体的形式析出来)、洗涤、干燥。
②溶解度受温度影响较大、带有结晶水的盐或可水解的盐,采取冷却结晶的方法,实验过程为:蒸发浓缩(至少有晶膜出现)、冷却结晶、过滤、洗涤(冰水洗、热水洗、乙醇洗等)、干燥。
(2)固体物质的洗涤
(3)减压蒸发的原因:减压蒸发降低了蒸发温度,可以防止某物质分解(如H2O2、浓硝酸、NH4HCO3)或失去结晶水(如题目要求制备结晶水合物产品)。
(4)萃取与反萃取
①萃取:利用物质在两种互不相溶的溶剂中的溶解度不同,将物质从一种溶剂转移到另一种溶剂的过程。如用CCl4萃取溴水中的Br2。
②反萃取:反萃取是利用反萃取剂使被萃取物从负载有机相返回水相的过程,为萃取的逆过程。反萃取剂主要起破坏有机相中被萃组分结构的作用,使被萃组分生成易溶于水的化合物,或生成既不溶于水也不溶于有机相的沉淀。经过反萃取及所得反萃液经过进一步处理后,便得到被分离物的成品。反萃后经洗涤不含或少含萃合物的有机相称再生有机相,继续循环使用。
01 综合考查废旧物资提纯回收
(2024·北京石景山·一模)
1.从铅银渣(含Pb、Ag、Cu等金属元素)中提取银的流程如下:
已知:PbSO4难溶于水;Ag+可以和SO形成[Ag(SO3)2]3−。
(1)“酸浸”时,使用H2SO4、NaCl和NaNO3的混合液作为浸出剂。
①加入NaNO3的作用 。
②固体B含有 。
(2)用氨水和水合肼(N2H4·H2O)进行“络合浸出”和“还原析银”。
①氨水“络合浸出”的化学方程式是 。
②将水合肼“还原析银”反应的离子方程式补充完整: 。
□ ___________+ N2H4·H2O =N2↑ + H2O + □ ___________ + □ ___________ + □ NH3↑
(3)用Na2SO3和甲醛进行“络合浸出”和“还原析银”。
①亚硫酸钠“络合浸出”时,银浸出率和溶液pH、浸出时间的关系分别如下图所示,解释银浸出率随溶液pH增大先升高后降低的原因 ;分析浸出时间超过4 h,银浸出率降低的原因 。
②写出pH = 14时甲醛“还原析银”的离子方程式 。
02 综合考查矿产资源物质制备
(2024·广东广州·二模)
2.我国是世界上稀土资源最丰富的国家,冶炼提纯技术位于世界前茅。从某种磷精矿(主要成分为,含少量)分离稀土元素钪()的工业流程如下:
(1)钪的基态原子核外价电子排布式为 。
(2)“萃取”的目的是富集,但其余元素也会按一定比例进入萃取剂中。
①通过制得有机磷萃取剂,其中代表烃基,对产率的影响如下表。
由表可知:随中碳原子数增加,产率降低,请从结构的角度分析原因 。
②“反萃取”的目的是分离和元素。向“萃取液”中通入,的沉淀率随的变化如图。试剂X为 (填“”或“”),应调节为 。
③反萃取时,通入得到沉淀的过程为:
i.
ii. (写出该过程的化学方程式)。
(3)草酸钪晶体在空气中加热,随温度的变化情况如图所示。250℃晶体主要成分是 (填化学式),℃反应的化学方程式为 。
(4)的一种氢化物晶胞结构如图,晶体中H周围与其最近的的个数为 。为阿伏伽德罗常数的值,晶胞参数为,则该晶胞的密度为 。
03 综合考查工艺流程与化学图像
(2024·山东枣庄·二模)
3.GaN作为第三代半导体材料广泛应用于大功率充电器和5G通讯技术,某工厂利用炼锌矿渣[主要成分、、CuO和]制备并提取GaN,工艺流程如下:
已知:ⅰ.镓和铝位于同一主族,性质相似
ⅱ.可溶于过量氨水生成
ⅲ.常温下,酸浸后浸出液中可能存在的各离子浓度、形成氢氧化物沉淀的pH和金属离子在该工艺条件下的萃取率见下表:
(萃取率指进入有机层中金属离子的百分数;难被萃取;离子浓度时即认为沉淀完全)
回答下列问题:
(1)“酸浸”过程中发生反应的化学方程式为 。
(2)滤液①中的浓度为: ;从工业经济性考虑,电解滤液①得到的产物,可用于回收金属,还可用于 ;滤液①中的主要溶质之一可采用加热浓缩、降温结晶的方法提取,不同降温方法对析出固体的颗粒大小影响如图所示,若工业生产对产品粒径均一度有要求,则应选用 (填“快速”“缓慢”或“变速”)降温的方法,原因是 。
(3)物质A的化学式为 。反萃取过程中物质B会溶于水相分离,生成物质B的离子方程式为 ;若通过电解物质B的溶液可以得到单质Ga,则阴极电极反应式为 。
04 综合考查工艺流程与晶胞结构
(2024·河南焦作·一模)
4.综合利用软锰矿(主要含,还有少量、、MgO、CaO、)和硫铁矿(主要含)回收的工艺流程如图所示:
已知:常温下,各物质的溶度积如下表所示:
请回答下列问题:
(1)“酸浸”时将矿石粉碎,主要目的是 。
(2)浸渣1中除和S外,还有 (填化学式)。S是分别与、反应产生的,其中与反应的离子方程式为
(3)当离子浓度时,可视为沉淀完全,则“除铁铝”时应控制 (保留两位有效数字)。
(4)“氟化除杂”时除钙的离子反应的平衡常数 (保留两位有效数字)。“转化”时发生反应的离子方程式为 。
(5)氟化钙的晶胞结构如图所示:
每个周围最近且距离相等的个数为 ,若晶体密度为,用表示阿伏加德罗常数的值,则晶体中与间的最近距离为 cm(用含、的代数式表示)。
05 综合考查化学计算与工艺流程
(2024·北京·一模)
5.钡盐沉淀法处理酸性含铬废水(含、[Ni(CN)4]2-、等)并回收铬元素的工艺路线如下:
已知:I.六价铬[Cr(VI)]在水溶液中存在平衡:+H2O2+2H+
II.室温下相关物质的Ksp如下:
(1)向废水中加入破氰剂NaClO,可以提高镍元素的去除率。①NaClO能氧化CN-,生成无毒无味气体,补全该反应的离子方程式: 。
□CN-+□_____+□_____=□+□_____+□_____
②结合平衡移动原理解释加入NaClO可提高镍元素的去除率的原因: 。
(2)用石灰乳将含铬废水预调至不同pH,经破氰后取等量的溶液1,向其中加入等量的BaCl2·2H2O,搅拌、反应60min,得到Cr(VI)去除率随预调pH变化如图。与预调pH=6相比,pH=7时Cr(VI)的去除率显著提高,可能的原因有 (写出两条)。
(3)沉淀2与足量H2SO4反应的离子方程式为 。
(4)溶液2需处理至Ba2+含量达标后方可排放。可用如下方法测定废水中Ba2+含量。
步骤1:取aL含Ba2+废水,浓缩至100mL后,加入过量的Na2CrO4标准溶液,充分反应后过滤,向滤液中加入指示剂,用0.1ml·L−1HCl标准溶液滴定至CrO全部转化为Cr2O,消耗HCl标准溶液的体积为bmL。
步骤2:取100mL蒸馏水,加入与步骤1中等量的Na2CrO4标准溶液,加入指示剂,用0.1ml·L−1HCl标准溶液滴定,消耗HCl标准溶液的体积为cmL。
①步骤1中加入的Na2CrO4标准溶液必须过量,目的是 。
②若废水中其他杂质不参与反应,则废水中Ba2+的含量为 mg·L−1(写出表达式)。
06 综合考查工艺流程与电化学
(2024·河北石家庄·二模)
6.铋(Bi)是一种重要的有色金属,工业上通过辉铋矿(主要成分是Bi2S3,含有少量Si、Fe、Pb、Al等元素)生产海绵铋的一种工艺流程如下:
回答下列问题:
(1)为提高“酸浸”速率,可采取的措施为 (写出一条即可)。
(2)“酸浸”时,辉铋矿被浸出到“浸液”中的元素为 (填元素符号)。
(3)“氧化浸出”时,会生成[BiCl6]3-,则该过程发生反应的离子方程式为 。
(4)向“滤液”中通入 (填物质名称)后,所得溶液可循环利用。
(5)实验研究表明,Bi2S3既不能被硫酸溶解,也不能被NaCl溶液溶解,但其能被盐酸溶解,分析其原因可能为 。
(6)工业上也可采用电解法制备铋单质。将“氧化浸出”工序所得的溶液进行氧化处理,调节溶液pH以除去Fe3+,再利用下图装置电解获得铋单质。
(已知:Ksp[Fe(OH)3]=1.0×10-38;当离子浓度低于10-5 ml/L时,认为该离子沉淀完全。)
①常温下,需要调节pH不低于 以除去Fe3+。
②N与直流电源的 (填“正极”或“负极”)相连;M极的电极反应式为 。
(2024·河南周口·二模)
7.碲(Te)是半导体、红外探测等领域的重要战略元素。从阳极泥或冶炼烟尘中提取的粗二氧化碲中含有、PbO、CuO等杂质。一种由粗二氧化碲提取纯碲的工艺流程如图所示。
回答下列问题:
(1)“浸出”步骤中,碲和硒两种元素分别转化为和。浸出温度控制在65℃左右,当温度超过80℃时,碲的浸出率会小幅降低。降低的主要原因是 。
(2)的沸点(387℃)高于的沸点(191.4℃),原因是 。
(3)“净化”步骤中产生的滤渣主要含 (写化学式)和少量硒单质。
(4)化学反应的吉布斯自由能变。还原和的随温度T的变化曲线如图所示。则“还原除杂”步骤的温度不宜超过 K,该步骤控制在此温度以下的原因是 。
(5)“还原”步骤中产生碲单质的化学方程式为 。
(6)“还原”后的酸性还原尾液中含有少量未被还原的碲,加入还原剂R进行“尾还原”,可以产生粗碲,提高碲的回收率。综合还原效率、工艺成本和环保因素,最合适的还原剂是 (填标号)。
A.铁粉 B.氢气 C.硫化钠
(2024·湖南衡阳·二模)
8.一种硫酸镍粗品中含有、、、、等杂质离子,采用下列流程可以对硫酸镍进行提纯,并能获取蓝矾。
已知:常温下,①;
②部分金属离子(起始浓度为0.1,沉淀完全的浓度为)生成氢氧化物沉淀的pH范围如下表:
回答下列问题:
(1)“水浸”时常适当加热,加热的目的是 。
(2)常温下,X是一种气体,则X、、中键角从大到小的顺序是 (用化学式表示),其原因是 。
(3)“沉铁”时,总反应的离子方程式为 ;其中加入的作用是调节溶液pH= (填字母)。
A.1.5 B.4.0 C.6.3 D.6.9
(4)若某次工艺生产中,“沉铁”后,1.0t(体积约为L)滤液中,“沉钙”后,,则最少加入 g(保留三位有效数字)。
(5)萃取剂P204的结构简式如图1所示,1ml P204中含 ml手性碳原子;萃取时,萃取液pH对相关金属离子的影响如图2所示,则最适宜的pH为 。
(2024·黑龙江·二模)
9.氧化铋是一种淡黄色、低毒的氧化物俗称铋黄,广泛应用于医药合成、能源材料等领域,也是制作防火纸的材料之一。以铋精矿(主要成分,还含有、等杂质)为原料制备的一种工艺流程如图所示:
已知:①不溶于稀盐酸,“酸浸”后溶液中金属阳离子主要有等。
②盐酸羟胺常用作还原剂。
③在时开始水解,时几乎完全水解为白色的沉淀。
④常温下部分阳离子以氢氧化物形式沉淀时溶液的见下表:
回答下列问题:
(1)与同主族,原子处于基态时电子占据最高能级的电子云轮廓图为 形。
(2)“滤渣1”的主要成分有、 ,工业上以纯碱、石灰石、 (填化学式)为原料生产普通玻璃。
(3)写出“酸浸”步骤中发生氧化还原反应的离子方程式: 。
(4)“转化”步骤中加入盐酸羟胺的目的是 。“调”步骤中加入调节溶液的,其合理范围为 。
(5)“滤液2”中主要的金属阳离子有 (填离子符号);流程中生成的化学方程式为 。
(2024·山东烟台·一模)
10.是一种光催化材料。工业利用某废催化剂(主要含、、NiO及少量、)制备的工艺流程如下:
已知:Ⅰ.、NiO都是不溶于水的碱性氧化物
Ⅱ.0.1 溶液的pH=1.0
Ⅲ.
回答下列问题:
(1)滤渣的主要成分是 ;酸化时,完全转化为的最大pH为 。(已知 ;离子浓度≤10-5ml/L时沉淀完全)
(2)“酸化”后的溶液中存在,则“还原”时发生反应的离子方程式为 。
(3)反萃取剂应选用 (填“酸性”、“中性”或“碱性”)溶液;若“萃取”、“反萃取”的过程中钒的总回收率为90%,则“还原”时加入的和“氧化”时加入的的物质的量之比为 。
(4)生成的化学方程式为 ,实验测得溶液pH、温度和溶液浓度对生成的粒径影响图像如下:
综合分析:制备粒径较小的晶体的最佳条件是 ;制备过程中需加入NaOH维持最佳pH,若过量,需要增加NaOH的用量,原因是 。
(2024·广东韶关·二模)
11.二氧化铈()是一种典型的金属氧化物,具有较强的氧化性广泛应用于多相催化反应,并作为汽车尾气净化的三效催化剂的重要组成成分。以氟碳铈矿(主要含、等)为原料制备的一种工艺流程如下图所示:
已知:①“氧化焙烧”后,Ce元素转化为和;②滤液A中含:、等离子。
回答下列问题:
(1)滤渣A的主要成分是 (填化学式);“酸浸”不用盐酸的理由是 (答一点即可)。
(2)“系列操作”包含以下几个过程:已知:不能溶于有机物TBP;能溶于有机物TBP,且存在反应:。“滤液A”中加入有机物TBP后的分离方法是 ,“有机层B”中发生反应的离子方程式为 。水层中的一种溶质,理论上可以在工艺流程图中的 工序中循环利用,减小“调pH”工序中的用量,节约生产成本。
(3)“调pH”中,要使沉淀完全(通常认为溶液中离子浓度小于为沉淀完全),应控制pH大于 (已知25℃时)。
(4)“氧化”中,NaClO转化为NaCl,则氧化剂与还原剂的物质的量之比为 。
(5)二氧化铈立方晶胞如图所示,则铈原子Ce在晶胞中的位置是 ;晶体中一个Ce周围与其最近的O的个数为 。
(2024·北京西城·一模)
12.以方铅矿(主要含)和废铅膏(主要含)为原料联合提铅的一种流程示意图如下。
已知:i.
ii.
(1)浸出
时,加入过量的盐酸和溶液的混合液将铅元素全部以形式浸出。
①“浸出”过程中,发生的主要反应有:
I.
II.
III. (浸出的离子方程式)
②I生成的作II的催化剂使浸出速率增大,其催化过程可表示为:
i.
ii. (离子方程式)
③充分浸出后,分离出含溶液的方法是 。
(2)结晶
向含的溶液中加入适量的冷水结晶获得,结合浓度商(Q)与平衡常数(K)的影响因素及大小关系,解释加入冷水的作用: 。
(3)脱氯碳化
室温时,向溶液中加入少量浓氨水调至,然后加入固体进行脱氯碳化。
①随着脱氯碳化反应进行,溶液的 (填“增大”“减小”或“不变”)。
②脱氯碳化过程中,检测到。浊液转化为的最低 。
(4)还原
将溶于溶液可制备,反应:。制备高纯铅的原电池原理示意图如图所示。
①获得高纯铅的电极是 (填“正极”或“负极”)。
②电池的总反应的离子方程式是 。
③从物质和能量利用的角度说明该工艺的优点: 。
(2024·湖南岳阳·二模)
13.氧化锌在橡胶、油漆涂料、化工、医疗及食品等行业有着广泛应用。一种以含锌烟灰(含有、、、、、、、等)为原料制备氧化锌的工艺流程如图所示:
已知:ⅰ.二价金属氧化物能分别与氨配合生成配离子,如、、ZnNH342+;
ⅱ.25℃时相关物质的如下表:
(1)态核外电子能级共 个。
(2)“氧化预处理”阶段得到的氧化产物有、,“氧化预处理”的目的是 。
(3)“氨浸”时生成多种配离子,其中生成ZnNH342+的离子方程式为 。
(4)已知:,则的化学平衡常数为 。
(5)“蒸氨”时得到混合气体e和固体。
①混合气体e可返回至 工序循环利用;
②取11.2g固体,经充分“煅烧”后得到氧化锌8.1g,同时产生的气体通入到足量溶液中,可得沉淀9.85g,则固体的化学式为 。
(6)通过氢电极增压法可利用产品氧化锌进一步制得单质锌(如图),储罐内溶解后形成离子,电解池中发生总反应的离子方程式为 。
(2024·广东·一模)
14.是制造锌钡白和锌盐的主要原料,也可用作印染媒染剂,木材和皮革的保存剂。由菱锌矿(主要成分为,还含有少量:、、、、、PbO,、CdO和)制备流程如下:
已知:常温下,部分金属阳离子沉淀的pH如下表。
回答下列问题:
(1)加硫酸浸取后再调节pH=5,过滤获得的滤渣①的主要成分为、、、 和 。
(2)加入溶液后过滤可以得到和两种沉淀,发生反应的离子方程式为 ,常温下,此时溶液pH仍为5,则溶液残留的微量的浓度约为 ml/L⋅,根据“转化过滤”过程,推测若Zn、稀硫酸、Cd形成原电池,则电势较高的一极为 。
(3)“脱钙镁”后“过滤”所得的滤渣还可以和浓硫酸反应制备HF以循环使用,则该反应可以发生的原因是 。
(4)脱完钙和镁之后的滤液中含有少量的,的溶解度曲线如图。由滤液④获得的具体操作为 。
(5)ZnS存在如图所示的两种晶胞类型,则两种晶胞的密度之比为 (用含a、b、c的代数式表示)。
(2024·湖南·一模)
15.湿法炼锌具有能耗低,生成产品纯度高等特点,其主要原料为锌精矿(主要成分为硫化锌,还含有铁、钴、铜、镉、铅等元素的杂质),获得较纯锌锭的工艺流程如图:
已知:焙烧后的氧化物主要有ZnO、PbO、CuO、、、CdO。
(1)铜原子的价层电子排布图为 。
(2)“酸浸”中滤渣主要成分为 。
(3)“一段沉积”和“二段沉积”刚开始加入锌粉时,反应速率较小,然后反应速率显著增大,请解释产生此现象的原因: 。
(4)写出“赤铁矿除铁”过程中反应的离子方程式: 。
(5)“—萘酚净化除钴”先是把氧化成,并生成NO,与有机物发生化学反应生成红褐色稳定鳌合物沉淀。写出被氧化的离子方程式: 。
(6)“电解”工艺中,电解液常有较高浓度的会腐蚀阳极而增大电解能耗。可向溶液中同时加入Cu和,生成CuCl沉淀从而除去。已知: ;。请通过具体数据说明上述的反应能完全进行的原因: 。
(7)纯净的硫化锌是半导体锂离子电池负极材料。在充电过程中,发生合金化反应生成LiZn(合金相),同时负极材料晶胞的组成变化如图所示。
①充电过程中ZnS到的电极方程式为 (x和y用具体数字表示)。
②若的晶胞参数为a nm,则EF间的距离为 nm。
(2024·江苏南通·二模)
16.实验室以为原料制备磷酸亚铁晶体,其部分实验过程如下:
(1)将一定体积98%的浓硫酸稀释为200 mL30%的硫酸,除量筒外,还必须使用的玻璃仪器有 。
(2)检验“还原”已完全的实验操作为 。
(3)向过滤后的滤液中加入,并用氨水或调节溶液pH,“共沉淀”生成。
①若使用调节溶液pH,“共沉淀”反应的离子方程式为 。
②不使用NaOH调节溶液pH的原因是 。
③补充完整利用图所示装置(夹持装置已略去)制取的实验方案:向三颈烧瓶中加入抗坏血酸溶液, 至混合液, ,充分搅拌一段时间,过滤,洗涤固体,真空干燥。(已知:所用抗坏血酸溶液,当溶液pH控制在4~6之间时,所得晶体质量最好。恒压滴液漏斗a.b中分别盛放溶液和混合液。)
(4)测定样品中(g⋅ml)的纯度。取0.6275 g样品完全溶解后配制成250 mL溶液,取出25.00 mL于锥形瓶中,加入一定量的将铁元素完全氧化,以磺基水杨酸为指示剂,用0.02000 ml·LEDTA标准溶液进行滴定至终点(与EDTA按物质的量之比为1∶1发生反应),消耗EDTA溶液15.00 mL。计算该磷酸亚铁晶体样品的纯度 (写出计算过程)。
(2024·福建福州·二模)
17.钨是国防及高新技术应用中极为重要的功能材料之一,由黑钨矿[主要成分是钨酸亚铁()、钨酸锰(),少量Si、As元素]冶炼钨的流程如下:
已知:①钨酸()酸性很弱,难溶于水。
②水浸液含、、、等阴离子。
(1)“焙烧”前,粉碎黑钨矿的目的是 。
(2)滤渣的主要成分为两种金属氧化物,是、 。写出生成的化学方程式 。
(3)“净化”过程中,的作用是 。
(4)“还原”的总反应为 ,实验测得一定条件下,平衡时的体积分数随温度的变化曲线如图所示。
①该反应 0(填“>”或“”或“5.5)
萃取率/%
0
99
0
97~98.5
93
物质
化合物
CaSO4
BaSO4
BaCrO4
Ksp
4.9×10-5
1.1×10-10
1.2×10-10
金属离子
开始沉淀的pH
1.5
4.2
6.2
6.3
6.9
11.8
完全沉淀的pH
2.8
6.2
8.2
8.3
8.9
13.8
金属离子
开始沉淀
2.7
7.6
4.7
完全沉淀
3.7
9.6
6.7
物质
物质
金属阳离子
开始沉淀pH
6.2
7.4
2.2
7.7
9.1
8.1
3.4
沉淀完全pH
8.2
8.9
3.2
9.7
11.1
10.1
4.7
金属离子
开始沉淀的
8.1
6.3
1.5
3.4
8.9
6.2
6.9
沉淀完全的
10.1
8.3
2.8
4.7
10.9
8.2
8.9
物质
沸点/℃
331
315
1300
700
1150
参考答案:
1.(1) 利用硝酸根在酸性条件下的氧化性,将金属单质氧化 AgCl和PbSO4
(2) AgCl + 2NH3·H2O = [Ag(NH3)2]Cl + 2H2O 4[Ag(NH3)2]+ + N2H4·H2O = N2↑ + H2O + 4Ag↓+ 4NH + 4NH3↑
(3) 溶液pH增大有利于增大亚硫酸根浓度,进而提高银浸出率;碱性过高Ag+会生成Ag2O,导致浸出率降低 亚硫酸钠既是银的配合剂也是还原剂,会将Ag+还原为Ag 2[Ag(SO3)2]3−+HCHO+3OH—=2Ag↓+4SO+ HCOO−+2H2O
【分析】由题给流程可知,铅银渣在空气中氧化焙烧得到含有金属氧化物的焙烧渣,向焙烧渣中加入硫酸、氯化钠、硝酸钠的混合溶液酸浸,氧化铅和未反应的铅转化为硫酸铅、氧化银和未反应的银转化为氯化银、氧化铜和未反应的铜转化为可溶的铜盐,过滤得到含有铜盐的滤液A和含有硫酸铅、氯化银的固体B;向固体中加入氨水或亚硫酸钠溶液络合浸出,过滤得到硫酸铅固体和银配合物的滤液;向滤液中加入水合肼或甲醛还原析银,将银配合物转化为单质银,过滤得到银和滤液。
【详解】(1)①由分析可知,加入硫酸、氯化钠、硝酸钠的混合溶液酸浸的目的是将焙烧渣中的金属氧化物和未反应的金属氧化物转化为盐,其中硝酸钠的作用是在酸性条件下将未反应的金属单质氧化,故答案为:利用硝酸根在酸性条件下的氧化性,将金属单质氧化;
②由分析可知,固体B含有硫酸铅和氯化银,故答案为:AgCl和PbSO4;
(2)①由分析可知,氨水“络合浸出”发生的反应为氯化银与氨水反应生成氯化二氨合银和水,反应的化学方程式为,故答案为:AgCl + 2NH3·H2O = [Ag(NH3)2]Cl + 2H2O;
②由未配平的离子方程式可知,还原析银发生的反应为溶液中的二氨合银离子与水合肼反应生成银、氮气、铵根离子、氨气和水,反应的离子方程式为4[Ag(NH3)2]+ + N2H4·H2O = N2↑ + H2O + 4Ag↓+ 4NH + 4NH3↑,故答案为:4[Ag(NH3)2]+ + N2H4·H2O = N2↑ + H2O + 4Ag↓+ 4NH + 4NH3↑;
(3)①亚硫酸钠是强碱弱酸盐,在溶液中发生水解使溶液呈碱性,溶液pH增大,溶液中氢氧根离子浓度增大,抑制亚硫酸根离子的水解,亚硫酸根浓度有利于增大银配合物的浓度,进而提高银浸出率;溶液pH过大,溶液中的银离子与氢氧根离子反应生成氧化银沉淀,使得银配合物的浓度减小导致浸出率降低;亚硫酸钠具有还原性,与溶液中银离子形成配合物时,也能将溶液中银离子还原为银,使得银配合物的浓度减小导致浸出率降低,故答案为:溶液pH增大有利于增大亚硫酸根浓度,进而提高银浸出率;碱性过高Ag+会生成Ag2O,导致浸出率降低;碱性过高Ag+会生成Ag2O,导致浸出率降低;亚硫酸钠既是银的配合剂也是还原剂,会将Ag+还原为Ag;
②由题意可知,甲醛“还原析银”发生的反应为碱性条件下溶液中的二亚硫酸根合银离子与甲醛反应生成银、亚硫酸根离子、甲酸根离子和水,反应的离子方程式为:2[Ag(SO3)2]3−+HCHO+3OH—=2Ag↓+4SO+ HCOO−+2H2O,故答案为:2[Ag(SO3)2]3−+HCHO+3OH—=2Ag↓+4SO+ HCOO−+2H2O。
2.(1)3d14s2
(2) 随着碳原子数增加,烃基推电子能力增强,O-H键更难断裂,(RO)3PO产率降低 SO2 2 (NH4)3PO4+Sc(NO3)3=ScPO4↓+3NH4NO3
(3) Sc2(C2O4)3•H2O 2Sc2(C2O4)3+3O22Sc2O3+12CO2
(4) 4
【分析】磷精矿加入硝酸酸浸,过滤得到二氧化硅不反应得到滤渣1,稀土元素、铁、钙元素进入滤液,加入萃取剂萃取出稀土元素,然后加入试剂X为亚硫酸钠将三价铁转化为二价铁,通入氨气,调节pH分离出含有稀土的固相,再加入硝酸溶解,加入硫酸除去钙元素得到硫酸钙滤渣2,滤液加入草酸分离出草酸钪晶体;
【详解】(1)钪为21号元素,基态原子核外电子排布式为1s22s22p63s23p63d14s2,核外价电子排布式为:3d14s2;
(2)①由表可知:随-R中碳原子数增加,(RO)3PO产率降低,请从结构的角度分析原因:随着碳原子数增加,烃基推电子能力增强,O-H键更难断裂,(RO)3PO产率降低.故答案为:随着碳原子数增加,烃基推电子能力增强,O-H键更难断裂,(RO)3PO产率降低;
②由图可知,亚铁离子与Sc3+的分离效果更好,则试剂X为将铁离子转化为亚铁离子的物质,故应选择SO2,二氧化硫和铁离子反应生成亚铁离子和硫酸,利于铁离子与Sc3+的分离,结合图像可知,应调节pH为2,此时Sc3+几乎完全沉淀,而亚铁离子几乎没有沉淀,分离效果好,故答案为:SO2;2;
③总反应为通入NH3得到ScPO4沉淀,反应i.H3PO4+3NH3═(NH4)3PO4,则反应ii为(NH4)3PO4和稀土的硝酸盐转化为ScPO4沉淀的反应,(NH4)3PO4+Sc(NO3)3=ScPO4↓+3NH4NO3,故答案为:(NH4)3PO4+Sc(NO3)3=ScPO4↓+3NH4NO3;
(3)设起始时Sc2(C2O4)3•6H2O的物质的量为1ml,质量为462 g,由图可知,250℃时,减少的质量为462g×19.5%≈90g,=5ml,即晶体失去5个结晶水,故250℃时晶体的主要成分是Sc2(C2O4)3•H2O,250~550℃减少的质量为462g×3.9%≈18g,可知550℃时晶体的主要成分是Sc2(C2O4)3,850℃时剩余固体的质量为462g×(1-19.5%-3.9%-46.88%)≈138g,除去钪元素质量后剩余质量为138g-2ml×45g/ml=48g,应为氧元素的质量,=3ml,则850℃时晶体的化学式为Sc2O3,故550~850℃发生反应的化学方程式为:2Sc2(C2O4)3+3O22Sc2O3+12CO2;
(4)Sc的一种氢化物晶胞结构如图2,晶体中H周围与其最近的Sc的个数为:4,晶胞中分摊法得到,Sc个数=8×+6×=4,H个数8个,表示的氢化物为:H8Sc4, NA为阿伏加德罗常数的值,晶胞质量为,晶胞参数为anm,晶胞体积为V=(a×10−7)3cm3,则该晶胞的密度。
3.(1)
(2) 或 在酸浸中循环利用O2和 变速 变速降温下析出的固体颗粒大小更集中(粒径统一度大)等
(3) Fe
【分析】锌矿渣[主要成分、、CuO和]通入空气,加入硫酸进行酸浸,去除浸出渣,再加入氨水调节pH为5.5,得到滤液①,、转化为沉淀,固体①加入过量氨水,洗涤得到滤液②和固体②,固体②加入盐酸和物质A溶解转化,物质A为Fe,还原Fe3+,转化为Fe2+,使之在萃取的时候不会被萃取出来(题中Fe3+的萃取率比Ga3+高),镓和铝位于同一主族,性质相似,利用萃取剂萃取去水相,有机相再加入过量氢氧化钠溶液反萃取得到有机相和物质B为[Ga(OH)4]-,经一系列操作得到GaN;
【详解】(1)“酸浸”过程中与硫酸反应生成硫酸镓和硫酸铁,发生反应的化学方程式为;
(2)根据表中数据可知,开始沉淀时浓度为0.22ml/L,pH=4.5,则c(OH-)=10-9.5ml/L,=,用氨水调节pH=5.5,故滤液①中的浓度为:;或完全沉淀时pH=a,c(OH-)=10a-14ml/L,的浓度,=,用氨水调节pH=5.5,故滤液①中的浓度为:;
从工业经济性考虑,电解滤液①得到的产物,可用于回收金属,还可用于在酸浸中循环利用O2和;
结合图中信息可知,在变速降温的情况下析出的固体颗粒大小更集中(粒径统一度大)等;
(3)根据分析可知,物质A的化学式为Fe;反萃取过程中物质B会溶于水相分离,生成物质B的离子方程式为;若通过电解物质B的溶液可以得到单质Ga,则阴极上[Ga(OH)4]-得电子产生Ga,电极反应式为。
4.(1)增大反应物的接触面积,加快反应速率,使反应进行的更加充分
(2) CaSO4
(3)4.67
(4)
(5) 12
【分析】软锰矿(主要含,还有少量、、MgO、CaO、)和硫铁矿(主要含),加入稀硫酸酸浸,与发生反应: ,与发生反应:,过滤后,滤液中有Mn2+、Fe3+、Fe2+、Al3+、Mg2+、Ca2+,浸渣中有、S、CaSO4(为微溶物),加入过氧化氢将Fe2+化为Fe3+,加入氨水使Al3+和Fe3+转化为氢氧化物沉淀,过滤,绿叶中加入MnF2,使Mg2+、Ca2+转化为氟化物沉淀,过滤,滤液中加入高锰酸钾,将Mn2+氧化为MnO2。
【详解】(1)“酸浸”时将矿石粉碎,主要目的是:增大反应物的接触面积,加快反应速率,使反应进行的更加充分;
(2)由分析得,浸渣1中除和S外,还有CaSO4; 与反应的离子方程式为:;
(3)Fe(OH)3和Al(OH)3的结构相似,Al(OH)3的Ksp更大,溶解度更大,当Al(OH)3完全沉淀时,Fe(OH)3一定已完全沉淀,当时,,,;
(4)“氟化除杂”时除钙的离子反应方程式为:,平衡常数;“转化”时,高锰酸钾将Mn2+氧化为MnO2,发生反应的离子方程式为: ;
(5)由图可知,每个Ca2+周围最近且距离相等的Ca2+个数为12;由均摊法得,一个晶胞中Ca2+的数目为,F-的数目为8,晶胞的质量为:,晶体密度为,则晶胞的边长为:。
5.(1) 2CN-+5ClO-+1H2O=2+1N2↑+5Cl- ClO-氧化CN-,使c(CN-)降低,平衡[Ni(CN)4]2-Ni2++4CN-正向移动,c(Ni2+)增大,利于生成Ni(OH)2沉淀
(2)预调pH=7,溶液中c(H+)降低,平衡+H2O2+2H+正向移动,c()增大,生成BaCrO4沉淀量增大
@预调pH=7要加入更多的石灰乳,会将更多的转化为CaSO4沉淀,从而减少了沉淀消耗的Ba2+的量,使更多的Ba2+与反应生成BaCrO4沉淀
(3)2BaCrO4+2H++2=2BaSO4++H2O
(4) 保证废水中Ba2+沉淀完全
【分析】流程分析:加石灰乳调节PH后, 转化为CaSO4沉淀(微溶),主要转化成;破氰后[Ni(CN)4]2-转化为Ni(OH)2沉淀;继续加入BaCl2▪2H2O,生成主要沉淀为BaCrO4 和BaSO4;加入H2SO4,生成BaSO4沉淀和。
【详解】(1)①NaClO能氧化CN-,生成无毒无味气体N2和,NaClO被还原为Cl-等无毒无害物质,CN-失去5个电子,ClO-获得2个电子,根据电子守恒,可知CN-系数是2,ClO- 系数是5,反应的离子方程式:2CN-+5ClO-+1H2O=2+1N2↑+5Cl-;
②ClO-氧化CN-,使c(CN-)降低,平衡[Ni(CN)4]2-Ni2++4CN-正向移动,c(Ni2+)增大,利于生成Ni(OH)2沉淀,提高镍元素的去除率;
(2)①预调pH=7,溶液中c(H+)降低,平衡+H2O2+2H+正向移动,c()增大,生成BaCrO4沉淀量增大;②预调pH=7要加入更多的石灰乳,会将更多的转化为CaSO4沉淀,从而减少了沉淀消耗的Ba2+的量,使更多的Ba2+与反应生成BaCrO4沉淀;
(3)沉淀2中铬元素以BaCrO4形式存在,六价铬[Cr(VI)]在水溶液中存在平衡:+H2O2+2H+ ,则酸性增加,使BaCrO4沉淀溶解平衡移动,离子方程式:2BaCrO4+2H++2=2BaSO4++H2O
(4)①保证废水中Ba2+沉淀完全
②根据离子方程式:+H2O2+2H+ ,n(H+) n()n(Ba2+),步骤2消耗的HCl是与全部的Na2CrO4标准溶液反应,步骤1消耗的HCl是与全部Ba2+反应后剩余的所需量,两者的差值即与全部Ba2+反应需要的Na2CrO4;n(H+)= n()=n(Ba2+)=(c-b)L×0.1ml·L−1,m(Ba2+)=137×(c-b)g;则废水中Ba2+的含量为 mg·L−1
6.(1)将辉铋矿粉碎、适当升高温度、适当增大硫酸浓度、搅拌等
(2)Fe、Al
(3)6Fe3++Bi2S3+12Cl-=2[BiCl6]3-+3S+6Fe2+
(4)氯气或氧气
(5)Ksp(Bi2S3)很小,Bi3+与Cl-形成配位键,H+与S2-结合生成H2S气体逸出,两个因素共同作用促使Bi2S3溶解
(6) 3 正极 [BiCl6]3-+3e-=Bi+6Cl-
【分析】辉铋矿(主要成分是Bi2S3,含有少量Si、Fe、Pb、Al等元素),通过硫酸酸浸后,Fe与Al反应生成硫酸亚铁和硫酸铝,过滤,得到酸浸渣,加氯化铁,盐酸进行氧化浸出,Bi2S3反应生成[BiCl6]3-,加入铁粉置换,生成单质铋,同时将剩余的Fe3+还原为Fe2+,向滤液中通入氯气或氧气,得到Fe3+的溶液,可以循环利用。
【详解】(1)为提高“酸浸”速率,可采取的措施为将辉铋矿粉碎、适当升高温度、适当增大硫酸浓度、搅拌等;
(2)根据上述分析可知,“酸浸”时,辉铋矿被浸出到“浸液”中的元素为Fe、Al;
(3)“氧化浸出”时,Bi2S3反应生成[BiCl6]3-,同时还会生成S单质和Fe2+,离子方程式为:6Fe3++Bi2S3+12Cl-=2[BiCl6]3-+3S+6Fe2+;
(4)滤液中含有Fe2+,向滤液中通入氯气或氧气,得到Fe3+的溶液,可以循环利用;
(5)Bi2S3既不能被硫酸溶解,也不能被NaCl溶液溶解,但其能被盐酸溶解,分析其原因可能为Ksp(Bi2S3)很小,Bi3+与Cl-形成配位键,H+与S2-结合生成H2S气体逸出,两个因素共同作用促使Bi2S3溶解;
(6)① Ksp[Fe(OH)3]=1.0×10-38,当c(Fe3+)=10-5 ml/L,c(OH-)==10-11 ml/L,则pH=3;
②[BiCl6]3-得到Bi单质,发生的是还原反应,为电解池的阴极,即M为阴极,N为阳极,与电源的正极相连,M电极的反应式为[BiCl6]3-+3e-=Bi+6Cl-。
7.(1)温度超过80℃时加速浓盐酸挥发
(2)和结构相似,都属于分子晶体,的相对分子质量大, 范德华力更大
(3)PbS和CuS
(4) 310 低于该温度,TeCl4和SO2反应的△G>0,TeCl4不会被还原
(5)
(6)A
【分析】本题为工业流程题,从阳极泥或冶炼烟尘中提取Te,首先用盐酸溶解原材料,随后加入硫化钠除去杂志铅离子和铜离子,随后用二氧化硫除去其中的杂质,抽滤后再用二氧化硫还原出产品,以此解题。
【详解】(1)“浸出”步骤中使用了浓盐酸,具有挥发性,则当温度超过80℃时,降低的主要原因是温度超过80℃时加速浓盐酸挥发;
(2)从晶体类型的角度分析,和结构相似,都属于分子晶体,的相对分子质量大, 范德华力更大;
(3)根据分析可知,加入硫化钠可以和浸出液中的铅离子、铜离子分别生成PbS和CuS,则“净化”步骤中产生的滤渣主要含PbS和CuS;
(4)根据可知,当△G0,TeCl4不会被还原;
(5)“还原”步骤中和二氧化硫反应生成单质Te,方程式为:;
(6)综合还原效率、工艺成本和环保因素可知,氢气成本较高,结合流程可知,硫化钠对Te2+的还原效果不好,则用铁粉还原较好,故选A。
8.(1)加快浸取速率
(2) 三者都是杂化,、的中心原子分别有2对,1对孤电子对,的中心原子无孤电子对,而孤电子对的排斥力较大,导致的键角最小,次之,最大
(3) B
(4)193
(5) 2 3.4
【分析】硫酸镍粗品中含有、、、、等杂质离子,水浸后通入H2S,生成S和CuS沉淀,过滤滤去滤渣1,往滤液加入H2O2,将Fe2+氧化后加入Ni(OH)2沉铁,得到Fe(OH)3沉淀后再次过滤,往滤液加入NiF2,生成CaF2沉淀,过滤后得到NiSO4、ZnSO4溶液,用P204将硫酸锌萃取后经蒸发结晶等系列操作可得到硫酸镍晶体。过滤得到的S和CuS在空气中焙烧生成CuO和二氧化硫,CuO加硫酸溶解得到硫酸铜溶液,再经蒸发浓缩、冷却结晶、过滤等操作得到胆矾晶体,据此分析解答。
【详解】(1)“水浸”时常适当加热,可以加快浸取速率;
(2)X目的是除去铜离子,X应为H2S,H2S、、三者中心原子都是杂化,、的中心原子分别有2对、1对孤电子对,的中心原子无孤电子对,而孤电子对的排斥力较大,导致的键角最小,次之,最大,则键角:>>H2S;
(3)“沉铁”时,将Fe2+离子氧化成Fe3+,调节pH值使Fe3+转化成,总反应的离子方程式为:;调节pH的目的是沉铁,但不能锌离子、镍离子沉淀,因此pH范围应为2.8-6.2之间,故选B;
(4)“沉钙”过程中发生反应:,由减小到,溶液体积为L,,则反应消耗的NiF2为0.99ml,完全沉淀后,则溶液中的,溶液中,对应的为1ml,则共需要1.99ml,则最少加入1.99ml ×97g/ml=193g;
(5)
由结构简式可知P204中含2个手性碳原子:,则1mlP204中含2ml手性碳原子;由图中信息可知pH=3.4时Zn2+的萃取率最高,且镍离子的萃取率较低,最适宜在该pH下萃取锌离子。
9.(1)哑铃
(2)
(3)
(4) 将还原为,防止加入碳酸钠溶液调节时,铁离子转化为氢氧化铁沉淀,影响产品纯度 3~4.7
(5)
【分析】铋精矿(主要成分,还含有、等杂质)“酸浸”后溶液中金属阳离子主要有等,浸出渣有S、PbO2、SiO2,在转化步骤中加入盐酸羟胺将Fe3+还原为Fe2+,防止加入碳酸钠溶液调节pH时,铁离子转化为氢氧化铁沉淀,影响产品纯度,接着调节pH将转化为沉淀,然后向沉淀加入碳酸氢铵,将转化为(BiO)2CO3,同时生成CO2,将(BiO)2CO3在530℃煅烧即可得到Bi2O3,据此分析答题。
【详解】(1)与同主族,则Bi原子基态价电子排布式为ns2np3,最高能级是np,电子云轮廓图为哑铃形;
(2)铋精矿“酸浸”后溶液中金属阳离子主要有等,浸出渣有S、PbO2、SiO2;
工业上以纯碱、石灰石、SiO2为原料生产普通玻璃;
(3)“酸浸”步骤中发生的最主要的氧化还原反应是将转化为Bi3+,离子方程式为;
(4)转化步骤中加入盐酸羟胺的目的是将Fe3+还原为Fe2+,防止加入碳酸钠溶液调节pH时,铁离子转化为氢氧化铁沉淀,影响产品纯度;
“调pH”步骤中加入Na2CO3调节溶液的pH是为了BiCl3水解完全,而Fe2+、Cu2+不沉淀,因此pH合理范围为3~4.7;
(5)“滤液2”中主要的金属阳离子有;
向BiOCl沉淀加入碳酸氢铵将BiOCl转化为(BiO)2CO3同时生成CO2和NH4Cl,化学方程式为。
10.(1) Al(OH)3和H2SiO3, 8.37
(2)
(3) 酸性 10∶3
(4) H2O+NH4VO3+ Bi(NO3)3=BiVO4+NH4NO3+2HNO3 pH=6,80℃,浓度为1.0ml⋅L-1 溶液溶液显酸性,则为了维持最佳pH,需要增加NaOH的用量
【分析】本题为利用某废催化剂制备的工业流程题,首先用氢氧化钠碱溶,根据信息可知,沉淀为Bi2O3、NiO,其中氧化铝和二氧化硅分别转化为四羟基合铝酸钠和硅酸钠,过滤后再酸化,其中滤渣为Al(OH)3和H2SiO3,提纯后得到NH4VO4,沉淀处理后得到Bi(NO3)3,最终得到产品,以此解题。
【详解】(1)由分析可知,滤渣的主要成分是:Al(OH)3和H2SiO3;该反应的平衡常数,c(OH-)=10-5.63,c(H+)=10-8.37,pH=8.37;
(2)根据流程可知,“还原”时转化为,相应的方程式为:;
(3)结合信息Ⅲ可知,根据平衡移动原理可知,反萃取剂应选用酸性溶液;萃取、反萃取前后V的化合价都是+5价,则根据得失电子守恒可知,还原剂失去电子的物质的量等于氧化剂得到电子的物质的量,设的物质的量为x,的物质的量为y,则2x×90%=6y,则x∶y=10∶3;
(4)根据流程可知,生成BiVO4的化学方程式为H2O+NH4VO3+ Bi(NO3)3=BiVO4+NH4NO3+2HNO3;根据图中信息可知,制备粒径较小的BiVO4晶体的最佳条件是:pH=6,80℃,浓度为1.0ml⋅L-1;根据信息Ⅱ可知,溶液溶液显酸性,则为了维持最佳pH,需要增加NaOH的用量。
11.(1) 会被盐酸还原为;生成有毒的会污染环境;盐酸不能除去杂质等
(2) 分液 酸浸
(3)9
(4)
(5) 面心和顶角 8
【分析】该工艺流程原料为氟碳铈矿(主要含、等),产品为,原料在富氧空气中“氧化焙烧”生成、和,熔渣“酸浸”时,得到的滤液A中含,说明加入的是硫酸,与反应生成,、转化成,过滤后,滤液A经系列操作,转化成,加入NaOH调节pH使转化成沉淀,过滤后滤渣B中加入NaClO将氧化成,煅烧得到。
【详解】(1)根据上述分析,“酸浸”时与反应生成沉淀,故滤渣A主要成分为;“酸浸”时加入的酸为可以除去,具有较强的氧化性,若加入盐酸,会被还原为,同时生成有毒的会污染环境;
故答案为:;会被盐酸还原为;生成有毒的会污染环境;盐酸不能除去杂质等
(2)滤液A中的能溶于有机物TBP,振荡静置后的水层与有机层采用分液方法进行分离;
进入有机层TBP中被分离出来后,经过系列操作得到含水层,则说明有机层中转化为,而在有机物TBP中不溶进入水层,被还原成,应加入还原剂发生氧化还原反应,具有还原性且被氧化成不会引入新杂质,根据得失电子守恒、原子守恒和电荷守恒,反应的离子方程式为;
水层溶液中含有硫酸,故可循环利用于“酸浸”工序;
故答案为:分液;;酸浸;
(3)使沉淀完全时,溶液,则,此时溶液;
故答案为:9;
(4)“氧化”工序发生的氧化还原反应为NaClO将氧化成,同时生成NaCl,方程式为,NaClO为氧化剂,为还原剂,氧化剂与还原剂的物质的量之比为1:2;
故答案为:1:2;
(5)在二氧化铈立方晶胞结构中,白球位于顶角与面心有个,黑球位于体内有8个,白球:黑球=1:2,在二氧化铈化学式中Ce:O=1:2,白球为Ce原子,位于顶角与面心;以晶胞结构中上平面面心位置的Ce原子为例,与其最近的O原子有该晶胞中的4个O原子及无隙并置的上一个晶胞中的4个O原子,共8个;
故答案为:1:2;8。
12.(1) 趁热过滤
(2)的,加入冷水,温度降低,K减小,溶液被稀释,Q增大,,平衡逆向移动,析出晶体
(3) 减小 7.5
(4) 正极 可循环使用,制备高纯铅的过程中获得电能
【分析】方铅矿(主要含)和废铅膏(主要含)混合浸出,加入过量的盐酸和溶液的混合液将铅元素全部以形式浸出,得到H2S、含溶液和含S的残渣,滤液结晶得到PbCl2、PbCl2脱氧碳化得到PbCO3,PbCO3受热分解得到PbO,还原PbO得到Pb,以此解答。
【详解】(1)①浸出的过程中,PbO转化为,根据电荷守恒配平离子方程式为:;
②I生成的作II的催化剂使浸出速率增大,其催化过程可表示为:i.,第ii步反应中有Fe2+生成,说明PbS和Fe3+发生氧化还原反应达到Fe2+和,根据得失电子守恒和电荷守恒配平离子方程式为:;
③充分浸出后得到的溶液中含有残渣,分离出含溶液的方法是:趁热过滤。
(2)的,加入冷水,温度降低,K减小,溶液被稀释,Q增大,,平衡逆向移动,析出晶体。
(3)①室温时,向溶液中加入少量浓氨水调至,然后加入固体进行脱氯碳化,离子方程式为:,c(H+)增大,溶液的减小;
②浊液中存在,c(Pb2+)c2(Cl-)=Ksp()=,2c(Pb2+)≈c(Cl-),则4c3(Pb2+)= Ksp()=,c(Pb2+)=ml/L=1.6ml/L,c(OH-)= ,c(H+)= ml/L,pH=7.5。
(4)①由图可知,在正极得到电子生成Pb;
②由图可知,在正极得到电子生成Pb,电极方程式为:+e-+H2O=Pb++3OH-,H2在负极失去电子生成H2O,电极方程式为:H2-2e-+2OH-=2H2O,则电池的总反应的离子方程式是;
③从物质和能量利用的角度说明该工艺的优点:可循环使用,制备高纯铅的过程中获得电能。
13.(1)6
(2)将含锌烟灰中的铁(Ⅱ)和锰(Ⅱ)分别氧化为和,避免其在浸出时溶解
(3)
(4)
(5) 氨浸
(6)
【分析】由题给流程可知,向含锌烟灰中加入次氯酸钙氧化预处理,将铁元素、锰元素转化为FeOOH、MnO2,过滤得到滤液和滤渣;向滤渣中加入氨水和碳酸氢铵溶液氨浸,将金属元素转化为可溶的金属配合物,过滤得到滤渣和滤液;向滤液中加入硫化钠溶液,将溶液中的铅元素、镉元素、铜元素转化为金属硫化物沉淀,过滤得到含有金属硫化物的滤渣和滤液;滤液经蒸氨得到含有氨气的混合气体和Znx(OH)y(CO3)z,Znx(OH)y(CO3)z煅烧分解得到氧化锌。
【详解】(1)锌元素的原子序数为30,基态原子的电子排布式为1s22s22p63s23p63d104s2,原子核外电子共有6个能级,故答案为:6;
(2)由题给信息可知,Fe(Ⅱ)、Mn(Ⅱ)也能与氨络合生成配合物,则“氧化预处理”阶段得到FeOOH、MnO2的目的是避免加入氨水和碳酸氢铵溶液氨浸时溶解转化为可溶的配合物而影响后续分离,故答案为:将含锌烟灰中的铁(Ⅱ)和锰(Ⅱ)分别氧化为和,避免其在浸出时溶解;
(3)由题意可知,加入氨水和碳酸氢铵溶液氨浸时,氧化锌与氨水和碳酸氢铵混合溶液反应生成碳酸四氨合锌、碳酸铵和水,反应的离子方程式为,故答案为:;
(4)由方程式可知,反应的平衡常数K1=====,故答案为:;
(5)①由分析可知,e为含有氨气的混合气体,则混合气体可返回至氨浸工序循环利用,故答案为:氨浸;
②由原子个数守恒可知,11.2gZnx(OH)y(CO3)z中锌元素的物质的量为=0.1ml,碳酸根离子的物质的量为=0.05ml,由电荷守恒可知,Znx(OH)y(CO3)z中氢氧根离子的物质的量为2××0.1ml-2×0.05ml=0.1ml,则x:y:z=0.1ml:0.1ml:0.05ml=2:2:1,所以固体的化学式为,故答案为:;
(6)由图示可知,左侧电极为电解池的阳极,碱性条件下氢气在阳极失去电子发生氧化反应生成水,右侧电极为阴极,四羟基合锌离子在阴极得到电子发生还原反应生成锌和氢氧根离子,则电解池的总反应为,故答案为:。
14.(1)
(2) Cd电极
(3)难挥发性酸制备易挥发性酸
(4)加热浓缩至330K(或以上,370K都对),直到析出大量晶体后,趁热过滤,再洗涤并干燥
(5)
【分析】菱锌矿主要成分为,还含有少量:、、、、、PbO,、CdO和,焙烧后用硫酸“浸取”,加Zn(OH)2调pH=5,过滤出、、、和,滤液①加高锰酸钾把被高锰酸钾氧化为,高锰酸根离子被还原为,过滤可以得到和沉淀,滤液②加Zn粉置换出Cd,过滤,滤液③加HF生成MgF2、CaF2除钙镁,过滤,滤液④加热浓缩至330K(或以上,370K都对),直到析出大量晶体后,趁热过滤,洗涤、干燥得
【详解】(1)根据部分金属阳离子沉淀的pH表,加硫酸浸取后再调节pH=5,生成氢氧化铝、氢氧化铁沉淀,过滤获得的滤渣①的主要成分为、、、和。
(2)加入溶液后过滤可以得到和两种沉淀,被高锰酸钾氧化为,高锰酸根离子被还原为,发生反应的离子方程式为;常温下,完全沉淀的pH为3.2,;此时溶液pH仍为5,则溶液残留的微量的浓度约为ml/L⋅,根据“转化过滤”过程,加Zn粉置换出Cd,可知Zn的还原性大于Cd,推测若Zn、稀硫酸、Cd形成原电池,Cd是正极,则电势较高的一极为Cd电极。
(3)“脱钙镁”后“过滤”所得的滤渣MgF2、CaF2还可以和浓硫酸反应生成HF以循环使用,该反应可以发生的原因是难挥发性酸制备易挥发性酸。
(4)根据的溶解度曲线。由滤液④获得的具体操作为:加热浓缩至330K(或以上,370K都对),直到析出大量晶体后,趁热过滤,再洗涤并干燥。
(5)根据均摊原则,左侧晶胞中含Zn2+、S2-数均为4,左侧晶胞的密度为;右侧晶胞中含Zn2+、S2-数均为2,右侧晶胞的密度为;则两种晶胞的密度之比为:=。
15.(1)
(2)
(3)锌粉置换出的铜或镉覆盖在锌的表面,形成原电池,增大反应速率
(4)
(5)
(6) ;② ;则①-2×②得:,此反应的平衡常数为,说明此反应进行程度很大,能够完全进行
(7)
【分析】锌精矿(主要成分为硫化锌,还含有铁、钴、铜、镉、铅等元素的杂质),硫元素转化为SO2,经过焙烧得金属氧化物,主要有ZnO、PbO、CuO、Fe2O3、C2O3、CdO,焙烧后的氧化物用硫酸酸浸,其中生成硫酸铅为沉淀,以滤渣除去,将焙烧尾气(主要为SO2)通入浸出液,使三价铁离子被还原为二价铁离子,再加入粗锌粉置换铜,加入细锌粉置换镉,再通入氧气将亚铁离子转化为三价铁离子,更易水解沉淀,最后氧化二价钴离子并沉钴,得到硫酸锌溶液,电解得锌。
【详解】(1)
铜元素原子序数为29,价层电子排布图为;
(2)焙烧后的氧化铅溶于硫酸,生成难溶的,滤渣的主要成分为;
(3)从流程信息中可以看出金属性:Cu 27
(5)
(6)
(7)13
【详解】(1)黑钨矿[主要成分是钨酸亚铁(FeWO4)、钨酸锰(MnWO4),少量Si、As元素]冶炼钨,先加入碳酸钠并通入氧气进行焙烧,铁元素被氧化为三价,硅转化为硅酸盐,进行水浸,水浸液含、、、等阴离子,滤渣的主要成分为MnO2、Fe2O3两种金属氧化物,水浸液中加入氯化镁、过氧化氢净化,得到MgSiO3、MgHAsO4,加入硫酸根过滤得到滤液和滤渣,钨酸(H2WO4)酸性很弱,难溶于水,煅烧得到WO3,通入氢气还原得到单质W。
“焙烧”前将黑钨矿粉碎,可增大矿石的表面积,从而增大反应接触面积,使焙烧更充分;
(2)由分析,“水浸”除去了锰和铁元素,故滤渣的主要成分为MnO2、Fe2O3两种金属氧化物,焙烧过程中MnWO4与氢氧化钠反应生成二氧化锰和钨酸钠,化学方程式为;
(3)由流程图及分析,水浸液含、,净化过程中,砷元素以MgHAsO4沉淀的形式被除去,因此,H2O2的作用是将氧化为;
(4)①由图像分析可知,随温度升高,氢气的体积分数减小,即升温平衡正向移动,正反应为吸热反应,该反应ΔH>0;
②a点在曲线上方,即如果达到平衡,氢气体积分数要减小,说明反应要正向进行才能到平衡,故反应正向进行中,v正>v逆;
③900℃时,压强p=0.1MPa,M点氢气的体积分数为25%,结合三段式列式计算平衡分压,设氢气起始量为3ml,平衡时消耗氢气x ml,则,,x=2.25ml,该反应的压强平衡常数Kp=;
(5)“还原”过程中,氧化钨会与水蒸气反应生成WO2(OH)2,其化学方程式为;
(6)反应②-①得到WO3(s)+2Al(s)=W(s)+Al2O3(s)的4倍,故根据盖斯定律WO3(s)+2Al(s)=W(s)+Al2O3(s) ΔH=kJ/ml;
(7)常温下,Ca(OH)2、CaWO4的沉淀溶解平衡曲线如图,由于氢氧化钙微溶,溶解度相对较大,上方的线表示CaWO4,下方的线表示Ca(OH)2,当c()=10-5ml/L时,对应是曲线上纵坐标为5的点,取横坐标(钙离子浓度)相同,对应氢氧根曲线的纵坐标为1,即c(OH-)=0.1ml/L,即pOH=1,pH=13。
18.(1)
(2) 、 4.7
(3)沉淀不完全
(4)12.8
(5)温度升高,导致氨水挥发或分解
(6)
(7)
【分析】硫化锰矿(还含Fe、Al、Mg、Zn、Ni、Si等元素),MnS矿和MnO2粉加入稀硫酸,MnO2具有氧化性,二者发生氧化还原反应生成MnSO4、S,同时溶液中还有难溶性的SiO2(或不溶性硅盐),所以得到的滤渣1为S和SiO2(或不溶性硅盐);然后向滤液中加入MnO2,将还原性离子Fe2+氧化生成Fe3+,再向溶液中加入氨水调节溶液的pH除铁和铝,所以滤渣2为Al(OH)3、Fe(OH)3,加入的Na2S和Zn2+、Ni2+反应生成硫化物沉淀,所以滤渣3为NiS和ZnS,所得滤液中继续加入MnF2生成MgF2沉淀除去Mg2+,所以滤渣4为MgF2,最后向滤液中加入碳酸氢铵得到MnCO3沉淀,用稀硫酸溶解沉淀得到硫酸锰,硫酸锰与氨水反应得氢氧化锰,氢氧化锰再空气中加热得四氧化三锰。
【详解】(1)“氧化”中添加适量的MnO2的作用是将Fe2+氧化为Fe3+,该反应的离子方程式为:MnO2+2Fe2++4H+=2Fe3++Mn2++2H2O;
(2)根据分析,“滤渣2”中主要有Al(OH)3、Fe(OH)3, 由表中数据知pH在4.7时,Al3+和Fe3+沉淀完全,Zn2+在pH=6.2开始沉淀,故“调pH”时溶液的pH范围应调节为4.7~6.2之间;
(3)“除杂2”的目的是生成MgF2沉淀除去Mg2+,溶液中存在MgF2的溶解平衡,如果溶液酸性较强,F-与H+结合形成弱电解质HF,使MgF2(s)⇌Mg2++2F-平衡向右移动,导致镁离子沉淀不完全;
(4)Mn2+开始沉淀的pH为8.1,即溶液中c(H+)=10-8.1ml/L,则溶液中c(OH-)=10-5.9ml/L,则Ksp[Mn(OH)2]=c(Mn2+)c2(OH-)=0.1×(10-5.9)2=10-12.8,则pKsp[Mn(OH)2]=12.8;
(5)硫酸锰与氨水反应得氢氧化锰,温度过高,氨水挥发或分解,碱性不足,生成氢氧化锰不完全,导致Mn3O4产率降低;
(6)尿素在115~120°C水解生成铵根和碳酸根,锰离子和碳酸氢离子生成了MnCO3沉淀,离子方程式为:Mn2++CO(NH2)2+2H2OMnCO3↓+2;
(7)金属Zn晶体六棱柱晶胞中含有锌原子数目为,一个晶胞体积为,故Zn晶体的密度为g⋅cm-3。
19.(1)+4
(2)
(3)
(4)
(5) 把FeCl3还原为FeCl2,避免升华时ZrCl4含有FeCl3杂质 FeCl3是分子晶体,CrCl3是离子晶体
(6) 6 D
【分析】氧氯化锆,主要含,还含有少量、、等元素为原料生产金属锆,“酸溶”后溶液中各金属元素的存在形式为:、、、,“萃取”时,锆元素生成,除掉,而后“沉淀”时、生成沉淀,煅烧后生成、Fe2O3、Cr2O3,“沸腾氮化”时,转化为ZrCl4, Fe2O3、Cr2O3转化为FeCl3、CrCl3,由于FeCl3和ZrCl4沸点接近,因此加入H2把FeCl3还原为FeCl2,避免升华时ZrCl4含有FeCl3杂质,最后升华得到ZrCl4,镁热反应后产生金属锆,据此作答。
【详解】(1)分析可知,氧元素的化合价为-2价,“酸溶”后不变价,因此的化合价为+4价,故答案为:+4。
(2)生成的离子方程式:,故答案为:。
(3)“沉淀”后的“废液”中有,,则,,则“废液”中,故答案为:。
(4)“沸腾氯化”时,加入C、通入氯气,转化为,同时生成一种还原性气体CO,该反应的化学方程式为,故答案为:。
(5)①由于FeCl3和ZrCl4沸点接近,因此加入H2把FeCl3还原为FeCl2,避免升华时ZrCl4含有FeCl3杂质,最后升华得到ZrCl4,故答案为:把FeCl3还原为FeCl2,避免升华时ZrCl4含有FeCl3杂质;
②沸点远低于的可能原因为:FeCl3是分子晶体,CrCl3是离子晶体,故答案为:FeCl3是分子晶体,CrCl3是离子晶体。
(6)①由晶胞图可知,因此晶体中每个O周围与其最近的O个数为6个,故答案为:6;
②已知该晶胞为立方晶胞,晶胞中含钙离子在面心,有个,O离子在晶胞的体心位置,有8个,锆离子在顶点有8个,面心有4个,总共有,晶胞中O与锆离子的最小间距为anm,晶胞边长的一半设为x,得到,计算得到,则晶胞的边长为,,设为阿伏加德罗常数的值,该晶体的密度为,故答案为:;
③A.晶体结构式晶胞旋转得到的,和晶胞结构相同,故A正确;
B.晶胞中含钙离子有1个,锆离子有3个,O离子有8个,微粒间的距离相同,和晶胞结构相同,故B正确;
C.晶胞中含钙离子有1个,锆离子有3个,O离子个,微粒间的距离相同,和晶胞结构相同,故C正确;
D.晶胞中含钙离子有1个,O离子有8个,锆离子个,钙离子之间的距离和晶胞中钙离子的距离不同,故D错误;
与上述晶胞结构不一致的是D,故答案为:D。
20.(1) SiO2
(2) 沉锗平衡逆向移动 适当加热或增大单宁酸的浓度、搅拌等
(3) 三角锥形 AsCl3为极性分子,分子间作用力比 GeCl4大,所以 AsCl3 沸点比 GeCl4高
(4) O
【分析】由题给流程可知,烟尘用稀硫酸和氧气浸出时,金属元素转化为硫酸盐、硫元素转化为单质硫,砷元素转化为可溶化合物,二氧化硅不反应,过滤得到含有硫酸铅、硫、二氧化硅的滤渣和滤液;向滤液中加入氧化锌、单宁酸在溶液pH为2.5的条件下将锗元素、砷元素转化为沉淀,过滤得到丹宁锗渣和滤液;滤液除铁后得到含有锌离子的溶液,向溶液中加入浓氢氧化钠溶液,将溶液中锌离子转化为四羟基合锌离子,电解反应得到的溶液,在阴极得到锌;丹宁锗渣灼烧得到粗二氧化锗,粗二氧化锗溶于浓盐酸后,蒸馏得到粗四氯化锗,粗四氯化锗经多步转化得到锗。
【详解】(1)由分析可知,浸渣的主要成分为硫酸铅、硫、二氧化硅;浸出时二硫化锗发生的反应为二硫化锗与氧气和稀硫酸反应生成硫酸锗、硫和水,反应的离子反应方程式为,故答案为:SiO2;;
(2)由方程式可知,溶液pH过低,溶液中氢离子浓度过大,使pH向逆反应方向移动,导致沉锗率下降;适当加热、增大单宁酸的浓度、搅拌等措施能提高沉锗速率,故答案为:沉锗平衡逆向移动;适当加热或增大单宁酸的浓度、搅拌等;
(3)四氯化锗分子中锗原子的价层电子对数为4、孤对电子对数为0,分子的空间构型为结构对称的正四面体形,属于非极性分子,三氯化砷分子中砷原子的价层电子对数为4、孤对电子对数为01,分子的空间构型为结构不对称的三角锥形,属于极性分子,极性分子的分子间作用力大于非极性分子,沸点高于非极性分子,所以三氯化砷的沸点高于四氯化锗,故答案为:三角锥形;AsCl3为极性分子,分子间作用力比 GeCl4大,所以 AsCl3 沸点比 GeCl4高;
(4)四羟基合锌离子中中心离子为锌离子,氢氧根离子中的氧原子为配位原子,电解时,四羟基合锌离子在阴极得到电子发生还原反应生成锌和氢氧根离子,电极反应式为,故答案为:O;。
21.(1) 将(或)转化为(或)
(2)BC
(3)存在平衡,加热蒸出氨气,促使平衡右移,得到较高浓度的溶液
(4) 将气体收集在集气瓶中,伸入带火星的木条,若木条复燃说明为氧气;取适量沉淀与试管中,用适量稀硫酸溶解,滴加溶液,若溶液变血红色,说明沉淀含铁元素
【分析】硝酸工业尾气中主要含N2、NO、NO2,用氢氧化钾溶液氧化吸收、结晶生成硝酸钾固体,硝酸和氯化钾搅拌结晶得到硝酸钾固体和盐酸,硝酸钾固体在一定温度下隔绝空气分解生成固体C和气体B。
【详解】(1)硝酸和氯化钾搅拌结晶得到硝酸钾固体和盐酸,则溶液A中的所有离子H+、K+、Cl−、、OH−;方法Ⅱ中,“氧化吸收液”的目的是将(或)转化为(或);
(2)A.方法Ⅰ说明硝酸钾的溶解度小于氯化钾,与酸性无关,故A错误;
B.由于二氧化氮能与氢氧化钾发生歧化反应钡完全吸收,一氧化氮和二氧化氮1:1的混合气体能与氢氧化钾发生归中反应被完全吸收,则方法Ⅱ中,n(NO):n(NO2)≤1,氮氧化物才能被足量的KOH溶液充分吸收,故B正确;
C.KNO3固体与浓硫酸共热反应生成硫酸钾、二氧化氮、氧气和水,可产生红棕色气体,故C正确;
D.若气体B是一种单质,结合化合价可知为氧气,则所得固体C为亚硝酸钾,含有三种元素,故D错误;
故答案为:BC;
(3)工业上用NH4Cl溶液浸取菱镁矿的煅烧粉(含MgO),不断加热蒸出氨气,以获得较高浓度的MgCl2溶液,其原理是存在平衡MgO+2=2NH3+Mg2++H2O,加热蒸出氨气,促使平衡右移,得到较高浓度的MgCl2溶液;
(4)在某温度下,KNO3分解得到的K2O可用于制备新型高效多功能水处理剂K2FeO4,K2FeO4水溶液放置过程中生成氧气和氢氧化铁沉淀,检验氧气的方法是将气体收集在集气瓶中,伸入带火星的木条,若木条复燃,检验氢氧化铁沉淀的方法是取适量沉淀与试管中,用适量稀硫酸溶解,滴加KSCN溶液,若溶液变血红色,说明沉淀含铁元素,K2O与Fe(OH)3、Cl2共热制取K2FeO4的化学方程式为:。
相关试卷
这是一份压轴题14有机合成与推断(5大题型方法总结压轴题速练)-2025年高考化学压轴题专项训练(新高,共94页。试卷主要包含了有机物的结构特征,有机物的分类与结构,有机反应规律,有机转化与推断,有机合成线路的设计等内容,欢迎下载使用。
这是一份压轴题13化学反应原理综合题(5大题型方法总结压轴题速练)-2025年高考化学压轴题专项训练(,共52页。试卷主要包含了利用盖斯定律计算反应热,转化率,化学平衡常数及Kp的计算,综合图像分析方法等内容,欢迎下载使用。
这是一份压轴题12化学实验综合题(5大题型方法总结压轴题速练)-2025年高考化学压轴题专项训练(新高,共56页。试卷主要包含了无机物制备,有机物制备,定量型实验,探究型实验等内容,欢迎下载使用。

