





福建省福州市部分高中2024-2025学年高二上学期开学考试生物试题(原卷版+解析版)
展开
这是一份福建省福州市部分高中2024-2025学年高二上学期开学考试生物试题(原卷版+解析版),文件包含福建省福州市部分高中2024-2025学年高二上学期开学考试生物试题原卷版docx、福建省福州市部分高中2024-2025学年高二上学期开学考试生物试题解析版docx等2份试卷配套教学资源,其中试卷共34页, 欢迎下载使用。
一、选择题:本题共20小题,每小题2分,共40分。在每小题给出的四个选项中,只有一项符合题目要求。
1. 图是某二倍体生物精巢中一个正常分裂的细胞示意图。下列叙述正确的是( )
A. 该细胞进行DNA复制后继续分裂
B. 该细胞中含有两对同源染色体
C. 精巢中分裂的细胞具有中心体和细胞板
D. 形成该细胞的过程中发生了基因重组
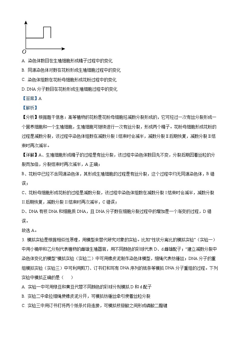
2. 高等植物的花粉是花粉母细胞经减数分裂形成的,它可经过一次有丝分裂形成一个营养细胞和一个生殖细胞,生殖细胞可继续进行一次有丝分裂,形成两个精子。题图是某二倍体高等植物花粉母细胞经分裂形成精子和营养细胞过程中相关物质的变化曲线,下列各项中能用该曲线表示的是( )
A. 染色体数目在生殖细胞形成精子过程中的变化
B. 同源染色体对数在花粉形成生殖细胞过程中的变化
C. 染色体组数在花粉母细胞形成花粉过程中的变化
D. DNA分子数目在花粉形成生殖细胞过程中的变化
3. 模拟实验是根据相似性原理,用模型来替代研究对象的实验。比如“性状分离比的模拟实验”(实验一)中用小桶甲和乙分别代表植物的雌雄生殖器官,用不同颜色的彩球代表D、d雌雄配子;“建立减数分裂中染色体变化的模型”模拟实验(实验二)中可用橡皮泥制作染色体模型,细绳代表纺锤丝;DNA分子的重组模拟实验(实验三)中可利用剪刀、订书钉和写有DNA序列的纸条等模拟DNA分子重组的过程。下列实验中模拟正确的是( )
A. 实验一中可用绿豆和黄豆代替不同颜色的彩球分别模拟D和d配子
B. 实验二中牵拉细绳使橡皮泥分开,可模拟纺锤丝牵引使着丝粒分裂
C 实验三中用订书钉将两个纸条片段连接,可模拟核苷酸之间形成磷酸二酯键
D. 向实验一桶内添加代表另一对等位基因的彩球可模拟两对等位基因的自由组合
4. 已知玉米高秆(D)对矮秆(d)为显性,抗病(R)对易感病(r)为显性,控制这两对性状的基因独立遗传。现用两个纯种的玉米品种甲(DDRR)和乙(ddrr)杂交得F1,再用F1与玉米丙杂交(如图Ⅰ),结果如图Ⅱ所示。下列叙述正确的是( )
A. 如果图Ⅰ中的F1自交,则F2中与亲本表型不同的个体占3/8
B. 丙个体自交,产生的子代中矮秆抗病个体占1/2
C. 图Ⅱ中的四种类型中都有纯合子和杂合子
D. 两对等位基因遗传时不遵循自由组合定律
5. 研究发现,在植物中也存在性反转现象。如大麻(XY型)当a基因纯合时,可使大麻雌株发生性反转,而雄株没有该现象。不考虑其他变异。现用未发生过性反转的大麻进行杂交并得到足够多的后代。下列分析正确的是( )
A. 性反转现象不仅改变了生物的表现型,而且也改变了染色体组成
B. 若a基因位于常染色体上,则子代雌、雄个体数量之比可能是3:5
C. 若子代雌、雄个体数量之比为1:3,则基因a一定位于X染色体上
D. 若子代雌、雄个体数量之比不是1:1,则亲代不一定都含有a基因
6. 取某XY型性别决定的动物(2n=8)的一个精原细胞,在含3H标记胸腺嘧啶的培养基中完成一个细胞周期后,将所得子细胞全部转移至普通培养基中完成减数分裂(不考虑染色体片段交换、实验误差和细胞质DNA)。下列相关叙述错误的是( )
A. 一个初级精母细胞中含3H的染色体共有8条
B. 一个次级精母细胞可能有2条含3H的X染色体
C. 一个精细胞中可能有1条含3H的Y染色体
D. 该过程形成的DNA含3H的精细胞可能有6个
7. 肺炎链球菌体内转化实验的部分过程如图所示。下列有关叙述正确的是( )
A. R型细菌被转化为S型细菌后导致小鼠死亡,是因为S型细菌的DNA具有毒性
B. S型细菌的DNA经加热后失活,因而注射加热杀死的S型细菌后的小鼠仍存活
C. 从图中病死小鼠中分离得到的肺炎链球菌只有S型细菌而无R型细菌
D. 该实验未证明R型细菌转化为S型细菌是由S型细菌的DNA引起的
8. 如图表示DNA复制的过程。结合图示判断,下列有关叙述错误的是( )
A. DNA复制过程中首先需要解旋酶破坏DNA双链间的氢键,使两条链解开
B. DNA分子的复制具有双向进行的特点,生成的两条子链的方向相反
C. DNA分子的复制需要DNA聚合酶将单个脱氧核苷酸连接成DNA片段
D. DNA分子复制形成的两条子链都是连续合成的
9. 某T2噬菌体的核酸由m个碱基对组成,其中腺嘌呤有n个,现用一个DNA双链被32P标记的T2噬菌体侵染未被标记的大肠杆菌。下列叙述错误的是( )
A. 该噬菌体增殖3代需要消耗含有碱基C的脱氧核苷酸的数目为7(m-n)
B. 该噬菌体的DNA分子的一条链上碱基(C+G)的数目为(m-n)
C. 复制产生的全部子代噬菌体的DNA分子都能检测到放射性
D. 该噬菌体增殖n代,具有放射性的噬菌体占
10. 基因通过转录将遗传信息传递到RNA中,有些RNA携带遗传信息通过核孔从细胞核进入细胞质中指导蛋白质合成。如图为基因的转录过程,相关叙述正确的是( )
A. 以DNA的一条链为模板转录出的RNA均可编码多肽链
B RNA聚合酶可使氢键断裂,催化形成磷酸二酯键和氢键
C. 图示的转录方向为从左向右,b为解开螺旋,a为恢复螺旋
D. 在一个细胞周期中,DNA的复制和转录都只发生一次
11. 真核细胞内某基因的表达过程如图所示,数字表示相应生理过程。下列叙述正确的是( )
A. 过程①与过程②碱基互补配对方式相同
B. 图示过程可体现一个基因可同时控制不同性状
C. 分别以前体mRNA、成熟mRNA1为模板逆转录所得DNA完全相同
D. 多肽链1与多肽链2空间结构的不同与基因的选择性表达有关
12. 图甲表示果蝇卵原细胞中的一对同源染色体,图乙表示该卵原细胞形成的卵细胞中的一条染色体(图中字母表示基因)。下列叙述不正确的是( )
A. 与有丝分裂比,甲→乙的过程中特有的可遗传变异是基因重组
B. 图甲中的非等位基因在减数分裂过程中可能会发生基因重组
C. 图乙染色体上存在d基因原因一定是发生了基因突变
D. 基因E、e的本质区别是碱基的排列顺序不同
13. 如图是人体正常细胞中的一对常染色体(用虚线表示)和一对性染色体(用实线表示),其中A、a表示基因。突变体Ⅰ、Ⅱ、Ⅲ是正常细胞的几种突变细胞。下列分析合理的是( )
A. 从正常细胞到突变体Ⅰ可能通过有丝分裂形成
B. 突变体Ⅱ的形成一定是染色体缺失所致
C. 突变体Ⅲ形成的类型是生物变异的根本来源
D. 突变体Ⅲ的形成是染色体互换的结果
14. 生物进化存在两种动力∶自然选择和遗传漂变。遗传漂变是基因频率的随机变化,漂变的发生是由于偶然性对基因从亲代向下一代传递时的影响;不是所有个体都交配,也不是所有个体产生的配子都能贡献于繁殖,从而导致亲子代之间基因频率出现变化。下列关于自然选择和遗传漂变的叙述错误的是( )
A. 自然选择引起种群的基因频率朝一定的方向变化
B. 遗传漂变对种群基因频率的影响没有方向性
C. 遗传漂变对基因频率的影响与种群的大小无关
D. 自然选择通过选择相关的表现型进而选择相关的基因
15. 2022年2月4日我国将举行第24届冬季奥林匹克运动会,各国运动员都在为即将来临的比赛刻苦训练。很多人在训练过程中手脚会磨出水泡,下列有关说法正确的是( )
A. 水泡中的液体可以渗入血浆和淋巴液B. 水泡的组成成分中不含有蛋白质
C. 水泡中的液体不可能来自细胞内液D. 水泡的消失与内环境稳态调节无关
16. 如图是红细胞与甲、乙、丙三种细胞外液的物质交换关系图。下列说法正确的是( )
A. 正常人甲中葡萄糖含量约为3.9~6.1mml/L
B. 和甲相比,红细胞中O2浓度较低
C. 和甲相比,乙、丙中的蛋白质含量较高
D. NaHCO3能与甲中产生的乳酸反应,维持pH稳定
17. 神经电位及兴奋传导速度是评价神经功能的常用指标,实验人员多用直径0.2mm的钨电极作用于相应神经纤维来测定神经电位及兴奋的传导速度。下列说法正确的是( )
A. 神经电位变化幅度与细胞外液离子浓度无关
B. 动作电位产生过程中神经细胞膜上相关蛋白质结构发生变化
C. 将两电极分别置于某神经元细胞膜外侧不同位置可测量静息电位
D. 将两电极置于突触两侧的神经元细胞膜外侧可测量兴奋在神经纤维上的传导速度
18. 如图所示,当神经冲动在轴突上传导时,下列叙述错误的是( )
A. 甲区域可能刚恢复静息电位
B. 乙区域与丙区域间膜内局部电流的方向是从乙到丙
C. 此时丙区域的电位差是靠K+外流维持的
D. 图示神经冲动的传导一定是双向的
19. 果蝇种群中存在较多的对二氧化碳非常敏感类型和较少的抗性类型。研究结果表明,果蝇对二氧化碳敏感与抗性的基因位于细胞内的线粒体中。下表是果蝇抗二氧化碳品系和敏感品系的部分DNA模板链上的碱基序列及其对应的氨基酸序列,下列有关果蝇抗二氧化碳品系的说法,错误的是( )
A. 果蝇抗二氧化碳品系与敏感品系的遗传不遵循基因的分离定律
B. 果蝇相关基因的突变只有导致氨基酸改变时才可能有实际意义
C. 具有抗性果蝇的基因突变导致其中一个碱基对被替换
D. 果蝇产生抗性的直接原因可能与突变基因指导合成的蛋白质的结构改变有关
20. 下图为人类结肠息肉(A/a控制)和无眼畸形(B/b控制)两种遗传病的系谱图,其中3号不是无眼畸形致病基因的携带者。在某地区正常女性中,无眼畸形致病基因携带者的概率为2/61.不考虑基因突变,下列有关叙述正确的是( )
A. 12号的致病基因一定来自7号,10号的致病基因一定来自4号
B. 若13号与正常女性结婚,则后代中女孩一定患结肠息肉
C. 13号与该地区正常女性结婚,生出患无眼畸形男孩的概率为1/122
D. 9号与正常男性结婚生了一个男孩,则该男孩患一种病的概率为1/8
二、非选择题:本题共5小题,共60分。
21. 基因突变的不定向性导致同源染色体的相同位点上可以存在两种以上的等位基因,称为复等位基因。如图表示某遗传病的系谱图,部分家庭成员基因的检测结果如表。不考虑基因位于X、Y的同源区段,且该病的发病情况不受环境影响。假设条带1、2、3、4分别代表基因A、a、B、b,请据图回答问题:
注:有“+”号表示有对应基因片段;无“+”号表示无对应的基因片段。
(1)该病致病基因可能位于______染色体上。据图分析11号患病的概率为______。
(2)5号基因型为______、8号基因型为______。若5、8号结婚,则所生子女______(填“患病”或“不患病”),原因是______。
(3)6、7号所携带的基因不是复等位基因的原因是______。
(4)9号和10号婚配后,要想知道11号是否患病需要进行遗传咨询和产前诊断,其中产前诊断包括______等手段(答出两个即可)。
22. 某昆虫的翅可按长度分为残翅、中翅和长翅,且残翅昆虫不能飞行,翅越长运动能力越强。图1表示某地区该种昆虫的翅长与个体数量的关系,分析并回答下列问题:
(1)如果有两个较小的此种昆虫的种群分别迁入了甲、乙两个岛屿,其中甲岛屿食物匮乏,运动能力强的生物更容易获得食物,乙岛屿经常有大风浪,能飞行的昆虫容易被吹入大海淹死,我们能从这一事实得到的结论是____________________________。
(2)请在图2中画出昆虫在甲岛屿繁殖数代以后翅长与个体数量的柱状图_________。
(3)若干年后,甲岛屿形成的昆虫种群A与乙岛屿形成的昆虫种群B再次相遇,但它们已不能进行相互交配,说明两种群的_________存在很大差异,导致它们之间形成了_________,而产生这种差异的原因有:___________________________(答出两点)。
(4)现有1000只该种昆虫迁入丙岛屿,其中基因型为AA的个体有550只,基因型为Aa的个体有300只,基因型为aa的个体有150只,如果不考虑自然选择作用和突变,昆虫个体间进行自由交配,且每只昆虫的繁殖能力相同,则繁殖3代以后,该种群中A的基因频率为_________,Aa的基因型频率为_________。
23. 家蚕养殖起源于我国,距今已经有五千年历史,蚕由桑树害虫被驯化成经济动物。如今家蚕又成了遗传实验中的模式动物,为遗传学研究作出贡献。请回答有关问题。
(1)家蚕的正常头部对红棕色头部为显性,体色正常对透明为显性,这两对性状分别由A/a、B/b两对基因控制,研究人员利用头部和体色均正常的纯合雌蚕与红棕色头部透明体色的雄蚕杂交,F1中雌蚕全部为红棕色头部透明体色,雄蚕的头部和体色均正常,这种性状遗传为______,家蚕的性别决定方式为______型,判断的依据是______。将F1雌雄家蚕随机交配,F2出现少量表型为头部正常透明体色和红棕色头部正常体色的个体,导致这些个体出现的原因是______。
(2)雄蚕与雌蚕相比具有食桑少、出丝率高和丝质优等特点。俄罗斯科学院经数十年的努力,创建了家蚕性连锁平衡致死系,w和p是性染色体上两个隐性致死基因,均为纯合致死,该系统的雄蚕同时携带w和p,据此推断w和p是______(填“等位基因”或“非等位基因”),利用该系统的雄蚕与常规品种的雌蚕杂交,F1雌性个体全部在胚胎期死亡,只有雄蚕才能正常孵化,可以达到专养雄蚕的目的。在下图中标出两个亲本中相关基因在性染色体上的位置关系_______(野生型基因用“+”表示)。
(3)现代家蚕是由中国野桑蚕人工驯化而来,中国野桑蚕幼虫具有浓密的褐色花纹,而现代家蚕幼虫刚孵化出来时为黑色,随着进食桑叶迅速成长,体色逐渐转成青白色。野桑蚕幼虫生活在树干上,褐色花纹是它对环境的______,试用达尔文的自然选择学说解释野桑蚕幼虫到现代家蚕体色上的变化:______。
24. 整倍体是指具有物种特有的一套或几套整倍数染色体组的细胞或个体。真核生物中的非整倍体变异是指整倍体中缺少或额外增加一条或几条染色体的变异类型。在叙述非整倍体时常把正常的2n个体称为双体。双体多一条染色体使其中的某一对同源染色体变成三条时称为三体;使某一对同源染色体变成四条同源染色体时,称为四体。
(1)上述变异类型属于____。
(2)非整倍配子和正常配子(n)结合,或由非整倍配子相互结合便产生各种非整倍体,非整倍配子产生的原因通常是减数分裂异常。现有一基因型为Aa(2n)的个体减数分裂时产生了基因型为Aa的雄配子,则同时产生的其他三个雄配子中染色体数目为____。四体进行减数分裂时能够形成____个正常的四分体。
(3)三体自交产生的后代可以是____,从理论上说,这些类型的比例是____。实际上,以AAa为例,如用作母本,其所有配子类型均能正常存活,其配于及比例是____;如用作父本,由于染色体组成为n+1的雄配子不育,故其可育配子的类型及比例为____。若A对a完全显性,则Aaa自交后代的预期表型比是显性:隐性为____。据此可以利用三体系统把基因定位到某一条染色体上。例如在大麦(2n=14)中发现一个新的隐性突变,要把这个新的隐性基因定位到某条染色体上,请写出实验设计思路:____。
25. 如图所示为人体内某些生命活动的过程,请据图回答:
(1)图中A、B、C、D各代表哪一类液体?血浆___、组织液____、细胞内液____。(填字母)
(2)对于内环境来说,相当于外界环境的是A、B、C、D中的____。
(3)假如①为淀粉,由①所形成的②进入小肠黏膜上皮细胞的方式主要是___。经过B的运输,②可到达身体各部分的组织细胞,在组织细胞内,它的最主要作用是____,参与该作用的细胞结构有____、_____。
(4)正常人体内B的pH保持相对稳定,是由于在其中存在着很多缓冲对,最重要的是____。抗性品系
CGT丙氨酸
GGT脯氨酸
AAG苯丙氨酸
TTA天冬酰胺
敏感品系
CGA丙氨酸
AGT丝氨酸
AAG苯丙氨酸
TTA天冬酰胺
氨基酸位置
150
151
152
153
成员
1
2
3
4
6
7
10
条带1
+
+
+
+
+
+
条带2
+
+
+
+
条带3
+
+
+
+
+
+
条带4
+
+
+
+
相关试卷
这是一份宁夏西吉中学2024-2025年高二上学期开学考试生物试题(原卷版+解析版),文件包含宁夏西吉中学2024-2025年高二上学期开学考试生物试题原卷版docx、宁夏西吉中学2024-2025年高二上学期开学考试生物试题解析版docx等2份试卷配套教学资源,其中试卷共36页, 欢迎下载使用。
这是一份陕西师范大学附属中学2024-2025学年高二上学期开学考试生物试题(原卷版+解析版),文件包含陕西师范大学附属中学2024-2025学年高二上学期开学考试生物试题原卷版docx、陕西师范大学附属中学2024-2025学年高二上学期开学考试生物试题解析版docx等2份试卷配套教学资源,其中试卷共41页, 欢迎下载使用。
这是一份河北省沧州市献县实验中学2024-2025学年高二上学期开学考试生物试题(原卷版+解析版),文件包含河北省沧州市献县实验中学2024-2025学年高二上学期开学考试生物试题原卷版docx、河北省沧州市献县实验中学2024-2025学年高二上学期开学考试生物试题解析版docx等2份试卷配套教学资源,其中试卷共19页, 欢迎下载使用。