安徽省阜阳市临泉县第一中学2024-2025学年高二上学期开学考试英语试题
展开第一部分 听力(共 20 题,每小题 1.5 分,满分 30 分)
1~5 BACAC6~10 CCABA11~15 CBABC16~20 BBAAC
第二部分 阅读(共 20 题,满分 50 分)
第一节(共 15 小题,每小题 2.5 分,满分 37.5 分)
21-23 CBA 24-27 CDBA 28-31 BCBA 32-35DCAC
第二节(共 5 小题,每小题 2.5 分,满分 12.5 分)
36. G 37. D 38. A 39. C 40. F
第三部分 语言运用 (共 20 题,满分 30 分) 第一节(共 15 小题,每小题 1 分,满分 15 分)
41-45 DCBAA46-50 CDBBC51-55 DCABA
第二节(共 10 小题,每小题 1.5 分,满分 15 分)
culturally 57.engineers 58.is believed 59.their 60.Surviving
61.why 62.meaningful 63.which 64.t keep 65.t
第四部分 写作 (共 2 题,满分 40 分)
第一节 (满分 15 分)
【答案】Pssible versin:
Last Sunday, we visited the nursing hme in ur city, which is the mst meaningful activity we have in this summer hliday.
That day, as planned, we gt up early than usual. By riding bikes we all arrived at the gate f the lcal nursing hme. There were many elders there, sme f whm lked a little lnely, maybe missing their hmes. With ur arrival, laughter culd be heard everywhere. We accmpanied thse elders, listening t their stries talking abut their families. Smiles spread n their faces. We learned a lt f useful life experience and lessns. We als learned life is precius and we shuld treasure the present time.
【解析】
【导语】本篇书面表达属于应用文。要求考生分享自己在假期中的一段有趣经历,并以此为主题投稿。
【详解】1.词汇积累
有意义的:meaningful→significant
计划:plan→schedule
也许:maybe→perhaps
珍惜:treasure→value
2.句式拓展
简单句变复合句
原句:With ur arrival, laughter culd be heard everywhere.
拓展句:As sn as we arrived, laughter culd be heard everywhere.
【点睛】【高分句型1】Last Sunday, we visited the nursing hme in ur city, which is the mst meaningful activity we have in this summer hliday.(运用了which引导非限制性定语从句和省略关系词的定语从句)
【高分句型2】There were many elders there, sme f whm lked a little lnely, maybe missing their hmes.(运用了介词+whm引导非限制性定语从句和现在分词作状语)
第二节 (满分 25 分)
【答案】Pssible versin:
With the sht f the starting gun, I dashed ut and ran as fast as I culd. Sn I was ut f breath and slwed dwn. Other runners passed me ne by ne, and gradually I had n idea hw many f them were still behind me. My legs were getting heavier and heavier, and I might fall dwn at any mment. Hwever, I suddenly heard my classmates chanting my name. My desk-mate even ran alng the tracks beside me and cheered fr me at the same time, just like the mnth-lng training we did tgether.
As expected, I was almst the last t crss the finish line. Immediately, my classmates held my arms and urged me t walk n my feet and nt t sit dwn. I was surrunded, with all kinds f drinks handed t me. I felt a kind f warmth I had never felt befre. Even thugh I was almst the last t finish the race, I was full f cnfidence that I wuld imprve in the future. That sprts meet was an unfrgettable experience. Sprts are n lnger abut winning r lsing. They give me a lt f cnfidence, bth cnfidence in my fellw students and cnfidence in my wn ptential. I am n lnger lnely, n lnger afraid.
【解析】
【导语】本文以人物为中心展开,主要讲述脚上有残疾的作者因为同学们的嘲笑而从来不敢参加任何体育活动。但是有一天,因为组织的错误,有人把她的名字写在了1500米赛跑的比赛名单上。接下来,作者在同学们的鼓励和陪伴下,做了为期一个月的训练。
【详解】1.段落续写:
①由第一段首句内容“随着发令枪响。我冲出去,尽可能快地跑。”可知,第一段可描写作者比赛的过程。
②由第二段首句内容“不出所料,我几乎是最后一个冲过终点线的。”可知,第二段可描写比赛结束之后同学们对作者的态度。
2.续写线索:开始跑——速度慢——被超过——被鼓励——被包围——感受到温暖——感动——有信心
3.词汇激活
行为类
①气喘吁吁:be ut f breath/pant fr breath
②摔倒:fall dwn/tumble
③抓住:hld/grasp
情绪类
①充满自信的:full f cnfidence/very cnfident
②害怕的:afraid/scared
【点睛】【高分句型1】Other runners passed me ne by ne, and gradually I had n idea hw many f them were still behind me.(由hw many引导的同位语从句)
【高分句型2】I felt a kind f warmth I had never felt befre.(由省略关系代词that引导的定语从句)
第二部分阅读理解答案解析
第一节
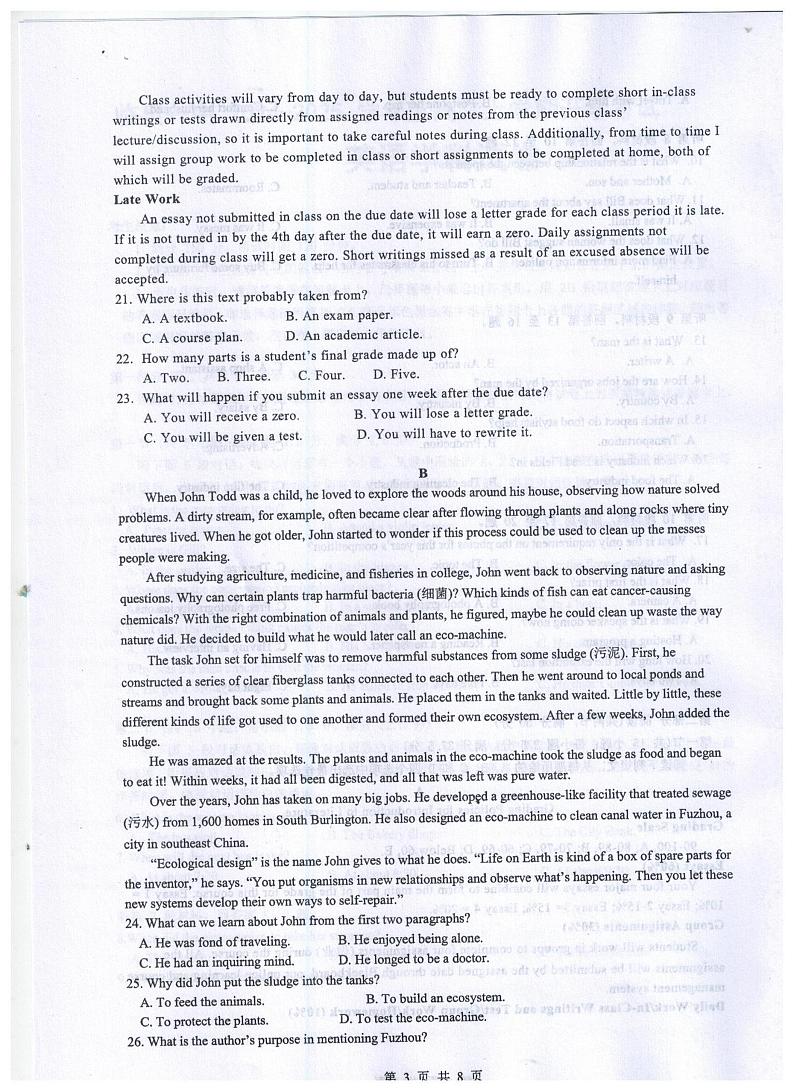
C【解析】推理判断题。根据文章标题 Grading Plicies frIntrductin t Literature 及各部分小标题可知,这篇文章主要介绍了一门课程的评分细则,由此可推断出这篇文章选自一份课程计划。故选C项。
22.B【解析】细节理解题。根据文章小标题中的Essays(60%),Grup Assignments(30%)和Daily Wrk/In-ClassWritings and Tests/Grup Wrk/Hmewrk(10%)可知,此门课程的分数评定由三部分组成。故选B项。
A 根据 Late Wrk 部分中的第二句If it is nt turned in by the 4th day after the due date, it wilearnazer.可知,如果在截止日期后的第四天都无法上交作业,作业将被评为零分。由此可知,如果作业迟交一星期,学生将会得零分。故选A项。
24.C 根据第一段最后一句 when he gt lder , Jhn started t wnder if this prcess culd be used t clean up the messes peple were making.和第二段Jhn went back t bserving nature and asking questins. 第二段约翰提出的两个问题可知,约翰是一个有好奇心探索的人。故选C项。
25.D 根据第二段最后一句可知,约决定建一个之后被他称为“生态机器”的东西;根据第=可知,他用池塘和小溪里的动植物建成了一个小型生态待缸内生态系统形成后,他放进污泥以查看此生态系统否和现实环境一样,可以自我修复;根据第四段可知,他的试验成功了。由此可推知,他放进污泥是为了检验其制作的“生态机器”是否奏效。
26.B根据第五段第一句Over the years,Jhn has taken n many big jbs.及下文可知是为了举例说明约翰关于生态设计这一想法的应用
27.A 。根据第一段第二、三句A dirty stream... When he gt lder, Jhn started t wnder if this prcess culd be used t clean up the messes peple were making·及最后一段最后一句 Then yu let these new systems develp their wn ways t self-repair.可知,约翰的“生态设计”的基础是大自然可以自我修复。
B【解析】推理判断题。第一段第一句A machine can nwnt nly beat yu at chess,it can als utperfrm yu indebate.说明一台机器现在不仅可以在国际象棋上击败你还可以在辩论中超越你,目的是显示Prject Debater软件程序的聪明。故选B项
C根据第二段中的Prject Debater has sme weaknesses. It takes sentences frm its library f dcuments and prebuilt arguments and strings them tgether. This can lead t the kinds f errrs n human wuld make.可知,该段主要介绍了Prject Debater软件程序的缺点,结合画线词后的will n dubt be irned ut(毫无疑问将被解决)可知,画线词所在分句表示“这样的错误毫无疑问将被解决”
根据第三段But it des nt specify what thse symbls mean. Indeed, t a cmputer meaning is irrelevant.可知,Prject Debater 软件程序无法理解符号的意义,这些意义对它也无关紧要。故选B项。
A 根据最后一段第一句可知,意义是通过社会互动的过程产生的,这种互动塑造了我们头脑中符号的内容。由此可知,从最后一段我们能了解到社会互动是理解符号的关键。故选A 项。
D 根据第二段中的 Nw a team f researchers led by Damián Blasi... has fund hw and why this trend arse.可知,达米安·布拉西的研究方向是这一趋势形成的原因和方式。根据前文可知,this trend指的是30多年前学者查尔斯发现在吃较软食物的群体中唇齿音更常见。由此可知,达米安·布拉西研究的是人类语音的发展,故选 D 项。
C根据第三段中的the upper and lwer frnt teeth f ancient human adults were aligned , making it hard t prduce labidentals 和ur jaws changed t an verbite structure , making it easier t prduce such sunds 知,人类因为上下颌结构的改变才得以更加轻松地发出唇齿音,由此可知,古代的成年人难以发出唇齿音与上下颌结构有关。故选C项。
A 根据第五段首句Analyses f a language database als cnfirmed that...可知,语言数据库的分析也证实了新石器时代之后唇齿音的增加。这与第四段首句提及的研究结果相一致,由此可知,此段是为该研究结果提供证据。故选A项。
C 根据最后一段中的The set f speech sunds we use has nt necessarily remained stable 和the huge variety f speech sunds... is the prduct f a cmplexnterplay……可推知,人类的语音体系是一个复杂且不断变化的系统。故选C项。
七选五
【导语】这是一篇说明文,文章主要介绍了对别人善良带给自己的好处。
【36题详解】
上文“We all knw the glden rule: treat thers the way yu want t be treated. This is an ld prverb we learn frm an early age.(我们都知道一条黄金法则:己所不欲,勿施于人。这是我们从小学到的一句古老谚语)”提到一句古老的谚语:己所不欲,勿施于人,下文讲述了对别人好带给自己的好处,G项“然而,在现实生活中,我们对待他人的方式会给我们带来很多好处”符合语境,和上文形成转折关系,引出下文内容,故选G。
【37题详解】
上文“Have yu ever nticed that when yu d smething nice fr smene else, it makes yu feel better t? This isn’t just smething that happens randmly(随机地).(你有没有注意到,当你为别人做一些好事时,你也会感觉更好?这不是随机发生的事情)”提到,为别人做好事自己也会感觉更好,这不是随机发生的事情,空处应是对此进行科学解释,D项“这与你大脑中的快乐中枢有关”符合语境,下文“Ding nice things fr thers increases yur sertnin (血清素), which is respnsible. fr feelings f satisfactin and well-being.(为别人做好事会增加你的血清素,这是满足感和幸福感的来源)”是对D项进一步解释,故选D。
【38题详解】
根据下文“While there are several ways t reduce anxiety, it turns ut that being nice t thers can be ne f the easiest, mst inexpensive ways t keep anxiety at bay.(虽然有几种方法可以减少焦虑,但事实证明,善待他人是最简单、最便宜的控制焦虑的方法之一)”可知,本段和焦虑有关,A项“焦虑是一种极其普遍的人类体验”符合语境,故选A。
【39题详解】
根据上文“Kindness releases the hrmne xytcin which reduces bld pressure and therefre prtects the heart.(善良会释放催产素,从而降低血压,保护心脏)”以及下文“Maybe that’s why they say nice, caring peple have really big hearts.(也许这就是为什么人们说善良、有爱心的人都心胸宽广)”可知,空处和上文并列,说明善良的好处,C项“善良在身体和情感上都能增强你的心灵”符合语境,故选C。
【40题详解】
根据上文“When yu’re kind t thers, yu develp strng, meaningful relatinships and friendships.(当你善待他人时,你会建立起牢固而有意义的关系和友谊)”可知,对别人善良可以建立起有意义的关系和友谊,空处位于段末,是总结上文,F项“所以,交一些新朋友,或者把你的善意扩展到你已经拥有的人身上”符合语境,故选F。
【完形填空解析】
【导语】这是一篇记叙文,讲述了密歇根州Westland市警察局的警官Jshua Scagline帮助一位经济拮据的父亲购买儿童座椅的故事。
【41题详解】
考查动词短语辨析。句意:他打开警笛,打开车灯,把车停在路边,询问非法窗户的情况。A. Putting dwn扑灭;B. Checking ut结账离开;C. Setting up建立;D. Turing n打开。根据“flicking n the lights”及语境可知,Jshua Scagline在执勤时发现异常情况,故应是打开警笛,故选D。
【42题详解】
考查形容词词义辨析。句意同上。A. clsed关闭的;B. brken破碎的;C. illegal非法的;D. wrng错误的。根据上文“Dell’s Impala driving with tinted (染色) windws”可知,Dell的车窗染了色,是非法的。故选C。
【43题详解】
考查动词词义辨析。句意:就在那时,Scagline警官看到3岁的Lauren坐在车后座上,而且没有婴儿安全座椅。A. met遇见;B. saw看见;C. recgnized认识,辨别出;D. caught抓捕。根据“3-year-ld Lauren in the back f the vehicle — and withut a baby car seat”可知,此处是警官看到的情景,故选B。
【44题详解】
考查动词词义辨析。句意:这位警察问Dell为什么他3岁的女儿没有坐在汽车座椅上。A. riding骑,搭乘;B. driving驾驶;C. playing玩;D. sleeping睡觉。结合空后的“in a car seat”可知,此处指“坐在汽车座椅上”,用动词ride,故选A。
【45题详解】
考查名词词义辨析。句意:这个男人强忍着眼泪回答说,这是由于一些艰难的时期。A. tears眼泪;B. anger生气;C. surprise惊讶;D. wrries担心。根据“explaining that it was due t sme hard times”可知,由于经历着艰难时期,他应是强忍泪水。故选A。
【46题详解】
考查动词词义辨析。句意:Dell告诉Seagline,他在经济上是如何挣扎着让他的家庭摆脱困境,而汽车座椅等东西的优先级低于汽油和食物等必需品。A. preparing准备;B. managing管理,设法完成;C. struggling努力,艰难地行进;D. expecting期待。结合上文“it was due t sme hard times”可知,Dell在经济方面很艰难,故选C。
【47题详解】
考查名词词义辨析。句意同上。A. rating等级;B. mark记号;C. price价格;D. pririty优先级,重点。结合语境及空后“belw necessities like gas and fd”可知,Dell在经济方面很拮据,此处指汽车座椅等物品的优先级低于汽油和食品等必需品,故选D。
【48题详解】
考查动词词义辨析。句意:警官听着,同情这个似乎只想养家糊口的人。A. impact影响;B. supprt支持,养活;C. cmfrt安慰;D. save挽救,节省。根据上文“Dell tld Seagline hw financially (经济上) he had been ___6___ t keep his husehld abve water”可知,Dell努力养家糊口,故选B。
【49题详解】
考查动词短语辨析。句意:然后,他让Dell跟着他去当地的沃尔玛,这位警察在那里为Dell和他的女儿挑选了一个座位,并付了钱。A. stared at凝视,盯着看;B. picked ut挑选;C. lifted up抬起,举起;D. sat n拖延。根据“paid fr a seat t give t Dell and his daughter”可知,此处指挑选一个座椅并付了钱,故选B。
【50题详解】
考查形容词词义辨析。句意:Dell深受感动,为了感谢这位警官,他把自己的经历发到了脸书上,他的帖子在当地疯传。A. Satisfied满意的; B. Astnished惊讶的;C. Tuched感动的;D. Excited兴奋的,激动的。结合上文内容可知,Scagline为Dell的女儿买汽车座椅,Dell应是深受感动,故选C。
【51题详解】
考查动词词义辨析。句意同上。A. encurage鼓励;B. pay支付;C. cntact联系;D. thank感谢。根据语境及“Dell psted his experience n Facebk”可知,Scagline帮助了Dell,Dell把自己的经历发到了脸书上应是为了感谢Scagline,故选D。
【52题详解】
考查形容词词义辨析。句意:“我以前遇到过像这个人一样的困难情况,” Scagline 说。A. bring令人厌烦的;B. dangerus危险的;C. tugh艰难的;D. special特殊的。根据“like this guy befre”可知,Scagline以前也像Dell一样困难,故选C。
【53题详解】
考查动词词义辨析。句意:我想最好是帮助他,提高他对汽车安全的认识,而不是给他罚款,这会让他越陷越深,让事情变得更糟。A. figured认为,认定;B. remembered想起,记得;C. discvered发现;D. admitted承认。结合“it’d be better t help him ut…”可知,此处指Scagline认为最好是帮助他,而不是罚款,故选A。
【54题详解】
考查名词词义辨析。句意同上。A. questins问题;B. awareness意识;C. dubts怀疑;D. mney钱。根据“abut car safety”和语境可知,给Dell买安全座椅是为了提高他的安全意识,故选B。
【55题详解】
考查名词词义辨析。句意同上。A. fine罚款;B. lessn功课,教训;C. beating惨败;D. shck震惊。根据语境及空后“that wuld dig him deeper in a hle and make things wrse fr him”可知,Dell有一些违反交通规则之处,让事情变得更糟糕的是对他罚款,故选A。
【听力录音稿】
(Text 1)
M: Hey, Jane. Hw’s the dance class ging?
W: Great. I’m just n the way t tennis practice. And yu? M: I’m ging t my vilin lessn.
(Text 2)
M: Where’s Gill? I am lking fr her everywhere. W: Yu’ll find her in the garden.
M: Oh? What’s she ding? Picking flwers r reading bks?
W: She’s taken my camera, s I think she wants t take sme phts.
(Text 3)
W: What can I d fr yu, sir?
M: Hi! I’m staying in Rm 326 and I’d like t rder an extra cffee withut milk. W: OK! Yur cffee will arrive in a minute, sir.
(Text 4)
M: My neck is killing me, and my arm hurts.
W: Yu knw why? Yur chair is t lw, and that makes yur muse seem t high n yur desk.
(Text 5)
W: I heard yu were up in Maine this summer. Why didn’t yu stp by? M: If I had knwn yur address, I wuld have visited yu.
(Text 6)
W: Excuse me?
M: Yes, madam. What can I d fr yu?
W: Can yu tell me where the City Bank is? M: It’s upstairs, acrss frm the Bakery Shp. W: Thanks. D yu knw what time it pens?
M: It shuld be pen nw because it’s already 9:00.It usually pens at 8:00 in the mrning.
W: That’s gd. And can yu tell me hw ften the buses leave fr the city center? M: Every thirty minutes, and yu’ve just missed ne.
W: Oh, dear. Then I’ll have t wait fr anther thirty minutes.
(Text 7)
M: When are yu ging t take yur vacatin?
W: I was planning t take it at the end f this mnth. We are planning t travel t Australia this time. Why? Has smething cme up?
M: Well, wuld it be t incnvenient fr yu t wait until next mnth?
W: Hmm... nt really. I guess I can put it ff until next mnth, but I’ve gt t talk abut it with my husband. M: Thank yu very much. I really appreciate yur changing yur plans.
(Text 8)
W: Hi, Bill. Hw’s it ging tday?
M: Hi, Mum. It is really tiring walking arund and seeing places. W: Yes, I knw.
M:I saw a grund-flr apartment with fur bedrms tday. W: Fur bedrms? It sunds huge.
M: Yeah, it was. But it was quite cheap. And it was a nice place. A big living rm with big windws. And the furniture was mdern.
W: Sunds great. Did yu take it?
M: Well, n. The place was shared. Three bys are lking fr a furth rmmate. They seemed nice enugh, but the place was a mess. It’s a shame because the place is nt bad, quite clse t schl.
W: Dn’t wrry. Try t see mre places tmrrw. Hpefully, ne f them will be alright. Or ask yur classmates fr mre infrmatin.
(Text 9)
W: Daniel Ash, yur new bk is a cllectin f articles abut peple with strange jbs. M: Yes, I cllected stries abut unusual jbs frm all ver the wrld.
W: S yu’re nt talking abut actrs r shpping assistants. M: N, all the peple in the bk have very strange jbs.
W: I see. It’s rganized int different industries. What abut in the fd industry?
M: Well, when a cmpany wants t advertise fd, they smetimes need a fd stylist. Their jb is t make fd lk gd in advertisements.
W: I’ve never heard f that jb befre.
M: Well, there are nly abut 20 fd stylists in Britain. Fr example, when we lk at a picture f strawberries and cream, we’re really lking at strawberries and white paint.
W: Really?
M: Yes, and they paint sausages with washing-up liquid, then cffee, t make them lk natural. W: Then the cleaning industry. Isn’t cleaning a nrmal jb?
M: Nrmally, yes. But did yu knw there is a man in America called Bra d Fields and...
(Text 10)
M: Once again we’re hlding ur ppular phtgraphy cmpetitin fr children. It’s pen t all children between 8 and 12 wh have an interest in phtgraphy. We’re nt lking fr special technical skills—just the imaginatin t take a gd picture. Last year, the tpic fr ur cmpetitin was wildlife and we received many excellent phts. This year, we’d like yur phts t be n the subject f the sea. This is the nly requirement. It desn’t matter whether yur pht is in clr r black and white. The size f the phts was limited t 17cm lng and 12cm wide last year, but there’s n limit n that this year. A team f prfessinal phtgraphers will judge the phts and they’ll chse the fur that they think shw the mst prmise. The winner will receive a camera, while the secnd prize will be free phtgraphy lessns. Thse in third and furth place will receive a phtgraphy bk. If yu’re interested, we’d like yu t pst yur phts t us here at Star Radi, 24 Wdstck Square, Lndn. Yur phts need t reach us by the 10th f August s yu have a few weeks befre the clsing date. The results f the cmpetitin will be annunced n this prgram n the 15th. There will be a chance t see all the phtgraphs int the cmpetitin at an exhibitin at the museum. This will start n the 20th f August and stay pen until 27th.
安徽省淮南第二中学2024-2025学年高二上学期9月开学考试英语试题: 这是一份安徽省淮南第二中学2024-2025学年高二上学期9月开学考试英语试题,文件包含安徽省淮南第二中学2024-2025学年高二9月份开学考试英语pdf、安徽省淮南第二中学2024-2025学年高二9月份开学考试英语答案docx等2份试卷配套教学资源,其中试卷共8页, 欢迎下载使用。
河南省周口恒大中学2024-2025学年高二上学期开学考试英语试题: 这是一份河南省周口恒大中学2024-2025学年高二上学期开学考试英语试题,共22页。试卷主要包含了请将正确答案填写在答题卡上等内容,欢迎下载使用。
安徽省阜阳市阜南县王店孜乡亲情学校2024-2025学年高二上学期开学考英语试卷: 这是一份安徽省阜阳市阜南县王店孜乡亲情学校2024-2025学年高二上学期开学考英语试卷,文件包含安徽省阜阳市阜南县王店孜乡亲情学校2024-2025学年高二上学期开学考英语试卷docx、高二年级上学期阶段检测英语听力mp3等2份试卷配套教学资源,其中试卷共13页, 欢迎下载使用。

