所属成套资源:2024年河北省各地中考模拟卷
[生物][三模]2024年河北省保定市高碑店市中考试题(八年级)(解析版)
展开
这是一份[生物][三模]2024年河北省保定市高碑店市中考试题(八年级)(解析版),共22页。
3.所有答案均在答题卡上作答,在本试卷或草稿纸上作答无效。答题前,请仔细阅读答题卡上的“注意事项”,按照“注意事项”的规定答题。
4.答选择题时,用2B铅笔将答题卡上对应题目的答案标号涂黑;答非选择题时,请在答题卡上对应题目的答题区域内答题。
5.考试结束时,将本试卷和答题卡一并交回。
一、选择题(本大题共25个小题,每小题1分,共25分)
1. 生活经验告诉我们:白菜放在冷水中泡很久也做不出菜汤,而放在开水中煮,很快就做出可口的菜汤。与以上现象直接相关的细胞结构是( )
A. 细胞膜B. 细胞质C. 细胞核D. 细胞壁
【答案】A
【分析】细胞膜能控制物质的进出,既不让有害的物质进来,也不让有用的物质轻易出去,具有选择透过性,也有保护作用。
【详解】A.细胞膜具有选择透过性,即能够控制物质进出细胞。在冷水中,由于温度较低,细胞膜的选择透过性相对较强,因此白菜细胞内的物质不容易通过细胞膜释放到水中,所以做不出菜汤。而在开水中,由于温度较高,细胞膜的选择透过性受到破坏,细胞内的物质就容易通过细胞膜释放到水中,从而很快做出可口的菜汤。因此,这个现象与细胞膜直接相关,A符合题意。
B.细胞质中的物质也可能对菜汤的形成有所贡献,但题目中的现象更直接地与细胞膜的选择透过性有关,而不是细胞质本身,B不符合题意。
C.细胞核是细胞的控制中心,它包含了细胞的遗传物质DNA。然而,细胞核与题目中描述的菜汤形成过程没有直接关系,C不符合题意。
D.细胞壁是植物细胞特有的结构,它位于细胞膜的外侧,主要起支持和保护细胞的作用。细胞壁对物质的进出没有选择性,因此它也不是导致题目中现象的直接原因,D不符合题意。
故选A。
2. 在自然界中,生物的变异是普遍存在的。下列变异不可遗传的是( )
A. 射线照射后筛选到的高产青霉菌株
B. 转基因荧光熔草
C. 在无光条件培育的韭黄
D. 袁隆平培育的超级杂交稻
【答案】C
【分析】按照变异的原因可以分为可遗传的变异和不可遗传的变异。可遗传的变异是由遗传物质改变引起的,可以遗传给后代;由环境改变引起的变异,是不遗传的变异,不能遗传给后代。
【详解】A.射线照射会使遗传物质发生改变,因此,射线照射后筛选到的高产青霉菌株是遗传物质发生改变引起的变异,属于可遗传的变异,A不符合题意。
B.转基因技术改变了遗传物质,因此,转基因荧光熔草是遗传物质发生改变引起的变异,是可遗传的变异,B不符合题意。
C.韭菜在无光条件下长成韭黄,是环境改变引起的变异,遗传物质没有改变,是不可遗传的变异,C符合题意。
D.利用基因在亲子代之间的传递,使基因重组,产生稳定的、可以遗传的、具有优良性状的新品种,属于杂交育种。袁隆平用杂交技术培育的超级杂交稻是遗传物质改变引起的变异,可以遗传给后代,属于可遗传的变异,D不符合题意。
故选C。
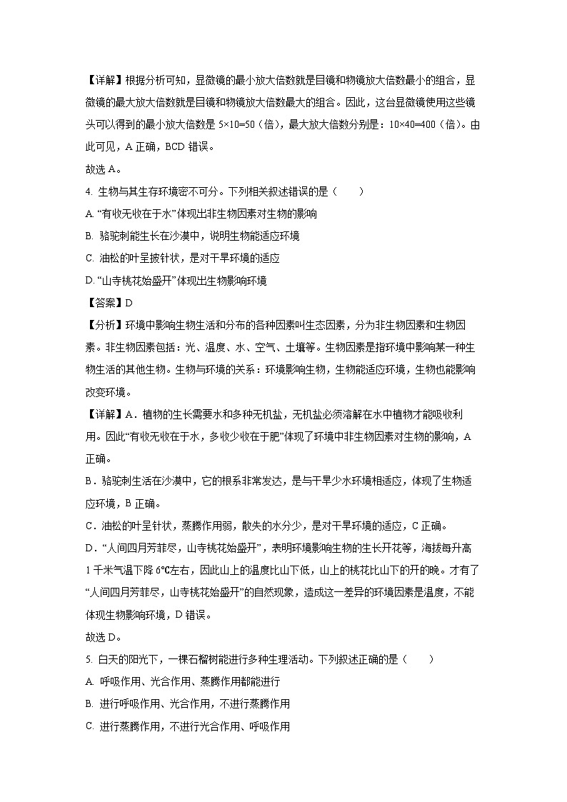
3. 下图表示一台显微镜的4个镜头及其放大倍数,则这台显微镜使用这些镜头可以得到的最小放大倍数、最大放大倍数分别是( )
A. 50、400B. 100、400
C. 15、50D. 15、400
【答案】A
【分析】显微镜的放大倍数=目镜放大倍数×物镜放大倍数。
【详解】根据分析可知,显微镜的最小放大倍数就是目镜和物镜放大倍数最小的组合,显微镜的最大放大倍数就是目镜和物镜放大倍数最大的组合。因此,这台显微镜使用这些镜头可以得到的最小放大倍数是5×10=50(倍),最大放大倍数分别是:10×40=400(倍)。由此可见,A正确,BCD错误。
故选A。
4. 生物与其生存环境密不可分。下列相关叙述错误的是( )
A. “有收无收在于水”体现出非生物因素对生物的影响
B. 骆驼刺能生长在沙漠中,说明生物能适应环境
C. 油松的叶呈披针状,是对干旱环境的适应
D. “山寺桃花始盛开”体现出生物影响环境
【答案】D
【分析】环境中影响生物生活和分布的各种因素叫生态因素,分为非生物因素和生物因素。非生物因素包括:光、温度、水、空气、土壤等。生物因素是指环境中影响某一种生物生活的其他生物。生物与环境的关系:环境影响生物,生物能适应环境,生物也能影响改变环境。
【详解】A.植物的生长需要水和多种无机盐,无机盐必须溶解在水中植物才能吸收利用。因此“有收无收在于水,多收少收在于肥”体现了环境中非生物因素对生物的影响,A正确。
B.骆驼刺生活在沙漠中,它的根系非常发达,是与干旱少水环境相适应,体现了生物适应环境,B正确。
C.油松的叶呈针状,蒸腾作用弱,散失的水分少,是对干旱环境的适应,C正确。
D.“人间四月芳菲尽,山寺桃花始盛开”,表明环境影响生物的生长开花等,海拔每升高1千米气温下降6℃左右,因此山上的温度比山下低,山上的桃花比山下的开的晚。才有了“人间四月芳菲尽,山寺桃花始盛开”的自然现象,造成这一差异的环境因素是温度,不能体现生物影响环境,D错误。
故选D。
5. 白天的阳光下,一棵石榴树能进行多种生理活动。下列叙述正确的是( )
A. 呼吸作用、光合作用、蒸腾作用都能进行
B. 进行呼吸作用、光合作用,不进行蒸腾作用
C. 进行蒸腾作用,不进行光合作用、呼吸作用
D. 进行光合作用,不进行呼吸作用、蒸腾作用
【答案】A
【分析】(1)绿色植物利用光,在叶绿体中把二氧化碳和水合成有机物,并且把光能转化成化学能,储存在有机物中,这个过程叫作光合作用。
(2)活细胞利用氧,将有机物分解成二氧化碳和水,并且将储存在有机物中的能量释放出来,供给生命活动的需要,这个过程叫作呼吸作用。
(3)植物的蒸腾作用是指植物体内的水以水蒸气的形式散发到大气中去的过程。
【详解】根据分析可知,光合作用只有在光下才能进行;呼吸作用有光无关都能进行;蒸腾作用在光下旺盛,在无关条件下较弱。可见,有光的条件下,植物能进行光合作用、呼吸作用和蒸腾作用;无光时,植物只能进行呼吸作用和蒸腾作用。因此,白天的阳光下,一棵石榴树能进行的生理活动是光合作用、呼吸作用和蒸腾作用。由此可见,故A正确,BCD错误。
故选A。
6. 现有一棵优质柿子树,欲将其优良性状保持并加快繁殖速度,提早结果,常用繁殖方式是( )
A. 扦插B. 嫁接C. 转基因育种D. 杂交育种
【答案】B
【分析】嫁接是指把一个植物体的芽或枝,接在另一个植物体上,使结合在一起的两部分长成一个完整的植物体的过程。
【详解】A.扦插是将植物的枝条、叶片或根插入土壤中,使其生根发芽并长成新的植株,扦插也可以保持亲本的优良性状,但繁殖出的小苗等到结果要很长时间,速度慢,A不符合题意。
B.嫁接属于无性繁殖,没有精子和卵细胞结合成受精卵的过程,因而后代一般不会出现变异,能保持嫁接上去的接穗优良性状的稳定,使果树提早结果,增强抵抗力,而砧木一般不会对接穗的遗传特性产生影响,因此为了保持果树的优良性状,加快繁殖速度,生产上常采用的繁殖方法是嫁接,B符合题意。
C.转基因育种是一种现代生物技术,它通过基因工程手段将外源基因转入到目标生物体中,从而赋予该生物体新的性状,因此转基因育种不能保持亲本的优良性状,C不符合题意。
D.杂交育种具有很大的变异性,不一定能保持亲本的优良性状,D不符合题意。
故选B。
7. 如图是植物的部分结构示意图,下列相关叙述正确的是( )
A. 图甲中种子萌发时最先突破种皮的是③胚芽
B. 图乙中③的细胞具有连续分裂能力,属于分生组织
C. 图丙中气体进出叶片的通道是②中的导管
D. 图丁中③是子房,将来发育成种子的种皮
【答案】B
【分析】在一个完整种子中,种皮具有保护作用,胚是种子的重要部分,包括胚芽将来发育成茎和叶,胚轴将来发育成连接茎与根的部分,胚根将来发育成根,子叶具有储存或转运营养物质的作用。
一般果实包含了果皮及种子两个部分,果皮由子房壁发育而成;种子则由胚珠发育形成,其中珠被发育成种皮,极核和卵核则分别发育成胚乳和胚。
叶脉包括导管和筛管,能够运输水、无机盐和有机物。
根尖的结构从顶端向上,一般可以划分为四个部分:根冠、分生区、伸长区和成熟区。
【详解】A.甲图中①是胚芽、②是胚轴、③是胚根、④是子叶、⑤是种皮,种子萌发时③胚根最先突破种皮发育成根,A错误。
B.乙图中,①是成熟区、②是伸长区、③是分生区、④是根冠。③分生区细胞能不断的分裂增生,B正确。
C.丙图中的②是叶脉,由筛管和导管组成,能够运输水、无机盐和有机物,故②中导管不是气体进入叶片的通道,C错误。
D.丁图中,③是子房壁、④是珠被,种皮由④珠被发育而来,D错误。
故选B。
8. 肾小球是多条毛细血管弯曲盘绕而成的血管球,与之相连的入球、出球的血管分别是( )
A. 入球小动脉、出球小动脉
B. 入球小动脉、出球小静脉
C. 肾动脉、肾静脉
D. 肾静脉、肾动脉
【答案】A
【分析】肾脏是形成尿液的器官。每个肾脏包括大约100万个结构和功能单位,叫做肾单位。每个肾单位由肾小球、肾小囊和肾小管等部分组成。
【详解】肾小球是一个毛细血管球,由入球小动脉分出的许多毛细血管相互缠绕而成,这些毛细血管汇集成出球小动脉。因此,与肾小球相连的入球、出球的血管分别是入球小动脉、出球小动脉,A正确,BCD错误。
故选A。
9. 下列各组疾病中,全部由激素分泌异常引起的是( )
A. 甲亢和坏血病B. 佝偻病和呆小症
C. 贫血和侏儒症D. 糖尿病和巨人症
【答案】D
【分析】激素是由内分泌腺的腺细胞所分泌的、对人体有特殊作用的化学物质。它在血液中含量极少,但是对人体的新陈代谢、生长发育和生殖等生理活动,却起着重要的调节作用。激素分泌异常会引起人体患病。
【详解】A.甲状腺功能亢进症简称“甲亢”,是由于甲状腺合成释放过多的甲状腺激素,造成机体代谢亢进和交感神经兴奋,引起心悸、出汗、进食和便次增多及体重减轻的病症;坏血病是由于人体缺乏维生素C所引起的疾病,使毛细血管的脆性增加,从而引起皮、黏膜下出血。因此,甲亢是由于激素分泌异常引起,而坏血病不是,A错误。
B.佝偻病即维生素D缺乏性佝偻病,是由于婴幼儿、儿童、青少年体内维生素D不足,引起钙、磷代谢紊乱,产生的一种以骨骼病变为特征的全身、慢性、营养性疾病;呆小症是幼年时期甲状腺分泌不足引起的,主要表现为生长发育过程明显受到阻滞,特别是骨骼系统和神经系统。因此,呆小症是由于激素分泌异常引起,而佝偻病不是,B错误。
C.贫血是指单位容积血液内红细胞数或血红蛋白含量低于正常;侏儒症是幼年时期垂体分泌的生长激素过少引起的。因此,侏儒症是由于激素分泌异常引起,而贫血不是,C错误。
D.糖尿病是胰岛素分泌不足引起的;巨人症是由于幼年时期垂体分泌的生长激素过多引起的。因此,糖尿病和巨人症都是由于激素分泌异常引起,D正确。
故选D。
10. 变形虫是单细胞生物。下图所示为科学家进行的变形虫切割实验,这个实验最能说明( )
A. 细胞核是细胞遗传的控制中心
B. 细胞质是细胞遗传的控制中心
C. 细胞核是细胞代谢活动的控制中心
D. 细胞质是细胞代谢活动的控制中心
【答案】C
【分析】细胞核中存储着遗传物质,控制细胞的遗传和代谢。
【详解】由实验可见,只有具有细胞核,变形虫才能摄食和生长,即正常进行生命活动,说明细胞核是细胞代谢的控制中心,故ABD不符合题意,C符合题意。
故选C。
11. 寻找走失儿童的过程中,有时需要进行亲子鉴定。DNA亲子鉴定是通过亲子代细胞中的核DNA比对来进行的。欲提取待鉴定人血液中的DNA,应选择其中的( )
A. 白细胞B. 成熟的红细胞C. 血小板D. 血浆
【答案】A
【分析】染色体是细胞核内的容易被碱性颜料染成深色的物质,由DNA和蛋白质组成,DNA是遗传物质的载体,它的结构像一个螺旋形的梯子,即双螺旋结构;DNA分子上具有特定遗传信息、能够决定生物的某一性状的片段叫做基因;即遗传物质的载体DNA存在于细胞核中。
【详解】A.白细胞有多种,有细胞核,比红细胞大,数量少,有遗传物质,可以鉴定DNA,A正确。
B.成熟的红细胞无细胞核,没有DNA,B错误。
C.血小板比红细胞和白细胞都小得多,形状不规则,没有细胞核,没有DNA,C错误。
D.血浆是淡黄色的液体,由血浆蛋白、水、葡萄糖、氨基酸等组成,没有细胞结构,没有DNA,D错误。
故选A。
12. 下列各项中,依次属于腔肠动物、节肢动物、软体动物的是( )
A. 涡虫、沙蚕、田螺B. 海葵、蜘蛛、章鱼
C. 蝗虫、河蚌、珊瑚虫D. 蛔虫、水螅、沼虾
【答案】B
【分析】(1)腔肠动物是最低等的多细胞动物,身体呈辐射对称,体表有刺细胞,体壁由外胚层和内胚层两层细胞及中间无细胞结构的中胶层构成,体内有消化腔,有口无肛门;常见种类:海葵、水母、海蜇、珊瑚虫、水螅等,
(2)软体动物柔软的身体表面有外套膜,大多具有贝壳;运动器官是足;常见种类:章鱼、枪乌贼、扇贝、蛾螺、河蚌、蜗牛、田螺、文蛤、缢蛏、石鳖、牡蛎、鲍等。
(3)节肢动物包括昆虫纲、甲壳纲、蛛形纲、多足纲等,它们的共同特征是:身体由许多体节构成,体表有外骨骼,足和触角分节;常见种类:蝗虫、蜘蛛、虾、蜈蚣等。
【详解】A.涡虫身体呈两侧对称,背腹扁平,有口无肛门,属于扁形动物;沙蚕身体由许多体节构成,体表有外骨骼,属于节肢动物;田螺身体柔软,有贝壳,属于软体动物,A错误。
B.海葵身体呈辐射对称,体表有刺细胞,有口无肛门,属于腔肠动物;蜘蛛身体由许多体节构成,体表有外骨骼,属于节肢动物;章鱼身体柔软,有外套膜,属于软体动物,B正确。
C.蝗虫身体由许多体节构成,体表有外骨骼,属于节肢动物;河蚌身体柔软,有贝壳,属于软体动物;珊瑚虫身体呈辐射对称,有口无肛门,属于腔肠动物,C错误。
D.蛔虫身体细长,呈圆柱形,体表有角质层,有口有肛门,属于线性动物;水螅身体呈辐射对称,体表有刺细胞,有口无肛门,属于腔肠动物;沼虾身体由许多体节构成,体表有外骨骼,属于节肢动物,D错误。
故选B。
13. 下列现象中,属于生物变异的是( )
A. 菜粉蝶的成体与幼体有明显差异
B. 雷鸟的羽毛夏季为棕色,冬季为白色
C. 孔雀和鸽子羽毛的形状、颜色明显不同
D. 一棵树上所结果实大小、形态有差异
【答案】D
【分析】生物体的形态特征、生理特征和行为方式叫做性状,生物的亲代与子代之间以及子代的个体之间在性状上的差异叫变异。遗传和变异主要是对同种生物来说的,不同种生物之间的性状存在的差异不是变异。
【详解】A.菜粉蝶的发育过程是变态发育,成体与幼体有显著的差异,是生物的发育现象,不是变异引起的,A不符合题意。
B.雷鸟的羽毛夏季为棕色,冬季为白色,是雷鸟对环境的适应,不是亲子之间,也不是子代个体之间,不属于变异,B不符合题意。
C.孔雀和鸭子属于两个不同的物种,他们羽毛的不同不属于生物变异,C不符合题意。
D.一棵树上所结的果实在大小、形状、颜色上有差异,是子代个体之间的性状不同,属于生物变异,D符合题意。
故选D。
14. “绿水青山就是金山银山”“共谋绿色生活,共建美丽家园”,下列不符合绿色生活理念的是( )
A. 植树造林B. 乘坐公共交通工具出行
C. 使用一次性木筷D. 节水节电
【答案】C
【分析】绿色生活方式是一种生活理念,也是一种生活态度,指的是生活作息时所耗用的能量要尽量减少,特别是减少二氧化碳的排放量,减缓生态恶化;可以从节电、节能和回收等环节来改变生活细节,据此进行分析判断即可。
【详解】A.植树造林对于调节气候、涵养水源、减轻大气污染具有重要意义。因为树木有吸收二氧化碳、放出氧气的作用,而且能抵挡风沙、美化环境,A不符合题意。
B.乘坐公共交通,或步行的方式出行,可以节约资源,减少空气污染,B不符合题意。
C.经常使用一次性筷子,浪费了资源,不符合绿色生活,C符合题意。
D.节约用水,生活污水不随意排放,可以防止水污染;节约用电,可以减少资源浪费,D不符合题意。
故选C
15. 预防甲流、乙流、禽流感等传染病,下列措施不合理的是( )
A. 在家坚决不能打开门窗通风换气
B. 外出回家要用酒精消毒或者洗手液洗手
C. 生活规律,锻炼身体,增加抵抗力
D. 不吃野味,肉类尽量都要煮熟再吃
【答案】A
【分析】传染病是由病原体引起的,能在人与人之间或人与动物之间传播的疾病,具有传染性和流行性。病原体指能引起传染病的细菌、真菌、病毒和寄生虫等。传染病若能流行起来必须具备传染源、传播途径、易感人群三个环节,所以预防传染病的措施有控制传染源、切断传播途径、保护易感人群。
【详解】A.在家要经常打开门窗通风换气,加强卫生管理,养成良好的卫生习惯,保持环境卫生,这属于传染病预防措施中的切断传播途径,A错误。
B.外出回家要用酒精消毒或者洗手液洗手,可以阻断病原体传播的途径,这属于传染病预防措施中的切断传播途径,B正确。
C.生活规律,锻炼身体,增加抵抗力,可以提升自身免疫力,这属于传染病预防措施中的保护易感人群,C正确。
D.不吃野味,肉类尽量都要煮熟再吃,可以阻断病原体传播的途径,这属于传染病预防措施中的切断传播途径,D正确。
故选A。
16. 如图为某同学制作的模拟人体呼吸运动的模型,下列叙述正确的是( )
A. 1模拟人体的喉,可与外界进行气体交换
B. 2模拟人体的胸廓,呼吸时只扩大不缩小
C. 3模拟人体的肺,左右各一,位于腹腔
D. 4模拟人体的膈肌,吸气时发生收缩
【答案】D
【分析】据图分析,图中1气管,2胸廓,3肺,4膈肌。
【详解】A.1模拟的是人体的气管,而与外界进行气体交换的是肺,A错误。
B.2模拟人体的胸廓,吸气时胸廓增大,而呼气时胸廓缩小,B错误。
C.3模拟人体的肺,左右各一,位于胸腔内,C错误。
D.4模拟人体的膈肌,吸气时膈肌收缩,D正确。
故选D。
17. “海阔凭鱼跃”,自然界的鱼类种类繁多。下列各项中的“鱼”全部属于鱼类的是( )
A. 带鱼、娃娃鱼B. 鱿鱼、鳙鱼
C. 鲫鱼、鲟鱼D. 鲨鱼、鲸鱼
【答案】C
【分析】鱼类的特征有:终生生活在水中,鱼体表大都覆盖有鳞片,减少水的阻力,用鳃呼吸,用鳍游泳,靠尾部和躯干部的左右摆动和鳍的协调作用来不断向前游动。
【详解】A.带鱼生活在水中,用鳃呼吸,用鳍游泳,属于鱼类;大鲵又叫娃娃鱼,其幼体生活在水中,用鳃呼吸;成体既能生活在水中,也能生活在潮湿的陆地上,主要用肺呼吸,兼用皮肤呼吸,属于两栖动物,A错误。
B.鱿鱼身体柔软,有外套膜,贝壳退化,属于软体动物;鳙鱼生活在水中,用鳃呼吸,用鳍游泳,属于鱼类,B错误。
C.鲫鱼、鲟鱼都生活在水中,用鳃呼吸,用鳍游泳,都属于鱼类,C正确。
D.鲨鱼生活在水中,用鳃呼吸,用鳍游泳,属于鱼类;鲸鱼属于哺乳动物,胎生和哺乳,体腔内有膈,有牙齿分化,心脏四腔,用肺呼吸,体温恒定,D错误。
故选C。
18. “天高任鸟飞”,鸟类具有多种适于空中飞翔生活的特点、这些特点不包括( )
A. 身体被覆羽毛,前肢变为翼
B. 卵生,体内受精、体外发育
C. 身体呈流线型,气囊辅助呼吸
D. 长骨中空,有龙骨突
【答案】B
【分析】鸟类,会飞行,其结构特征总是与其生活相适应的,如前肢变成翼,有大型的正羽,排成扇形,适于飞行,身体呈流线型,可以减少飞行时的阻力,体内有气囊,辅助肺完成双重呼吸,可以供给充足的氧气,有的骨中空,有的骨愈合,直肠很短,能减轻体重,胸肌发达,利于牵动两翼完成飞行动作,食量大、消化能力强,能为飞行提供充足的营养物质。
【详解】A.鸟类身体被覆羽毛,前肢变为翼,适于鸟类飞行,A正确。
B.卵生,体内受精、体外发育是鸟类的生殖发育方式,不是鸟类适合飞行的特点,B错误。
C.身体呈流线型,可减少阻力,体内有气囊,辅助肺完成双重呼吸,可以供给充足的氧气,适于鸟类飞行,C正确。
D.有龙突骨,有的骨中空,有的骨愈合,直肠很短,能减轻体重,胸肌发达,利于牵动两翼完成飞行动作,D正确。
故选B。
19. 池塘生态系统中生活着很多种生物,有莲、鱼、鸭、蛙、蜻蜓、螺蛳等。下列叙述错误的是( )
A. 该生态系统中的所有生物都是消费者
B. 该生态系统中的能量最终来源于光能
C. 该生态系统具有一定的自我调节能力
D. 该生态系统中蜻蜓的发育不经过蛹期
【答案】A
【分析】生态系统是指在一定空间范围内生物与环境形成的统一的整体。生态系统的组成包括非生物部分和生物部分。非生物部分有阳光、空气、水、温度、土壤(泥沙)等;生物部分包括生产者(主要是绿色植物)、消费者(主要是动物)、分解者(主要是细菌和真菌)。
【详解】A.该生态系统中的鱼、鸭、蛙、蜻蜓、螺蛳等动物是消费者,莲是植物,属于生产者,A错误。
B.生态系统中,只有植物能进行光合作用,在制造有机物的同时,把光能转变成化学能贮存在有机物中,因此该生态系统中的能量最终来源于光能,B正确。
C.生态系统中,生物的种类,数量和所占的比例总是维持在相对稳定的状态,说明生态系统具有一定的自我调节能力,C正确。
D.蜻蜓的发育经历了受精卵→若虫→成虫,不经过蛹期,属于不完全变态发育,D正确。
故选A。
20. “食不言,寝不语”。在吞咽时,能遮住喉的入口,防止食物误入呼吸道的结构是( )
A. 胸廓B. 舌C. 会厌软骨D. 声带
【答案】C
【分析】咽是食物与空气的共同通道,咽既属于消化系统的组成器官又属于呼吸系统的组成器官,食物之所以不能进入气管,与会厌软骨有关。
【详解】吸气时,会厌软骨静止不动,让空气进入气管;吞咽时,喉上升,使会厌软骨覆盖喉口,令食物进入食道。因此,在吞咽时,能遮住喉的入口,防止食物误入呼吸道的结构是会厌软骨,ABD错误,C正确。
故选C。
21. 妈妈的身体是孕育子女的“摇篮”。人体胚胎发育的主要场所是( )
A. 脐带B. 羊水C. 胎盘D. 子宫
【答案】D
【分析】精子的精液进入阴道后,精子缓慢通过子宫,在输卵管内与卵细胞相遇,一个精子与卵细胞结合,形成受精卵。受精卵不断进行细胞分裂,逐渐发育成胚泡,胚泡缓慢移动到子宫,最终植入子宫内膜,这是怀孕。胚泡中细胞继续分裂和分化,逐渐发育成胚胎,并于怀孕后8周左右发育成胎儿,开始呈现人的形态,胎儿生活在子宫内半透明液体羊水中,通过胎盘、脐带从母体获取所需营养物质和氧,并排出二氧化碳等废物,一般怀孕到第40周,胎儿发育成熟,成熟胎儿和胎盘从母体阴道排出,这个过程叫分娩。
【详解】受精卵不断进行细胞分裂,逐渐发育成胚泡,胚泡缓慢移动到子宫,最终植入子宫内膜,这是怀孕。胚泡中细胞继续分裂和分化,逐渐发育成胚胎,并于怀孕后8周左右发育成胎儿,开始呈现人的形态,故人体胚胎发育的主要场所是子宫,ABC不符合题意,D符合题意。
故选D。
22. 制醋所用的醋酸杆菌和酿酒所用的酵母菌相比,前者的细胞结构中没有( )
A. 起保护作用的细胞壁B. 控制物质进出的细胞膜
C. 成形的细胞核D. 进行光合作用的叶绿体
【答案】C
【分析】细菌的细胞结构有细胞壁、细胞膜、细胞质和DNA集中的区域等,没有成形的细胞核,没有叶绿体;真菌的细胞结构有细胞壁、细胞膜、细胞质、细胞核等,没有叶绿体。醋酸杆菌属于细菌,酵母菌属于真菌。
【详解】AB.醋酸杆菌和酵母菌都有细胞壁、细胞膜,AB不符合题意。
C.细菌与真菌的根本区别在于:真菌具有成形细胞核,细菌没有成形的细胞核,只有DNA集中的区域,因此制醋所用的醋酸杆菌和酿酒所用的酵母菌相比,前者的细胞结构中没有成形的细胞核,C符合题意。
D.醋酸杆菌和酵母菌都没有叶绿体,不能进行光合作用,D不符合题意。
故选C。
23. 图中椭圆表示生物具有的特征,重合部分表示它们的共同特征,下列观点错误的是( )
A. P可以表示完全变态发育B. Q可以表示多细胞生物
C. E可以表示体内有脊柱D. F可以表示草食性动物
【答案】A
【分析】(1)根据动物的体内有无脊椎骨构成的脊柱,可以把动物分为脊椎动物和无脊椎动物两大类。无脊椎动物是指身体内没有由脊椎骨组成的脊柱的动物,如:腔肠动物、扁形动物、线形动物、环节动物、软体动物、节肢动物等;脊椎动物是指身体内有由脊椎骨组成的脊柱的动物,包括鱼类、两栖类、爬行类、鸟类和哺乳类。
(2)P是蟾蜍和蝗虫的共同特征,Q是蟾蜍、蝗虫和家兔的共同特征,E是蟾蜍和家兔的共同特征,F是家兔和蝗虫的共同特征。
【详解】A.P是蟾蜍和蝗虫的共同特征,蟾蜍是变态发育,蝗虫是完全变态发育,A符合题意。
B.Q是蟾蜍、蝗虫和家兔的共同特征,蜍、蝗虫和家兔都属于多细胞动物,B不符合题意。
C.E是蟾蜍和家兔的共同特征,蟾蜍属于两栖动物、家兔属于哺乳动物,体内都有由脊椎骨构成的脊柱,都属于脊椎动物,C不符合题意。
D.F是家兔和蝗虫的共同特征,家兔和蝗虫都是草食性动物,D不符合题意。
故选A。
24. 某同学探究植物的蒸腾作用,做了如图所示的一组探究实验,该实验探究的问题是( )
A. 绿色植物蒸腾作用与叶片的多少的关系
B. 绿色植物蒸腾作用与光照的强弱的关系
C. 绿色植物蒸腾作用与环境的温度的关系
D. 绿色植物蒸腾作用与叶片的有无的关系
【答案】D
【分析】对照实验是指在探究某种条件对研究对象的影响时,对研究对象进行的除了该条件不同以外,其他条件都相同的实验。水分从活的植物体表面以水蒸气状态散失到大气中的过程叫做蒸腾作用,蒸腾作用主要通过叶片进行。
【详解】AD.图中,一组装置中植物的叶片较多,另一组装置中的植物没有叶片,因此该实验探究的问题是:绿色植物蒸腾作用与叶片的有无的关系,而不是叶片的多少,A不符合题意,D符合题意。
B.图中,两组组装置中植物,接受的光照强度相同,因此该实验探究的问题不是绿色植物蒸腾作用与光照的强弱的关系,B不符合题意。
C.图中,两组组装置中的植物所处的环境温度相同,因此该实验探究的问题不是绿色植物蒸腾作用与与环境的温度的关系,C不符合题意。
故选D。
25. 下列关于珍爱生命、健康生活的叙述中,正确的是( )
A. 饮酒越多,血液循环越快,兴奋性越高,身体越健康
B. 抗生素可以治疗由细菌、病毒、真菌引发的任何疾病
C. 吸烟有害人体健康,烟雾中含有的焦油具有致癌作用
D. 非处方药没有副作用,患者可在医院或药店自行购买
【答案】C
【分析】本题考查安全用药、吸烟、酗酒、吸毒和食品安全的知识
【详解】A.过量饮酒,特别是酗酒,对身体健康有害无益,酗酒会使人的中枢神经系统过度兴奋或受到抑制,对社会也具有极大危害,如酒后驾车易引起交通事故等,A错误。
B.抗生素可以治疗由细菌引发的疾病,无法治疗病毒和真菌所引发的疾病,B错误。
C.吸烟有害健康,烟雾中含有的焦油具有致癌作用,C正确。
D.药三分毒,非处方药也有副作用,但患者可在医院或药店自行购买,D错误。
故选C
二、非选择题(本大题共5个小题,除特殊标注外,其余每空1分,共35分)
26. 阅读资料,回答下列问题。
资料一:在自然界中,微生物(如下图)种类繁多、分布极广,它们在生物圈中发挥着极其重要的作用,与人类关系也十分密切。
资料二:在四川茂密的森林中,有一种被称为“树舌”的生物,它形似灵芝,属于灵芝的近亲。用显微镜观察“树舌”的细胞发现,有细胞壁、细胞膜、细胞质、细胞核等结构。
(1)分析资料一可知,图中的______可以用来蒸馒头、做面包;图中的______属于单细胞生物;图中的______可用于提取青霉素,图中的甲遇到恶劣环境时,会变成______(休眠体)来度过不良环境。
(2)分析资料二可知,“树舌”属于______(填“细菌”或“真菌”),属于______(填“真核”或“原核”)生物。“树舌”与资料一图中的______都通过产生大量的______来繁殖后代。
【答案】(1)①. 丙 ②. 甲和丙 ③. 乙 ④. 芽孢
(2)①. 真菌 ②. 真核 ③. 乙和丙 ④. 孢子
【分析】根据图片可知,甲为细菌,乙为青霉菌,丙为酵母菌。细菌为单细胞生物,细胞内没有成形的细胞核,属原核生物,乙和丙都是真菌,真菌细胞内具有成形的细胞核,都能依靠孢子繁殖后代,是真核生物。
(1)酵母菌在无氧的条件下,分解葡萄糖产生酒精和二氧化碳,在有氧的条件下,分解葡萄糖产生二氧化碳和水,可以用于蒸馒头或做面包;图中甲和丙是单细胞生物。青霉素是由青霉菌提取出来的,治疗细菌引起的疾病;图中甲是细菌,在遇到恶劣环境时,会变成芽孢进入休眠阶段,从而保护自己。
(2)由题干可知,树舌形似灵芝,具有细胞壁、细胞膜、细胞质、细胞核,属于真菌,是真核生物,乙青霉菌、丙酵母菌也是真菌,都能依靠孢子繁殖。
27. 如图描述的是绿色植物——大豆的一生,根据图示回答问题。
(1)①大豆种子由______和______两部分构成。
(2)①→②过程中所需营养来自①中的______。该过程所需的环境条件有______(写出2点)。
(3)②→③过程中,根尖的生长与其______区和______区的活动密切相关。
(4)④→⑤过程中,④的______发育成⑤中的种子,也就是大豆。
【答案】(1)①. 种皮##胚 ②. 胚##种皮
(2)①. 子叶 ②. 适宜的温度,一定的水分,充足的空气(其中的任意两点均可)
(3)①. 分生##伸长 ②. 伸长##分生 (4)胚珠
【分析】被子植物的一生经历了种子的萌发,植株的生长以及开花结果的过程。图中:①是种子、②是种子的萌发、③是植株的生长、④是花、⑤是果实。
(1)①大豆种子由种皮和胚两部分构成。种皮有保护的作用,胚是种子的主要部分,是新植物的幼体。
(2)大豆种子的胚包括胚芽、胚轴、胚根和子叶,营养完整贮存在子叶中。因此种子萌发需要的营养物质来自①种子中的子叶。种子的萌发需要自身条件和外界条件,其中外界环境条件是适宜的温度,一定的水分,充足的空气。
(3)根尖分为四部分,分别是根冠、分生区、伸长区和成熟区。其中分生区的细胞能够不断分裂,使细胞数目增多,伸长区的细胞能够生长,使细胞的体积增大,因此根尖的生长与其分生区和伸长区的活动密切相关。
(4)被子植物结出果实和种子必须经过传粉和受精两个过程,被子植物的花经过传粉和受精后,雌蕊的子房发育为果实,胚珠发育为种子,受精卵发育为胚。因此④→⑤过程中,④花的胚珠发育成⑤果实中的种子,也就是大豆。
28. 南瓜果皮有白色与黄色两种,这一性状由一对基因控制(用A、a表示)。下表是3组杂交实验中这一性状的亲子代遗传情况,回答下列问题。
(1)在遗传学上,南瓜果皮的白色与黄色称为一对______。
(2)南瓜果皮的______色是隐性性状,作出这一判断的依据是第______组的实验结果。
(3)第①组中白色子代的基因型是______。若第③组中的白色子代杂交,后代中白色个体所占比例是______。
(4)南瓜细胞中的遗传物质是______,主要分布在南瓜细胞的______中。
【答案】(1)相对性状
(2)①. 黄色 ②. ①③
(3)①. AA、Aa ②. 75%
(4)①. DNA ②. 细胞核
【分析】生物体的某些性状是由一对基因控制的,当细胞内控制某种性状的一对基因都是显性或一个是显性、一个是隐性时,生物体表现出显性基因控制的性状;当控制某种性状的基因都是隐性时,隐性基因控制的性状才会表现出来。
(1)同种生物同一性状的不同表现形式称为相对性状。可见,在遗传学上,南瓜果皮的白色与黄色称为一对相对性状。
(2)在一对相对性状的遗传过程中,亲代有两种性状,而子代只有一种性状,子代表现出的性状是显性性状,在子代中没有出现的是隐性性状。如题干中的③组,亲代的性状是:白色×黄色,而子代只有白色,因此白色是显性性状,黄色是隐性性状。在一对相对性状的遗传过程中,子代个体出现了亲代没有的性状,子代新出现的性状一定是隐性性状,由一对隐性基因控制,如题干中的①组,亲代的性状是:白色×白色,而子代个体中出现了黄色,因此白色是显性性状,黄色是隐性性状。所以,南瓜果皮的黄色色是隐性性状,作出这一判断的依据是第①③组的实验结果。
(3)结合上述分析可知,白色是显性性状,基因组成为AA或Aa,黄色是隐性性状,基因组成是aa。第①组中,子代个体出现的黄色(aa),其中的基因分别来自亲代的父本和母本,而亲代的父本和母本都为白色,所以亲代的基因组成都为Aa,遗传过程如下图:
由遗传图谱可知,第①组中白色子代的基因型是:AA、Aa。
在第③组中,亲代的性状是:白色×黄色,其中亲代黄色个体的基因组成是aa,一定把一个a基因传给子代,而子代的性状是白色,因此子代个体的基因组成是Aa。可见,第③组中的白色子代杂交,遗传图解和上述遗传图解一致,所以若第③组中的白色子代(Aa)杂交,后代中白色个体所占比例是75%。
(4)生物体的遗传物质主要是DNA,主要存在于细胞核中。所以南瓜细胞中的遗传物质是DNA,主要分布在南瓜细胞的细胞核中。
29. 为减少传染病的发生和流行,人们应采取积极、科学、有效的预防措施。如图是传染病相关知识概念图。据图回答问题:
(1)给新生儿注射卡介苗可有效预防肺结核,这一过程属于______(填“非特异性”或“特异性”)免疫。从免疫学角度来看,接种的疫苗属于______,从传染病预防角度来看,接种疫苗属于预防措施中的______。
(2)传染病患者属于图中的______,健康人佩戴口罩这一措施属于______,加强体育锻炼这一措施属于______。
【答案】(1)①. 特异性 ②. 抗原 ③. 保护易感人群
(2)①. 传染源 ②. 切断传播途径 ③. 保护易感人群
【分析】传染病是由病原体引起的,能在人与人或人与动物之间传播的疾病,传染病能流行起来必须具备传染源、传播途径、易感人群三个环节,预防传染病的措施有:控制传染源、切断传播途径和保护易感人群。免疫分为特异性免疫和非特异性免疫。
(1)特异性免疫(又称后天性免疫):是指人在出生后才产生的,只针对某一特定的病原体或异物起作用。通过注射疫苗获得的免疫力属于特异性免疫。抗原是指引起人体产生抗体的物质。对人体来说,病原微生物、寄生虫、异型红细胞、异体组织等都可以是抗原。保护易感人群:如注射疫苗、加强体育锻炼等提高人体免疫力的措施。因此给新生儿注射卡介苗可有效预防肺结核,这一过程属于特异性免疫。从免疫学角度来看,接种的疫苗属于抗原,从传染病预防角度来看,接种疫苗属于预防措施中的保护易感人群。
(2)传染源是指能够散播病原体的人或动物,传染病患者属于图中的传染源。传播途径是病原体离开传染源到达健康人所经过的途径,如空气传播、饮食传播、生物媒介传播等,健康人佩戴口罩可以切断病原体的传播,这一措施属于切断传播途径。加强体育锻炼能提高人体的免疫力,这一措施属于保护易感人群。
30. 我省大力推进美丽乡村建设,如图是某生态农业基地的部分示意图。回答下列问题。
(1)该生态农业生态系统中,最基本的生物成分是______者。
(2)该生态农业生态系统中,能量流动的特点是______。
(3)水稻秸秆中含有丰富的______,既可以用于培养蘑菇等食用菌,又可以用于生产沼气。鸭粪、猪粪也可以生产沼气。沼气池中发挥主要作用的微生物是______。
(4)生态农业与传统农业相比,优势在于______(任写1点)。
【答案】(1)生产 (2)单向、递减
(3)①. 有机物 ②. 甲烷菌
(4)有效缓解了燃烧秸秆造成的污染和浪费
【分析】生态系统的组成包括非生物部分和生物部分。非生物部分有阳光、空气、水、温度等;生物部分包括生产者(主要是绿色植物)、消费者(主要是动物)、分解者(主要是细菌和真菌)。食物链反映的只是生产者与消费者之间吃与被吃的关系。食物链的起始点一定是生产者(绿色植物)。
(1)在生态系统中能量流动是从生产者(水稻、杂草)光合作用固定太阳能开始,没有了生产者,也就没有了能量,消费者、分解者就不能获得有机物和氧气。因此在此生态系统中最基本、最关键的生物组成成分是生产者,即水稻、杂草。
(2)生态系统的物质和能量是通过食物链和食物网传递的,能量流动具有单向性和不可逆性,能量在沿着食物链传递时,每一步转换都会有能量损失,通常只有大约10%的能量被下一个营养级所利用,因此该生态农业生态系统中,能量流动的特点是单向、递减。
(3)水稻属于绿色植物,能够进行光合作用产生有机物,因此水稻秸秆中含有丰富的有机物,既可以用于培养蘑菇等食用菌,又可以用于生产沼气。鸭粪、猪粪也可以生产沼气。沼气池中发挥主要作用的微生物是甲烷菌,因为甲烷菌在无氧的条件下,分解有机物产生甲烷。
(4)传统农业中产生的秸秆,农民往往焚烧或掩埋,造成环境污染,并且浪费资源,而生态农业中产生的秸秆进行再利用,优势在于有效缓解了燃烧秸秆造成的污染和浪费等。
组别
①
②
③
亲代
白色×白色
白色×黄色
白色×黄色
子代
白色、黄色
白色、黄色
白色
相关试卷
这是一份2024年河北省保定市高碑店市八年级中考三模生物试题,共8页。
这是一份2024年河北省保定市清苑区中考二模生物试题(原卷版+解析版),文件包含2024年河北省保定市清苑区中考二模生物试题原卷版docx、2024年河北省保定市清苑区中考二模生物试题解析版docx等2份试卷配套教学资源,其中试卷共38页, 欢迎下载使用。
这是一份河北省保定市高碑店市2023-2024学年七年级上学期期末生物试题(原卷版+解析版),文件包含精品解析河北省保定市高碑店市2023-2024学年七年级上学期期末生物试题原卷版docx、精品解析河北省保定市高碑店市2023-2024学年七年级上学期期末生物试题解析版docx等2份试卷配套教学资源,其中试卷共30页, 欢迎下载使用。

