

还剩2页未读,
继续阅读
人教版五年级数学上册第五单元复习教案
展开
这是一份人教版五年级数学上册第五单元复习教案,共4页。
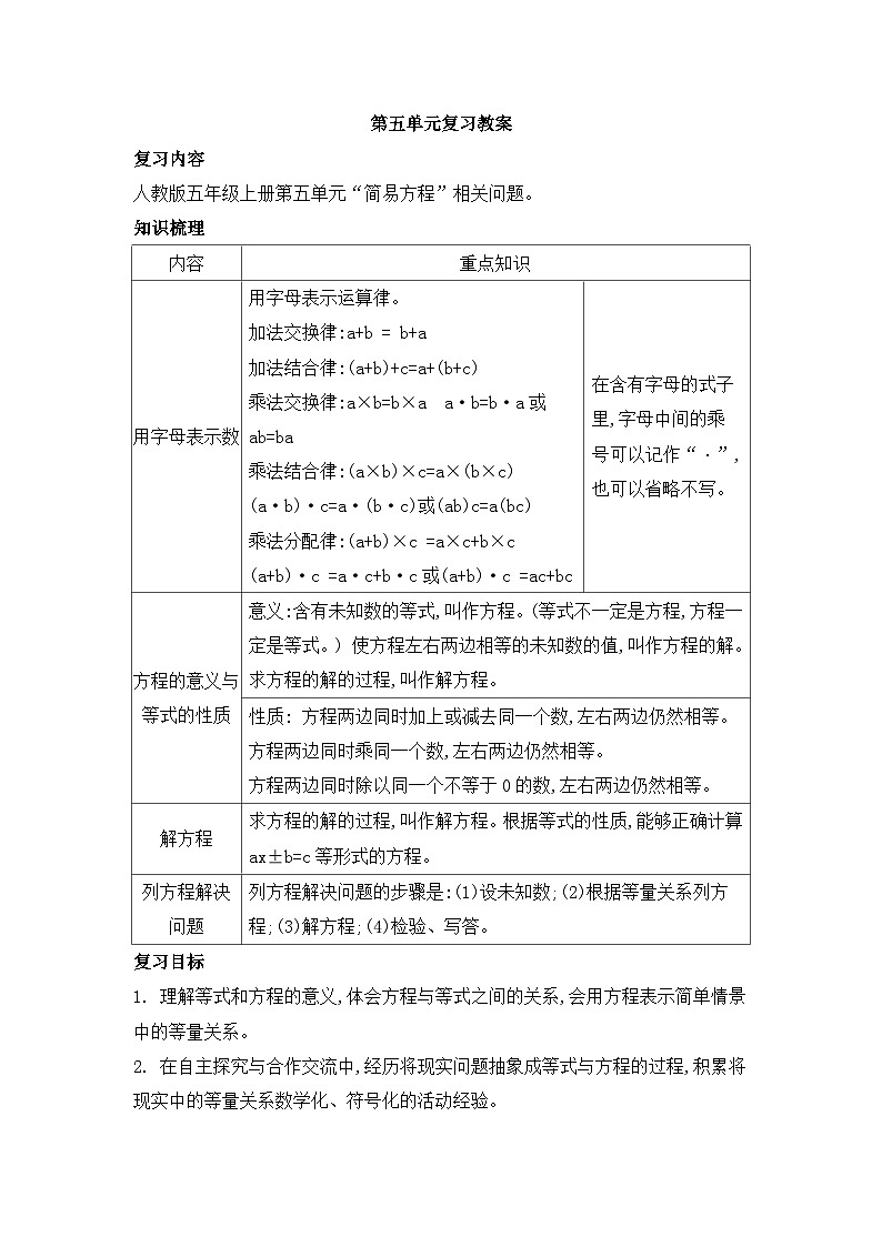
第五单元复习教案复习内容人教版五年级上册第五单元“简易方程”相关问题。知识梳理复习目标1. 理解等式和方程的意义,体会方程与等式之间的关系,会用方程表示简单情景中的等量关系。2. 在自主探究与合作交流中,经历将现实问题抽象成等式与方程的过程,积累将现实中的等量关系数学化、符号化的活动经验。3. 在丰富的问题情景中感受生活中大量存在的等量关系,体会方程是现实中等量关系的数学模型,初步体验方程的思想。复习重点理解并掌握方程的含义,会列方程表示简单的数量关系。复习难点用方程的思想刻画实际情景中的等量关系。复习方法 在单元复习的教学中,通过代换、迁移等方法,引导学生把本单元所学的知识内容与复习的内容联系起来,主要引导学生理解和掌握列方程解决实际问题的步骤,从而利用列方程的方法解决实际问题。复习过程一、创设情景,导入复习认识等式(出示天平)1.提问:小明在天平的两边放上砝码,你能用式子表示天平左右两边物体的质量关系吗?2.揭示:像这样左右两边相等的式子,我们把它叫作等式。3.提问:小明从天平的左边拿走了一只砝码,这时候还能用等式表示两边物体的质量关系吗?那该怎样表示左右两边的质量关系呢?二、回顾整理,建构网络1.用含有未知数的式子表示质量关系(1)提问:小明准备在天平的左边放一个物体。如果把这个物体放下来,可能会出现哪些情况呢?怎样用式子表示这里左右两边物体的质量关系呢?(2) 感悟:人类能够将未知数用一定的字母表示,并且让未知数平等的参与运算经历了漫长的过程。(播放录音:700多年前,我国数学家李治发明了“天元术”,他用“天元”表示未知数。后来数学家们又用各种符号表示未知数,1637年,法国数学家卡尔最早用x表示未知数。这种表示方法逐渐成为人们的习惯)(3)交流:三幅图中,天平两边物体的质量关系可以怎样表示?(4)表达:(放下物体后)为了使天平达到平衡,小明利用砝码进行了各种调整,请你也用关系式表示天平两边物体的质量关系。学生在学习材料纸上完成并汇报交流。2.分类、比较,揭示方程的意义(1)讨论分类依据。将课件中8个式子分类,同桌之间相互讨论。(2)动手操作。讨论结束后,拿出8张式子的纸条,按照你们的想法分一分。(3)交流反馈。展示学生的各种分类情况。根据分类标准咱们来看一看每一组式子有什么特征。①没有未知数也不是等式。②有未知数,但不是等式。③没有未知数,但是等式。④含有未知数而且是等式。(4)揭示概念指出:指出像x+50=150,2x=200这样的含有未知数的等式叫作方程。3.探索解方程 (1)解方程的方法。 (2)解方程注意什么?(完成相应的习题)4.方程的实际应用三、重点复习,强化提高让学生经历捕捉信息、提出问题、代数表达、方程求解的全过程以及实际应用。四、自主检评,完善提高通过今天的学习,你有什么收获?总结提升1.用字母表示数和运算律:学会用含有字母的式子表示数量关系,会根据字母所取得值,求含有字母式子的值,能用字母表示运算律。2.用含有字母的式子表示运算关系:用含有字母的式子表示数量关系学会根据字母所取得值,求含有字母式子的值,探索用字母表示数的意义和作用。3.方程的意义与等式的性质:理解方程的意义,会用所学的知识解决实际问题,理解等式的基本性质明确等式和方程之间的联系和区别。4.掌握解方程的依据,会解较复杂的方程。内容重点知识用字母表示数用字母表示运算律。 加法交换律:a+b = b+a加法结合律:(a+b)+c=a+(b+c)乘法交换律:a×b=b×a a·b=b·a或ab=ba 乘法结合律:(a×b)×c=a×(b×c) (a·b)·c=a·(b·c)或(ab)c=a(bc) 乘法分配律:(a+b)×c =a×c+b×c (a+b)·c =a·c+b·c或(a+b)·c =ac+bc在含有字母的式子里,字母中间的乘号可以记作“·”,也可以省略不写。方程的意义与等式的性质意义:含有未知数的等式,叫作方程。(等式不一定是方程,方程一定是等式。) 使方程左右两边相等的未知数的值,叫作方程的解。 求方程的解的过程,叫作解方程。性质: 方程两边同时加上或减去同一个数,左右两边仍然相等。 方程两边同时乘同一个数,左右两边仍然相等。 方程两边同时除以同一个不等于0的数,左右两边仍然相等。解方程求方程的解的过程,叫作解方程。根据等式的性质,能够正确计算ax±b=c等形式的方程。列方程解决问题列方程解决问题的步骤是:(1)设未知数;(2)根据等量关系列方程;(3)解方程;(4)检验、写答。
第五单元复习教案复习内容人教版五年级上册第五单元“简易方程”相关问题。知识梳理复习目标1. 理解等式和方程的意义,体会方程与等式之间的关系,会用方程表示简单情景中的等量关系。2. 在自主探究与合作交流中,经历将现实问题抽象成等式与方程的过程,积累将现实中的等量关系数学化、符号化的活动经验。3. 在丰富的问题情景中感受生活中大量存在的等量关系,体会方程是现实中等量关系的数学模型,初步体验方程的思想。复习重点理解并掌握方程的含义,会列方程表示简单的数量关系。复习难点用方程的思想刻画实际情景中的等量关系。复习方法 在单元复习的教学中,通过代换、迁移等方法,引导学生把本单元所学的知识内容与复习的内容联系起来,主要引导学生理解和掌握列方程解决实际问题的步骤,从而利用列方程的方法解决实际问题。复习过程一、创设情景,导入复习认识等式(出示天平)1.提问:小明在天平的两边放上砝码,你能用式子表示天平左右两边物体的质量关系吗?2.揭示:像这样左右两边相等的式子,我们把它叫作等式。3.提问:小明从天平的左边拿走了一只砝码,这时候还能用等式表示两边物体的质量关系吗?那该怎样表示左右两边的质量关系呢?二、回顾整理,建构网络1.用含有未知数的式子表示质量关系(1)提问:小明准备在天平的左边放一个物体。如果把这个物体放下来,可能会出现哪些情况呢?怎样用式子表示这里左右两边物体的质量关系呢?(2) 感悟:人类能够将未知数用一定的字母表示,并且让未知数平等的参与运算经历了漫长的过程。(播放录音:700多年前,我国数学家李治发明了“天元术”,他用“天元”表示未知数。后来数学家们又用各种符号表示未知数,1637年,法国数学家卡尔最早用x表示未知数。这种表示方法逐渐成为人们的习惯)(3)交流:三幅图中,天平两边物体的质量关系可以怎样表示?(4)表达:(放下物体后)为了使天平达到平衡,小明利用砝码进行了各种调整,请你也用关系式表示天平两边物体的质量关系。学生在学习材料纸上完成并汇报交流。2.分类、比较,揭示方程的意义(1)讨论分类依据。将课件中8个式子分类,同桌之间相互讨论。(2)动手操作。讨论结束后,拿出8张式子的纸条,按照你们的想法分一分。(3)交流反馈。展示学生的各种分类情况。根据分类标准咱们来看一看每一组式子有什么特征。①没有未知数也不是等式。②有未知数,但不是等式。③没有未知数,但是等式。④含有未知数而且是等式。(4)揭示概念指出:指出像x+50=150,2x=200这样的含有未知数的等式叫作方程。3.探索解方程 (1)解方程的方法。 (2)解方程注意什么?(完成相应的习题)4.方程的实际应用三、重点复习,强化提高让学生经历捕捉信息、提出问题、代数表达、方程求解的全过程以及实际应用。四、自主检评,完善提高通过今天的学习,你有什么收获?总结提升1.用字母表示数和运算律:学会用含有字母的式子表示数量关系,会根据字母所取得值,求含有字母式子的值,能用字母表示运算律。2.用含有字母的式子表示运算关系:用含有字母的式子表示数量关系学会根据字母所取得值,求含有字母式子的值,探索用字母表示数的意义和作用。3.方程的意义与等式的性质:理解方程的意义,会用所学的知识解决实际问题,理解等式的基本性质明确等式和方程之间的联系和区别。4.掌握解方程的依据,会解较复杂的方程。内容重点知识用字母表示数用字母表示运算律。 加法交换律:a+b = b+a加法结合律:(a+b)+c=a+(b+c)乘法交换律:a×b=b×a a·b=b·a或ab=ba 乘法结合律:(a×b)×c=a×(b×c) (a·b)·c=a·(b·c)或(ab)c=a(bc) 乘法分配律:(a+b)×c =a×c+b×c (a+b)·c =a·c+b·c或(a+b)·c =ac+bc在含有字母的式子里,字母中间的乘号可以记作“·”,也可以省略不写。方程的意义与等式的性质意义:含有未知数的等式,叫作方程。(等式不一定是方程,方程一定是等式。) 使方程左右两边相等的未知数的值,叫作方程的解。 求方程的解的过程,叫作解方程。性质: 方程两边同时加上或减去同一个数,左右两边仍然相等。 方程两边同时乘同一个数,左右两边仍然相等。 方程两边同时除以同一个不等于0的数,左右两边仍然相等。解方程求方程的解的过程,叫作解方程。根据等式的性质,能够正确计算ax±b=c等形式的方程。列方程解决问题列方程解决问题的步骤是:(1)设未知数;(2)根据等量关系列方程;(3)解方程;(4)检验、写答。

相关资料
更多