第10章 第42讲 电解池 金属的腐蚀与防护(含答案) 2025年高考化学大一轮复习全新方案 讲义
展开
这是一份第10章 第42讲 电解池 金属的腐蚀与防护(含答案) 2025年高考化学大一轮复习全新方案 讲义,文件包含第10章第42讲电解池金属的腐蚀与防护教师版2025年高考化学大一轮复习全新方案docx、第10章第42讲电解池金属的腐蚀与防护学生版2025年高考化学大一轮复习全新方案docx等2份学案配套教学资源,其中学案共39页, 欢迎下载使用。
考点一 电解池及工作原理
1.电解与电解池
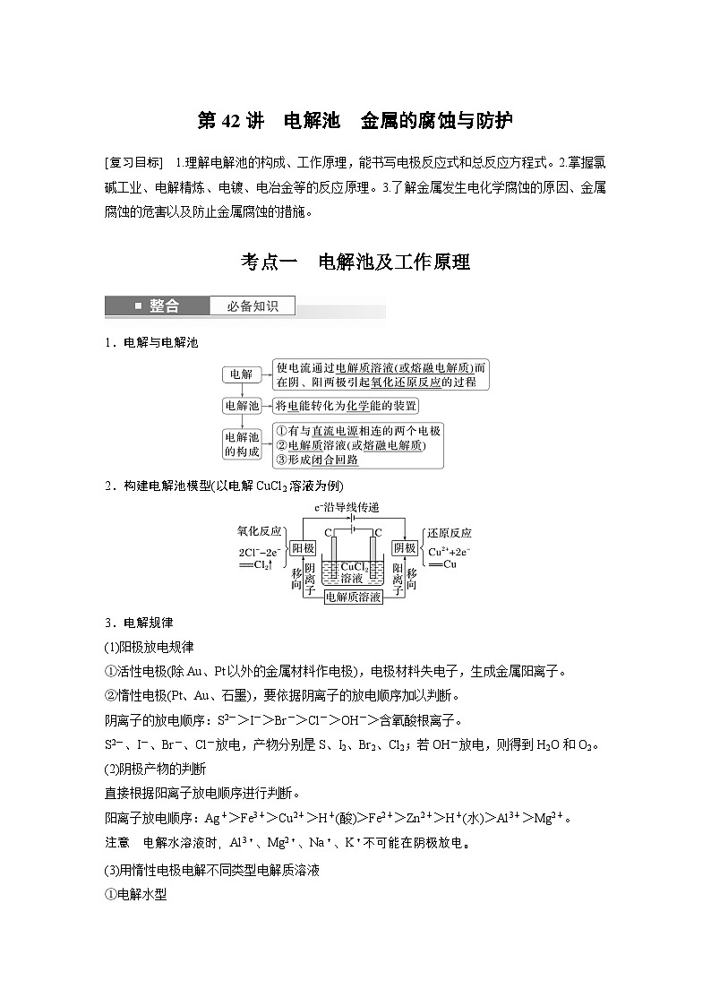
2.构建电解池模型(以电解CuCl2溶液为例)
3.电解规律
(1)阳极放电规律
①活性电极(除Au、Pt以外的金属材料作电极),电极材料失电子,生成金属阳离子。
②惰性电极(Pt、Au、石墨),要依据阴离子的放电顺序加以判断。
阴离子的放电顺序:S2->I->Br->Cl->OH->含氧酸根离子。
S2-、I-、Br-、Cl-放电,产物分别是S、I2、Br2、Cl2;若OH-放电,则得到H2O和O2。
(2)阴极产物的判断
直接根据阳离子放电顺序进行判断。
阳离子放电顺序:Ag+>Fe3+>Cu2+>H+(酸)>Fe2+>Zn2+>H+(水)>Al3+>Mg2+。
注意 电解水溶液时,Al3+、Mg2+、Na+、K+不可能在阴极放电。
(3)用惰性电极电解不同类型电解质溶液
①电解水型
②电解电解质型
③电解质和水均参与电解型
一、电解池中电极与电极产物的判断
1.用Pt电极电解饱和Na2CO3溶液的装置如图,两极均有气体生成,c电极附近产生可燃性气体,澄清石灰水无浑浊现象。下列说法正确的是( )
A.a为电源正极
B.c电极附近生成了CH4
C.电子的流动方向:c→溶液→d
D.反应后恢复到原温度,溶液pH不变
2.用石墨作电极,电解稀Na2SO4溶液的装置如图所示,通电后在石墨电极A和B附近分别滴加一滴石蕊溶液。下列叙述正确的是( )
A.逸出气体的体积:A电极<B电极
B.一电极逸出无味气体,另一电极逸出有刺激性气味气体
C.A电极附近呈红色,B电极附近呈蓝色
D.电解一段时间后,将全部电解液转移到同一烧杯中,充分搅拌后溶液呈中性
二、电解后电解质溶液的复原
3.以惰性电极电解100 mL 0.05 ml·L-1 CuSO4溶液。
(1)阳极产生56 mL(标准状况下)气体时,所得溶液的pH为________(不考虑溶液体积变化),要使溶液恢复到电解前的状态,可加入____________g的________物质。
(2)继续通电电解,此时被电解的物质为____________________________________________,
若加入0.005 ml Cu(OH)2可使溶液复原,则电路中转移的电子为________ml。
(3)通电一段时间,加入0.002 5 ml Cu2(OH)2CO3可使溶液复原,则电路中转移的电子为______ml。
分析电解过程的思维流程
三、电解池中电极反应式及总反应式的书写
4.按要求书写电极反应式和总反应式:
(1)用惰性电极电解MgCl2溶液
阳极反应式:__________________________________________________________________;
阴极反应式:__________________________________________________________________;
总反应离子方程式:____________________________________________________________
______________________________________________________________________________。
(2)以铝材为阳极,电解H2SO4溶液,铝材表面形成氧化膜
阳极反应式:__________________________________________________________________;
阴极反应式:_________________________________________________________________;
总反应方程式:________________________________________________________________。
(3)电解MnSO4溶液可制备MnO2,其阳极的电极反应式为____________________________。
5.电解Na2CO3溶液原理如图所示:
阳极的电极反应式为____________________________________________________________
______________________________________________________________________________,
阴极产生的物质A的化学式为____________________________________________________。
6.[2021·湖南,16(4)(5)]利用电解原理,将氨转化为高纯氢气,其装置如图所示。
(4)电解过程中OH-的移动方向为__________(填“从左往右”或“从右往左”)。
(5)阳极的电极反应式为___________________________________________________________
_______________________________________________________________________________。
电解池电极反应式的书写
(1)用惰性电极电解,分析溶液中的阴阳离子:阳离子向阴极移动,分析阳离子在阴极上得电子的顺序;阴离子向阳极移动,分析阴离子在阳极上失电子的顺序。
(2)金属被腐蚀溶解的作阳极,被保护不被腐蚀的作阴极。
(3)在写电极反应式时,要考虑电解质溶液的酸碱性、离子交换膜、甚至反应的区域等对电极产物的影响。
考点二 电解原理的典型应用
1.氯碱工业
习惯上把电解饱和食盐水的工业生产叫做氯碱工业。
(1)反应原理
阳极:___________________________________________________________(________反应)。
阴极:___________________________________________________________(________反应)。
总反应化学方程式:_____________________________________________________________。
总反应离子方程式:_____________________________________________________________。
注意 电解所用的食盐要精制。
(2)离子交换膜法的生产过程
加入或流出的物质a、b、c、d分别是____________________、__________________、________、__________;X、Y分别是______、______。
(3)阳离子交换膜的作用
阻止______进入阳极室与Cl2发生副反应:2NaOH+Cl2===NaCl+NaClO+H2O,阻止阳极产生的Cl2和阴极产生的H2混合发生爆炸。
(4)氯碱工业产品
2.电镀 电解精炼
(1)电镀
①概念:利用电解原理在某些金属表面镀上一薄层其他金属或合金的加工工艺。
②目的:增强金属的抗腐蚀能力,增加表面硬度和美观。
(2)电解精炼
银、金等金属不放电形成________,在阴极只有Cu2+放电,锌、铁、镍较活泼的金属阳离子残留在____________中,故能够将杂质除去。电解过程中,Cu2+的浓度____________。
3.电冶金
利用电解熔融盐或氧化物的方法来冶炼活泼金属Na、Ca、Mg、Al等。
1.在镀件上电镀铜时,镀件应连接电源的正极( )
2.根据得失电子守恒可知电解精炼铜时,阳极减少的质量和阴极增加的质量相等( )
3.电镀铜和电解精炼铜时,电解质溶液中c(Cu2+)均保持不变( )
4.电解冶炼镁、铝通常电解熔融的MgCl2和Al2O3,也可以电解熔融的MgO和AlCl3( )
一、氯碱工业原理
1.工业上利用电解食盐溶液制取盐酸和氢氧化钠的装置如图所示。图中的双极膜中间层中的H2O解离为H+和OH-。
下列有关说法错误的是( )
A.N表示阴离子交换膜
B.甲室流出的为氢氧化钠溶液
C.电解总反应:NaCl+H2Oeq \(=====,\s\up7(电解))NaOH+HCl
D.相比现有氯碱工业制取氢氧化钠,该方法更环保
2.某学生想制作一种家用环保型消毒液发生器,用石墨作电极电解饱和氯化钠溶液,通电时,为使Cl2被完全吸收制得有较强杀菌能力的消毒液,设计了如图所示的装置,以下对电源电极名称和消毒液的主要成分判断正确的是( )
A.a为正极,b为负极;NaClO和NaCl
B.a为负极,b为正极;NaClO和NaCl
C.a为阳极,b为阴极;HClO和NaCl
D.a为阴极,b为阳极;HClO和NaCl
二、活性金属电极电解应用——电镀、电解精炼
3.金属镍有广泛的用途,粗镍中含有Fe、Zn、Cu、Pt等杂质,可用电解法制得高纯度的镍。下列叙述正确的是(已知氧化性:Fe2+<Ni2+<Cu2+)( )
A.阳极发生还原反应,其电极反应式为Ni2++2e-===Ni
B.电解过程中,阳极质量的减少量与阴极质量的增加量相等
C.电解后,溶液中存在的阳离子只有Fe2+和Zn2+
D.电解后,电解槽底部的阳极泥中有Cu和Pt
4.用有机阳离子、Al2Cleq \\al(-,7)和AlCleq \\al(-,4)组成的离子液体作电解液时,可在钢制品上电镀铝。钢制品应接电源的________极,已知电镀过程中不产生其他离子且有机阳离子不参与电极反应,阴极反应式为____________________________________________________________。
若改用AlCl3水溶液作电解液,则阴极产物为________。
三、极活泼金属制取——电冶金
5.电解熔融氯化钠和氯化钙混合物制备金属钠的装置如图所示。阳极A为石墨,阴极为铁环K,两极用隔膜D隔开。氯气从阳极上方的抽气罩H抽出,液态金属钠经铁管F流入收集器G。下列叙述正确的是( )
A.氯化钙的作用是做助熔剂,降低氯化钠的熔点
B.金属钠的密度大于熔融混合盐的密度,电解得到的钠在下层
C.隔膜D为阳离子交换膜,防止生成的氯气和钠重新生成氯化钠
D.电解时阴极的电极反应为Na++e-===Na,发生氧化反应,阴极上可能有少量的钙单质生成
6.研究发现,可以用石墨作阳极、钛网作阴极、熔融CaF2-CaO作电解质,利用图示装置获得金属钙,并以钙为还原剂还原二氧化钛制备金属钛。下列说法正确的是( )
A.将熔融CaF2-CaO换成Ca(NO3)2溶液也可以达到相同目的
B.阳极的电极反应式为C+2O2--4e-===CO2↑
C.在制备金属钛前后,整套装置中CaO的总量减少
D.阴极的电极反应式为Ca-2e-===Ca2+
考点三 金属的腐蚀与防护
1.金属腐蚀的本质
金属原子失去电子变为金属阳离子,发生____________________________________反应。
2.金属腐蚀的类型
(1)化学腐蚀与电化学腐蚀
(2)析氢腐蚀与吸氧腐蚀(以钢铁的腐蚀为例)
3.金属腐蚀快慢的规律
[应用举例]
如图所示,各烧杯中盛有海水,铁在其中被腐蚀的速率由快到慢的顺序为______________
______________________________________________________________________________。
4.金属的防护
1.干燥环境下,所有金属都不能被腐蚀( )
2.铜在酸性环境下,不易发生析氢腐蚀( )
3.纯银器表面变黑和钢铁表面生锈腐蚀原理一样( )
4.Al、Fe、Cu在潮湿的空气中腐蚀均生成氧化物( )
5.钢铁发生电化学腐蚀时,负极铁失去电子生成Fe3+( )
一、金属腐蚀现象与实验探究
1.如图是实验室研究海水对铁闸不同部位腐蚀情况的剖面示意图。
(1)该化学腐蚀属于________腐蚀。
(2)图中A、B、C、D四个区域,生成铁锈最多的是__________区域。
2.实验探究(如图所示)
(1)若棉团浸有NH4Cl溶液,铁钉发生________________________腐蚀,正极反应式为________________________,右试管中现象是_______________________________________
_______________________________________________________________________________。
(2)若棉团浸有NaCl溶液,铁钉发生________腐蚀,正极反应式为____________________,右试管中现象是_________________________________________________________________。
3.某同学进行下列实验:
生铁片发生______________________________________________________________腐蚀,中心区域的电极反应式为__________________________________________________________,
边缘处的电极反应式为__________________________________________________________,
交界处发生的反应为____________________________________________________________
______________________________________________________________________________。
二、金属腐蚀的防护措施
4.港珠澳大桥的设计使用寿命高达120年,主要的防腐蚀方法有:①钢梁上安装铝片;②使用高性能富锌(富含锌粉)底漆;③使用高附着性防腐涂料;④预留钢铁腐蚀量。下列分析不合理的是( )
A.防腐涂料可以防水、隔离O2,降低吸氧腐蚀速率
B.防腐过程中铝和锌均作为负极,失去电子
C.钢铁在海水中发生吸氧腐蚀时正极反应为O2+4e-===2O2-
D.方法①②③只能减缓钢铁腐蚀,未能完全消除
5.利用如图装置可以模拟铁的电化学防护。下列说法错误的是( )
A.若X为锌棒,开关K置于M处,可减缓铁的腐蚀
B.若X为锌棒,开关K置于M处,铁极发生氧化反应
C.若X为碳棒,开关K置于N处,可减缓铁的腐蚀
D.若X为碳棒,开关K置于N处,X极发生氧化反应
1.(2022·广东,10)以熔融盐为电解液,以含Cu、Mg和Si等的铝合金废料为阳极进行电解,实现Al的再生。该过程中( )
A.阴极发生的反应为Mg-2e-===Mg2+
B.阴极上Al被氧化
C.在电解槽底部产生含Cu的阳极泥
D.阳极和阴极的质量变化相等
2.(2022·海南,9)一种采用H2O(g)和N2(g)为原料制备NH3(g)的装置示意图如图。
下列有关说法正确的是( )
A.在b电极上,N2被还原
B.金属Ag可作为a电极的材料
C.改变工作电源电压,反应速率不变
D.电解过程中,固体氧化物电解质中O2-不断减少
3.(2023·浙江6月选考,13)氯碱工业能耗大,通过如图改进的设计可大幅度降低能耗,下列说法不正确的是( )
A.电极A接电源正极,发生氧化反应
B.电极B的电极反应式为:2H2O+2e-===H2↑+2OH-
C.应选用阳离子交换膜,在右室获得浓度较高的NaOH溶液
D.改进设计中通过提高电极B上反应物的氧化性来降低电解电压,减少能耗
4.(2023·辽宁,7)某无隔膜流动海水电解法制H2的装置如图所示,其中高选择性催化剂PRT可抑制O2产生。下列说法正确的是( )
A.b端电势高于a端电势
B.理论上转移2 ml e-生成4 g H2
C.电解后海水pH下降
D.阳极发生:Cl-+H2O-2e-===HClO+H+
5.(2022·北京,13)利用下图装置进行铁上电镀铜的实验探究。
下列说法不正确的是( )
A.①中气体减少,推测是由于溶液中c(H+)减少,且Cu覆盖铁电极,阻碍H+与铁接触
B.①中检测到Fe2+,推测可能发生反应:Fe+2H+===Fe2++H2↑、Fe+Cu2+===Fe2++Cu
C.随阴极析出Cu,推测②中溶液c(Cu2+)减少,Cu2++4NH3[Cu(NH3)4]2+平衡逆移
D.②中Cu2+生成[Cu(NH3)4]2+,使得c(Cu2+)比①中溶液的小,Cu缓慢析出,镀层更致密
实例
电极反应式及总反应式
电解质溶液浓度
复原方法
H2SO4
阴极:________________________________
_____________________________________
阳极:________________________________
_____________________________________
总反应式:____________________________
__________________________________________________________________________
实例
电极反应式及总反应式
电解质溶液浓度
复原方法
HCl
阴极:________________________________
_____________________________________
阳极:________________________________
_____________________________________
总反应式:____________________________
__________________________________________________________________________
CuCl2
阴极:________________________________
_____________________________________
阳极:________________________________
_____________________________________
总反应式:____________________________
__________________________________________________________________________
实例
电极反应式及总反应式
电解质溶液浓度
复原方法
NaCl、KCl
(放H2生碱)
阴极:_________________________
_______________________________
阳极:__________________________
_______________________________
总反应式:______________________
_______________________________
_______________________________
减小并生成新电解质
CuSO4、Cu(NO3)2
(放O2生酸)
阴极:_________________________
_______________________________
阳极:__________________________
_______________________________
总反应式:______________________
_______________________________
_______________________________
总反应化学方程式
电极反应式
冶炼钠
阳极:________________________________
阴极:________________________________
冶炼镁
阳极:________________________________
阴极:________________________________
冶炼铝
阳极:________________________________
阴极:________________________________
类型
化学腐蚀
电化学腐蚀
条件
金属与接触到的干燥气体或非电解质液体直接发生化学反应
不纯的金属接触到电解质溶液发生原电池反应
本质
M-ne-===Mn+
M-ne-===Mn+
现象
金属被腐蚀
较活泼的金属被腐蚀
区别
无电流产生
有微弱电流产生
联系
电化学腐蚀比化学腐蚀普遍得多,腐蚀速率更快,危害也更严重
类型
析氢腐蚀
吸氧腐蚀
条件
水膜酸性较强
水膜酸性很弱或呈中性
电极反应
负极
Fe-2e-===Fe2+
正极
总反应式
联系
____________更普遍
对同一电解质溶液来说,腐蚀速率的快慢
电解原理引起的腐蚀>原电池原理引起的腐蚀>化学腐蚀>有防护措施的腐蚀;外界条件相同时,电解质浓度越大,金属腐蚀越快
对同一金属来说,在不同溶液中腐蚀速率的快慢
强电解质溶液中>弱电解质溶液中>非电解质溶液中;活动性不同的两种金属,活动性差别越大,腐蚀速率越快
操作
现象
取一块打磨过的生铁片,在其表面滴一滴含酚酞和K3[Fe(CN)6]的食盐水
放置一段时间后,生铁片上出现如图所示“斑痕”,其边缘为红色,中心区域为蓝色,在两色环交界处出现铁锈
序号
电解质溶液
实验现象
①
0.1 ml·L-1 CuSO4+少量H2SO4
阴极表面有无色气体,一段时间后阴极表面有红色固体,气体减少。经检验电解液中有Fe2+
②
0.1 ml·L-1 CuSO4+过量氨水
阴极表面未观察到气体,一段时间后阴极表面有致密红色固体。经检验电解液中无Fe元素
相关学案
这是一份第11章 第48讲 影响化学平衡的因素(含答案) 2025年高考化学大一轮复习全新方案 讲义,文件包含第11章第48讲影响化学平衡的因素教师版2025年高考化学大一轮复习全新方案docx、第11章第48讲影响化学平衡的因素学生版2025年高考化学大一轮复习全新方案docx等2份学案配套教学资源,其中学案共25页, 欢迎下载使用。
这是一份第8章 第33讲 化学键(含答案) 2025年高考化学大一轮复习全新方案 讲义,文件包含第8章第33讲化学键教师版2025年高考化学大一轮复习全新方案docx、第8章第33讲化学键学生版2025年高考化学大一轮复习全新方案docx等2份学案配套教学资源,其中学案共24页, 欢迎下载使用。
这是一份第6章 第26讲 化学与STSE 化学与中华文明(含答案) 2025年高考化学大一轮复习全新方案 讲义,文件包含第6章第26讲化学与STSE化学与中华文明教师版2025年高考化学大一轮复习全新方案docx、第6章第26讲化学与STSE化学与中华文明学生版2025年高考化学大一轮复习全新方案docx等2份学案配套教学资源,其中学案共16页, 欢迎下载使用。

