


精品解析:2024年湖南省中考历史试题(解析版)
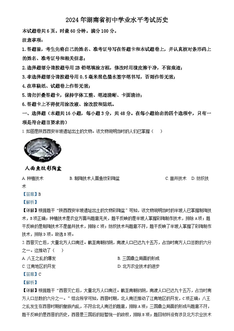
展开精品解析:湖南省益阳市2023年中考历史试题(解析版): 这是一份精品解析:湖南省益阳市2023年中考历史试题(解析版),共18页。试卷主要包含了选择题,非选择题等内容,欢迎下载使用。
初中历史中考复习 精品解析:2021年湖南省永州市中考历史试题(解析版): 这是一份初中历史中考复习 精品解析:2021年湖南省永州市中考历史试题(解析版),共6页。试卷主要包含了 湖南地方文化常识, 德国一位法学家说等内容,欢迎下载使用。
初中历史中考复习 精品解析:2021年湖南省岳阳市中考历史试题(解析版): 这是一份初中历史中考复习 精品解析:2021年湖南省岳阳市中考历史试题(解析版),共15页。试卷主要包含了 抗日战争胜利的决定性因素是, 黑格尔曾说等内容,欢迎下载使用。