湖北省襄阳市第五中学2023-2024学年高二上学期9月月考生物试卷(Word版附解析)
展开A. 内环境成分中含有血浆蛋白、葡萄糖、CO2、神经递质等物质
B. 内环境是机体进行正常生命活动和细胞代谢的主要场所
C. 维持内环境的稳态离不开体内细胞的参与
D. 血浆的pH能保持稳定与它含有HCO3-、HPO42-'等离子有关
【答案】B
【解析】
【分析】与内环境有关的3个易错点:(1)血液≠体液,血浆≠内环境:体液包括细胞外液(内环境)和细胞内液,细胞外液主要包括血浆、组织液和淋巴,而血液包括血浆和血细胞。所以血液并不全是体液,血浆只是内环境的一部分。(2)体内液体≠内环境:一切与外界相通的管腔、囊腔(如呼吸道、消化道、膀胱、子宫等)及与外界相通的液体(如尿液、泪液、汗液、消化液等),不属于内环境。(3)细胞内的成分≠内环境的成分:一切只能存在于细胞内的物质,如血红蛋白、细胞膜上的载体蛋白、胞内酶(如呼吸氧化酶)等,不属于内环境的成分。
【详解】A、血浆蛋白是位于血浆中,葡萄糖可以位于血浆中,二氧化碳可以位于血浆和组织液中,神经递质可以位于组织液中,它们都属于内环境成分,A正确;
B、内环境是机体进行正常生命活动和细胞代谢的必要条件,但不是主要场所,B错误;
C、内环境稳态的维持需要各种器官系统相互协调共同作用,C正确;
D、血浆PH的维持主要依赖血浆中的缓冲物质即HCO3-、HPO42-,D正确。
故选B。
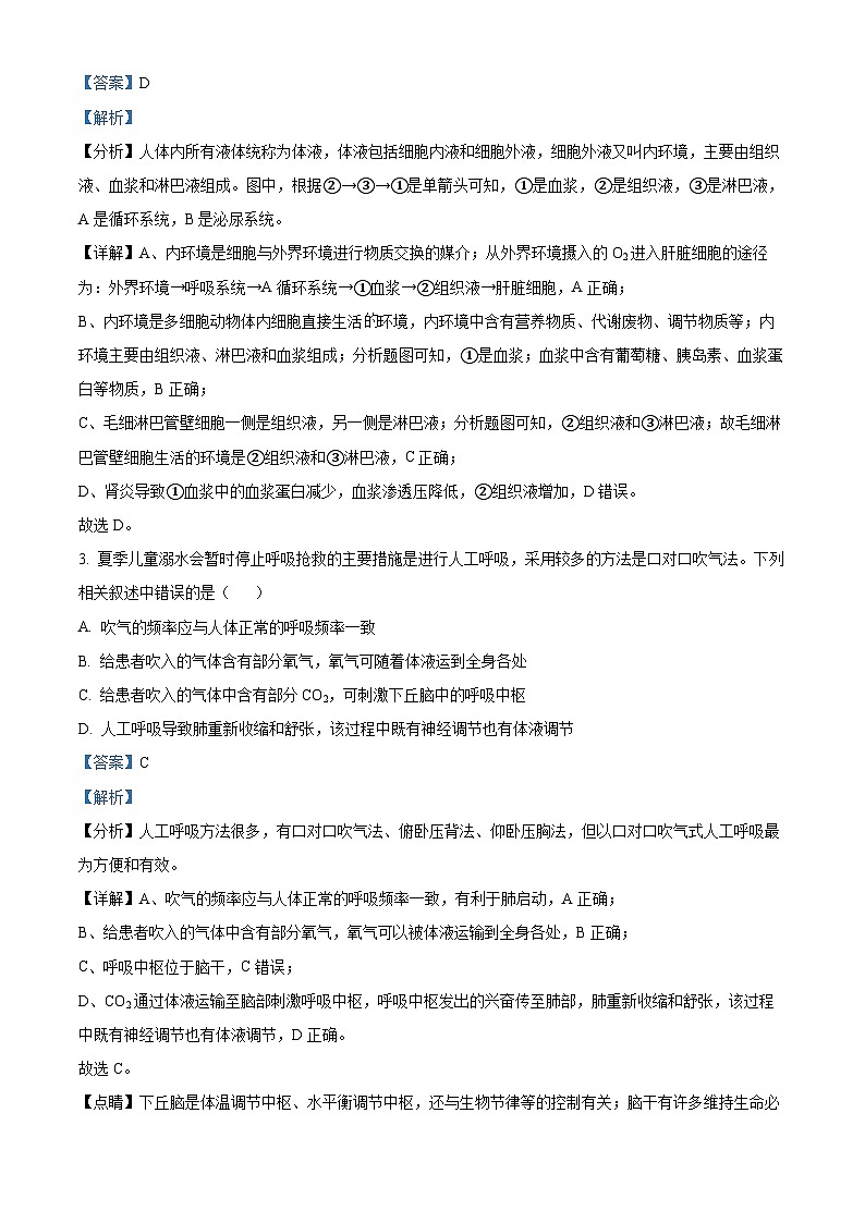
2. 如图表示人体内的细胞与外界环境进行物质交换的过程,下列叙述错误的是( )
A. 从外界环境摄入的O2进入肝脏细胞的途径为:外界环境→呼吸系统→A→①→②→肝脏细胞
B. ①中含有葡萄糖、胰岛素、血浆蛋白等物质
C. 毛细淋巴管壁细胞生活的环境是②③
D. 肾炎导致①渗透压增加,②减少
【答案】D
【解析】
【分析】人体内所有液体统称为体液,体液包括细胞内液和细胞外液,细胞外液又叫内环境,主要由组织液、血浆和淋巴液组成。图中,根据②→③→①是单箭头可知,①是血浆,②是组织液,③是淋巴液,A是循环系统,B是泌尿系统。
【详解】A、内环境是细胞与外界环境进行物质交换的媒介;从外界环境摄入的O2进入肝脏细胞的途径为:外界环境→呼吸系统→A循环系统→①血浆→②组织液→肝脏细胞,A正确;
B、内环境是多细胞动物体内细胞直接生活环境,内环境中含有营养物质、代谢废物、调节物质等;内环境主要由组织液、淋巴液和血浆组成;分析题图可知,①是血浆;血浆中含有葡萄糖、胰岛素、血浆蛋白等物质,B正确;
C、毛细淋巴管壁细胞一侧是组织液,另一侧是淋巴液;分析题图可知,②组织液和③淋巴液;故毛细淋巴管壁细胞生活的环境是②组织液和③淋巴液,C正确;
D、肾炎导致①血浆中的血浆蛋白减少,血浆渗透压降低,②组织液增加,D错误。
故选D。
3. 夏季儿童溺水会暂时停止呼吸抢救的主要措施是进行人工呼吸,采用较多的方法是口对口吹气法。下列相关叙述中错误的是( )
A. 吹气的频率应与人体正常的呼吸频率一致
B. 给患者吹入的气体含有部分氧气,氧气可随着体液运到全身各处
C. 给患者吹入的气体中含有部分CO2,可刺激下丘脑中的呼吸中枢
D. 人工呼吸导致肺重新收缩和舒张,该过程中既有神经调节也有体液调节
【答案】C
【解析】
【分析】人工呼吸方法很多,有口对口吹气法、俯卧压背法、仰卧压胸法,但以口对口吹气式人工呼吸最为方便和有效。
【详解】A、吹气的频率应与人体正常的呼吸频率一致,有利于肺启动,A正确;
B、给患者吹入的气体中含有部分氧气,氧气可以被体液运输到全身各处,B正确;
C、呼吸中枢位于脑干,C错误;
D、CO2通过体液运输至脑部刺激呼吸中枢,呼吸中枢发出的兴奋传至肺部,肺重新收缩和舒张,该过程中既有神经调节也有体液调节,D正确。
故选C。
【点睛】下丘脑是体温调节中枢、水平衡调节中枢,还与生物节律等的控制有关;脑干有许多维持生命必要的中枢,如呼吸中枢。
4. 下表是某中年男子血液化验单中的部分数据:据所学知识判断下列叙述正确的是( )
A. 该男子可能患有糖尿病,可服用胰岛素制剂进行治疗
B. 该男子可能患有高血脂,应不吃脂肪,多吃糖类食物
C. 该男子可能患有地方性甲状腺肿,细胞代谢速率偏低
D. 血浆的生化指标应保持稳定不变,否则将引起代谢紊乱
【答案】C
【解析】
【分析】分析表格:表中是某中年男子血液化验单中的部分数据,该男子血糖含量明显低于正常值,可能患有低血糖病;该男子甘油三酯偏高,可能患有高血脂;该男子的促甲状腺激素(TSH)含量偏高,其体内的甲状腺激素可能分泌不足,患有甲状腺肿大。
【详解】A、该男子血清葡萄糖含量过低,不可能患有糖尿病,A错误;
B、该男子血脂含量偏高,可能患有高血脂,食用糖类过多,在体内可转化为脂肪,故不应多吃糖,B错误;
C、该男子血液中的促甲状腺激素偏高,可能是体内甲状腺激素少,地方性甲状腺肿是因为缺碘导致合成的甲状腺激素少而引发的病症;甲状腺激素能促进细胞新陈代谢,所以甲状腺激素少,细胞代谢速率偏低,C正确;
D、血浆生化指标应在正常范围内保持相对稳定,维持动态平衡,否则将引起代谢紊乱,D错误。
故选C。
5. 神经系统的功能与组成它的细胞特点是密切相关的,下列相关叙述正确的是( )
A. 脑神经和脊神经中有支配内脏器官的神经
B. 外周神经系统指传入(感觉)神经,不包括传出(运动)神经
C. 构成神经系统的细胞都能够接受信息并能传导信息
D. 神经元的轴突就是由许多神经纤维被结缔组织包围而成的神经
【答案】A
【解析】
【分析】1、外周神经系统分布在全身各处,包括与脑相连的脑神经和与脊髓相连的脊神经,它们都含有传入神经(感觉神经)和传出神经(运动神经)。传入神经将接受到的信息传递到中枢神经系统;中枢神经系统经过分析和处理,发出指令信息,再由传出神经将指令信息传输到相应器官,从而使机体对刺激作出反应。传出神经又可分为支配躯体运动的神经(躯体运动神经)和支配内脏器官的神经(内脏运动神经)。
2、神经系统的功能与组成它的细胞的特点是密切相关的,组成神经系统的细胞主要包括神经元和神经胶质细胞两大类。神经元是神经系统结构与功能的基本单位,它由细胞体、树突和轴突等部分构成。细胞体是神经元的膨大部分,里面含有细胞核。树突是细胞体向外伸出的树枝状的突起,通常短而粗,用来接受信息并将其传导到细胞体。轴突是神经元的长而较细的突起,它将信息从细胞体传向其他神经元、肌肉或腺体。轴突呈纤维状,外表大都套有一层髓鞘,构成神经纤维。许多神经纤维集结成束,外面包有一层包膜,构成一条神经。树突和轴突末端的细小分支叫作神经末梢,它们分布在全身各处。神经胶质细胞广泛分布于神经元之间,其数量为神经元数量的10~50倍,是对神经元起辅助作用的细胞,具有支持、保护、营养和修复神经元等多种功能。在外周神经系中,神经胶质细胞参与构成神经纤维表面的髓鞘。神经元与神经胶质细胞一起,共同完成神经系统的调节功能。
【详解】AB、外周神经系统分布在全身各处,包括与脑相连的脑神经和与脊髓相连的脊神经,它们都含有传入神经(感觉神经)和传出神经(运动神经),传出神经又可分为支配躯体运动的神经(躯体运动神经)和支配内脏器官的神经(内脏运动神经),因此,脑神经和脊神经中有支配内脏器官的神经,外周神经系统含有传入(感觉)神经和传出(运动)神经,A正确,B错误;
C、组成神经系统的细胞主要包括神经元和神经胶质细胞两大类,神经胶质细胞是对神经元起辅助作用的细胞,具有支持、保护、营养和修复神经元等多种功能,在外周神经系中,神经胶质细胞参与构成神经纤维表面的髓鞘。神经胶质细胞不能接受信息并能传导信息,C错误;
D、轴突是神经元的长而较细的突起,它将信息从胞体传向其他神经元、肌肉或腺体。轴突呈纤维状,外表大都套有一层髓鞘,构成神经纤维。许多神经纤维集结成束,外面包有一层包膜,构成一条神经,D错误。
故选A。
6. 科学家以果蝇为实验材料揭示了AC—DN1P—PI神经介导的高温促进夜间觉醒的调控过程,如图所示。高温使阳离子通道蛋白TrpA1被激活,AC神经元产生兴奋,通过神经传导最终抑制PI神经元兴奋,从而促进夜间觉醒,下列分析正确的是( )
A. 高温引起夜间觉醒的过程中,兴奋在神经纤维上双向传导
B. 神经递质CNMa与其受体结合不会使PI神经元发生电位变化
C. 干扰AC神经元中TrpA1的合成会使高温促进夜晚觉醒的作用减弱
D. 用药物抑制CNMa的合成和释放,可降低高温环境中的睡眠质量
【答案】C
【解析】
【分析】由图可知,高温激活了阳离子通道蛋白TrpA1,AC神经元产生兴奋,释放兴奋性递质Ach,促进DNIP神经元的兴奋,其释放神经递质CNMa作用于PI神经元,抑制PI神经元的兴奋。
【详解】A、在高温觉醒的过程中即在反射弧中,兴奋在神经纤维上是单向传导,A错误;
B、根据CNMa与其受体结合会抑制PI神经元的兴奋可知,CNMa为抑制性递质,其与受体结合会引起突触后膜上阴离子通道打开,会使PI神经元发生电位变化,B错误;
C、由图可知,高温引起AC神经元中TrpA1合成会引起夜间觉醒,若干扰AC神经元中TrpA1的合成会使高温促进夜晚觉醒的作用减弱,C正确;
D、根据题意可知,CNMa的合成和释放,会导致高温夜间觉醒,若抑制CNMa的合成和释放,可避免夜间觉醒,提高高温环境中的睡眠质量,D错误。
故选C。
7. 某生物体内存在A.B.c三个神经元构成的1、2两个突触结构,甲、乙、丙3条曲线为不同刺激引起神经元c膜上的电位变化。下列叙述正确的是( )
A. 神经元a轴突末梢的膜既可以作为突触前膜又可以作为突触后膜
B. 乙曲线没有显示出电位变化是因为神经递质在1处的扩散出现了问题
C. 同时刺激a和b,神经元c的膜电位从外正内负转变为外负内正
D. 丙表明a神经元能释放抑制性神经递质,阻止细胞间信息的传递
【答案】A
【解析】
【分析】1、兴奋在神经元之间的传递:
(1)突触的结构如图所示:
(2)过程:轴突→突触小体→突触小泡→神经递质→突触前膜→突触间隙→突触后膜(与突触后膜受体结合)→另一个神经元产生兴奋或抑制;
(3)神经递质:是指神经末梢释放的特殊化学物质,它能作用于支配的神经元或效应器细胞膜上的受体,从而完成信息传递功能。
2、分析题图:图中a、b、c三个神经元构成了1、2两个突触,只刺激a时,引起c神经元产生动作电位;只刺激b时,不能引起c神经元产生动作电位;同时刺激a和b,c神经元产生的动作电位减弱,说明b神经元能释放抑制性神经递质。
【详解】A、根据分析可知,神经元a轴突末梢的膜既可以作为突触前膜又可以作为突触后膜,A正确;
B、乙曲线没有显示出电位变化是因为b神经元能释放抑制性神经递质,B错误;
C、同时刺激a和b,神经元c的膜电位仍为外正内负,C错误;
D、丙表明b神经元能释放抑制性神经递质,阻止细胞间信息的传递,D错误。
故选A。
8. 某些种类的毒品通过干扰神经系统发挥作用,使人产生兴奋和愉悦感,经常吸食会对神经系统造成严重损伤并使人上瘾,从而带来巨大危害。如图表示某毒品的作用机理,下列叙述错误的是( )
A. 所有的神经递质发挥作用后,都与突触前膜上的转运蛋白结合而被回收
B. 神经递质与突触后膜受体结合会引起突触后膜膜电位变化
C. 毒品分子对神经系统产生影响,其作用位点往往是突触
D. 长期吸毒,会使突触后膜上的受体数量出现减少,导致产生更强的毒品依赖
【答案】A
【解析】
【分析】神经递质包括兴奋性神经递质和抑制性神经递质。
【详解】A、部分神经递质发挥作用后被灭活,A错误;
B、神经递质与突触后膜受体结合会引起突触后膜膜电位变化,使下一个神经元兴奋或抑制,B正确;
C、毒品分子对神经系统产生影响,其作用往往是影响神经递质的回收或降解,作用位点往往是突触,C正确;
D、长期吸毒,会使突触后膜上的受体数量出现“代偿性减少”,需要更多的毒品达到相同的兴奋效果,导致产生更强的毒品依赖,D正确;
故选A。
9. 下图为人胃部活动的有关调节过程,下列叙述正确的是( )
A. 促进胃幽门黏膜细胞分泌胃泌素的调节是神经—体液调节
B. 胃泌素与胃黏膜壁细胞的结合不具有特异性
C. 胃黏膜壁细胞属于该反射弧中效应器的部分
D. 胃泌素通过体液定向运输至胃黏膜壁细胞传递信息
【答案】C
【解析】
【分析】图示为胃酸分泌的调节过程,刺激→①→②→胃黏膜壁细胞→分泌胃酸,调节方式是神经调节;刺激→胃幽门黏膜细胞→胃泌素,调节方式是神经调节;胃泌素→③→胃黏膜壁细胞→分泌胃酸,调节方式是体液调节。神经调节的基本方式是反射,完成反射的结构基础是反射弧。反射弧由感受器、传入神经、神经中枢、传出神经和效应器组成。体液调节是体液中的化学物质借助于体液传送的方式对生命活动进行调节。
【详解】A、由分析可知,促进胃幽门黏膜细胞分泌胃泌素的调节是神经调节,A错误;
B、胃泌素与胃黏膜壁细胞上的特异性受体结合,具有特异性,B错误;
C、由图可知,刺激→①→②→胃黏膜壁细胞→分泌胃酸,调节方式是神经调节,其结构基础是反射弧,传出神经末梢及其支配的胃黏膜壁细胞构成反射弧的效应器,因此胃黏膜壁细胞属于该反射弧中效应器的部分,C正确;
D、胃泌素通过体液传送,不能定向运输至胃黏膜壁细胞,D错误。
故选C。
10. “红灯停,绿灯行,黄灯亮了等一等”是基本的交通规定。当绿灯亮起时,我们迈动双脚快速穿过马路,此反射活动的类型及参与的神经中枢分别是( )
A. 条件反射 视觉中枢、语言中枢和运动中枢
B. 条件反射 视觉中枢、语言中枢和触觉中枢
C. 非条件反射 视觉中枢、语言中枢和运动中枢
D. 非条件反射 视觉中枢、语言中枢和触觉中枢
【答案】A
【解析】
【分析】“当绿灯亮起时,我们迈动双脚快速穿过马路”,这是人出生以后通过学习形成,属于条件反射。
【详解】“当绿灯亮起时,我们迈动双脚快速穿过马路”,是人出生以后,在非条件反射的基础上,在大脑皮层参与下形成的后天性条件反射,必须有视觉中枢参与才能看到绿灯亮起,有语言中枢理解绿灯信号的含义,还必须有躯体运动中枢支配躯体运动,A正确,BCD错误。
故选A。
11. 生物实验小组的同学将某动物的提取液注射到健康小鼠体内,下列关于该小鼠的分析错误的是( )
A. 若小鼠出现糖尿,则注射的提取液中不可能含胰高血糖素
B. 若小鼠排卵增多,则注射的提取液可能来自垂体
C. 若小鼠出现呼吸加快、心率加速、反应灵敏等症状,则注射的提取液中可能含肾上腺素
D. 若小鼠出现活动减少、嗜睡,甚至昏迷,则注射的提取液中含胰岛素
【答案】A
【解析】
【分析】激素作用的一般特征:
(1)微量高效 如:在人体血液中甲状腺激素的含量只有3×10-5~14×10-5mg/mL,而1mg甲状腺激素可使人体产热增加4200kJ。
(2)通过体液运输 内分泌腺没有导管,分泌的激素弥散到体液中,随血液流到全身,传递着各种信息。
(3)作用于靶器官、靶细胞。
(4)作为信使传递信息。
【详解】A、胰高血糖素可以升高血糖,若小鼠出现糖尿,则注射的提取液中可能含胰高血糖素,A错误;
B、促性腺激素能促进排卵,促性腺激素是垂体分泌的,若小鼠排卵增多,则注射的提取液可能来自垂体,B正确;
C、肾上腺素能促进肝糖原分解而升高血糖,使心跳加快、呼吸加快等,若小鼠出现呼吸加快、心率加速、反应灵敏等症状,则注射的提取液中可能含有肾上腺素,C正确;
D、胰岛素能降低血糖浓度,低血糖的情况下,小鼠会出现活动减少、嗜睡,甚至昏迷,若小鼠出现活动减少、嗜睡,甚至昏迷,则注射的提取液中可能含胰岛素,D正确。
故选A。
12. 为探究相关激素对血糖含量的影响,科研人员选择空腹的健康小鼠为实验材料,实验过程与结果如下表所示。下列有关分析错误的是
A. X是等量的生理盐水配制的胰岛素溶液
B. Y可能是等量生理盐水配制的肾上腺素
C. 第④组小鼠经二次注射后可能仍然表现为低血糖症状
D. 二次注射后,第①②③组小鼠恢复正常的时间相同
【答案】D
【解析】
【分析】血糖平衡调节:①当血糖浓度升高时,血糖会直接刺激胰岛B细胞引起胰岛素的合成并释放,同时也会引起下丘脑的某区域的兴奋发出神经支配胰岛B细胞的活动,使胰岛B细胞合成并释放胰岛素,胰岛素促进组织细胞对葡萄糖的摄取、利用和贮存,从而使血糖下降。②当血糖下降时,血糖会直接刺激胰岛A细胞引起胰高血糖素的合成和释放,同时也会引起下丘脑的另一区域的兴奋发出神经支配胰岛A细胞的活动,使胰高血糖素合成并分泌,胰高血糖素通过促进肝糖原的分解和非糖物质的转化从而使血糖上升,并且下丘脑在这种情况下也会发出神经支配肾上腺的活动,使肾上腺素分泌增强,肾上腺素也能促进血糖上升。
【详解】A、分析表格数据可知,首次注射后,①②③④组均表现出低血糖症状,推测X是等量的生理盐水配制的胰岛素溶液,A正确;
B、二次注射Y后,第②组恢复正常,推测Y有升高血糖的作用,肾上腺素有升高血糖的作用,B正确;
C、第④组小鼠第二次注射的是生理盐水,其低血糖在短时间内仍然难以恢复,C正确;
D、二次注射后,第③组注射的是葡萄糖溶液,小鼠最快恢复正常,第①②组注射的是升高血糖的激素,作用时间相对较长,小鼠恢复正常的时间较长,D错误。
故选D。
13. 水中毒又称为稀释性低钠血症,指当机体所摄入水总量大大超过了排出水量,导致水分在体内滞留。下列相关叙述错误的是( )
A. 水中毒与血浆渗透压过量下降有关
B. 人体内水的来源是饮水和食物中所含有的水
C. 机体通过对水和无机盐的调节,以维持细胞外液Na+浓度
D. 低钠会引起神经、肌肉兴奋性降低,甚至引发肌无力
【答案】B
【解析】
【分析】水和无机盐的平衡,是在神经调节和激素调节的共同作用下,通过调节尿量和尿的成分实现的。水和无机盐的平衡,对于维持人体的稳态起着非常重要的作用,是人体各种生命活动正常进行的必要条件。
【详解】A、水中毒指当机体摄入水总量大大超过了排出水量,以致水分在体内停留,引起血浆渗透压下降和循环血量增多,A正确;
B、人体内水的来源有饮水和食物中所含有的水,以及细胞代谢过程中产生的水,B错误;
C、Na+浓度对于细胞外液渗透压的维持具有重要作用。机体对水和无机盐的调节,是基于保持细胞外液Na+浓度,即保持细胞外液渗透压不变的过程,C正确;
D、无机盐可以维持细胞和生物体的正常生命活动,人体内Na+缺乏会引起神经、肌肉细的的兴奋性降低,最终引发肌肉酸痛、无力等,D正确。
故选B。
14. 下图为某高等动物下丘脑与部分其他内分泌腺或效应功能关系示意图,A~D代表相关激素。下列推测错误的是( )
A. 若处于寒冷环境中,则激素C和D的分泌量将会增加,两者关系为协同
B. 图中虚线所示箭头表示激素分泌调节的基本方式是反馈调节
C. 若阻断下丘脑与垂体之间的联系,则激素B的含量会降低,尿量减少
D. 肾小管管壁细胞存在图中示意的激素B和激素C的受体
【答案】C
【解析】
【分析】根据题意和图示分析可知:A、B、C、D分别是促甲状腺激素、抗利尿激素、甲状腺激素、肾上腺素。
【详解】A、若处于寒冷环境中,则激素C甲状腺激素和D肾上腺素的分泌量将会增加,两者关系为协同,都可以促进细胞的新陈代谢,增加产热,A正确;
B、图中虚线所示箭头表示激素分泌调节的基本方式是(负)反馈调节,B正确;
C、若阻断下丘脑与垂体之间的联系,则激素B的含量会降低,对肾小管和集合管重吸收水的促进作用减弱,导致尿量增加,C错误;
D、肾小管管壁细胞存在图中示意的激素B抗利尿激素和激素C甲状腺激素的受体,D正确。
故选C。
15. 桥本氏甲状腺炎是一种常见的甲状腺疾病,患者血液中可检测出抗甲状腺细胞的抗体,随病情发展,许多患者 会表现为甲状腺功能减退,称为桥本氏甲减。如图为甲状腺激素的分泌调节示意图,其中 a 、b 和 c 表示人体内三 种内分泌腺,①②和③表示三种不同的激素。下列叙述错误的是( )
A. 桥本氏甲减患者会表现出畏冷,易疲劳等症状
B. 甲减患者激素①②分泌增多
C. 血液中激素③水平增多会引起激素①分泌增多
D. 幼年时激素③分泌不足会导致成年后身体矮小、智力低下
【答案】C
【解析】
【分析】分析题图:图示为甲状腺激素的分泌调节示意图,其中③既能作用于a,也能作用于c,应该为甲状腺激素,则b为甲状腺,a为垂体,②为促甲状腺激素,c为下丘脑,①为促甲状腺激素释放激素。
【详解】A、甲状腺激素的作用是促进新陈代谢和生长发育,提高神经系统兴奋性。桥本氏甲减患者体内,甲状腺功能减退,导致甲状腺激素分泌降低,机体代谢减缓,产热减少,出现畏冷,易疲劳等症状,A正确;
B、①为促甲状腺激素释放激素,②为促甲状腺激素,甲减患者中③甲状腺激素分泌量减少,则激素①②分泌增多, B正确;
C、血液中激素③甲状腺激素水平增多可通过反馈调节使①促甲状腺激素释放激素和②促甲状腺激素分泌减少,C错误;
D、激素③为甲状腺激素,幼年时甲状腺激素过少会导致成年后身体矮小、智力低下,D正确。
故选C。
16. 炎症反应是机体对于外界刺激的一种防御反应。炎症状态下,损伤或濒死细胞可释放大量ATP到细胞外,作用于靶细胞膜上的P2X7受体,促进靶细胞产生并分泌细胞因子等物质,促进炎症反应。慢性炎症可导致许多疾病,如过敏、哮喘或类风湿性关节炎。一种纳米抗体可以阻断炎症并减轻疼痛,其作用机理如图。下列分析正确的是( )
A. ATP在炎症状态下进入细胞内发挥信息分子的作用
B. 如图推测纳米抗体可能是氨基酸,作用于靶细胞膜上的P2X7受体
C. 推测靶细胞很可能是辅助性T细胞,其分泌的免疫活性物质有细胞因子和抗体
D. 纳米抗体的作用机理是与ATP争夺P2X7受体,抑制细胞因子的合成和分泌,从而阻止炎症的发生
【答案】D
【解析】
【分析】人体免疫包括非特异性免疫和特异性免疫,非特异性免疫包括第一、二道防线,第一道防线由皮肤和黏膜组成,第二道防线由体液中的杀菌物质和吞噬细胞组成;特异性免疫是人体的第三道防线,由免疫器官、免疫细胞借助于血液循环和淋巴循环组成,包括细胞免疫和体液免疫两种方式。
【详解】A、根据题干信息可知,炎症状态下,损伤或濒死细胞可释放大量ATP到细胞外,作用于靶细胞膜上的P2X7受体,,A错误;
B、如图一种纳米抗体作用于靶细胞膜上的P2X7受体可以阻断炎症并减轻疼痛,而正常情况下抗体的本质为球蛋白,据此并不能不能得出纳米抗体可能是氨基酸的结论,B错误;
C、辅助性T细胞分泌的免疫活性物质有细胞因子,都是抗体是由浆细胞分泌的,C错误;
D、据图可知,纳米抗体与ATP都能与P2X7受体结合,故纳米抗体的作用机理是与ATP争夺P2X7受体,抑制细胞因子的合成和分泌,从而阻止炎症的发生,D正确。
故选D。
17. 目前人体移植器官短缺是一个世界性难题。2022 年 1 月 7 日,马兰里大学的医学中心成功将猪心脏移植到一名 57 岁的心脏病患者身上。为了减低免疫排斥反应,研究者借助 CRISPR/Cas9 技术获得经过基因编辑的猪心脏。虽然这颗心脏仅仅存活了 2 个月时间,但仍然为异种器官移植的可行性提供了可观的数据。下列有关叙述正确的是( )
A. 移植器官的排斥反应主要是细胞免疫,发挥主要作用的细胞是细胞毒性 T 细胞
B. 抗原呈递细胞可特异性摄取和加工处理抗原,并将抗原呈递给 B 细胞
C. 免疫细胞识别并清除移植器官的异体细胞,属于免疫系统的免疫监视功能
D. 移植的猪心脏会被人的免疫系统视作抗原加以攻击,使用免疫增强剂可以减轻免疫排斥反应
【答案】A
【解析】
【分析】免疫系统的基本功能:
①免疫防御:机体排除外来抗原性异物的一种免疫防护作用。这是免疫系统最基本的功能。该功能正常时,机体能抵抗病原体的入侵;异常时,免疫反应过强、过弱或缺失,可能会导致组织损伤或易被病原体感染等问题。
②免疫自稳:指机体清除衰老或损伤的细胞,进行自身调节,维持内环境稳态的功能。正常情况下,免疫系统对自身的抗原物质不产生免疫反应;若该功能异常,则容易发生自身免疫病。
③免疫监视:指机体识别和清除突变的细胞,防止肿瘤的发生。机体内的细胞因物理、化学或病毒等致癌因素的作用而发生癌变,这是体内最危险的“敌人”。机体免疫功能正常时,可识别这些突变的肿瘤细胞,然后调动一切免疫因素将其消除;若此功能低下或失调,机体会有肿瘤发生或持续的病毒感染。
【详解】A、进行器官移植手术后,免疫系统会把外来的器官当作“非己”成分进行攻击,发挥主要作用的细胞是细胞毒性 T 细胞,因此,移植器官的排斥反应主要是细胞免疫,A正确;
B、抗原呈递细胞可特异性摄取和加工处理抗原,并将抗原呈递给辅助性T细胞,B错误;
C、免疫防御是机体排除外来抗原性异物的一种免疫防护作用,异体细胞属于抗原,故免疫细胞识别并清除移植器官的异体细胞,属于免疫系统的防御功能,C错误;
D、移植的猪心脏会被人的免疫系统视作抗原加以攻击,使用免疫抑制剂可以减轻免疫排斥反应,D错误。
故选A。
18. 下列关于艾滋病的叙述,正确的是
A. HIV侵入人体的途径包括与艾滋病患者拥抱、握手和共同进餐等
B. HIV侵入人体后直接导致死亡的原因是多种病原体感染或恶性肿瘤
C. HIV破坏人体的细胞毒性T细胞,因此艾滋病是一种自身免疫病
D. HIV破坏免疫系统,机体无体液免疫应答,不能通过检测抗体来诊断HIV感染
【答案】B
【解析】
【分析】本题以“艾滋病”为主线,考查学生对艾滋病的致病机理及传播途径、特异性免疫、免疫功能异常的相关知识的识记和理解能力。
【详解】艾滋病主要通过性接触、血液和母婴三种途径传播,A错误;HIV侵入人体后,导致T细胞大量死亡,使人体几乎丧失一切免疫能力,患者常常死于多种病原体感染或恶性肿瘤,B正确;HIV破坏人体的细胞毒性T细胞,使人体几乎丧失一切免疫能力,因此艾滋病是一种免疫缺陷病,C错误;HIV能刺激机体产生抗体,因此也能通过检测抗体来诊断HIV感染,D错误。
【点睛】梳理艾滋病的致病机理及传播途径、特异性免疫(体液免疫与细胞免疫)的过程,识记和理解自身免疫病与免疫缺陷病的内涵,据此分析各选项。
19. 流行性感冒的病原体简称流感病毒,是一种单股负链 RNA 病毒,其表面有血凝素(HA)和神经氨酸酶(NA)等蛋白,宿主有人、猪、禽类等。下列有关流行性感冒及其预防的描述错误的是( )
A. 可通过接种疫苗预防流感
B. 免疫系统清除流感病毒的过程体现免疫系统的免疫自稳功能
C. 流感病毒表面的 HA 和 NA 等属于抗原,可激发宿主发生体液免疫和细胞免疫
D. 对于新出现的病毒,免疫系统对它没有记忆,一旦感染,机体对它剧烈反应容易造成致病性损伤
【答案】B
【解析】
【分析】免疫防御是机体排除外来抗原性异物的一种免疫防护作用。这是免疫系统最基本的功能。免疫自稳是指机体清除衰老或损伤的细胞,进行自身调节,维持内环境稳态的功能。免疫监视是指机体识别和清除突变的细胞,防止肿瘤发生的功能。
【详解】A、接种疫苗能够使机体产生免疫反应并储存对应的记忆细胞,能够预防流感,A正确;
B、免疫系统清除流感病毒过程体现免疫系统的免疫防御功能,免疫自稳功能主要是清除自身衰老、损失的细胞,B错误;
C、流感病毒表面的 HA 和 NA 等是其表面特有的蛋白质,属于抗原,可激发宿主发生体液免疫和细胞免疫,C正确;
D、免疫系统只对出现过的病毒有记忆,而对于新出现的病毒,免疫系统对它没有记忆,一旦感染,机体对它剧烈反应容易造成致病性损伤,D正确。
故选B。
20. 过敏性鼻炎是一种儿童常见病,其发生与鼻黏膜分泌的P物质有关,机制如图所示。下列叙述正确的是( )
A. 过敏原初次刺激特异性个体不会发生免疫反应
B. 过敏原与浆细胞表面受体结合后刺激其分泌IgE抗体
C. P物质引起鼻黏膜毛细血管扩张会导致组织液减少
D. 找出并避免接触过敏原是预防过敏性鼻炎的主要措施
【答案】D
【解析】
【分析】1、过敏反应是指已产生免疫的机体在再次接受相同抗原刺激时所发生的组织损伤或功能紊乱的反应。
2、过敏反应的原理:机体第一次接触过敏原时,机体会产生抗体,吸附在某些细胞的表面;当机体再次接触过敏原时,被抗体吸附的细胞会释放组织胺等物质,导致毛细血管扩张血管通透增强、平滑肌收缩、腺体分泌增加等,进而引起过敏反应。
3、过敏反应的特点是发作迅速、反应强烈、消退较快;一般不会破坏组织细胞,也不会引起组织损伤,有明显的遗传倾向和个体差异。
【详解】A、过敏原初次刺激特异性个体产生IgE抗体,发生了免疫反应,A错误;
B、浆细胞不能识别过敏原,B错误;
C、P物质引起鼻黏膜毛细血管扩张会导致组织液增加,C错误;
D、避免再次接触外源性过敏原是预防过敏性鼻炎的主要措施,D正确。
故选D
二、非选择题。本题共4小题,共60分。
21. 内环境稳态与人体健康密切相关,请回答下列问题。
(1)某种疾病导致人体血浆蛋白含量显著降低时,血浆渗透压降低,水分由血浆进入组织液,可引起______________。
(2)正常人大量饮用清水后,胃肠腔内的渗透压下降,经胃肠吸收进入血浆的水量会___________,从而使血浆渗透压_________。
(3)外界环境因素的变化和体内细胞代谢活动的进行会影响多细胞生物的内环境,此时,机体会通过调节作用,使内环境的________________保持相对稳定,从而维持内环境的稳态。
(4)高原地区空气稀薄,有人到高原后会出现头疼、乏力、心跳加快等“高原反应”,“高原反应”的出现说明_______________,即如果环境变化过于剧烈,内环境稳态可能会失调。
(5)在人体中,内环境的作用主要为:①细胞生存的直接环境,②________。
【答案】(1)组织水肿
(2) ①. 增多 ②. 降低
(3)化学成分和理化性质
(4)人体维持内环境稳态的自我调节能力是有一定限度的
(5)细胞与外界环境进行物质交换的媒介
【解析】
【分析】内环境的理化性质主要包括温度、pH和渗透压:
(1)人体细胞外液的温度一般维持在37℃左右;
(2)正常人的血浆接近中性,pH为7.35~7.45,血浆的pH之所以能够保持稳定,与它含有的缓冲物质有关;
(3)血浆渗透压的大小主要与无机盐、蛋白质的含量有关,在组成细胞外液的各种无机盐离子中,含量上占有明显优势的是Na+和Cl-,细胞外液渗透压的90%来源于Na+和Cl-。
【小问1详解】
某种疾病导致人体血浆蛋白含量显著降低时,血浆渗透压降低,水分由血浆进入组织液,可引起组织液增多,引起组织水肿。
【小问2详解】
正常人大量饮用清水后,胃肠腔内的渗透压下降,经胃肠吸收进入血浆的水量会增加,从而使血浆渗透压降低。
【小问3详解】
外界环境因素的变化和体内细胞代谢活动的进行会影响多细胞生物的内环境,此时,机体会通过调节作用,使内环境的化学成分和理化性质保持相对稳定,从而维持内环境的稳态。
【小问4详解】
高原地区空气稀薄,有人到高原后会出现头疼、乏力、心跳加快等“高原反应”,“高原反应”的出现说明人体维持内环境稳态的自我调节能力是有一定限度的,即如果环境变化过于剧烈,内环境稳态可能会失调。
【小问5详解】
在人体中,内环境稳态的重要意义为:内环境稳态是机体进行正常生命活动的必要条件。
【点睛】本题的知识点是内环境的组成,内环境的理化性质,内环境在细胞与外界进行物质交换过程中的作用,分析题图获取信息是解题的突破口,对于内环境概念和在细胞与外界进行物质交换过程中的作用的理解是解题的关键。
22. 针灸是我国传承千年、特有的治疗疾病的手段。针刺是一种外治法,以外源性刺激作用于身体特定的部位(穴位)引发系列生理学调节效应,远程调节机体功能。2021年科学家揭示了低强度电针刺激小鼠后肢穴位“足三里”可以激活迷走神经--肾上腺抗炎通路,其过程如图所示。已知细菌脂多糖可引起炎症反应,请据图回答问题:
(1)研究发现,在电针刺激“足三里”位置时,会激活一组位于四肢节段的Prkr2感觉神经元,结合示意图,其延伸出去的突起部分可以将后肢的感觉信息通过______传向大脑的特定区域。在针灸治疗过程中,兴奋在神经纤维上的传导是_____(填“单向”或“双向”)的。
(2)已知细胞外Ca2+对Na+存在“膜屏障作用”(即钙离子在膜上形成屏障,使钠离子内流减少)请结合图示分析,临床上患者血钙含量偏高,针灸抗炎疗效甚微的原因是_________。
(3)研究人员利用同等强度的电针刺激位于小鼠腹部的天枢穴,并没有引起相同的抗炎反应,从反射弧结构的角度分析,可能的原因是______________。这也为针灸抗炎需要在特定穴位刺激提供了解释。
(4)请以健康小鼠为材料设计实验,验证低强度电针刺激激活迷走神经----肾上腺抗炎通路是通过Prkr2神经元进行传导的。
实验思路:_____________。
实验结果:____________。
【答案】(1) ①. 脊髓或延髓 ②. 单向
(2)血钙过高使Na+内流减少,降低了神经细胞兴奋性,导致抗炎功能降低
(3)腹部不存在迷走神经—肾上腺抗炎通路的感受器
(4) ①. 选取若干生理状况相同的小鼠分为A、B两组;A组小鼠破坏Prkr2神经元,B组小鼠不做处理;对两组小鼠用细菌脂多糖诱发炎症;分别用低强度电针刺激两组小鼠足三里位置,观察两组小鼠的抗炎症反应 ②. B组小鼠的抗炎症反应明显强于A组
【解析】
【分析】据图可知,低强度电针刺激小鼠后肢穴位“足三里”可以激活迷走神经一肾上腺抗炎通路机理是:在电针刺激“足三里”位置时,会激活一组Prkr2感觉神经元,其延伸出去的突起部分可以将后肢的感觉信息通过脊髓传向大脑的特定区域,通过迷走神经作用到肾上腺,肾上腺细胞分泌的儿茶酚胺类物质(包括去甲肾上腺素和肾上腺素等)具有抗炎作用,导致针灸抗炎。
【小问1详解】
感觉在大脑皮层产生,由图可知,Prkr2 感觉神经元延伸出去的突起部分将后肢的感觉信息通过脊髓或延髓传向大脑的特定区域。在反射弧中,兴奋在神经纤维上的传导是单向。
【小问2详解】
细胞外Ca2+对Na+存在“膜屏障作用”即钙离子在膜上形成屏障,使钠离子内流减少,血钙含量偏高使Na+内流减少,降低了神经细胞兴奋性,导致迷走神经支配肾上腺细胞分泌抗炎症因子的功能降低,导致针灸抗炎疗效甚微。
【小问3详解】
Prkr2感觉神经元主要存在于四肢节段,电针刺激位于小鼠腹部的天枢穴,该部位可能不存在迷走神经-肾上腺抗炎通路的 Prkr2 神经元,因此没有引起相同的全身抗炎反应。
【小问4详解】
本实验验证低强度电针刺激激活迷走神经肾上腺抗炎通路,起到抗炎作用,是通过Prkr2神经元进行传导的,自变量为是否具有Prkr2神经元(可以一组破坏Prkr2神经元,一组不破坏),因变量为是否出现抗炎症反应,其他无关变量要相同且适宜。因此实验思路为:
选取若干生理状况相同的小鼠分为A、B两组;A组小鼠破坏Prkr2神经元,B组小鼠不做处理;对两组小鼠用细菌脂多糖诱发炎症;分别用低强度电针刺激两组小鼠足三里位置,观察两组小鼠的抗炎症反应。
验证性实验结果是唯一的,因为B组含有Prkr2神经元,低强度电针刺激激活迷走神经肾上腺抗炎通路,起到抗炎作用,因此实验现象为B组小鼠的抗炎症反应明显强于A组。
23. 下图表示血糖浓度调节胰岛B细胞分泌胰岛素的过程及胰岛素的作用机理,请据图回答下列问题。
(1)当血糖浓度升高时,对胰岛B细胞的葡萄糖供应增加。葡萄糖以__________式进入胰岛B细胞,使细胞内的有氧呼吸加强,同时导致ATP/ADP的比值上升,进而影响图示ATP敏感的K+通道和Ca2+通道的开闭状态。
(2)胰岛B细胞内ATP/ADP的比值上升最终促进胰岛素的分泌,ATP在胰岛B细胞内的作用除了为细胞内各项生命活动提供能量之外,还有__________________________。
(3)胰岛素与组织细胞质膜上的受体结合后,一方面增加质膜上_____________的数量,促进葡萄糖进入组织细胞;另一方面促进组织细胞内_________________,从而降低血糖浓度。
(4)米格列奈钙是一种口服降糖药物,其促进胰岛素分泌的作用途径如图所示。
米格列奈钙主要通过两种作用途径促进胰岛素分泌。第一种途径是与胰岛B细胞膜上的________结合,关闭KATP通道,引起Ca2+内流,导致囊泡脱颗粒,胰岛素释放;第二种途径则是进入胰岛B细胞,与RYR结合,激活____________,从而释放Ca2+,导致囊泡脱颗粒,胰岛素释放。
(5)阿卡波糖也是一种口服降糖药物,它是一种α-葡萄糖苷酶抑制剂,其结构类似寡糖(2~10个单糖组成的低聚糖),不能被分解为葡萄糖,也不能被吸收。下列关于阿卡波糖的作用机理和用法的推测正确的有__________(选填序号)。
①阿卡波糖可与食物消化过程中产生的寡糖结合,抑制其分解
②阿卡波糖可与消化道中分解寡糖的酶结合,抑制这些酶的活性
③应该在餐前服用阿卡波糖,若在餐后服用会效果欠佳或无效
④应该在餐后服用阿卡波糖,若在餐前服用会效果欠佳或无效
【答案】(1)协助扩散
(2)作为信使促进胰岛素的分泌
(3) ①. GLUT4 ②. 葡萄糖的氧化分解、合成糖原、转化为甘油三酯
(4) ①. SUR1 ②. 内质网
(5)②③
【解析】
【分析】由图可知,葡萄糖通过载体蛋白顺浓度梯度进入胰岛B细胞,葡萄糖进入胰岛B细胞后,被氧化分解为CO2和H2O,同时产生ATP,导致ATP/ADP的比值上升,进而影响图示ATP敏感的K+通道和Ca2+通道的开闭状态,使K+通道关闭,K+外流停止,使Ca2+通道打开,Ca2+内流促进胰岛素的分泌,胰岛素与组织细胞膜上的受体结合后,促进ATP水解成ADP,使相关酶磷酸化,一方面促进膜上GLUT4的数量增加,GLUT4是转运葡萄糖的蛋白质,能促进葡萄糖进入组织细胞,一方面促进组织细胞内葡萄糖的氧化分解、合成糖原、转化为甘油三酯,从而使血糖浓度下降。
【小问1详解】
葡萄糖通过载体蛋白顺浓度梯度进入胰岛B细胞,故此运输方式为协助扩散。
【小问2详解】
ATP是生命活动的直接能源物质,且据题意可知,胰岛B细胞内ATP/ADP的比值上升最终促进胰岛素的分泌,故ATP在胰岛B细胞内的作用是为细胞内的各项生命活动提供能量,也可作为信使促进胰岛素的分泌。
【小问3详解】
由图可知, 胰岛素与组织细胞膜上的受体结合后,促进ATP水解成ADP,使相关酶磷酸化,一方面促进膜上GLUT4的数量增加,GLUT4是转运葡萄糖的蛋白质,能促进葡萄糖进入组织细胞,一方面促进组织细胞内葡萄糖的氧化分解、合成糖原、转化为甘油三酯,从而使血糖浓度下降。
【小问4详解】
结合题图分析可知,米格列奈钙主要通过两种作用途径促进胰岛素分泌:第一种途径是与胰岛B细胞膜上的SUR1结合,关闭KATP通道,引起Ca2+内流,导致囊泡脱颗粒,胰岛素释放;第二种途径则是进入胰岛B细胞,与RYR结合,激活内质网,从而释放Ca2+,导致囊泡脱颗粒,胰岛素释放。
【小问5详解】
①②结合题意可知,阿卡波糖是寡糖的结构类似物,因此可在食物消化的过程中替代寡糖与分解寡糖的酶结合,进而抑制这些酶的活性,①错误,②正确;
③④阿卡波糖应该在餐前服用,以便在分解寡糖的酶与食物中的寡糖结合之前与酶结合,起到抑制的作用,③正确,④错误。
故选②③。
24. 下图表示人体对抗病毒的部分免疫过程,Ⅰ~Ⅶ表示不同的细胞,Th为辅助性T细胞,a~g代表不同的物质,根据图中信息,回答下列问题:
(1)免疫系统是人体的“安全保卫部”,图中涉及到的免疫活性物质有________(填名称)。
(2)人体感染病毒后,激活图中Ⅴ细胞需要两个信号,第一个信号是一些病毒和Ⅴ细胞接触,第二个信号是________,同时在d的作用下,Ⅴ细胞开始一系列的增殖和分化,其中大部分分化为________(填名称),并分泌g,g和病毒结合可以抑制________。
(3)免疫系统有三大基本功能,其中最基本的功能是____________。
【答案】(1)细胞因子和抗体
(2) ①. 辅助性T细胞表面的特定分子发生变化并与V细胞结合 ②. 浆细胞 ③. 病毒的增殖或对人体细胞的黏附
(3)免疫防御
【解析】
【分析】体液免疫:病原体侵入机体后,一些病原体被树突状细胞、B细胞等抗原呈递细胞摄取,抗原呈递细胞将抗原处理后呈递在细胞表面,然后传递给辅助性T细胞,辅助性T细胞表面的特定分子发生变化并与B细胞结合,这为激活B细胞提供了第二个信号,辅助性T细胞开始分裂、分化,并分泌细胞因子,B细胞受到两个信号的刺激后开始分裂、分化,大部分分化为浆细胞,小部分分化为记忆B细胞,细胞因子促进B细胞的分裂、分化过程,浆细胞产生和分泌大量抗体,抗体可以随体液在全身循环并与这种病原体结合,抗体与病原体结合可以抑制病原体增殖或对人体细胞的黏附。
【小问1详解】
免疫活性物质包括抗体、细胞因子和溶菌酶等,据图可知,图中涉及到的免疫活性物质有细胞因子和抗体。
【小问2详解】
分析图可知,细胞V是B细胞,B细胞的活化需要两个信号,第一个信号是一些病毒和V细胞接触,第二个信号是辅助性T细胞表面的特定分子发生变化并与V细胞结合,同时在d细胞因子的作用下,B细胞开始一系列的增殖和分化,其中大部分分化为浆细胞,并分泌g抗体,抗体与病毒结合可以抑制病毒的增殖或对人体细胞的黏附。
【小问3详解】
免疫系统三大功能是免疫防御(针对外来抗原性异物,如各种病原体)、免疫自稳(清除衰老或损伤的细胞)和免疫监视(识别和清除突变的细胞,防止肿瘤发生)。其中最基本的功能是免疫防御。项目
测定值
单位
参考范围
血清葡萄糖
23
mg/dL
60~110
甘油三酯
217
mg/dL
50~200
总胆固醇
179
mg/dL
150~220
促甲状腺激素(TSH)
5. 9
uIU/mL
1. 4~4. 4
组别
首次注射
症状
二次注射
症状
①
X
低血糖症状
胰高血糖素
恢复正常
②
Y
恢复正常
③
葡萄糖溶液
恢复正常
④
等量生理盐水
?
⑤
一定量的生理盐水
无症状
湖北省襄阳市第五中学2023-2024学年高二上学期12月月考生物试卷: 这是一份湖北省襄阳市第五中学2023-2024学年高二上学期12月月考生物试卷,文件包含湖北省襄阳市第五中学2023-2024学年高二上学期12月月考生物试卷docx、生物答案pdf等2份试卷配套教学资源,其中试卷共11页, 欢迎下载使用。
湖北省鄂州市、宜昌市、襄阳市等地2023-2024学年高二上学期期末生物试题(Word版附解析): 这是一份湖北省鄂州市、宜昌市、襄阳市等地2023-2024学年高二上学期期末生物试题(Word版附解析),共21页。试卷主要包含了选择题的作答,非选择题的作答等内容,欢迎下载使用。
湖北省武昌实验中学2023-2024学年高二上学期12月月考生物试题(Word版附解析): 这是一份湖北省武昌实验中学2023-2024学年高二上学期12月月考生物试题(Word版附解析),共25页。试卷主要包含了单选题,综合题等内容,欢迎下载使用。

