资料中包含下列文件,点击文件名可预览资料内容





还剩3页未读,
继续阅读
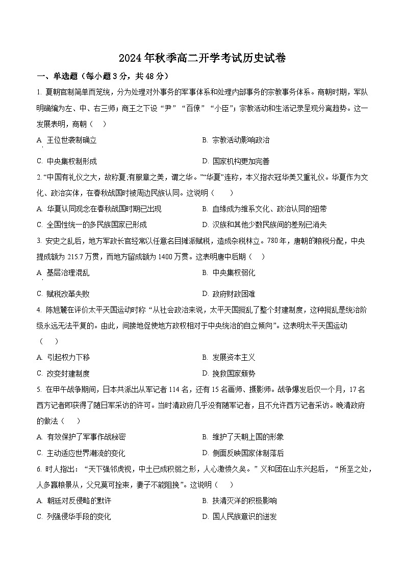
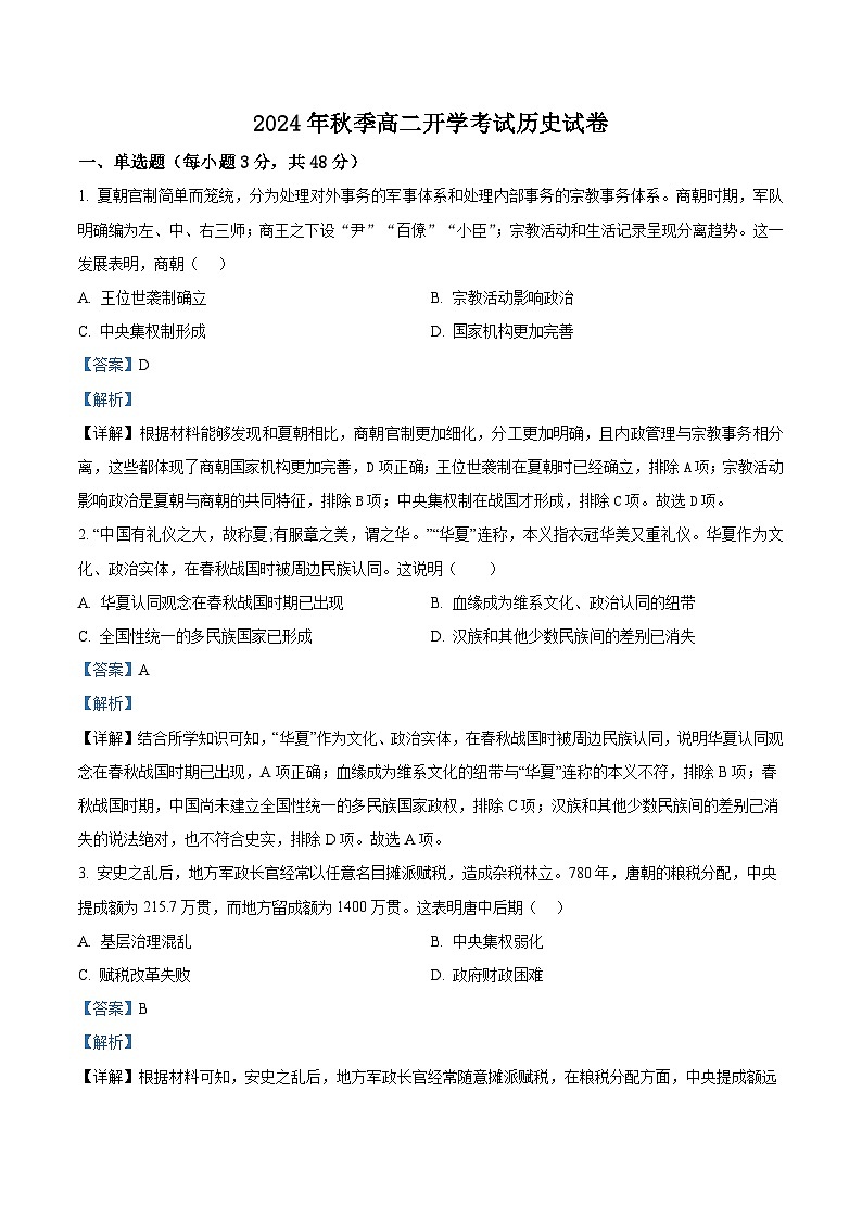
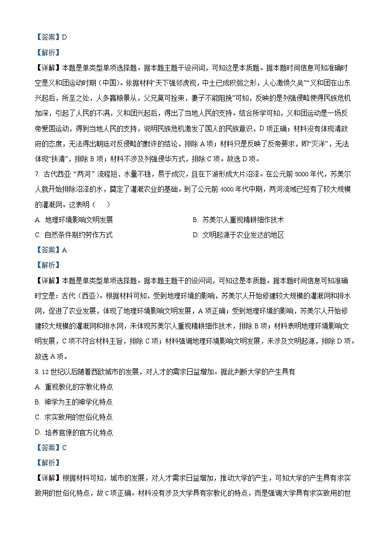
河南省许昌市鄢陵县第一高级中学2024-2025学年高二上学期开学考试历史试题(含解析)
展开
这是一份河南省许昌市鄢陵县第一高级中学2024-2025学年高二上学期开学考试历史试题(含解析),文件包含河南省许昌市鄢陵县第一高级中学2024-2025学年高二上学期开学考试历史试题原卷版docx、河南省许昌市鄢陵县第一高级中学2024-2025学年高二上学期开学考试历史试题解析版docx等2份试卷配套教学资源,其中试卷共16页, 欢迎下载使用。
相关试卷
河南省许昌高级中学2024-2025学年高三上学期开学检测历史试题(含解析):
这是一份河南省许昌高级中学2024-2025学年高三上学期开学检测历史试题(含解析),共7页。
河南省许昌高级中学2024-2025学年高二上学期开学检测历史试题(含解析):
这是一份河南省许昌高级中学2024-2025学年高二上学期开学检测历史试题(含解析),共10页。试卷主要包含了公元40年,刘秀统一全国,西汉初,功臣集团因军功得封列侯等内容,欢迎下载使用。
河南省新乡市原阳县第一高级中学2024-2025学年高二上学期开学考试历史试题:
这是一份河南省新乡市原阳县第一高级中学2024-2025学年高二上学期开学考试历史试题,共11页。试卷主要包含了测试范围,阅读材料,完成下列要求等内容,欢迎下载使用。
