


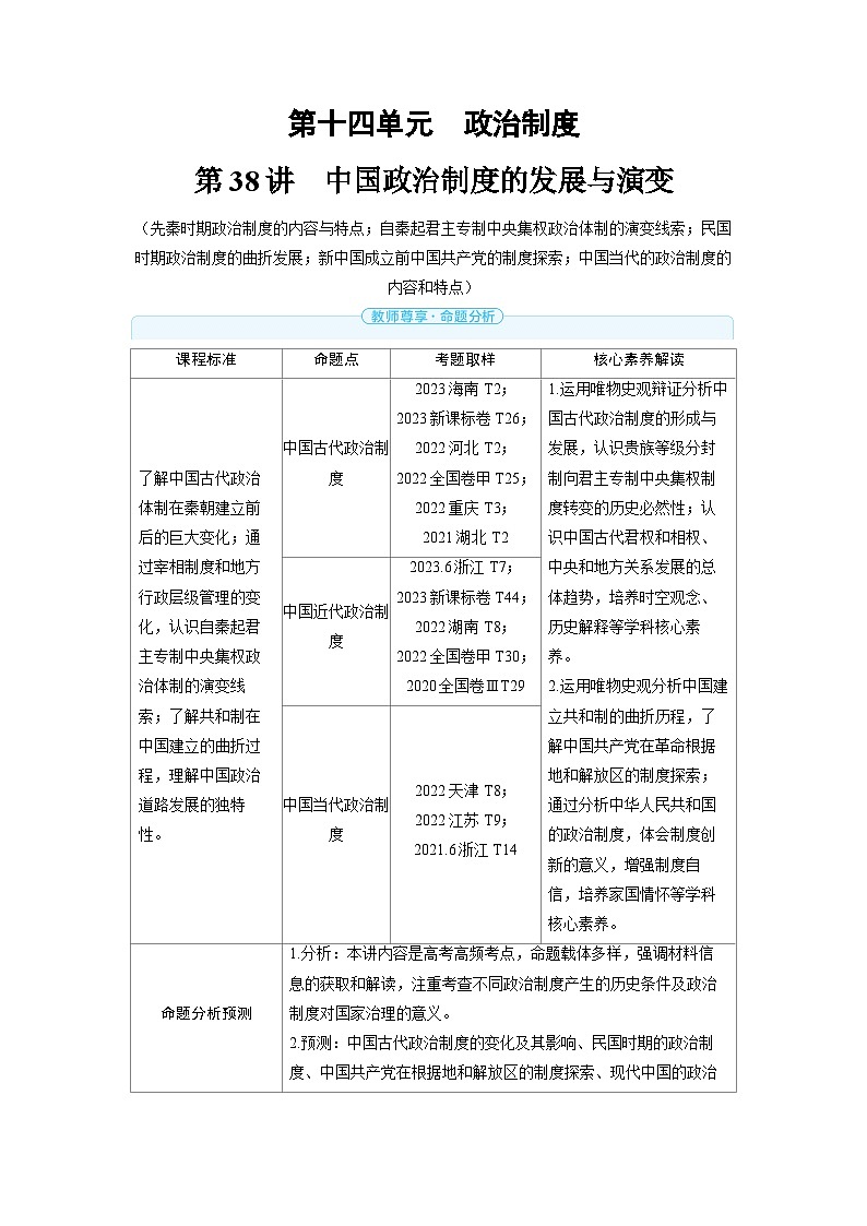
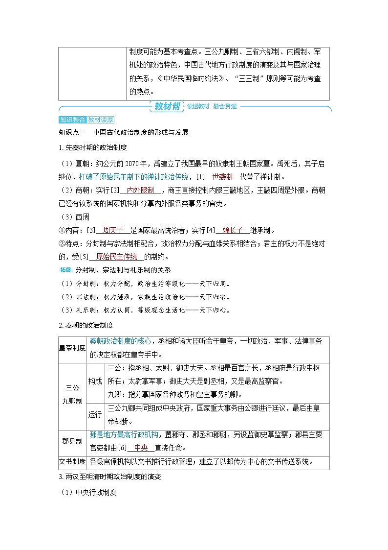
2025年高考历史精品教案第十四单元政治制度第38讲中国政治制度的发展与演变
展开2025年高考历史精品教案第十四单元政治制度第38讲中国政治制度的发展与演变: 这是一份2025年高考历史精品教案第十四单元政治制度第38讲中国政治制度的发展与演变,共28页。
2025年高考历史精品教案第十四单元政治制度第39讲中国历代变法和改革: 这是一份2025年高考历史精品教案第十四单元政治制度第39讲中国历代变法和改革,共23页。
2025年高考历史精品教案第十四单元政治制度第40讲西方政治制度的演变: 这是一份2025年高考历史精品教案第十四单元政治制度第40讲西方政治制度的演变,共21页。