所属成套资源:2025年高考历史精品教案多份
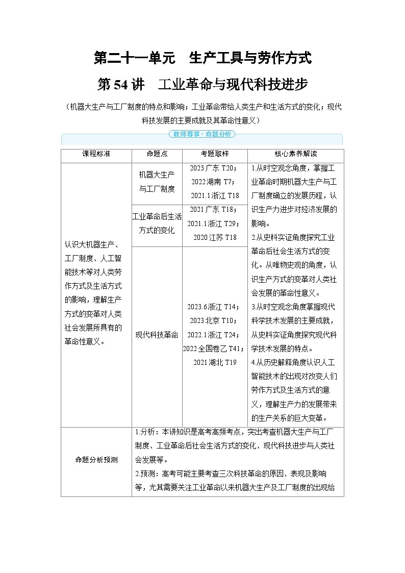
2025年高考历史精品教案第二十一单元生产工具与劳作方式第54讲工业革命与现代科技进步
展开相关教案
这是一份2025年高考历史精品教案第二十一单元生产工具与劳作方式第53讲古代的生产工具与劳作,共15页。
这是一份2025年高考历史精品教案第二十一单元生产工具与劳作方式第二十一单元生产工具与劳作方式,共1页。
这是一份高中人教统编版第6课 现代科技进步与人类社会发展教案,共13页。教案主要包含了教材分析,学情分析,教学目标和重难点,课型课时 新授课 1课时,教学手段 多媒体课件,教学方法 问题引领法,教学过程,板书设计等内容,欢迎下载使用。

