


还剩3页未读,
继续阅读
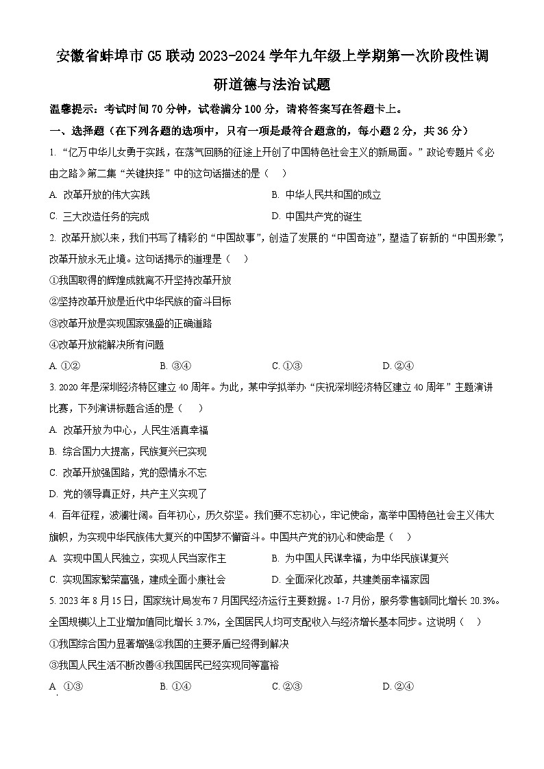
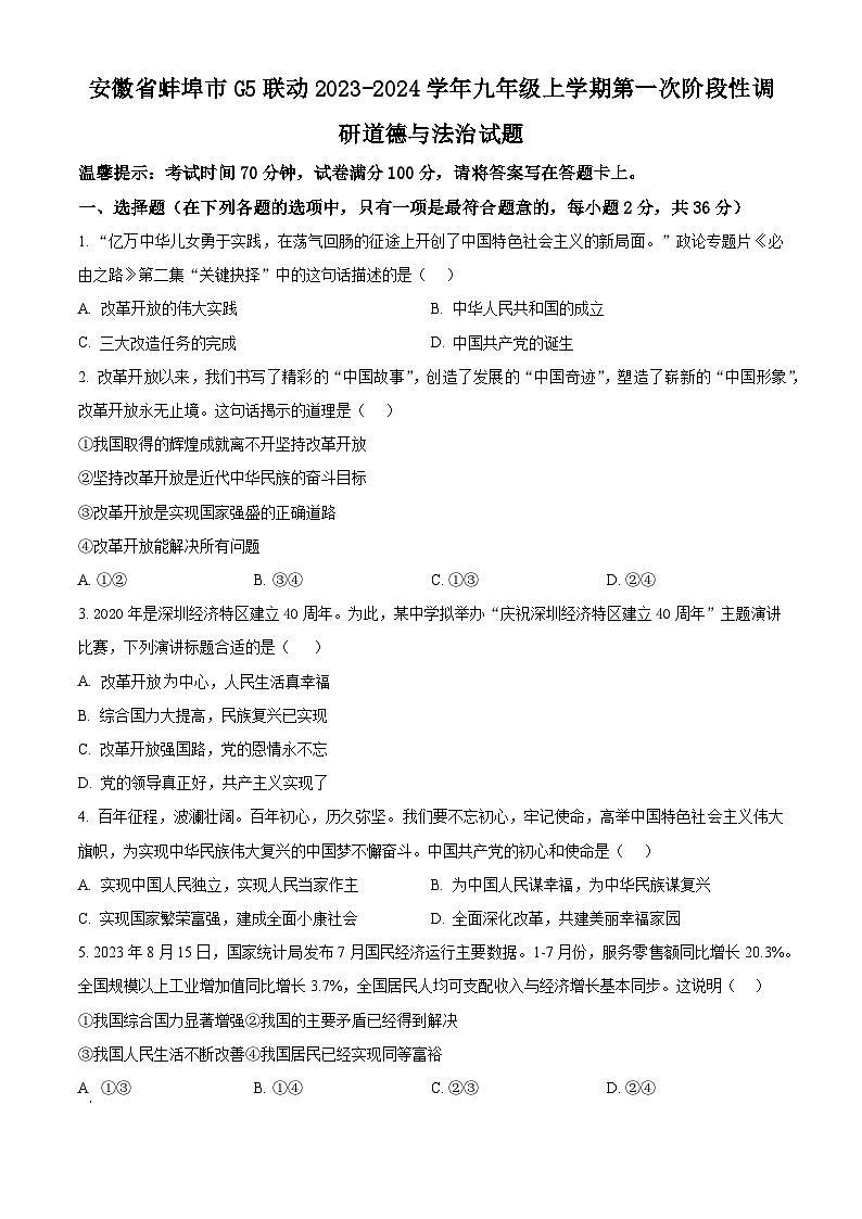
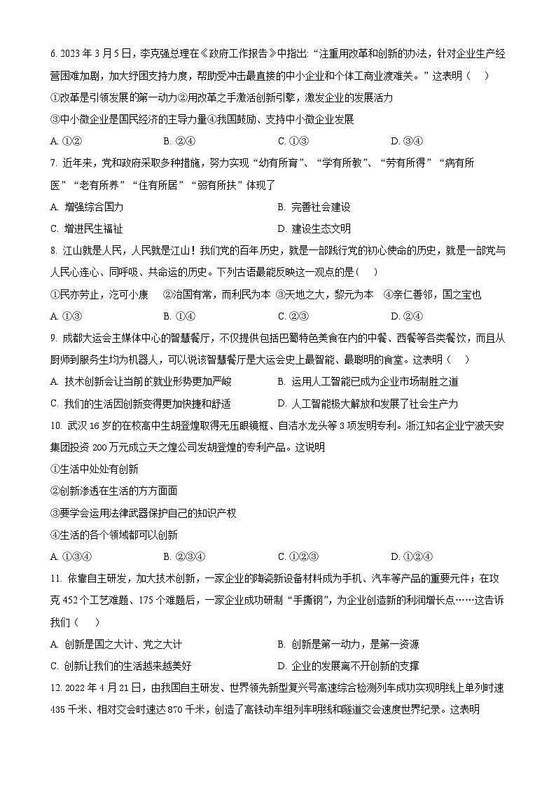
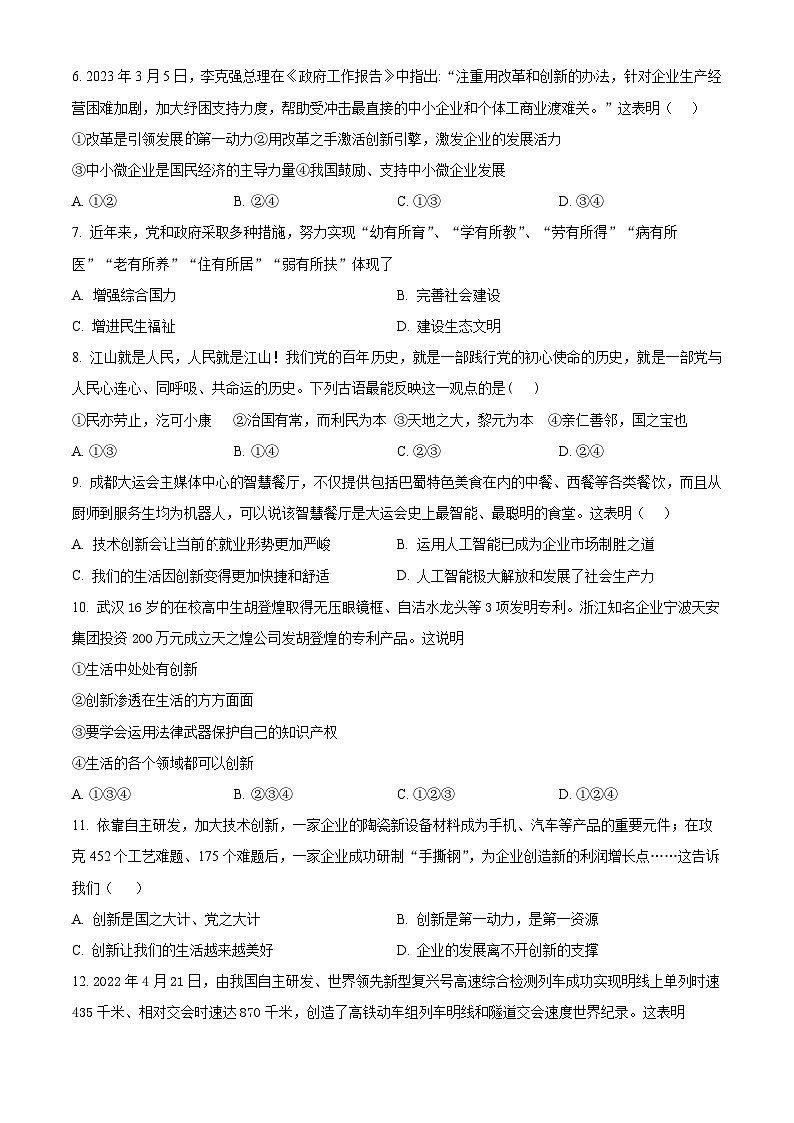
安徽省蚌埠市G5联动2023-2024学年九年级上学期第一次阶段性调研道德与法治试题(原卷版)
展开相关试卷
安徽省蚌埠市G5联动2023-2024学年九年级上学期第一次阶段性调研道德与法治试题(解析版):
这是一份安徽省蚌埠市G5联动2023-2024学年九年级上学期第一次阶段性调研道德与法治试题(解析版),共15页。试卷主要包含了选择题,非选择题等内容,欢迎下载使用。
安徽省蚌埠市蚌山区G5联盟 2023-2024学年八年级下学期期中道德与法治试题(原卷版+解析版):
这是一份安徽省蚌埠市蚌山区G5联盟 2023-2024学年八年级下学期期中道德与法治试题(原卷版+解析版),文件包含安徽省蚌埠市蚌山区G5联盟2023-2024学年八年级下学期期中道德与法治试题原卷版docx、安徽省蚌埠市蚌山区G5联盟2023-2024学年八年级下学期期中道德与法治试题解析版docx等2份试卷配套教学资源,其中试卷共20页, 欢迎下载使用。
安徽省蚌埠市G5教研联盟2023-2024学年七年级下学期3月调研考试道德与法治试题:
这是一份安徽省蚌埠市G5教研联盟2023-2024学年七年级下学期3月调研考试道德与法治试题,共6页。试卷主要包含了 创造离不开实践, 科学研究表明, 青春是人生画卷中最华美的篇章等内容,欢迎下载使用。