山西省名校2024届高三第二次模拟考试生物试卷(解析版)
展开2. 回答选择题时,选出每小题答案后,用铅笔把答题卡上对应题目的答案标号涂黑,如需改动,用橡皮擦干净后,再选涂其它答案标号。回答非选择题时,将答案写在答题卡上,写在本试卷上无效。
3. 考试结束后,将本试卷和答题卡一并交回。
一、选择题:(共6小题,每小题6分,共36分。每小题只有一个选项符合题目要求)
1. 关于生物体内物质和结构的叙述,正确的是( )
A. 蛋白质分子在水浴高温下肽键断裂而变性失活
B. 人体细胞的核DNA和转运RNA中均含有碱基对
C. 线粒体内膜和叶绿体内膜上都有ATP的产生
D. 生物膜系统的主要作用体现在细胞间的协调配合
【答案】B
【解析】
【分析】高温、强酸、强碱破坏蛋白质空间结构,使蛋白质变性。线粒体和叶绿体都可以产生ATP,其中有氧呼吸第二、三阶段分别在线粒体基质和线粒体内膜上进行,两阶段均产生ATP;光合作用光反应阶段在叶绿体类囊体薄膜上进行,产生ATP。生物膜系统包括细胞器膜、细胞膜和核膜等,作用:细胞膜使细胞具有一个相对稳定的内部环境,并在细胞与外部环境进行物质运输、能量转换和信息传递的过程中起着决定性的作用;广阔的膜面积为多种酶提供了大量的附着位点,有利于许多化学反应的进行;生物膜将细胞器分开,使细胞内同时进行的多种化学反应互不干扰,使生命活动高效、有序地进行。
【详解】A、高温破坏蛋白质分子的空间结构,不会使肽键断裂,A错误;
B、人体细胞的核DNA分子中碱基成对存在,转运RNA中含有部分碱基对,B正确;
C、有氧呼吸第三阶段在线粒体内膜上产生ATP,但叶绿体内膜上不能产生ATP,C错误;
D、生物膜的组成成分和结构很相似,在结构和功能上紧密联系,体现了细胞内各种结构之间的协调配合,D错误;
故选B。
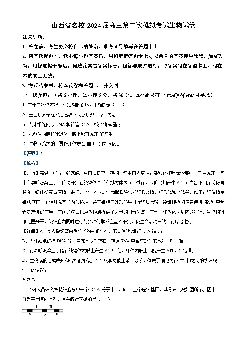
2. 科研人员研究棉花细胞核中一个 DNA 分子中 a、b、c 三个连续基因,其分布状况如图所示,图中Ⅰ、Ⅱ为基因间的序列。有关叙述正确的是( )
A. a、b、c 所携带的遗传信息不可能同时得到执行
B. 图中碱基对替换发生在 a 区段属于基因突变,发生在Ⅰ区段不属于基因突变
C. 该 DNA 分子含 n 个碱基,其转录的 mRNA 分子的碱基数是 n/2 个
D. Ⅰ中插入一个抗虫基因以提高植物的抗虫性,这种变异属于染色体结构变异
【答案】B
【解析】
【分析】基因突变指DNA分子中发生碱基对的替换、增添和缺失而引起基因结构的改变;
染色体结构变异是指在细胞内的一个或几个染色体发生片段的缺失、增添、倒位或易位。
【详解】A、基因是一个相对独立的结构单位和功能单位,细胞分化的实质是基因选择性表达,a、b、c三个基因所携带的遗传信息可以同时得到执行,A错误;
B、a区段为基因,Ⅰ区段为基因间序列,故碱基对替换发生在a区段属于基因突变,发生在Ⅰ区段不属于基因突变,B正确;
C、由于真核生物基因的内含子和非编码区不能转录出成熟的mRNA,所以若该DNA分子含n个碱基,转录出的mRNA分子碱基数少于n/2个,C错误;
D、Ⅰ中插入一个抗虫基因以提高植物的抗虫性,这种变异属于基因重组,D错误;
故选B。
3. 诺如病毒是寄生于肠道细胞中的一种RNA病毒,感染此病毒可使机体出现呕吐,腹泻等症状,甚至导致脱水。以下相关叙述正确的是 ( )
A. 利用吡罗红染液染色,可以鉴别肠道细胞是否被诺如病毒感染
B. 特定的抗体与诺如病毒结合可使其失去致病能力
C. 病毒侵入机体后,能被内环境中的效应T细胞和浆细胞特异性识别
D. 患者严重脱水后,经下丘脑合成由垂体释放的抗利尿激素将会减少
【答案】B
【解析】
【分析】本题以“诺如病毒的遗传物质、感染人体后的症状表现”为背景,综合考查了生物实验、人体内环境稳态与调节等相关的生物学基础知识。
【详解】肠道细胞内本来就有DNA和RNA,因此不能利用吡罗红染液染色来鉴别肠道细胞是否被诺如病毒感染,A错误;抗体是机体受抗原刺激后产生的,并且能与该抗原发生特异性结合的具有免疫功能的球蛋白,因此特定的抗体与诺如病毒结合可使其失去致病能力,B正确;在特异性免疫反应中浆细胞不具有识别抗原的功能,C错误;患者严重脱水后,细胞外液渗透压升高,经下丘脑合成由垂体释放的抗利尿激素将会增加,D错误;因此选B。
【点睛】能理解所学知识的要点,把握知识间的内在联系,形成知识的网络结构,扎实的基础知识是解题的关键。
4. 某植物花蕊的性别分化受两对独立遗传的等位基因控制,显性基因B和E共同存在时,植株开两性花,为野生型;仅有显性基因E存在时,植株的雄蕊会转化成雌蕊,成为表现型为双雌蕊的可育植物;只要不存在显性基因E,植物表现为败育。下列有关叙述不正确的是( )
A. 表现为可育个体的基因型有6种
B. BbEe个体自花传粉,子代中败育个体的比例为1/4
C. BBEE和bbEE杂交,F1自交得到的F2代全部可育
D. BBee和bbEE杂交,子代全部为野生型
【答案】D
【解析】
【分析】1、基因分离定律和自由组合定律的实质:进行有性生殖的生物在进行减数分裂产生配子的过程中,位于同源染色体上的等位基因随同源染色体分离而分离,分别进入不同的配子中,随配子独立遗传给后代,同时,位于非同源染色体上的非等位基因进行自由组合。
2、由题意知,E、e和B、b独立遗传,因此遵循自由组合定律,且B_E_为两性花(野生型),bbE_为双雌蕊可育植物,B_ee、bbee为败育。
【详解】A、表现为可育个体的基因型有6种,包括BBEE、BbEE、bbEE、BBEe、BbEe、bbEe,A正确;
B、BbEe个体自花传粉,子代中只要含有ee就都败育,所以比例是1/4,B正确;
C、BBEE和bbEE杂交,得到F1BbEE,F1自交得到F2代都含有E,全部可育,C正确;
D.BBee和bbEE杂交,BBee是不育的,无法完成杂交实验,D错误。
故选D。
5. 果蝇的体色灰身和黑身受一对等位基因(A、a)控制,另一对同源染色体上的等位基因(B、b)会影响黑身果蝇的体色深度。科研人员选用一只黑身雌蝇与一只灰身雄蝇进行杂交,F1全为灰身,F1自由交配,F2的表现型为雌蝇中灰身:黑身=241:79,雄蝇中灰身:黑身:深黑身=239:42:40。不考虑性染色体同源区段,据此推测下列说法错误的是( )
A. A.a基因位于常染色体上,B、b基因位于X染色体上
B. 亲本中雌、雄果蝇的基因型分别为aaXBXB和AAXbY
C. F2中雌、雄果蝇的B基因频率相等
D. F2中雄果蝇共有6种基因型,其中基因型为AaXBY的个体所占比例为1/4
【答案】C
【解析】
【分析】根据“果蝇的体色灰身和黑身受一对等位基因(A、a)控制”黑身雌蝇与灰身雄蝇杂交,Fl全为灰身,F1随机交配,F2表现型比为:雌蝇中灰身:黑身=241:79=3:1;雄蝇中灰身:(黑身+深黑身)=239:(42+40)=3:1”可知,灰身为显性,雌雄比例中灰身:黑身=3:1,故该对等位基因(A、a)遗传与性别没有关联,所以等位基因(A、a)位于常染色体上。又知“一对同源染色体上的等位基因(B、b)影响黑身果蝇的体色深度”,在F2中雌蝇中灰身:黑身=3:1;雄蝇中灰身:黑身:深黑身=6:1:1”可知雌雄果蝇在相同表现型中所占比例不同,说明B、b等位基因位于X染色体上遗传。为了保证F1雌雄果蝇全为灰身,则母本黑身雌果蝇的基因型只能为aaXBXB,父本灰身雄果蝇的基因型只能为AAXbY,F1雌雄果蝇的基因型分别为AaXBXb、AaXBY。
【详解】A、通过分析可知,A.a基因位于常染色体上,B、b基因位于X染色体上,A正确;
B、通过分析可知,亲本中雌、雄果蝇的基因型分别为aaXBXB和AAXbY,B正确;
C、F1雌雄果蝇的基因型分别为XBXb、XBY,交配产生F2 ,F2中1/4XBXB、1/4XBXb、1/4XBY、1/4XbY, F2中雌、雄果蝇的B基因频率分别是3/4、1/4,C错误;
D、F1雌雄果蝇的基因型分别为AaXBXb、AaXBY ,交配产生F2,F2中雄果蝇共有3×2=6种基因型,其中基因型为AaXBY的个体所占比例为2/4×1/2=1/4,D正确。
故选C。
6. 已知控制玉米某两对相对性状的基因在同一染色体上。但偶然发现这两对基因均杂合的某玉米植株,自交后代的性状分离比为 9:3:3:1。出现此现象的原因可能是,该染色体上其中一对基因所在的染色体片段( )
A. 发生 180°颠倒B. 重复出现
C. 移至非同源染色体上D. 发生丢失
【答案】C
【解析】
【分析】1.基因分离定律和基因自由组合定律的实质:在减数第一次分裂的后期,由于同源染色体的分离,其上的等位基因分离;同时非同源染色体自由组合,导致非同源染色体上的非等位基因自由组合。
2.染色体结构的变异的类型:(1)缺失是指染色体中某一片段的缺失;(2)重复是指染色体中增加了某一片段;(3)倒位是指染色体中某一片段的位置颠倒了180°;(4)易位是指染色体中某一片段移接到另一条非同源染色体上。
3.根据题意分析可知,控制玉米某两对相对性状的基因在同一染色体上,正常情况下符合基因的连锁互换定律,假设这两对基因用A、a和B、b表示,而偶然发现这两对基因均杂合的某玉米植株(AaBb),自交后代的性状分离比为 9:3:3:1,说明符合自由组合定律F1自交的结果。
【详解】根据以上分析可知,两对基因均杂合的某玉米植株,自交后代的性状分离比为 9:3:3:1,符合自由组合定律F1自交的结果,说明控制这两对性状的基因分布在了两对同源染色体上,而根据题意可知,控制玉米某两对相对性状的基因在同一染色体上,那么说明在上述过程中发生了染色体易位的现象,且原来染色体上其中一对基因所在的染色体片段易位到了非同源染色体上,因此符合自由组合定律的结果。综上所述,C正确,A、B、D错误。
故选C。
二、综合题:本大题共4小题
7. 为了探究低温对小粒咖啡和大粒咖啡两种作物光合作用速率的影响,对两种幼苗连续三天进行夜间4℃低温处理,并于原地恢复4天,测量两种咖啡的净光合作用速率的变化,得到的实验结果如图所示,回答下列问题:
(1)经夜间低温处理后的植物叶片会转黄,由此分析夜间低温处理能降低植物光合作用速率的最可能原因是________________________________________,由图中数据可知,夜间低温处理对_________咖啡的的生长影响较大。
(2)某同学认为夜间低温处理会使植物产量降低的主要原因是低温影响了夜间暗反应的进行,你觉得这种说法是否正确,说明理由:__________________________。
(3)低温处理后,大粒咖啡难以恢复生长,为了验证夜间低温处理没有改变大粒咖啡的遗传物质,可取大粒咖啡的种子在_________________(填“正常”或“夜间低温处理”)的环境中种植,若 ____________________,则说明低温只影响了大粒咖啡的性状,而没有改变其遗传物质。
【答案】 ①. 低温影响叶绿素合成,从而使叶片叶绿素含量降低 ②. 大粒 ③. 不正确,夜间缺乏光反应提供的[H]和ATP,暗反应无法进行 ④. 正常 ⑤. 培养的成熟植株和原植株在低温处理前的净光合速率几乎相同
【解析】
【分析】据图分析:图中,夜间4℃处理后,大粒咖啡和小粒咖啡光合速率都降低,大粒咖啡光合速率下降幅度要大于小粒咖啡。可见夜间低温处理对大粒咖啡影响更大。在第4天开始恢复后,光合作用速率均有增高,但小粒咖啡恢复更快,在恢复处理的第三天,恢复到低温处理前的光合速率,大粒咖啡的恢复则要慢得多。
【详解】(1)夜间低温处理后叶片会转黄,说明低温会影响植物叶绿素的合成,导致叶绿素的含量降低,从而使叶片变黄,由表中数据可知,低温处理后大粒咖啡净光合作用速率下降更大,并且较难恢复到原状态,因此夜间低温处理对大粒咖啡的生长影响较大。
(2)夜间由于不能进行光反应,不能产生[H]和ATP,植物由于缺乏[H]和ATP,导致暗反应无法进行,因此夜间本身就不会进行暗反应,低温影响夜间暗反应的解释是错误的。
(3)要验证夜间低温处理没有改变大粒咖啡的遗传物质,可以选取大粒咖啡的种子进行培养,若其遗传物质不变,则在正常环境下培养成成熟植物后,其净光合速率应该和原植株在低温处理前的净光合速率非常接近。
【点睛】本题考查光合作用的因素,考查学生对光合作用的理解能力及实验分析能力。本题难点在于分析曲线变化,分析低温对不同植物光合速率的影响,另一难点就是实验设计,需要理解对照实验的原则。
8. 健那绿染液是将活细胞中线粒体染色的专一性染料,线粒体中细胞色素氧化酶使染料保持氧化状态呈蓝绿色,而在周围的细胞质中染料被还原,成为无色状态,线粒体能在健那绿染液中维持活性数小时。请回答下列问题:
(1)某同学设计的探究酵母菌细胞呼吸的实验装置如下,图一需改进的地方是_____;图二需改进的地方是_________ 。酵母菌无氧呼吸产生的酒精可以使酸性重铬酸钾从___色变为______色。
(2)健那绿染色发现,图-A内酵母镜检线粒体呈蓝绿色,图二B内镜检无法看到,推测该染色剂的使用除要求活体外,还需_______条件。
(3)观察线粒体的形态和分布的实验一般不选择高等植物叶肉细胞的原因是_______。
(4)将动物细胞破裂后用______可以分离得到线粒体。线粒体内膜上的脂类与蛋白质的比值为0.3:1,外膜中的比值接近1:1,这种差异的主要原因有_________。
【答案】 ①. 将左侧玻璃管插入液体中,右侧玻璃管远离液面 ②. 左侧锥形瓶的玻璃管远离液面 ③. 橙 ④. 灰绿 ⑤. 有氧 ⑥. 细胞中的叶绿体影响实验观察 ⑦. 差速离心法 ⑧. 内膜含较多的与有氧呼吸有关的酶
【解析】
【分析】1、图一装置探究是酵母菌的有氧呼吸,NaOH溶液的作用是除去空气中的CO2;A瓶是酵母菌培养液;澄清石灰水的作用是检测有氧呼吸过程中CO2的产生。图二装置探究的是酵母菌的无氧呼吸,其中B瓶是酵母菌培养液;澄清石灰水的作用是检测有氧呼吸过程中CO2的产生。2、线粒体被健那绿染色的原理是健那绿被氧化时呈蓝绿色。
【详解】(1)图示探究酵母菌细胞呼吸的实验装置中,图一需改进的地方是将左侧玻璃管插入液体中,右侧玻璃管远离液面;图二需改进的地方是左侧锥形瓶的玻璃管远离液面;酵母菌无氧呼吸产生的酒精可以使酸性重铬酸钾从橙色变为灰绿色;
(2)健那绿染色发现,图一A内酵母镜检线粒体呈蓝绿色,图二B内镜检无法看到,A和B内环境上的差异是氧气的有无,推测该染色剂的使用除要求活体外,还需有氧条件,使酵母菌进行有氧呼吸;
(3)由于细胞中的叶绿体含有叶绿素等色素,会影响实验观察,所以观察线粒体的形态和分布的实验一般不选择高等植物叶肉细胞;
(4)将动物细胞破裂后用差速离心法可以分离得到线粒体;线粒体内膜上含较多的与有氧呼吸有关的酶,所以其蛋白质含量较高。
【点睛】本题考查细胞呼吸、线粒体的结构与功能的相关内容,结合酵母菌细胞的结构,掌握细胞呼吸的过程。
9. 人凝血因子Ⅷ对缺乏人凝血因子Ⅷ所致的凝血机能障碍具有纠正作用,主要用于防治甲型血友病、获得性凝血因子Ⅷ缺乏而导致的出血症状及这类病人的手术出血治疗。下图是利用山羊乳汁生产人凝血因子Ⅷ的图解,请据图回答下列问题。
(1)与基因组文库相比,从cDNA文库中获得的目的基因_____(填“有”或“无”)内含子。①过程利用了_____________原理。
(2)在②过程中,人凝血因子Ⅷ基因应插入质粒的______________之间。基因表达载体中标记基因的作用是___________________。
(3)卵母细胞在体外培养到_______时期才可以进行去核处理。③过程通过______方法使两细胞融合,构建重组胚胎。
(4)在重组胚胎的培养液中加入________________________等天然成分以提供营养物质。培养液需要定期更换的原因是_______________________________。
【答案】 ①. 无 ②. DNA(双链)复制 ③. 启动子和终止子 ④. 鉴别受体细胞中是否含有目的基因并将含目的基因的 受体细胞筛选出来 ⑤. 减数第二次分裂中期(MII) ⑥. 电刺激(或振荡) ⑦. 血清、血浆 ⑧. 清除代谢产物,防止代谢产物积累对细胞自身造成危害
【解析】
【分析】图示分析,①表示PCR,增加目基因的数量,②表示构建基因表达载体,③受体细胞与去核的卵母细胞融合形成重组胚胎。
【详解】(1)与基因组文库相比,从cDNA文库中获得的目的基因无内含子。①PCR扩增目的基因,利用了DNA(双链)复制原理。
(2)②表示构建基因表达载体,在此过程中,人凝血因子Ⅷ基因应插入质粒的启动子和终止子之间。基因表达载体中标记基因的作用是鉴别受体细胞中是否含有目的基因并将含目的基因的 受体细胞筛选出来。
(3)卵母细胞在体外培养到MII时期才可以进行去核处理。③受体细胞与去核的卵母细胞融合形成重组胚胎,此过程通过电刺激(或振荡)方法使两细胞融合。
(4)在重组胚胎的培养液中加入血清、血浆等天然成分以提供营养物质。为了清除代谢产物,防止代谢产物积累对细胞自身造成危害,培养液需要定期更换。
【点睛】本题结合图解,考查基因工程和胚胎工程的相关知识,要求考生识记基因工程的原理及操作步骤,掌握各操作步骤中需要注意的细节;识记胚胎工程涉及的技术及应用,能结合所学的知识准确答题。
10. 昼夜温差是由白天温度的最高值和夜间温度的最低值之差决定的。为研究正、负昼夜温差对果实膨大期番茄光合作用的影响,在人工气候室内设置5个昼夜温差水平,即-78℃(77℃/34℃)、-5℃、73℃/7℃、6℃(85℃/85℃)、+5℃(37℃/3℃)、+78℃(34℃/7℃),结果如下表所示(气孔导度表示气孔张开的程度,各数据的单位不作要求)。
请回答下列问题:
(1)温度主要通过影响______来影响植物代谢活动。叶片气孔导度的大小、叶绿素含量分别通过直接影响______、______来影响番茄的光合速率。
(2)实验以零昼夜温差为对照,在日平均温度______(填“相等”或“不等”)的情况下设置昼夜温差。由上表分析,若要进一步确定最有利于有机物积累的昼夜温差,接下来的操作应该是______。
(3)与昼夜温差为+5℃条件下的净光合速率相比,昼夜温差为+78℃条件下的净光合速率较低,原因是______。
【答案】(1) ①. 酶的活性 ②. 二氧化碳的吸收(或暗反应) ③. 光能的吸收和转化(或光反应)
(2) ①. 相等 ②. 在昼夜温差为6~+78℃的范围内,缩小温度梯度重复实验
(3)高昼温条件下,叶片气孔导度、叶绿素含量均下降,导致光合速率下降(或昼温较高引起呼吸速率升高)
【解析】
【分析】1、温度对光合作用的影响:在最适温度下酶的活性最强,光合作用强度最大,当温度低于最适温度,光合作用强度随温度的增加而加强,当温度高于最适温度,光合作用强度随温度的增加而减弱。
2、二氧化碳浓度对光合作用的影响:在一定范围内,光合作用强度随二氧化碳浓度的增加而增强。当二氧化碳浓度增加到一定的值,光合作用强度不再增强。
3、光照强度对光合作用的影响:在一定范围内,光合作用强度随光照强度的增加而增强。当光照强度增加到一定的值,光合作用强度不再增强。
【小问1详解】
酶的活性受温度、pH等外界条件的影响,温度主要通过影响酶的活性来影响植物代谢活动;叶片气孔导度的大小直接影响胞间二氧化碳浓度的高低,进而影响了暗反应的进行; 叶绿素能吸收、传递和转化光能,叶绿素的含量多少直接影响光的吸收量,进而影响光合作用的光反应过程,最终影响了番茄的光合速率。
【小问2详解】
本实验以零昼夜温差为对照,日平均温度为无关变量,故应在日平均温度相等的情况下设置昼夜温差。上表结果显示,在昼夜温差为6~+78℃的范围内,净光合速率出现了最大值,因此为进一步确定最有利于有机物积累的昼夜温差,应该是在昼夜温差为6~+78℃的范围内,缩小温度梯度重复实验,通过实验结果找到合适的昼夜温差。
【小问3详解】
由上表分析,与昼夜温差为+5℃条件下的净光合速率相比,昼夜温差为+78℃条件下的净光合速率较低,是因为该条件下叶绿素a、b的含量低,光能吸收较少,产生的NADPH、ATP少,且叶片的气孔导度小,吸收的二氧化碳浓度少,因此,净光合速率较低。
11. 正常人血浆中的LDL(一种低密度脂蛋白)可以与细胞膜上的LDL受体结合,再通过胞吞作用进入细胞。LDL在细胞内水解,释放出胆固醇。家族性高胆固醇血症是一种单基因遗传病(由A、a基因控制),患者血浆中LDL数值非常高,易忠心脑血管疾病。如图是某患者的家族系谱图,已知Ⅱ4不携带该病的致病基因。回答下列问题。
(1)人体内胆固醇的作用有 ___等。
(2)与正常人相比,患者细胞膜表面的LDL受体数量最可____(填“偏多”或“偏少”)。
(3)控制家族性高胆固醇血症的基因位于____染色体上,判断依据___________。II3的基因型是 ___,理由是____。
【答案】 ①. 构成细胞膜的重要成分 参与血液中脂质的运输 ②. 偏少 ③. 常 ④. I1是患病父亲,但生有Ⅱ2健康女儿;Ⅱ3是患病母亲,但生有Ⅲ2健康儿子 ⑤. Aa ⑥. Ⅱ3和Ⅱ4生有患病儿子和健康儿女,而Ⅱ4不携带该病的致病基因,说明Ⅱ3是个杂合子
【解析】
【分析】1、胆固醇:构成细胞膜的重要成分,参与血液中脂质的运输。
2、根据题意和识图分析可知,I1是患病父亲,但生有Ⅱ2健康女儿,说明不是伴X显性遗传,图中母亲Ⅱ3患病且后代的儿子Ⅲ2表现正常,则该病不属于伴X隐性遗传病,又由于Ⅱ4不携带该病的致病基因,而后代中Ⅲ1儿子患病,故该病为常染色体显性遗传病。由于后代中Ⅲ2表现正常,因此图中的Ⅱ3基因型为Aa。
【详解】(1)根据以上分析可知,胆固醇属于动物细胞膜的成分,能够参与血液中脂质的运输。
(2)根据题意,血浆中的LDL(一种低密度脂蛋白)可以与细胞膜上的LDL受体结合,再通过胞吞作用进入细胞。LDL在细胞内水解,释放出胆固醇。家族性高胆固醇血症患者血浆中胆固醇的含量较高,说明患者血浆中的LDL进入细胞内的少,因此可能是患者细胞膜表面的LDL受体数量偏少。
(3)根据以上分析可知,I1是患病父亲,但生有Ⅱ2健康女儿;Ⅱ3是患病母亲,但生有Ⅲ2健康儿子,且Ⅱ4不携带该病的致病基因,因此该病属于常染色体显性遗传病。由于后代中Ⅲ2儿子表现正常,因此母亲Ⅱ3的基因型为杂合子Aa。
【点睛】本题考查胆固醇的作用和遗传病的分析的知识点,要求学生掌握遗传系谱图的分析,识记常见的人类遗传病的特点,能够结合图示和题意判断该遗传病的遗传方式,这是突破该题的关键,然后利用基因分离定律的知识点推导相关个体的基因型,识记胆固醇的作用,能够根据题意的条件判断患者血浆中胆固醇含量高的原因。项目
昼夜温差处理(℃)
-78
-5
6
+5
+78
净光合速率
7. 86
8. 38
3. 45
4 34
5. 77
叶片气孔导度
6. 75
6. 77
6. 86
6. 84
6. 88
叶绿素a含量
7. 73
7. 88
7. 87
8. 86
8. 67
叶绿素b含量
6. 48
6. 54
6. 73
6. 87
6. 88
生物:2024届河南省顶级名校高三考前全真模拟考试(一)(解析版): 这是一份生物:2024届河南省顶级名校高三考前全真模拟考试(一)(解析版),共11页。
2024年陕西省高三第二次模拟考试生物试卷(解析版): 这是一份2024年陕西省高三第二次模拟考试生物试卷(解析版),共16页。试卷主要包含了5×102=139等内容,欢迎下载使用。
湘豫名校联考2024届高三下学期第二次模拟考试生物试卷(含答案): 这是一份湘豫名校联考2024届高三下学期第二次模拟考试生物试卷(含答案),共13页。试卷主要包含了单选题,实验探究题等内容,欢迎下载使用。

