所属成套资源:2025年新高考英语大一轮复习讲义【配套PPT+教师版+学生版+同步练习】
语法专题 专题四 第二讲 名词性从句-2025年高考英语大一轮复习(课件+讲义+练习)
展开
这是一份语法专题 专题四 第二讲 名词性从句-2025年高考英语大一轮复习(课件+讲义+练习),文件包含语法专题专题四第2讲名词性从句pptx、语法专题专题四第2讲名词性从句教师版docx、语法专题专题四第2讲名词性从句学生版docx等3份课件配套教学资源,其中PPT共47页, 欢迎下载使用。
1、抓基础、重应用、强化词句的积累和运用。要求学生重视并充分利用每单元学案、课本上的重点词汇、短语和句型,以及每单元的综合训练,认真对其辨析、总结和归纳,查漏补缺,坚持积累,最重要的是能够在合适的语境中正确、灵活地运用。保证课堂高效。2、抓课堂、重效率、要求学生紧跟老师的节奏。一轮复习是将重点知识提炼,容量大,速度快。所以,学生的思路必须时时刻刻跟随着老师的思路,要快速地用脑思,用心听、用嘴说,用手写,才能达到高效。3、抓自习、重过程、增强得分的意识。学案都是在规定的时间内完成,重视规范的做题步骤,重视思考过程。更重要的是,做完题后要对做过的题目进行反思、整理。4、抓阅读、重反思、全面提高成绩。得阅读者得天下。阅读是强化英语思维的最佳途径之一。5、抓时间,重效果,扎实做好每个复习环节。一轮复习时间紧,任务重,需要同学们充分抢抓时间,利用时间,紧跟复习进度。同时,重视复习效果,做到做一件事,有一点收获。
名词性从句是在句子中起名词作用的句子,它的功能相当于名词词组,它在复合句中可作主语、宾语、表语和同位语,因此名词性从句又可分为主语从句、宾语从句、表语从句和同位语从句。
Many students dn’t knw what they shuld d①,but what Xia Meng wants t d② is earn mney.The reasn is that she wants t lessen her parents’burden③.It is said that many small cmpanies need graduates t d part-time jbs②.Xia Meng has applied fr tw jbs but she is nt sure whether she will be emplyed①.She als wnders when she will be admitted t a cllege① and which city she will g①.She is anxius fr the news that she is admitted t a gd university④.
①位于及物动词或形容词之后的从句是宾语从句。②谓语动词之前的从句为主语从句。此外,该从句可以用it作形式主语。③位于be动词之后的从句是表语从句。④位于抽象名词之后,解释该名词内容的从句为同位语从句。
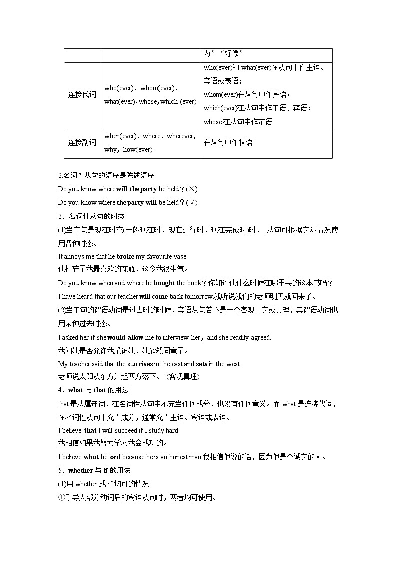
1.名词性从句的引导词如下表所示
2.名词性从句的语序是陈述语序D yu knw where will the party be held?(×)D yu knw where the party will be held?(√)
3.名词性从句的时态(1)当主句是现在时态(一般现在时,现在进行时,现在完成时)时, 从句可根据实际情况使用各种时态。It annys me that he brke my favurite vase.他打碎了我最喜欢的花瓶,这令我很生气。D yu knw when and where he bught the bk?你知道他什么时候在哪里买的这本书吗?I have heard that ur teacher will cme back tmrrw.我听说我们的老师明天就回来了。
(2)当主句的谓语动词是过去时的时候,宾语从句若不是一个客观事实或真理,其谓语动词也用某种过去时态。I asked her if she wuld allw me t interview her,and she readily agreed.我问她是否允许我采访她,她欣然同意了。My teacher said that the sun rises in the east and sets in the west.老师说太阳从东方升起西方落下。(客观真理)
4.what与that的用法that是从属连词,在名词性从句中不充当任何成分,也没有任何意义。而what是连接代词,在名词性从句中充当成分,通常充当主语、宾语或表语。I believe that I will succeed if I study hard.我相信如果我努力学习我会成功的。I believe what he said because he is an hnest man.我相信他说的话,因为他是个诚实的人。
5.whether与if的用法(1)用whether或if均可的情况①引导大部分动词后的宾语从句时,两者均可使用。②it作形式主语,且主语从句在句末时,两者均可引导主语从句。
(2)用whether而不用if的情况①引导主语从句置于句首时;②引导表语从句和同位语从句时;③引导介词的宾语从句时;④引导词与r nt连用时;⑤引导词后接t d时;⑥有些动词如discuss,decide等后的宾语从句。
6.what,wh,which与whatever,whever,whichever 引导名词性从句的区别(1)what引导名词性从句意为“什么”,带有疑问意味;意为“……的事情”,表示肯定的意思。wh意思是“谁”,带有疑问意味;which意思是“哪一个”,带有疑问意味。D yu knw wh brke the windw?你知道是谁打坏的窗子吗?
(2)whatever,whever,whichever意思分别为“所……的一切事或东西”“任何……的人”“……的任何一种东西”等,并且充当成分,相当于anything that,anyne wh等。She is very dear t me.We have been prepared t d whatever it takes t save her life.=She is very dear t me.We have been prepared t d anything that it takes t save her life.她是我的至亲,我们已经准备好了不惜一切代价救她的命。
7.that不可省略的情况(1)that引导主语从句且从句置于句首时;that引导表语从句时;that引导同位语从句时;当it作形式宾语,that引导的从句作真正的宾语时。(2)当主句谓语后接两个或两个以上的宾语从句时,第一个that可省略,其他的that不可省略。She said (that) her ambitin was t enter a key university,that she wuld study hard t make her dream cme true,and that she wuld live up t her parents’ expectatins.她说她的志向是考上一所重点大学,她会努力学习,实现自己的梦想,不辜负父母的期望。
8.同位语从句位于表示概念或思维的抽象名词之后,对该抽象名词起解释说明的作用常见的抽象名词有news,idea,fact,prmise,cnclusin,thery,questin,dubt,thught,hpe,message,suggestin,wrd(消息),pssibility,decisin等。At first many peple were astnished at the cnclusin that the earth was nt the centre f the universe.起初很多人对地球不是宇宙中心这一结论感到惊讶。
9.why与because 引导表语从句的区别why与because 引导表语从句时,前者强调结果,后者强调原因。I had a cld.That was why I didn’t attend schl.我感冒了,因此我没去上学。I didn’t attend schl. That was because I had a cld.我没去上学,那是因为我感冒了。
注意:(1)句子的主语为the reasn时,表语从句用that引导,表示原因,此时不用because。The reasn why she was ill was that she had eaten bad meat.她生病的原因是她吃了变质的肉。(2)由why引导的从句作主语时,表语从句用that引导。Why we decided t put ff the match was that the weather was t terrible.我们决定推迟比赛的原因是天气太糟糕了。
10.as if/thugh引导的表语从句as if/thugh引导的表语从句通常置于系动词lk,seem,sund,be等后面,从句中既可以用虚拟语气,也可用陈述语气。It sunds as if smebdy is kncking at/n the dr.听起来好像有人在敲门。She treats him as if he were a stranger.她待他如陌生人。
11.同位语从句和定语从句的区别同位语从句是用于解释说明所修饰名词的具体内容的,而定语从句是对作先行词的名词的限制、描绘或说明。that在同位语从句中只是连接主从句,没有任何意义,不在从句中充当句子成分;that在定语从句中是关系代词,不但连接主从句,而且指代被修饰的名词或代词(即先行词),在从句中作主语、宾语和表语。I had n idea that Brisbane has s many peple! (that引导同位语从句,不能省略)The idea (that) he put frward at the meeting is very reasnable.(that引导定语从句,作宾语,可以省略)
1.Peple wnder Qizai is brwn,given that his mther is black and white.Scientists guess that it’s due t sme genetic mutatin(基因突变) elephants are amng the mst highly prtected animals in China and drve the elephants t make their lng trip is still interacted with students frm five classrms acrss China and shwed viewers they live and wrk inside the space statin.
4.The reasn why he was late was he was caught in a traffic expressed his hpe he wuld visit China again.6.I was in such a hurry that I paid n attentin t r nt the milk was ht.
1. is s breathtaking abut the experience is the ut-f-this-wrld scenes.(2021·新课标Ⅰ) 2.By bat is the nly way t get here,which is we year, makes the mst beautiful kite will win a prize in the Kite have t knw yu’re ging if yu are t plan the best way f getting asked me I had returned the bks t the library,and I admitted that I hadn’t.
1.He was nt lking fr thers’ smiles,r wrrying abut ________ smene was watching r McCarthy,an authr and expert n Japanese Cartns,explained the character is s ppular.“Because Hell Kitty is all abut happiness,friendship and fun.”3.My first task was t decide where t g and t get can chse they want t d and register nline.
what/whatever
5.Mr White is ppsed t repairing the ld building,and that’s I dn’t prblem is ne less hur f sleep is nt equal t an extra hur f years later the traveler returned t the same place. he saw amazed him.He culd nt believe his wn was nt clear the water in the reservir wuld rise again,and the expsed walls f large buildings in the ld city wuld disappear.
9.The utputs are amazingly varied depending n is writing the rders.10.A real smile ften causes the eyes t light up r becme smaller.This is _________ mre muscles are used when we are happy.
1.They als need t be ready t give interviews in English with internatinal jurnalists.This is they need an English trainer.(2023·新课标Ⅱ)2.Cbb,fr her part,started t ask cnference rganizers wh invited her t speak she culd d s remtely.(2022·浙江1月)3.“He saved my sn’s life,” said Mrs Brwn.“I dn’t knw t thank him.”(2022·新课标Ⅱ)
4.The pr wman wasn’t able t give him any infrmatin abut ______ she lived.(2021·北京)5.It seemed that I had becme my parents had wanted me t be.(2021·天津6月)6.What puzzles Lily’s friends is she always has s many crazy ideas.(2021·天津3月)7.Over thusands f years,they began t depend less n culd be hunted r gathered frm the wild,and mre n animals they had raised and crps they had swn.(2020·浙江7月)
8.It is nt a prblem we can win the battle;it’s just a matter f time.(2020·江苏)9.The student cmpleted this experiment t make cme true ______ Prfessr Jseph had said.(2020·天津7月)10.While they are rare nrth f 88°,there is evidence they range all the way acrss the Arctic,and as far suth as James Bay in Canada.(2019·全国Ⅰ)
1. wrries my classmate Mary a lt these days is 2. she puts n t much weight and she is frequently ill.She has sme dubts 3.________she eats t much fast fd high in fat r sugar.Als,with the Cllege Entrance Examinatin appraching,she becmes mre stressful and she can’t sleep well these days.
语篇解读 本文是一篇记叙文。文章主要讲述了作者的同学玛丽因为最近胖了很多而且经常生病而烦恼,她的父母建议她向王教授咨询。在王教授的帮助下,她通过均衡饮食和运动变得越来越健康。
1.考查主语从句。分析句子可知,第一个空引导主语从句,从句中缺少主语,表示“什么,所……的”,故用what。位于句首,注意首字母大写。故填What。2.考查表语从句。分析句子可知,is后面为表语从句,从句成分完整,因此用that引导,that无实际意义,在句中不作任何成分。故填that。3.考查同位语从句。分析句子可知,dubt后接的是同位语从句,从句说的是dubt的内容,从句中不缺少成分,缺少“是否”的意思,故填whether。
Maybe this is 4. she becmes fatter these days,she thinks.5. she becmes slimmer and healthier has been her main task.S she wants t cnsult sme experts and gain sme instructins.But where she can get better suggestins and 6. will give her better advice als puzzle her.
4.考查表语从句。分析句子可知,is后接的是表语从句,从句中不缺少成分,表示“……的原因”,故填why。5.考查主语从句。分析句子可知,has been前为主语从句,根据句意,表示“如何,怎样”,需用hw。位于句首,注意首字母大写。故填Hw。6.考查主语从句。分析句子可知,空格处为主语从句,从句中缺少主语,表示“谁”,故填wh。
It is her parents’ suggestin 7._____she shuld cnsult Prfessr Wang in Zhngshan Hspital.Prfessr Wang suggests 8. she keep a balanced diet first.She shuld eat vegetables and fruit high in fiber,vitamin and prtein.What’s mre,if she wants t lse weight,she had better take regular exercise mre than half an hur a day.
7.考查主语从句。分析句子可知,It为形式主语,真正的主语为空后的从句,从句中不缺少成分,且意义完整,故填that。8.考查宾语从句。分析句子可知,suggests后接的是宾语从句,从句中不缺少成分,且意义完整,故填that。
Mary asked Prfessr Wang 9. she shuld take exercise.Prfessr Wang advised her t take exercise at 5 ’clck in the afternn.That is 10._________she will have mre time t d sprts.It is with the help f Prfessr Wang that Mary has becme much healthier nw.
9.考查宾语从句。分析句子可知,ask接双宾语,空后为宾语从句,从句中缺少状语,根据下文可知此处表示“什么时间”,故填when。10.考查表语从句。分析句子可知,is后接的是表语从句,从句中不缺少成分,表示“原因”,故填because。
1.what引导的名词性从句最显眼
运用 (2021·浙江6月)令我惊讶的是,我爸爸允许我按照我的意愿使用这笔钱。______________________________________________________________________________________________________________________________
典例 (2023·新课标Ⅰ、Ⅱ)你说的话给了我很大的鼓励,激发了我写作的动力。What yu said gave me a great deal f encuragement,which inspired my mtivatin fr writing.
What surprised me was that my dad allwed me t use the mney as I wished.
2.同位语从句放在开头实力开篇
运用 (2021·全国乙)没有人能否认在线学习正变得越来越流行这一事实。______________________________________________________________________________________________________________________________
典例 (2023·天津6月)我相信这样的活动对于促进跨文化理解和欣赏至关重要,我很高兴有机会分享自己的技能和经验,作为这项努力的一部分。I hld the belief that such events are crucial fr prmting crss-cultural understanding and appreciatin,and I am thrilled t have the pprtunity t share my wn skills and experience as part f this effrt.
N ne can deny the fact that nline learning is becming mre and mre ppular.
3.表语从句之前的连词要考虑周全
运用 (2021·北京)很抱歉,我不能按计划和你出去。原因是我弟弟前几天摔断了腿,我必须照顾他。______________________________________________________________________________________________________________________________
典例 (2022·全国甲)我们必须采取措施来保护海洋的原因是它的污染正变得越来越严重。The reasn why we must take measures t prtect the cean is that its pllutin is becming mre and mre serius.
I’m srry that I can’t g ut with yu as planned.The reasn is that my yunger brther brke his leg the ther day and I must lk after him.
4.That/This is because/why...灵活简练
运用 (2021·浙江6月)这个展览非常精彩,展示了中国文化的魅力。这就是为什么我想推荐我的同学们也来参加这个艺术展。_____________________________________________________________________________________________________________________________________________________________________________________________
典例 (2022·全国乙)他们更容易沉迷于网上聊天或玩游戏,那是因为他们缺乏自律。They’re mre easily addicted t chatting nline r playing games.That’s because they lack self-discipline.
The exhibitin is fantastic and shws the charm f Chinese culture.This is why I wuld like t recmmend my fellw students t attend this art shw as well.
相关课件
这是一份语法专题 专题四 第四讲 特殊句式-2025年高考英语大一轮复习(课件+讲义+练习),文件包含语法专题专题四第4讲特殊句式pptx、语法专题专题四第4讲特殊句式教师版docx、语法专题专题四第4讲特殊句式学生版docx等3份课件配套教学资源,其中PPT共52页, 欢迎下载使用。
这是一份语法专题 专题四 第三讲 并列句和状语从句-2025年高考英语大一轮复习(课件+讲义+练习),文件包含语法专题专题四第3讲并列句和状语从句pptx、语法专题专题四第3讲并列句和状语从句教师版docx、语法专题专题四第3讲并列句和状语从句学生版docx等3份课件配套教学资源,其中PPT共60页, 欢迎下载使用。
这是一份语法专题 专题四 第一讲 定语从句-2025年高考英语大一轮复习(课件+讲义+练习),文件包含语法专题专题四第1讲定语从句pptx、语法专题专题四第1讲定语从句教师版docx、语法专题专题四第1讲定语从句学生版docx等3份课件配套教学资源,其中PPT共60页, 欢迎下载使用。

