





新高考化学一轮复习专题突破卷08 化学反应速率与化学平衡(2份打包,原卷版+解析版)
展开一、选择题(本题共15小题,每小题3分,共45分。每小题只有一项是符合题目要求的)
1.下列措施对增大反应速率明显有效的是
A.温度容积不变时向C(s)+H2O(g) CO(g)+H2(g)反应体系中增加C的量
B.Fe与稀硫酸反应制取H2时,改用浓硫酸
C.过氧化氢分解时加入适量的MnO2
D.合成氨反应中在恒温、恒容条件下充入氩气使体系压强增大
【答案】C
【详解】A.碳为固体,反应体系中增加C的量不影响反应速率,A错误;
B.铁与浓硫酸发生钝化反应,阻碍了反应的进行,B错误;
C.二氧化锰可以催化过氧化氢加快反应速率,C正确;
D.恒温、恒容条件下充入氩气使体系压强增大,但是不改变反应物的浓度,反应速率不受影响,D错误;
故选C。
2.对于化学反应,下列反应速率关系正确的是
A.(W)=3(Z)B.2(X)=3(Z)
C.2(X)=(Y)D.2(W)=3(X)
【答案】C
【详解】W为固体,固体的浓度为一常数,一般不能表示反应速率,故A、D项错误;
根据化学反应速率之比等于化学计量数之比可知,,则,,则,故B项错误,C项正确;
故答案为:C。
3.在600K下,按初始投料比分别为1:1、1:2、1:3投料,发生反应为。测得不同压强下,CO平衡转化率如图所示。下列叙述正确的是
A.曲线X代表起始投料比为1:1
B.,该反应达到平衡状态
C.若其他条件不变,升高温度会使对应的曲线上移
D.m点对应的的平衡转化率为60%
【答案】D
【详解】A.相同温度下,氢气投料越多,平衡向右移动,CO的平衡转化率越大,故曲线X代表1 : 3投料,A项错误;
B.该反应达到平衡状态时,v正(H2)=2v逆(CH3OH),B项错误;
C.生成甲醇是放热反应,其他条件不变,升高温度,CO的平衡转化率降低,平衡曲线均下移,C项错误;
D.曲线Y代表1 : 2投料,即起始按化学计量数投料,则CO、H2的平衡转化率相等,D项正确;
故选D。
4.向一容积可变密闭容器中充入等物质的量的A、B,发生反应:2A(g)+2B(g)3C(s)+4D(g)在不同压强下,该反应平衡常数随温度变化如表所示。下列判断正确的是
A.c>a,g>fB.正反应是放热反应
C.2.0MPa、800℃时,A的转化率最小D.1.5MPa、300℃时,B的转化率为50%
【答案】D
【详解】A.平衡常数只与温度相关,温度不变,K不变,所以g=f,故A错误;
B.由表格中的数据可知,平衡常数随温度升高而增大,平衡正向移动,该反应的正反应是吸热反应,故B错误;
C.因为正反应为吸热反应,所以800℃、相同压强时,A的转化率最大,而反应前后气体的分子数相等,所以800℃时,三种压强下的A的转化率都相同,故C错误;
D.1.5MPa、300℃时,平衡常数b=16,设平衡时体积为V,B的物质的量的变化量为x,则达平衡时,A、B、D的物质的量分别为1-x、1-x、2×=16,x=0.5ml,则B的转化率为×100%=50%,故D正确;
故选:D。
5.臭氧是理想的烟气脱硝试剂,可逆反应在体积固定的密闭容器中进行,反应过程中测得的浓度随时间1的变化曲线如图所示
下列叙述错误的是
A.a-c段反应速率加快的原因可能是反应放热
B.若向容器内充入一定体积的,化学反应速率加快
C.向反应体系中通入氢气,反应速率降低
D.2~8min的化学反应速率
【答案】C
【详解】A.随着反应的进行,a-c段反应速率反而加快的原因可能是该反应放热,温度升高,反应速率加快,故A正确;
B.若向容器内充入一定体积的,增大了的浓度,化学反应速率加快,故B正确;
C.恒容条件下,向反应体系中通入不反应的氢气,反应速率不变,故C错误;
D.2~8min内,氧气的浓度变化量为1.2ml/L,则,根据化学反应速率之比等于化学计量数之比可得,,故D正确;
故答案选C。
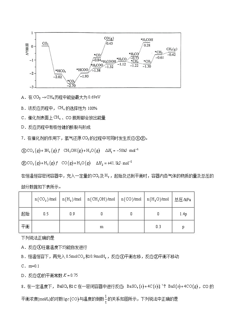
6.我国某科研团队开发催化剂用于光热催化加氢制。其反应历程如图所示(*表示吸附在催化剂表面)。的选择性等于的物质的量与转化的物质的量之比。下列叙述正确的是
A.在历程中能垒最大为
B.该反应历程中,的选择性为100%
C.催化剂表面上、CO脱附都会放出能量
D.反应历程中有极性键的断裂与形成
【答案】D
【详解】A.由图可知,在历程中能垒最大的是的能垒为0.77eV,故A错误;
B.CO2加氢生成了副产物CO、CH3OH、CH4的选择性小于100%,B项错误;
C.由图可知,是脱附过程,需要吸收能量,C项错误;
D.反应历程中过程中有极性键的断裂,过程中有极性键的生成,故D正确;
故选D。
7.在催化剂的作用下,氢气还原的过程中可同时发生反应①②。
①
②
在恒温恒容密闭容器中,充入一定量的及,起始及达到平衡时,容器内各气体的物质的量及总压的部分数据如下表所示。
下列说法正确的是
A.反应①任意温度下均能自发进行
B.恒温恒容下,再充入和,反应①平衡右移,反应②平衡不移动
C.
D.反应②的平衡常数
【答案】D
【详解】A.反应①为放热反应,,且正反应是分子数减小的反应,ΔS<0,根据ΔH-TΔS<0时反应自发进行可知,该反应在低温下能自发进行,故A错误;
B.恒温恒容下,再充入0.5mlCO2和0.9mlH2,反应物浓度增大,反应①和②平衡均正向移动,故B错误;
C.根据表中数据列出反应的三段式有:
,,平衡时气体的总物质的量为(0.2+0.6-2m+m+0.3-m+0.3)ml=(1.4-m)ml,恒温恒容条件下,,解得m=0.2,故C错误;
D.平衡时n(CO2)=0.2ml,n(H2)=(0.6-2m)ml=0.2ml,n(CO)=(0.3-m)ml=0.1ml,n(H2O)=0.3ml,则反应②的平衡常数,故D正确;
故答案选D。
8.在一定温度下,和C在一密闭容器中进行反应:,CO的平衡浓度(ml/L)的对数与温度的倒数的关系如图所示,下列说法中正确的是
A.Q点CO的消耗速率大于其生成速率
B.该反应的
C.温度是时,反应的平衡常数为1
D.温度不变,将R点状态的容器体积扩大,重新达到平衡时,气体的压强减小
【答案】A
【分析】由化学方程式可知,该反应的化学平衡常数K=c4(CO),由图可知,随着逐渐增大,lgc(CO)逐渐减小,说明升高温度c(CO)增大,平衡向正反应方向移动,该反应为吸热反应。
【详解】A.由图可知,Q点未达到平衡,其Qc>K,平衡向逆反应方向移动,则CO的消耗速率大于其生成速率,选项A正确;
B.由分析可知,该反应为吸热反应,反应的ΔH>0,选项B错误;
C.温度是K即时,根据图像可知,lgc(CO)=1,c(CO)=10ml/L,K=c4(CO)=10000,选项C错误;
D.反应的化学平衡常数K=c4(CO),平衡常数为温度函数,温度不变,平衡常数不变,则温度不变时,将R点状态的容器体积扩大,重新达到平衡时,c(CO)不变,则气体的压强不变,选项D错误;
故选A。
9.一定温度下,有两个体积均为2L的恒容密闭容器Ⅰ和Ⅱ,向Ⅰ中充入1ml CO和2ml,向Ⅱ中充入2ml CO和4ml,均发生下列反应并建立平衡:。测得不同温度下CO的平衡转化率如图所示。下列说法正确的是
A.该反应的
B.L、M两点容器内正反应速率:
C.曲线①表示容器Ⅱ的变化过程
D.N点对应温度下该反应的平衡常数
【答案】C
【详解】A. CO的平衡转化率随温度的升高而减小,故正反应为放热反应,A项错误,
B.M点容器内反应物浓度比L点容器内反应物浓度大,且M点对应的反应温度更高,反应速率更快,即,B项错误;
C.相同温度下,增大压强,CO的平衡转化率增大,故曲线①表示容器Ⅱ的转化过程,C项正确;
D.N点对应温度下反应的平衡常数与M点相同,,D项错误;
故选:C。
10.在密闭容器中发生反应:,往密闭容器中以的比例通入两种反应物,其中15 min后A在四温度下的转化率如下表所示,且,则下列说法正确的是
A.该反应是吸热反应
B.T温度时(),A的转化率是70%
C.温度下,在15 min后继续进行反应,A的转化率变大
D.温度反应15 min后,若 ml·L,则温度时的平衡常数是4.5
【答案】D
【详解】A.15 min后A在四温度下的转化率为单位时间内的转化率,该转化率与速率有关,根据表格数据可知,随着温度升高,速率加快,T1、T2温度下15min未达平衡,T3、T4温度下15min时反应已经达到平衡,为平衡转化率,平衡转化率随升高温度而减小,根据勒夏特列原理知该反应为放热反应,A错误;
B.由A中分析和表格数据可知T温度时(),A的转化率大于70%,B错误;
C.由A中分析可知T3温度下15min时已经达到平衡,在15 min后继续进行反应,A的转化率不变,C错误;
D.温度反应15 min后已建立该条件下的平衡,若 ml·L,设A、B的起始浓度分别为2c,c,A的转化率为60%:
,
由题意知c-60%c=0.5,故c=ml/L,故,D正确;
故选D。
11.一定条件下,向1L恒容密闭容器中充入0.1ml A和0.3ml B发生反应:,当反应达平衡时,不可能存在的数据是
A.B.
C.D.
【答案】C
【分析】可逆反应,反应物不可能完全转化为生成物,达到平衡时反应物、生成物一定共存。
【详解】A.若平衡时,则反应消耗0.1mlB,,故不选A;
B.若平衡时,则反应消耗0.06mlB,同时消耗0.03ml的A,则A的浓度为0.07ml/L,故不选B;
C.若平衡时,则反应消耗0.2mlB,同时消耗0.1ml的A,则A的浓度为0,故选C;
D.若平衡时,则反应消耗0.18mlB,同时消耗0.09ml的A,则A的浓度为0.01 ml/L、B的浓度为0.12 ml/L,故不选D;
选C。
12.一定温度下,在2L恒容密闭容器中投入一定量A、B,发生反应:,12s时生成0.8mlC,A、B物质的量变化如下图。下列说法不正确的是:
A.b=1,c=2
B.平衡时向容器中充入Ne,反应速率不变
C.平衡时气体总压强是起始的9/13
D.若混合气体密度不变时,该反应达平衡状态
【答案】D
【详解】A.12s时,反应达到平衡状态,生成0.8mlC,由图可知,A、B分别消耗的物质的量为(1.6-0.4)ml=1.2ml,(1.0-0.6)ml=0.4ml,由物质的转化量之比等于化学计量数之比,可得:1.2:0.4:0.8=3:1:2,故 b=1,c=2,故A正确;
B.容器容积不变,平衡时向容器中充入Ne,各物质的浓度不变,则反应速率不变,故B正确;
C. 起始总物质的量为2.6ml,由A项知,平衡时,混合气体总物质的量为0.4+0.6+0.8=1.8ml,根据压强比等于物质的量之比可得,,则平衡时气体总压强是起始的,故C正确;
D. 容器的容积不变,反应前后混合气体的总质量不变,则混合气体的密度始终不变,故若混合气体密度不变时,不能判断该反应达平衡状态,故D错误;
故选D。
13.可逆反应:2NO22NO+O2在体积固定的密闭容器中,达到平衡状态的标志是
①单位时间内生成n ml O2的同时生成2n ml NO2
②单位时间内生成n ml O2的同时生成2n ml NO
③用NO2、NO、O2的物质的量浓度变化表示的反应速率的比为2∶2∶1的状态
④混合气体的颜色不再改变的状态
⑤混合气体的密度不再改变的状态
⑥混合气体的压强不再改变的状态
⑦混合气体的平均相对分子质量不再改变的状态
A.①④⑥⑦B.②③⑤⑦C.①③④⑤D.全部
【答案】A
【详解】①单位时间内生成n ml O2的同时生成2n ml NO2,反应进行的方向相反,且变化量之比等于化学计量数之比,则反应达平衡状态,①正确;
②单位时间内生成n ml O2的同时生成2n ml NO,反应进行的方向相同,不一定达平衡状态,②不正确;
③在反应进行的任何阶段,用NO2、NO、O2的物质的量浓度变化表示的反应速率的比都为2∶2∶1,反应不一定达平衡状态,③不正确;
④混合气体的颜色不再改变时,c(NO2)不变,反应达平衡状态,④正确;
⑤混合气体的质量不变、体积不变,则密度始终不变,所以密度不再改变时,反应不一定达平衡状态,⑤不正确;
⑥反应前后气体的物质的量不等,平衡前压强在不断发生改变,当混合气体的压强不再改变时,反应达平衡状态,⑥正确;
⑦混合气体的质量不变,物质的量发生改变,则平衡前混合气体的平均相对分子质量不断发生改变,当平均相对分子质量不再改变时,反应达平衡状态,⑦正确;
综合以上分析,①④⑥⑦正确,故选A。
14.一定温度下,在2 L的密闭容器中,X、Y、Z三种气体的物质的量随时间变化的曲线如图所示。下列描述正确的是
A.反应在0~10 s内,用Z表示的反应速率为0.158 ml·L-1·s-1
B.反应在0~10 s内,X的物质的量浓度减少了0.79 ml·L-1
C.反应进行到10 s时,Y的转化率为79.0%
D.反应的化学方程式为X(g)+Y(g)=Z(g)
【答案】C
【详解】A.反应开始到10s,用Z表示的反应速率为,A错误;
B.X初始物质的量为1.2ml,到10s物质的量为0.41ml,物质的量减少了0.79ml,浓度减小了0.395ml/L,B错误;
C.Y初始物质的量为1ml,到10s剩余0.21ml,转化了0.79ml,转化率为79%,C正确;
D.X、Y物质的量减小,Z物质的量增大,说明X、Y为反应物,Z为生成物,达到平衡时Z物质的量变化量Δn(X)=0.79ml,Δn(Y)=0.79ml,Δn(Z)=1.58ml,故X、Y、Z化学计量数之比为1:1:2,D错误;
故选C。
15.已知的速率方程为(k为速率常数,只与温度、催化剂有关)。实验测得,在催化剂X表面反应的变化数据如下:
下列说法正确的是
A.,
B. min时,
C.相同条件下,增大的浓度或催化剂X的表面积,都能加快反应速率
D.保持其他条件不变,若起始浓度为0.200 ml·L,当浓度减至一半时共耗时50 min
【答案】D
【分析】根据表中数据分析,该反应的速率始终不变,的消耗是匀速的,说明反应速率与无关,故速率方程中n=0;
【详解】A.由分析可知,n=0,与浓度无关,为匀速反应,每10min一氧化二氮浓度减小0.02,则,A错误;
B.由分析可知,n=0,与浓度无关,为匀速反应,t=10min时瞬时速率等于平均速率==≠,B错误;
C.速率方程中n=0,反应速率与的浓度无关,C错误;
D.保持其他条件不变,该反应的反应速率不变,即为,若起始浓度,减至一半时所耗时间为=50min,D正确;
答案选D。
二、填空题(本题包括4小题,共55分)
16.(16分)甲醇是一种重要的化工原料,具有开发和应用的广阔前景。工业上使用水煤气(CO与H2的混合气体)转化成甲醇,反应为CO(g)+2H2(g)⇌CH3OH(g)。
(1)CO的平衡转化率与温度、压强的关系如图所示。
①p1、p2的大小关系是p1 p2(填“>”“<"或"=”)。
②A、B、C三点的平衡常数KA、KB、Kc的大小关系是 。
③下列叙述能说明上述反应能达到化学平衡状态的是 (填字母)。
a.2v正(H2)=v逆(CH3OH)
b.CH3OH的体积分数不再改变
c.混合气体的平均摩尔质量不再改变
d.同一时间内,消耗0.04mlH2,生成0.02mlCO
(2)在T2℃、p2压强时,往一容积为2L的密团容器内,充入0.3mlCO与0.4mlH2发生反应。
①平衡时H2的体积分数是 ;平衡后再加入1.0mlCO后重新到达平衡,则CO的转化率 (填“增大""不变”成“减小”),CO与CH3OH的浓度比 (填"增大”“不变"或“减小")。
②若以不同比例投料,测得某时刻各物质的物质的量如下,CO:0.1ml、H2:0.2ml、CH3OH:0.2ml,此时v(正) v(逆)(填“”“<"或“=”)。
③若p2压强恒定为p,则平衡常数Kp= (Kp用气体平衡分压代替气体平衡浓度计算,分压=总压×气体的物质的量分数,整理出含p的最简表达式)。
【答案】(1) < KA=KB>KC bcd
(2) 25%
减小 增大 >
【详解】(1)①反应CO(g)+2H2(g)⇌CH3OH(g)是气体体积减小的反应,在温度相同时,增大压强,平衡正向移动,CO的平衡转化率增大,则P1<P2,故答案为:<;
②由图可知,压强一定时,温度升高,CO的平衡转化率降低,说明平衡逆向移动,则该反应的正向ΔH<0,所以随着温度升高,该反应平衡常数减小,则A、B、C三点的平衡常数KA,KB,KC的大小关系是:KA=KB>KC,故答案为:KA=KB>KC;
③a.当v正(H2)=2v逆(CH3OH)时,该反应正逆反应速率相等,反应才达到平衡,a项错误;
b.CH3OH的体积分数不再改变时,说明该反应正逆反应速率相等,反应达到平衡,b项正确;
c.该反应平衡前气体总质量不变,总物质的量改变,则平均摩尔质量在改变,故平均摩尔质量不变,说明反应达到平衡,c项正确;
d.同一时间内,消耗0.04mlH2,生成0.02mlCO,说明该反应正逆反应速率相等,反应达到平衡,d项正确;
故答案为:bcd;
(2)①在T2℃、P2压强时,往一容积为2L的密闭容器内,充入0.3mlCO与0.4mlH2发生反应,平衡时CO的平衡转化率为0.5,列出三段式为:,平衡时氢气的体积分数=物质的量分数= =25%;平衡后再加入1.0mlCO后平衡正向移动,但CO的转化率减小;CO与CH3OH的浓度比=,平衡正向移动,c(H2)减小,增大,故答案为:25%;减小;增大;
②由①的解析可知该温度下平衡常数K==400,若以不同比例投料,测得某时刻各物质的物质的量如下,CO:0.1ml、H2:0.2ml、CH3OH:0.2ml,Qc===200
③结合①中三段式计算,p(CO)=p=0.375p,p(H2)=p=0.25p,p(CH3OH)=p=0.375p,Kp===,故答案为:。
17.(10分)用NH3催化还原NxOy可以消除氮氧化物的污染。
已知:反应I:4NH3(g)+6NO(g)⇌5N2(g)+6H2O(l) ΔH1
反应II:2NO(g)+O2(g)⇌2NO2(g) ΔH2(且|ΔH1|=2|ΔH2|)
反应III:4NH3(g)+6NO2(g)⇌5N2(g)+3O2(g)+6H2O(l) ΔH3
反应I和反应II在不同温度时的平衡常数及其大小关系如下表
(1)ΔH3= (用ΔH1、ΔH2的代数式表示);推测反应III是 反应(填“吸热”或“放热”)
(2)相同条件下,反应I在2L密闭容器内,选用不同的催化剂,反应产生N2的量随时间变化如图所示。
①计算0~4分钟在A催化剂作用下,反应速率v(NO)= 。
②下列说法不正确的是 。
A.单位时间内H—O键与N—H键断裂的数目相等时,说明反应已经达到平衡
B.若在恒容绝热的密闭容器中发生反应,当K值不变时,说明反应已经达到平衡
C.该反应的活化能大小顺序是:Ea(A)>Ea(B)>Ea(C)
D.增大压强能使反应速率加快,是因为增加了活化分子百分数
(3)恒温、恒压下,反应II达到平衡时体系中n(NO)∶n(O2)∶n(NO2)=2∶1∶2。在其他条件不变时,再充入NO2气体,NO2体积分数 (填“变大”、“变小”或“不变”)。
【答案】(1) ΔH1﹣3ΔH2 吸热
(2) 0.375ml•L﹣1•min﹣1 CD
(3)不变
【详解】(1)已知K1>K1′,说明随温度升高,K减小,则反应Ⅰ为放热反应,ΔH1<0;K2>K2′,说明随温度升高,K减小,则反应Ⅱ为放热反应,ΔH2<0;反应Ⅰ﹣反应Ⅱ×3得到反应Ⅲ,则ΔH3=ΔH1﹣3ΔH2,已知|ΔH1|=2|ΔH2|,所以ΔH3=ΔH1﹣3ΔH2=|ΔH2|>0,即反应Ⅲ为吸热反应;
(2)①已知4分钟时氮气为2.5ml,则消耗的NO为3ml,所以v(NO)==0.375ml•L﹣1•min﹣1;
②单位时间内H﹣O键断裂表示逆速率,N—H键断裂表示正速率,单位时间内H—O键与N﹣H键断裂的数目相等时,则消耗的NH3和消耗的水的物质的量之比为4∶6,则正逆速率之比等于4∶6,说明反应已经达到平衡,故A不选;该反应为放热反应,恒容绝热的密闭容器中,反应时温度会升高,则K会减小,当K值不变时,说明反应已经达到平衡,故B不选;相同时间内生成的氮气的物质的量越多,则反应速率越快,活化能越低,所以该反应的活化能大小顺序是:Ea(A)<Ea(B)<Ea(C),故C选;增大压强能使反应速率加快,是因为增大了活化分子数,而活化分子百分数不变,故D选;故选CD。
(3)一定条件下,反应Ⅱ2NO(g)+O2(g)⇌2NO2(g)达到平衡时体系中n(NO)∶n(O2)∶n(NO2)=2∶1∶2,在其它条件不变时,恒温恒压条件下,再充入NO2气体,则与原来的平衡为等效,则NO2体积分数不变。
18.(14分)硫酸是一种重要的基本化工产品。接触法制硫酸生产中的关键工序是的催化氧化: 。回答下列问题:
(1)当、和起始的物质的量分数分别为7.5%、10.5%和82%时,在0.5 MPa、2.5 MPa和5.0 MPa压强下,平衡转化率随温度的变化如图所示。反应在5.0 MPa,550℃时的 ,判断的依据是 。影响的因素有 。
(2)将组成(物质的量分数)为、和的气体通入反应器,在温度、压强条件下进行反应。平衡时,若转化率为,则压强为 ,平衡常数 (以分压表示,分压=总压×物质的量分数)。
(3)研究表明,催化氧化的反应速率方程为:,式中:为反应速率常数,随温度升高而增大;为平衡转化率,为某时刻转化率,为常数。在时,将一系列温度下的、值代入上述速率方程,得到曲线,如图所示。
曲线上最大值所对应温度称为该下反应的最适宜温度。时,逐渐提高;后,逐渐下降。原因是 。
【答案】 0.975 该反应气体分子数减少,增大压强,提高 ,所以 温度、压强和反应物的起始浓度(组成) 升高温度,增大使逐渐提高,但降低使逐渐下降。时,增大对的提高大于引起的降低;后,增大对的提高小于引起的降低。
【详解】(1)由题给反应式知,该反应为气体分子数减少的反应,其他条件一定时,增大压强,平衡转化率增大,故,结合题图(b)知5.0 MPa、550℃时对应的平衡转化率为0.975。影响平衡转化率的因素有:温度、压强、反应物的起始浓度等。
(2)设通入的、和共100 ml,利用三段式法进行计算:
平衡时气体的总物质的量为,则,,,因,,代入计算得。
(3)升高温度,反应速率常数增大,反应速率,提高但降低使反应速率逐渐下降。时,增大对的提高大于引起的降低后,增大对的提高小于引起的降低。
19.(15分)氨气是重要的化工原料,在国民经济中占重要地位。工业合成氨的反应为 。回答下列问题:
(1)图甲表示合成氨反应在某段时间中反应速率与时间的曲线图,、、时刻分别改变某一外界条件,则在下列达到化学平衡的时间段中,的体积分数最小的一段时间是 (填字母)。
A. B. C. D.
时刻改变的条件是 。
(2)在773K时,分别将2ml和6ml充入一个固定容积为1L的密闭容器中,随着反应的进行,气体混合物中、与反应时间t的关系如表所示:
①该温度下,此反应的平衡常数K=
②该温度下,若向同容积的另一容器中投入的、、的浓度分别为、、,则此时 (填“>”、“<”或“=”)。
③由表中的实验数据计算得到“浓度一时间”的关系可用图乙中的曲线表示,表示的曲线是 。在此温度下,若起始充入4ml和12ml,则反应刚达到平衡时,表示的曲线上相应的点为 。
【答案】(1) D 减小压强或增大体积
(2) > Ⅱ B
【详解】(1)根据图象,t1-t2时间反应向逆反应方向进行,消耗NH3,t3-t4时间段,化学平衡不移动,t4-t5时间段,反应向逆反应方向进行,消耗NH3,因此氨气的体积分数最小的时间段是t5-t6,故选D;t4时刻,正逆反应速率都降低,可能降低温度,也可能减小压强,如果是降低温度,该反应为放热反应,平衡影响正反应方向进行,v正>v逆,不符合图象,因此只能是减小压强或增大容器的体积;
(2)①根据表中数据可知,反应进行到25min时,达到平衡状态;反应在容积为1L的密闭容器中进行,根据合成氨的反应列三段式:
该温度下,此反应的平衡常数;
②温度不变的情况下,平衡常数保持不变为;其他条件相同,投入、、,该反应的初始浓度商,反应正向进行,则此时v正>v逆;
③由题给信息可知,分别将2mlN2和6mlH2充入一个固定容积为的密闭容器中进行反应,起始浓度为2ml/L,曲线Ⅱ符合;2mlN2和6mlH2充入一个固定容积为1L的密闭容器中进行反应,达到平衡后,氢气的浓度为3ml/L,现起始充入4 mlN2和12 mlH2,假设平衡不移动,达到平衡后,氢气的浓度应为6ml/L,但由于容器的容积不变,同比例增大反应物的量,相当于加压,平衡向正反应方向移动,氢气的转化率增大,故平衡时氢气浓度3ml/L<c(H2)<6ml/L,且加压会使反应速率增大,则反应刚达到平衡时,表示c(H2)-t的曲线上相应的点为B。
压强Mpa
平衡常数
温度/℃
1.0
1.5
2.0
300
a
b
16
516
c
64
d
800
160
f
g
总压
起始
0.5
0.9
0
0
0
1.4p
平衡
m
0.3
p
温度
转化率
10%
70%
70%
60%
t/min
0
10
20
30
40
50
60
70
0.100
0.080
0.040
0.020
0
温度/K
反应I
反应II
已知:K1>K2>>
298
K1
K2
398
t/min
0
5
10
15
20
25
30
/ml
6.00
4.50
3.60
3.30
3.03
3.00
3.00
/ml
0
1.00
1.60
1.80
1.98
2.00
2.00
新高考化学一轮复习专题突破卷01 化学计量(2份打包,原卷版+解析版): 这是一份新高考化学一轮复习专题突破卷01 化学计量(2份打包,原卷版+解析版),文件包含新高考化学一轮复习专题突破卷01化学计量原卷版doc、新高考化学一轮复习专题突破卷01化学计量解析版doc等2份试卷配套教学资源,其中试卷共18页, 欢迎下载使用。
人教版高考化学一轮复习讲义第11章第50讲 化学反应速率与化学平衡图像分类突破(2份打包,原卷版+教师版): 这是一份人教版高考化学一轮复习讲义第11章第50讲 化学反应速率与化学平衡图像分类突破(2份打包,原卷版+教师版),文件包含人教版高考化学一轮复习讲义第11章第50讲化学反应速率与化学平衡图像分类突破原卷版doc、人教版高考化学一轮复习讲义第11章第50讲化学反应速率与化学平衡图像分类突破教师版doc等2份试卷配套教学资源,其中试卷共27页, 欢迎下载使用。
高考化学二轮复习核心考点逐项突破专题一0二化学反应速率与化学平衡(专讲)(原卷版+解析): 这是一份高考化学二轮复习核心考点逐项突破专题一0二化学反应速率与化学平衡(专讲)(原卷版+解析),共49页。试卷主要包含了化学反应速率的计算,化学反应速率快慢的比较方法,稀有气体对反应速率的影响等内容,欢迎下载使用。